


江西省南昌第二中学2022-2023学年高一上学期第一次月考化学试题
展开这是一份江西省南昌第二中学2022-2023学年高一上学期第一次月考化学试题,共8页。试卷主要包含了选择题,非选择题等内容,欢迎下载使用。
可能用到的相对原子质量为:H-1 Br-80
一、选择题(本大题共16小题,每小题只有一个选项符合题意,每小题3分,共48分)
1.化学概念之间在逻辑上存在并列、交叉和包含等关系,下列逻辑关系图示中正确的是()
A.B.C.D.
2.化学与生活、社会发展息息相关,下列说法不正确的是()
A.“煤饼烧牡蛎成灰(牡蛎即牡蛎壳)”,牡蛎成灰反应为分解反应
B.“春蚕到死丝方尽,蜡炬成灰泪始干”诗句中涉及氧化还原反应
C.《天工开物》中记载了火法炼锌的工艺,冶炼过程中锌元素被还原
D.“熬胆矾铁釜,久之亦化为钢”,该过程发生了复分解反应
3.下列有关化学概念的叙述中,正确的是()
A.金属氧化物一定是碱性氧化物
B.二氧化硫既属于氧化物又属于非电解质是树状分类法
C.方程式中没有单质的化学反应一定是非氧化还原反应
D.BaSO4溶于水所得悬浊液几乎不导电,但BaSO4是电解质
4.四轮纳米车是荷兰科学家展示了全球最小的、由80个单个碳原子制成的“电动车”,科研小组通过将4个旋转的运动单元(相当于汽车的4个轮子)附着到一个中心轴上,制造出一个可定向移动的分子,该分子仅为4纳米长,当施加微弱电流时,会向前行驶。下列说法正确的是()
A.用激光笔照射该物质分散在蒸馏水中形成的分散系,光线通过时出现明亮的“通路”
B.“四轮纳米车”分子既可透过滤纸,也可透过半透膜
C.“四轮纳米车”与石墨是同素异形体,物理性质和化学性质完全相同
D.“四轮纳米车”是一种新型的化合物
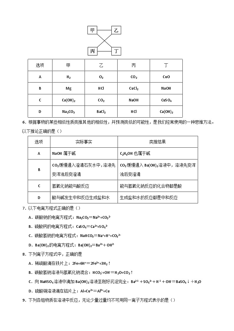
5.图中相连物质间在一定条件下可以发生反应,下表提供的四组物质符合要求的是()
6.根据事物的某些相似性质类推其他的相似性,并预测类似的可能性,是我们经常使用的一种思维方法。以下推论正确的是()
7.以下电离方程式正确的是()
A.碳酸钠的电离方程式:Na2CO3=Na2++CO32-
B.硫酸钙的电离方程式:CaSO4=Ca2++SO42-
C.碳酸氢钠的电离方程式:NaHCO3=Na++H++CO32−
D.Ba(OH)2的电离方程式:Ba(OH)2=Ba2++OH2-
8.下列离子方程式中,正确的是
A.稀硫酸滴在铁片上:2Fe+6H+=2Fe3++3H2↑
B.碳酸氢钠溶液与氢氧化钠混合:HCO3-+OH-=H2O+CO2↑
C.向NaHSO4溶液中滴加Ba(OH)2溶液至刚好沉淀完全:Ba2++SO42−+H++OH-=BaSO4↓+H2O
D.硫酸铜溶液滴在铝片上:Al+Cu2+=Al3++Cu
9.下列各组物质在溶液中反应,无论少量过量均不可用同一离子方程式表示的是()
A.Cu(OH)2和硫酸;Cu(OH)2和CHCOOH3
B.BaCl2和Na2SO4;Ba(OH)2和K2SO4
C.NaHCO3和NaHSO4;NaHCO3和HCl
D.NaHCO3和Ba(OH)2;硫酸和Ba(OH)2
10.为确定某溶液中含有以下离子H+、Mg2+、Ba2+、Cl-、CO32−、NO3−中的几种,进行以下实验:
①经测定,溶液呈强酸性;
②取部分未知溶液,加入过量NaOH溶液,有白色沉淀产生;
③取②中部分溶液,加入Na2CO3溶液,无明显现象。
分析上述实验,下面对溶液中含有离子的判断,正确的是()
A.一定含有H+、Mg2+、Ba2+、Cl-、NO3−
B.一定含有H+、Mg2+、Cl-,一定不含有CO32−
C.一定含有H+、Ba2+、NO3−,一定不含有Cl-
D.一定含有H+、Mg2+,可能同时含有Cl-、NO3−
11.在澄清透明的强酸性溶液中,下列离子组合能大量共存的是()
A.NH4+、Fe3+、Cl−、SO42−B.K+、Na+、OH−、Br−
C.Mg2+、Ca2+、SO42−、Cl−D.Fe2+、Ag+、NO3−、SO42−
12.在有机碳源和微生物作用下,大气中氮可以实现平衡循环,过程如图。下列说法不正确的是()
A.转化过程中甲醇被氧化
B.循环转化过程中1个NO2−转化为N2的过程中转移3个电子
C.该反应可在高温条件下进行
D.图示所有含氮微粒中N的化合价有-3、0、+3、+5
13.已知NaH中氢元素为-1价,关于反应NaH+H2O=NaOH+H2↑,下列说法正确的是()
A.该反应属于置换反应B.NaH是氧化剂
C.NaOH是氧化产物D.H2既是氧化产物,又是还原产物
14.某无色溶液可能由K2CO3、MgCl2、NaHCO3、BaCl2溶液中的一种或几种组成。取样,向溶液中加入烧碱溶液出现白色沉淀;另取样,加入稀硫酸也出现白色沉淀并放出气体。据此分析,下列判断中正确的是()
A.一定有MgCl2和K2CO3B.一定有MgCl2和BaCl2
C.一定有K2CO3和NaHCO3D.一定有BaCl2和NaHCO3
15.高锰酸钾和氢溴酸溶液可以发生如下反应:2KMnO4+16HBr(浓)=5Br2+2MnBr2+2KBr+8H2O。下列有关该反应的说法正确的是()
A.该方程式中,10个HBr被还原时,转移10个电子
B.MnBr2和KBr为还原产物
C.起还原剂作用的HBr与起酸性作用的HBr的质量之比为3:5
D.用“双线桥”标出该方程式电子转移的方向和数目:
16.化学兴趣小组在学习钠盐时,查阅到了以下学习资料,
资料一:金属钠在工业上可用电解熔融氯化钠法制备:
资料二:铋(Bi)元素价态为+3时较稳定,铋酸钠(NaBiO3)溶液呈无色。取一定量的硫酸锰(MnSO4)溶液,向其中依次滴加下列溶液,对应的现象如下表所示:
根据该兴趣小组提供的资料分析,下列说法正确的是()
A.由资料一可得氧化性Na+>Cl2
B.实验②中双氧水做氧化剂
C.NaBiO3不能使KI−淀粉溶液变成蓝色
D.氧化性:NaBiO3>KMnO4>H2O2
二、非选择题(共52分)
17.(10分)甘肃马家窑遗址(今临洮县)出土的青铜刀,是我国最早冶炼的青铜器,由于时间久远,其表面有一层“绿锈”,“绿锈”俗称“铜绿”,是铜和空气中的水蒸气、CO2、O2作用产生的,其化学式为Cu2(OH)2CO3。
(1)从物质分类标准看,“铜绿”属于哪类物质__________。(填选项)
A.酸B.碱C.盐D.氧化物
(2)铜器表面有时会生成“铜绿”,这层“铜绿”可用化学方法除去,写出盐酸去除“铜绿”的化学方程式:________________________。
(3)现代工业以黄铜矿为原料,在炼铜的过程中发生了多个反应,其中有如下两个反应:反应Ⅰ:2Cu2S+3O2≜2Cu2O+2SO2,反应Ⅱ:Cu2S+2Cu2O≜6Cu+SO2↑,请回答下列问题:
①反应Ⅰ中,氧化产物是__________,用单线桥标出反应Ⅰ中电子转移的方向和数目。
②反应Ⅱ中,Cu2O的作用是__________(填“氧化剂”“还原剂”或“氧化剂和还原剂”)。
18.(10分)有下列物质:①Ba(OH)2固体;②KHCO3固体;③HNO3;④稀硫酸;⑤CO2;⑥铜;⑦Fe(OH)3胶体;⑧CH3COOH;⑨FeCl3固体。
(1)属于非电解质的是__________(填序号,下同)。
(2)写出制备⑦的化学方程式________________________。
(3)写出KHCO3在水溶液中的电离方程式:________________________。
(4)写出①的溶液与②的溶液恰好完全中和时的离子方程式:________________________。
(5)在一定温度下,向不同电解质溶液中加入新物质时溶液电导率(σ)随新物质加入量(V)的变化曲线如图所示。与C曲线变化趋势一致的是__________(按字母顺序填序号)。
①向氨水中通入HCl气体直至过量
②向饱和石灰水中不断通入CO2
③向硝酸中逐滴加入等浓度的氢氧化钾溶液至过量
19.(12分)N、P元素在工业上应用广泛。请回答下列问题:
(1)次磷酸(H3PO2)常用于化学镀银,发生的反应如下:
①H3PO2中,P元素的化合价为__________。
②该反应中,表现氧化性与表现还原性的微粒个数之比为__________。
③已知H3PO2是一元弱酸,写出其与足量NaOH溶液反应的化学方程式:________________________。
(2)近几年来关于氮污染的治理备受关注。三效催化剂是最为常见的汽车尾气催化剂,能同时实现汽车尾气中的CO、CxHy、NO2三种成分的净化,其催化剂表面物质转化的关系如图所示。
①上图中,物质X中含有NO3n-,已知NO3n-和氟气可发生如下反应:NO3n-+F2+2OH-=RO4-+2F-+H2O,则NO3n-中,元素N的化合价为__________,X的化学式为__________。
②在图示的转化中,被还原的元素是__________。
20.(10分)钛和钛合金被认为是21世纪的重要金属材料,广泛用于火箭、飞机制造业等。如图是工业上利用钛铁矿,其主要成分为钛酸亚铁(FeTiO3)制备金属钛的工艺流程。
资料:Ti为固体,化学性质稳定,不溶于稀硫酸、稀盐酸等。
(1)钛酸亚铁(FeTiO3)中钛元素的化合价是__________。
(2)反应釜中发生的反应是:,X的化学式是__________。FeTiO3在该反应中发生了反应__________(填“氧化”或“还原”)。
(3)利用上述方法制取的金属钛中可能会含有少量杂质,该杂质是金属__________。由金属钛的性质可知,除去这种杂质可以用__________。
21.(10分)为探究盐酸的化学性质,某化学小组做了如下实验:
(1)下述反应,无论稀盐酸过量还是少量均无现象的为__________(填字母序号,下同),C试管中所发生反应的离子方程式为________________________。
(2)将反应后D和E试管中的废液倒入一个洁净的烧杯中,观察到烧杯中先有气泡产生,后有白色沉淀出现。将烧杯中的混合物过滤,得到白色沉淀和无色滤液。同学们对滤液中溶质的成分进行探究。
【提出问题】滤液中溶质的成分是什么?
【假设与猜想】猜想一:NaCl;猜想二:NaCl和CaCl2;猜想三:NaCl、Ca(OH)2和HCl
猜想四:________________________
【讨论与交流】经讨论同学们一致认为猜想三是错误的,理由________________________。
(3)【实验与结论】
选项
甲
乙
丙
丁
A
H2
O2
CO2
CuO
B
Mg
HCl
CuCl2
NaOH
C
Ca(OH)2
CO2
NaOH
CuSO4
D
Na2CO3
BaCl2
HCl
Ca(OH)2
选项
实际事实
类推结果
A
NaOH属于碱
C2H5OH也属于碱
B
CO2缓慢通入澄清石灰水中,溶液先变浑浊后变澄清
CO2缓慢通入Ba(OH)2溶液中,溶液先变浑浊后变澄清
C
氢氧化钠能与酸反应
能与氢氧化钠反应的化合物都是酸
D
酸与碱发生中和反应生成盐和水
生成盐和水的反应都是中和反应
加入溶液
①适量铋酸钠溶液
②过量的双氧水(H2O2)
③适量KI−淀粉溶液
实验现象
溶液呈紫红色
紫红色消失,产生气泡
得到蓝色溶液
实验步骤
实验现象
实验结论
取少量滤液于试管中,滴加适量碳酸钠溶液
无现象
猜想四成立
取少量滤液于试管中,滴加适量__________
有气泡冒出
参考答案
1-16DDDAC BBCAD ACDDDD
17.(10分)
(1)C
(2)Cu2(OH)2CO3+4HCl=2CuCl2+3H2O+CO2↑
(3)SO2;;氧化剂
18.(10分)
(1)⑤
(2)FeCl3+3H2O≜Fe(OH)3(胶体)+3HCl↑
(3)KHCO3=K++HCO3-
(4)Ba2++2OH-+2HCO3-=BaCO3↓+CO32-+2H2O
(5)①
19.(12分)
(1)①+1;②4:1;③H3PO2+NaOH=NaH2PO2+H2O
(2)①+5;Ba(NO3)2;②N、O
20.(10分)
(1)+4
(2)FeCl3;氧化
(3)镁;稀盐酸(或稀硫酸)(写HCl、H2SO4也给分)
21.(10分)
(1)D;Fe2O3+6H+=2Fe3++3H2↑
(2)NaCl和Na2CO3;Ca(OH)2与稀盐酸会反应不能共存
(3)稀盐酸
相关试卷
这是一份江西省南昌市第二中学2023-2024学年高一上学期12月月考(二)化学试题含答案,共13页。试卷主要包含了 NA 为阿伏加德罗常数的值, 下列离子方程式书写正确的是,下列实验装置能达到实验目的的是,5ml/L等内容,欢迎下载使用。
这是一份江西省南昌市第二中学2023-2024学年高一上学期12月月考考试化学试题,共9页。试卷主要包含了单选题,填空题等内容,欢迎下载使用。
这是一份江西省南昌第二中学2023-2024学年高一上学期第一次月考化学试题,共7页。试卷主要包含了选择题等内容,欢迎下载使用。