所属成套资源:【同步讲义】最新初三化学上册同步讲义(含答案)
初中化学人教版九年级上册第一单元 走进化学世界课题2 化学是一门以实验为基础的科学测试题
展开
这是一份初中化学人教版九年级上册第一单元 走进化学世界课题2 化学是一门以实验为基础的科学测试题,共10页。试卷主要包含了收集两瓶空气等内容,欢迎下载使用。
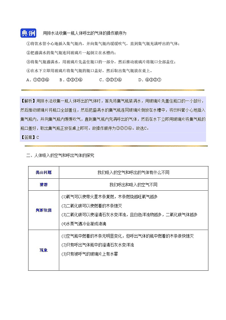
第一单元 走进化学世界课题2 化学是一门以实验为基础的科学第2课时 对人体吸入的空气和呼出气体的探究呼吸是生命现象的特征之一,在这司空见惯的现象中有什么科学的奥秘呢?已知信息:(1)二氧化碳可以使澄清石灰水变成白色浑浊液,实验中白色浑浊物越多,说明气体中二氧化碳越多。(2)氧气可使带火星的木条复燃,木条燃烧越旺,说明氧气越多。(3)二氧化碳可以使燃着的木条熄灭。(4)空气主要是由氮气、氧气组成的,还含有二氧化碳、水蒸气等。(5)氮气、稀有气体性质较稳定,一般不与其他物质发生反应。探究过程:1.收集两瓶空气。2.排水集气法收集两瓶呼出气体的样品:用集气瓶装满水,用玻璃片盖住瓶口的一部分,然后推动玻璃片,将瓶口全部盖住(注意不能留有气泡),把盛满水的瓶子连同玻璃片一起倒立在水槽中。将饮管小心插入集气瓶内,向集气瓶缓缓吹气,直到集气瓶内充满呼出的气体。在水下用玻璃片将集气瓶的瓶口盖好,然后取出集气瓶放在桌上。 3.将燃着的木条分别插入空气样品和呼出气体样品中,观察现象:伸入空气中,燃着的木条 ,伸入呼出的气体瓶中,燃着的木条 。结论:呼出气体氧气的含量比空气中的少。4.向一瓶空气样品和一瓶呼出气体的样品中各滴入相同滴数的澄清石灰水,振荡,观察现象:加入盛空气的集气瓶中后振荡, ;加入呼出的气体瓶中后振荡, 。结论:呼出气体二氧化碳含量比空气中的多。5.取两块干燥的玻璃片,对着其中一块哈气,对比观察现象:被呼气的玻璃片上有__________出现,放在空气中的另一块玻璃片上_______________。结论:呼出气体的水蒸气含量比空气中的____。【答案】3.无多大变化 4.很快熄灭 无明显现象 澄清石灰水变浑浊 5.水雾 无明显现象 多一、排水法收集气体的方法将集气瓶装满水,倒置在水槽中,气体由瓶口进入,瓶内水排完,说明气体已经收集满,在水下立即用玻璃片将集气瓶口盖好,然后取出集气瓶放在实验桌上。注意:用排水法收集的气体不能与水发生反应,以及不能大量溶于水。 用排水法收集一瓶人体呼出的气体的操作顺序为①将饮水管小心地插入集气瓶内,并向集气瓶内缓缓吹气,直到集气瓶充满呼出的气体;②把盛满水的集气瓶连同玻璃片一起倒立在水槽内;③将集气瓶盛满水,用玻璃片先盖住瓶口的一部分,然后推动玻璃片将瓶口全部盖住;④在水下立即用玻璃片将集气瓶的瓶口盖好,然后取出集气瓶放在桌上。A.①②③④ B.②③①④ C.③②①④ D.④③②①【解析】用排水法收集一瓶人体呼出的气体时,首先将集气瓶装满水,用玻璃片先盖住瓶口的一小部分,然后推动玻璃片将瓶口全部盖住,然后把盛满水的集气瓶连同玻璃片倒放在水槽中,将饮料管小心地插入集气瓶内,并向集气瓶内缓缓吹气,直到集气瓶内充满呼出的气体,然后在水下立即用玻璃片将集气瓶的瓶口盖好,取出集气瓶正放在桌上即可。故操作顺序为③②①④。故选C。【答案】C二、人体吸入的空气和呼出气体的探究提出问题我们吸入的空气和呼出的气体有什么不同猜想我们呼出和吸入的空气不同判断依据(1)氧气可以使带火星木条复燃,木条燃烧越旺氧气越多(2)二氧化碳可以使燃着的木条熄灭(3)二氧化碳可以使澄清石灰水变浑浊,且白色浑浊物越多,二氧化碳气体越多(4)水蒸气遇冷会凝成液滴 现象(1)空气瓶中燃着的木条无明显变化,但呼出气体的瓶中燃着的木条很快熄灭(2)只有呼出气体瓶中的澄清石灰水变浑浊(3)只有被呼气的玻璃片上有水雾结论(1)空气中含氧气量较多,呼出气体中含氧气量较少(2)空气中含二氧化碳量较少,呼出气体中含二氧化碳量较多(3)空气中含水蒸气量较少,呼出气体中含水蒸量较多 进行科学探究,不能体现化学学科特点的是( )。A.关注物质的性质 B.关注物质的用途。C.关注物质的变化 D.关注物质的变化过程。【解析】进行科学探究,要关注物质的性质,变化及现象,而用途则是物质在生产,生活实际中的应用。【答案】B 下表是空气中的气体成分和人体呼出的气体成分含量对照表:气体成分氮气氧气二氧化碳水其他气体空气中的气体(﹪)78210.030.070.9呼出的气体(﹪)781641.10.9某校研究性学习小组的同学设计了简单的实验方案,验证呼出的气体与吸入的气体成分的含量有什么不同,其四个主要操作步骤如图(1、2、3、4)所示,请依据图示将主要实验操作步骤及验证依据填入下表中的空白处:实验步骤验证依据1、用排水法收集两瓶呼出的气体,另收集两瓶空气。 2、将澄清石灰水分别滴入盛有呼出的气体和空气的集气瓶中。根据______________,判断二氧化碳含量不同。3、_______________________________根据木条燃烧情况的不同,判断氧气含量不同。4、_______________________________根据______________,判断水含量不同。【解析】利用氧气能助燃,二氧化碳能使澄清石灰水变浑浊,水蒸气遇冷变成液态的水,解决此题。呼出气体中石灰水变浑浊,空气中不变浑浊,说明呼出气体中二氧化碳含量高,燃着的木条在呼出气体中熄灭,在空气中继续燃烧,说明呼出气体中氧气含量低,向干燥的玻璃片吹气有水珠,说明呼出气体中水蒸气含量多。【答案】石灰水变浑浊的程度不同 将燃着的木条分别伸入盛有呼出的气体和空气的集气瓶中 取两块干燥的玻璃片,对其中一块呼气玻璃片上水蒸气的多少1.将呼出的气体与空气相比较,含量明显降低的是( )A.稀有气体 B.氧气 C.二氧化碳 D.氮气2.下列鉴别空气和呼出气体的方法中,可行的是( )A.观察气体颜色 B.用澄清石灰水鉴别C.用带火星的木条鉴别 D.用手在集气瓶口扇动,闻气体的气味3.通过探究:“我们吸入的空气和呼出的气体有什么不同”的实验,得出结论正确的是A.呼出的气体中的二氧化碳含量高于空气中的二氧化碳含量B.我们呼出的气体都是二氧化碳C.我们吸入的气体全部都是氧气D.呼出气体中的水蒸气的含量低于空气中水蒸气的含量4.某气体既能用排水法收集,又能用向下排空气法收集,该气体具有的物理性质是A.难溶于水,密度比空气大 B.难溶于水,密度比空气小C.易溶于水,密度比空气大 D.易溶于水,密度比空气小5.人体吸入的空气与人体呼出的空气相比,下列成分的体积差别不大的是A.氮气 B.氧气 C.二氧化碳 D.水蒸气6.在擦玻璃时,人们时常向玻璃“哈气”,再擦会使玻璃擦得更干净,这说明与空气相比,人体呼出的气体中含有较多的( )A.CO2 B.N2 C.H2O D.O2 7.下列收集人体呼出气体的操作正确的是 ( )A.将集气瓶盛满水,用玻璃片从上往下直接盖住瓶口B.收集好呼出的气体,迅速从水中取出集气瓶,盖上玻璃片C.将集满气体的集气瓶在水中盖好玻璃片后取出,正放在桌上D.集气瓶集满气体后,放在水中,等用时再从水中取出8.在探究“呼出气体中的二氧化碳是否比空气中的二氧化碳多”的实验中,将一定量的澄清石灰水分别加入如图两个集气瓶中(集气瓶Ⅰ盛有空气,集气瓶Ⅱ盛有人体呼出的气体),振荡后,观察实验现象。关于这个实验说法正确的是A.集气瓶Ⅰ盛放的是空气,因此集气瓶Ⅰ没有必要盖玻璃片B.现象是集气瓶Ⅰ中无明显变化,集气瓶Ⅱ中产生白色浑浊C.用燃着的木条伸入集气瓶,先熄灭的集气瓶中的二氧化碳多,没必要做这个实验D.因为集气瓶Ⅰ中会无明显变化,所以集气瓶Ⅰ中应该稍微多加一些澄清石灰水9.如表是人体吸入的气体与呼出的气体成分比较情况,由此不能得出的推论是A.人通过呼吸能够消耗氧气,产生二氧化碳和水分B.人体吸入气体中的氧气,只有部分进入了血液C.人呼出的气体中,二氧化碳所占的比例多于氧气D.人呼出的气体中,水分所占的比例少于二氧化碳10.在“人吸入的空气和呼出的气体有什么不同”的实验中,下列说法不正确的是A.证明呼出气体含氧气少的证据是:呼出气体使木条燃烧更旺B.证明呼出气体含二氧化碳多的证据是:呼出气体使澄清石灰水变浑浊C.证明呼出气体含水蒸气多的依据是:呼出气体在玻璃片上结成水雾D.判断呼出气体含有氮气的依据是:空气中含有氮气,而氮气不被人体吸收11.通过肺与外界进行气体交换,吸入空气中的氧气,排出二氧化碳气体和水蒸气。但人体排出的二氧化碳气体究竟是空气中原有的,还是人体代谢的最终产物,为了证实这个问题,有人设计了如图所示的装置进行实验:(两锥形瓶中均装有足量的澄清石灰水)(1)人吸气时,应将活塞A__________(填“打开”或“关闭”),活塞B___________(同上);此时可观察到(Ⅰ)瓶内的现象是______________________________________________________________。(2)人呼气时,应将活塞A_________(填“打开”或“关闭”),活塞B_______,此时可观察到(Ⅱ)瓶内的现象是_________________。将上述操作反复进行,能证明人呼出的气体中所含的二氧化碳不是来自空气,而是人体代谢的产物。12.化学实验兴趣小组的同学设计出简单的实验方案来验证呼出的气体与吸入空气中主要成分的含量有什么不同,其主要操作步骤如图所示:(1)先用_______________法收集两瓶呼出气体。(2)仪器A的用途_____________________。(3)请你将主要实验操作、现象和结论以文字的形式填入下列表格中的横线部分:探究目的实验操作实验现象实验结论(填“高”或“低”)比较吸入的空气与呼出气体中氧气含量的不同将两根①_____的小木条分别插入空气样品和呼出气体的样品空气样品中的小木条无明显现象;呼出气体的样品中的小木条②_____空气样品中氧气的含量比呼出气体中的氧气含量③_____比较吸入的空气与呼出气体中二氧化碳含量的不同向一瓶空气样品和一瓶呼出气体的样品中滴入④_____的澄清石灰水,振荡空气样品中的澄清石灰水无明显变化;呼出气体的样品中的澄清石灰水变⑤_____空气样品中二氧化碳的含量比呼出气体中的二氧化碳含量⑥_____比较吸入的空气与呼出气体中水蒸气含量的不同取两块干燥的玻璃片,对着其中一片哈气,将另一块玻璃片放置在空气中对着哈气的玻璃片上出现⑦_____;另一块玻璃片无明显变化空气样品中水蒸气的含量比呼出气体中的水蒸气含量⑧_____ 1.【答案】B【解析】人呼吸时把空气中的氧气转化为二氧化碳,同时从体内带出水蒸汽,人体呼出气体和空气中的氧气、二氧化碳、水蒸汽含量不同,呼出的气体与吸入空气相比,具有“两多一少”的特点,即与吸入的空气相比,二氧化碳、水蒸气含量增加,氧气含量减少。2.【答案】B【解析】A、空气和呼出气体均没有颜色,用观察气体颜色的方法不能鉴别,故选项错误。B、呼出的气体中含有较多的二氧化碳,能使澄清的石灰水变浑浊,空气不能,可以鉴别,故选项正确。C、带火星的木条在空气和呼出气体中,均会熄灭,不能鉴别,故选项错误。D、空气和呼出气体均没有气味,用闻气体的气味的方法不能鉴别,故选项错误。3.【答案】A【解析】A、人吸入氧气,将氧气在体内转换为二氧化碳排出体外,故呼出的气体中的二氧化碳含量高于空气中的二氧化碳含量,选项正确;B、我们呼出的气体大部分气体是氮气,选项错误;C、空气中含有氮气、氧气、稀有气体等多种气体,故我们吸入的气体一部分是氧气,选项错误;D、呼出气体中的水蒸气的含量高于空气中水蒸气的含量,选项错误。故选A。4.【答案】B【解析】气体既能用排水法收集,又能用向下排空气法收集,说明该气体具有的物理性质是难溶于水,且密度比空气小。故选B。5.【答案】A【解析】人的呼吸属于缓慢氧化,氧气参与反应,生成二氧化碳和水,故选A。6.【答案】C【解析】呼出气体与吸入的空气不同之处为“两多一少”,多的是CO2、H2O,少的是O2.向玻璃上哈气时,会看到玻璃上变模糊了,说明人呼出的气体中含有较多的水蒸汽,此外,水的化学式为H2O7.【答案】C【解析】玻璃片应从一侧往另一侧推,玻璃片 应在水中盖住,不能取出后再盖,集气瓶集满气体后不能放在水中。8.【答案】B【解析】二氧化碳可使澄清石灰水变浑浊,根据题意:向一瓶空气和一瓶呼出气体中各滴入少量澄清石灰水,振荡,发现集气瓶Ⅰ中无明显变化,集气瓶Ⅱ中产生白色浑浊现象,B项正确;由题干给出的实验可知二氧化碳在呼出气体中含量比在吸入的空气中的含量高,但若用燃着的木条伸入集气瓶中,只能判断其中氧气的相对含量,不能推断出二氧化碳的含量,C项错误;对比实验必须其余条件均相同才有意义,气体体积应相同,加入的澄清石灰水的量也应相同,A项、D项错误。故选B。9.【答案】C【解析】A、呼吸作用是生物体内的有机物在细胞内经过一系列的氧化分解,最终生成二氧化碳和水,并且释放出能量的过程,人通过呼吸能够消耗氧气,产生二氧化碳和水分,故A正确;B、根据图表可知,呼出气体中含有16%的氧气,人体吸入气体中的氧气,只有部分进入了血液,故B正确;C、根据图表可知,人呼出的气体中,二氧化碳所占的比例少于氧气,故C错误;D、根据图表可知,人呼出的气体中,水分所占的比例少于二氧化碳,故D正确。故选C。10.【答案】A【解析】A、呼出气体中二氧化碳的含量较多,氧气较少,故呼出气体使木条熄灭,故错误,符合题意;B、二氧化碳能使澄清石灰水变浑浊,故将呼出的气体通入澄清石灰水中,澄清石灰水变浑浊,说明呼出气体中二氧化碳的含量较高,故正确,不符合题意;C、向玻璃片上呼气,有水雾出现,说明呼出气体中水蒸气的含量较高,故正确,不符合题意;D、判断呼出气体含有氮气的依据是:空气中含有氮气,而氮气不被人体吸收,正确,不符合题意。故选A。11.【答案】(1)打开 关闭 液面下导管口有气泡冒出,澄清石灰水变浑浊(2)关闭 打开 液面下导管口有气泡冒出,澄清石灰水变浑浊【解析】(1)人吸气时,应将活塞A打开,活塞B关闭,保证除去空气中的二氧化碳,观察到(Ⅰ)瓶内的现象是液面下导管口有气泡冒出,澄清石灰水变浑浊。(2)人呼气时,应将活塞A关闭,活塞B打开,此时可观察到(Ⅱ)瓶内的现象是液面下导管口有气泡冒出,澄清石灰水变浑浊,证明人呼吸产生了二氧化碳。12.【答案】(1)排水(2)收集或贮存少量气体(3)①燃着 ②很快熄灭 ③高 ④相同滴数 ⑤白色浑浊 ⑥低 ⑦水雾 ⑧低【解析】氧气能助燃,二氧化碳能使澄清石灰水变浑浊,水蒸气遇冷变成液态的水。呼出气体中石灰水变浑浊,空气中不变浑浊,说明呼出气体中二氧化碳含量多,燃着的木条在呼出气体中熄灭,在空气中继续燃烧,说明呼出气体中二氧化碳含量多,向干燥的玻璃片吹气有水珠,说明呼出气体中水蒸气含量多。(1)先用排水法收集两瓶呼出气体。(2)仪器A的用途是收集或贮存少量气体。
相关试卷
这是一份实验03 对人体吸入空气和呼出气体的探究-【同步试题】2023-2024学年九年级化学上册教材实验大盘点(人教版),文件包含实验03对人体吸入空气和呼出气体的探究原卷版docx、实验03对人体吸入空气和呼出气体的探究解析版docx等2份试卷配套教学资源,其中试卷共18页, 欢迎下载使用。
这是一份初中化学人教版九年级上册课题1 空气同步练习题,共5页。
这是一份初中化学人教版九年级上册课题1 空气第2课时课时练习,文件包含第一单元课题2第1课时对蜡烛及其燃烧的探究试卷学生版2023-2024人教版九年级化学docx、第一单元课题2第1课时对蜡烛及其燃烧的探究试卷教师版2023-2024人教版九年级化学docx等2份试卷配套教学资源,其中试卷共6页, 欢迎下载使用。

