- 奥数五年级上册 第9讲:平行四边形的面积 课件+教案 课件 12 次下载
- 奥数五年级上册 第10讲:三角形的面积 课件+教案 课件 12 次下载
- 奥数五年级上册 第12讲:组合图形的面积 课件+教案 课件 12 次下载
- 奥数五年级上册 第13讲:最值问题 课件+教案 课件 13 次下载
- 奥数五年级上册 第14讲:奇偶性 课件+教案 课件 13 次下载
奥数五年级上册 第11讲:梯形的面积 课件+教案
展开( 五年级 ) 备课教员:××× | |||
第十一讲 梯形的面积 | |||
一、教学目标: | 1.理解、掌握梯形面积的计算公式,并能运用公式正确计算 梯形的面积。 2.发展空间观念,培养抽象、概括和解决实际问题的能力。 3.掌握“转化”思想方法,进一步明白事物之间是相互联系、 可以转化的。 | ||
二、教学重点: | 理解、掌握梯形面积的计算公式。 | ||
三、教学难点: | 理解梯形面积公式的推导过程。 | ||
四、教学准备: | PPT | ||
五、教学过程: 第一课时(50分钟) 一、导入(5分) 同学们,你们知道梯形的面积怎么计算吗?那你们知道梯形的面积公式是怎么来的吗?推导梯形的面积公式时,我们可以将梯形转化成已经学过的图形,那应该如何转化呢?对啦,两个完全一样的梯形可以拼成一个平行四边形,这个平行四边形的底就是梯形的上底加下底,高就是梯形的高,因为平行四边形的面积等于底乘高,所以拼接后的两个梯形面积就是上底加下底乘高,可以推出一个梯形的面积就等于上底加下底乘高除以2。 【板书课题:梯形的面积】
| |||
二、探索发现授课(40分) (一)例题1:(13分) 一条新挖的水渠,横截面是梯形(如图),渠口宽2.8米,渠底宽1.4米,渠深1.2米。它的横截面的面积是多少平方米?
师:我们先请学号是偶数的同学一起来读一读这道题目。(生读题) 师:读了题目之后,你能得到哪些数学信息?举手回答。 生1:这个水渠的横截面是梯形。 生2:这个梯形水渠的渠口宽2.8米,渠底宽1.4米,渠深1.2米。 师:要求这个水渠的横截面面积,相当于求什么? 生:梯形的面积。 师:梯形的面积大家会求吗?怎么求梯形的面积呢? 生3:用梯形的面积公式,梯形的面积等于上底加下底乘高除以2。 师:这个梯形的上底、下底和高告诉我们了吗? 生4:渠口宽2.8米,下底就是2.8米,渠底宽1.4米,上底就是1.4米,渠深 1.2米,高就是1.2米。 师:要求这个梯形的面积,算式应该怎么列? 生4:(1.4+2.8)×1.2÷2 师:算出来答案等于? 生:2.52平方米。 师:所以这个水渠横截面的面积就等于2.52平方米。 板书:(1.4+2.8)×1.2÷2 =4.2×1.2÷2 =2.52(平方米) 答:它的横截面的面积是2.52平方米。 练习1:(6分) 有一个梯形,上底长8厘米,下底长14厘米,高是上底的一半,这个梯形的面积是多少平方厘米? 分析:上底已知,下底已知,高是上底的一半,可以算出高,再根据梯形的面积计算公式可以算出梯形的面积。 板书:8÷2=4(厘米) (8+14)×4÷2=44(平方厘米) 答:这个梯形的面积是44平方厘米。 (二)例题2:(13分) 有一块梯形菜地,上底长15米,下底长28米,高14米,如果每平方米蔬菜收入36元,这块菜地的总收入是多少元? 师:请学号是奇数的同学一起来读一读这道题目。(生读题) 师:要想知道这块菜地的总收入,要先知道什么? 师:为什么要先知道这块菜地的面积?或者说,你是根据什么知道要先求出这 块菜地的面积? 生1:因为每平方米蔬菜收入36元,只要知道总共有多少平方米,再乘36就是 这块菜地的总收入了。 师:嗯,非常好,大家听明白了吗?有同学有不同的意见吗? 师:那这块菜地的面积要怎么求呢? 生2:这块菜地是梯形的,已知上底、下底和高,利用梯形的面积公式,就可以 求出它的面积了。 师:大家同意他的说法吗? 师:算式怎么列? 师:大家动手算一算这块梯形的面积是多少。 生:301平方米。 师:菜地的总收入呢? 生:301乘36。 师:我们就可以算出这块菜地的总收入是?嗯,10836元。 板书:(15+28)×14÷2 =43×14÷2 =301(平方米) 301×36=10836(元) 答:这块菜地的总收入是10836元。 练习2:(8分) 有一块梯形花地,上底是8米,下底是10米,高是4.8米。已知每株花占地0.06平方米,这块地能种花多少株? 分析:已知梯形花地的上底、下底和高,可以算出这块花地的面积。面积除以每株花的占地面积就是能种花的数量。 板书:(8+10)×4.8÷2 =18×4.8÷2 =43.2(平方米) 43.2÷0.06=720(株) 答:这块地能种花720株。 三、小结:(5分) 两个完全一样的梯形可以拼成一个平行四边形,这个平行四边形的底就是梯形的上底加下底,高就是梯形的高,因为平行四边形的面积等于底乘高,所以拼接后的两个梯形面积就是上底加下底乘高,可以推出一个梯形的面积就等于上底加下底乘高除以2。 | |||
第二课时(50分) 一、复习导入(3分) 上节课我们学习了梯形的面积,相信大家对梯形面积的计算都有了一定的掌握,这节课就让我们继续学习梯形的面积。 (出示PPT) | |||
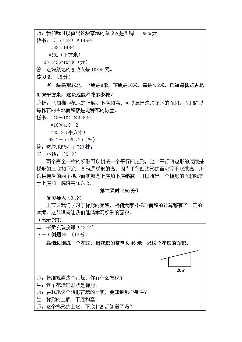
二、探索发现授课(42分) (一)例题3:(13分) 靠墙边围成一个花坛,围花坛的篱笆长46米,求这个花坛的面积。
师:仔细观察这个花坛,你有什么发现? 生:这个花坛的形状是梯形。 师:要想求这个梯形花坛的面积,要知道哪些条件? 生:梯形的上底、下底和高。 师:这个梯形的上底、下底和高都知道了吗? 生:高知道了,等于20米。 师:那上底和下底呢? 生1:因为篱笆长46米,所以可以算出上底和下底的和,等于46减20等于26 米。 师:需要分别算出上底和下底吗? 生:不需要。 师:对,因为梯形的面积等于上底和下底的和乘高除以2。 板书:上底+下底=46-24=26(米) 26×20÷2=260(平方米) 答:这个花坛的面积等于260平方米。 练习3:(7分) 王大爷在自家墙外围成一个养鸡场(如图),围鸡场的篱笆总长是22米,其中一条边是8米,求养鸡场的面积。
分析:这个鸡场的形状是梯形。由图可知,这个梯形的高是8米 ,又因为篱笆总长是22米,所以这个梯形的上底加下底等于22减8等于14米,再利用梯形的面积计算公式就可以算出这个养鸡场的面积。 板书:上底+下底=22-8=14(米) 14×8÷2=56(平方米) 答:这个养鸡场的面积等于56平方米。 (二)例题4:(13分) 一个梯形的上底是12分米,高是8分米,面积是108平方分米。这个梯形的下底是多少分米? 师:仔细阅读题目,条件告诉了我们什么? 生:上底是12分米,高是8分米,面积是108平方分米。 师:要求什么? 生:要求梯形的下底。 师:根据已知的条件,梯形的下底可以求了吗? 生:(有些同学会说可以求了,有些同学不说话) 师:大家先一起来说一遍梯形的面积计算公式。(学生说公式,教师ppt展示) 认真观察这个公式,看看知道了面积、上底和高,能不能求下底。 师:老师听到有同学说可以,那谁来说一说,下底应该怎么求? 生1:下底等于梯形的面积乘2除以高减去上底。 师:有同学有不同的意见吗? 生:没有。 师:梯形的面积=(上底+下底)×高÷2,那么(上底+下底)×高就等于梯 形的面积×2,(上底+下底)=梯形的面积×2÷高,进一步推出下底=梯 形的面积×2÷高-上底。 板书:108×2÷8-12 =216÷8-12 =27-12 =15(分米) 答:这个梯形的下底是15分米。 练习4:(7分) 两个完全一样的梯形拼成一个平行四边形,这个平行四边形的面积是80平方厘米,高是5厘米,梯形的上底是7厘米,梯形的下底是多少厘米? 分析:两个完全一样的梯形拼成一个面积是80平方厘米的平行四边形,由此可知每个梯形的面积都是40平方厘米。因为梯形的面积=(上底+下底)×高÷2 ,所以下底 = 梯形的面积×2÷高-上底,代入数据算出下底。 板书:80÷2×2÷5-7 =16-7 =9(厘米) 答:梯形的下底是9厘米。 (三)例题5(选讲): 一个加工厂运来一批钢管。把它堆成梯形状,最上层有6根,从上往下逐层递增一根,最下层有14根,从上往下数有9层。这批钢管共有多少根? 师:这批钢管有多少根,该怎么计算?谁有想法,举手说一说。 (学生发言,教师可适当引导) 师:(总结刚才的发言)既然是堆成了梯形状,那我们就可以将它看成一个梯 形。最上一层有6根,可以将上底看成6,最下一层有14根,可以将下底看 成14,有9层,也就是说高是9,只要求出这个梯形的面积,也就知道这批 钢管有多少根了。大家一起来说一说算式。 生:(6+14)×9÷2 =90(根) 板书:(6+14)×9÷2 =90(根) 答:这批钢管共有90根。 练习5: 一批同样的圆木堆的横截面是梯形,最上层有5根,最下层有10根,每相邻层都是相差一根,一共堆6层,这批圆木一共有多少根? 分析:这题和例题5是一样的道理,都是将这批钢管看成一个梯形,计算梯形的面积。 板书:(5+10)×6÷2 =45(根) 答:这批圆木一共有45根。 三、总结:(5分) 梯形的面积=(上底+下底)×高÷2
四、随堂练习:
56×12÷2=336(平方厘米) 答:面积是336平方厘米。
18÷3=6(米) (6+18)×6÷2=72(平方米) 答:这个梯形的面积是72平方米。
的面积。 8÷2=4(厘米) (8+4)×4.5÷2=27(平方厘米) 答:这个梯形的面积是27平方厘米。
平方米种一棵荔枝树,这个荔枝园可种荔枝树多少棵? (250+180)×50÷2 =430×50÷2 =10750(平方米) 10750÷5=2150(棵) 答:这个荔枝园可种荔枝2150棵。
两个梯形拼成一个平行四边形,这个平行四边形的面积是多少? (23+27)×20÷2×2=1000(平方厘米) 答:这个平行四边形的面积是1000平方厘米。 | |||
家庭作业 |
| ||
主管评价 |
| ||
主管评分 |
| ||
课后反思 (不少于60字) | 整体效果 |
| |
设计不足之处 |
| ||
设计优秀之处 |
| ||
奥数五年级上册 第11讲:梯形的面积 课件+教案: 这是一份奥数五年级上册 第11讲:梯形的面积 课件+教案,文件包含奥数五年级上册第11讲梯形的面积课件pptx、奥数五年级上册第11讲梯形的面积教案doc等2份课件配套教学资源,其中PPT共15页, 欢迎下载使用。
奥数五年级上册 第8讲:方阵 课件+教案: 这是一份奥数五年级上册 第8讲:方阵 课件+教案,文件包含奥数五年级上册第8讲方阵课件pptx、奥数五年级上册第8讲方阵教案doc等2份课件配套教学资源,其中PPT共18页, 欢迎下载使用。
奥数五年级上册 第6讲:追及问题 课件+教案: 这是一份奥数五年级上册 第6讲:追及问题 课件+教案,文件包含奥数五年级上册第6讲追及问题课件pptx、奥数五年级上册第6讲追及问题教案doc等2份课件配套教学资源,其中PPT共15页, 欢迎下载使用。

