所属成套资源:五年级上册数学奥数教案【秋季专题专题课程】
- 奥数五年级上册 第4讲:列方程解应用题 教案 教案 2 次下载
- 奥数五年级上册 第5讲:假设法解题(二) 教案 教案 2 次下载
- 奥数五年级上册 第7讲:填数游戏 教案 教案 2 次下载
- 奥数五年级上册 第8讲:方阵 教案 教案 2 次下载
- 奥数五年级上册 第9讲:平行四边形的面积 教案 教案 2 次下载
奥数五年级上册 第6讲:追及问题 教案
展开
这是一份奥数五年级上册 第6讲:追及问题 教案,共9页。教案主要包含了教学目标,教学重点,教学难点,教学准备,教学过程等内容,欢迎下载使用。
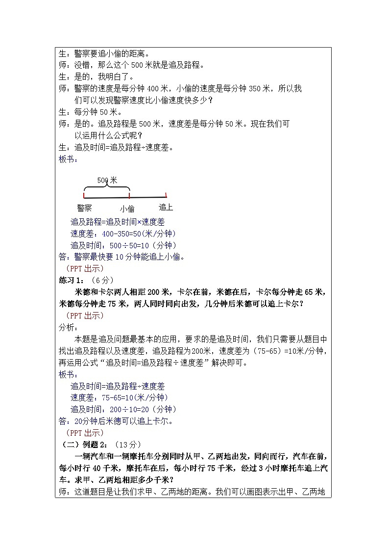
五年级 备课教员:××× 第六讲 追及问题一、教学目标:1.能充分利用行程中的速度、路程、时间之间的关系解应用 题。借助公式“追及路程=追及时间×速度差”来解决问题。培养分析问题、解决问题的能力,提高应用数学的意识。体验生活中数学的应用与价值,感受数学来源于生活,感 受数学与人类生活的密切联系,激发学数学、用数学的兴 趣。二、教学重点:1.利用速度、路程、时间之间的关系解应用题。2.通过对具体问题情境的分析,列出算式,解决问题。三、教学难点:1.借助公式“追及路程=追及时间×速度差”解决问题。2.借助“线段图”分析复杂问题中的数量关系,解决问题。四、教学准备:PPT五、教学过程:第一课时(50分钟)一、导入(5分)师:同学们,大家应该都有听过龟兔赛跑的故事吧?生:听过。师:最后是不是因为兔子睡觉偷懒,被乌龟赶上赢得了比赛呀?生:是的......师:那如果兔子没有偷懒,你们觉得兔子和乌龟谁会赢呢?生:兔子,因为兔子比乌龟跑得快。师:没错,那老师为了比赛公平,让乌龟先跑出一段距离,再让兔子出发,你 们认为现在谁会赢呢?生:不能确定。师:怎么才能确定乌龟和兔子谁赢呢?我们今天就来研究这一类型的数学问题, 好吗?生:好的!【板书课题:追及问题】二、探索发现授课(40分)(一)例题1:(13分)一名警察以每分钟400米的速度向一名小偷追去,小偷的速度是每分钟350米,现在警察和小偷的距离是500米,那么警察最快要几分钟能追上小偷?(PPT出示)师:同学们,看完题目,警察和小偷现在是相距多少米?生: 500米。师:你们知道这个500米是什么吗?生:警察要追小偷的距离。师:没错,那么这个500米就是追及路程。生:是的,我明白了。师:警察的速度是每分钟400米,小偷的速度是每分钟350米,所以我 们可以发现警察速度比小偷速度快多少?生:每分钟50米。师:是的。追及路程是500米,速度差是每分钟50米。现在我们可以运用什么公式呢?生:追及时间=追及路程÷速度差。板书: 追及路程=追及时间×速度差 速度差:400-350=50(米/分钟) 追及时间:500÷50=10(分钟)答:警察最快要10分钟能追上小偷。 (PPT出示)练习1:(6分)米德和卡尔两人相距200米,卡尔在前,米德在后,卡尔每分钟走65米,米德每分钟走75米,两人同时同向出发,几分钟后米德可以追上卡尔? (PPT出示)分析: 本题是追及问题最基本的应用,要求的是追及时间,我们只需要从题目中找出追及路程以及速度差,追及路程为200米,速度差为(75-65)=10米/分钟,再运用公式“追及时间=追及路程÷速度差”解决即可。板书: 追及时间=追及路程÷速度差 速度差:75-65=10(米/分钟) 追及时间:200÷10=20(分钟)答:20分钟后米德可以追上卡尔。 (PPT出示)(二)例题2:(13分) 一辆汽车和一辆摩托车分别同时从甲、乙两地出发,同向而行,汽车在前,每小时行40千米,摩托车在后,每小时行75千米,经过3小时摩托车追上汽车。求甲、乙两地相距多少千米?师:这道题目是让我们求甲、乙两地的距离。我们可以画图表示出甲、乙两地间的距离。汽车从甲地出发,摩托车从乙地出发。不难发现,追及路程是哪一段呢?生:就是甲、乙两地的距离。师:说得很好。那我们仔细读题,追及时间和速度差分别是多少?生:追及时间是3小时,速度差是(75-40)=35千米/小时。师:没错,那我们就可以根据公式“追及路程=追及时间×速度差”来得到答案。生:......板书: 速度差:75-40=35(千米/小时) 追及路程:3×35=105(千米)答:甲、乙两地相距105千米。练习2:(8分)姐妹两人在同一小学上学,妹妹以每分钟50米的速度从家走向学校,姐姐比妹妹晚10分钟出发,为了不迟到,她以每分钟150米的速度从家跑步上学,结果两人却同时到达学校,求家到学校的距离有多远? (PPT出示)分析: 姐姐比妹妹晚10分钟出发,姐姐出发的时候,妹妹已经走了50×10=500米,这个500米就是追及路程,运用公式“追及时间=追及路程÷速度差”求出姐姐追上妹妹所花的时间,也就是姐姐从家到学校所花的时间。再根据公式“路程=速度×时间”就可以求出家到学校的距离。板书: 追及路程:50×10=500(米) 速度差:150-50=100(米/分钟) 追及时间:500÷100=5(分钟) 路程:5×150=750(米)答:家到学校的距离为750米。 (PPT出示)三、小结:(5分)1.追及问题是行程问题的一种,主要研究下面三种量之间的关系: 速度差:快车比慢车单位时间内多行的路程。 追及时间:快车追上慢车所用的时间。 追及路程:快车开始和慢车相差的距离,即路程差。 2.运用公式解决问题,主要的数量关系式: 速度差×追及时间=追及路程 追及路程÷速度差=追及时间 追及路程÷追及时间=速度差 3.利用画线段图帮助分析题意,寻找速度差及其它两个量之间的关系。第二课时(50分)一、复习导入(3分)师:同学们,上节课我们运用了公式来解决追及问题。谁能告诉老师我们用了 哪个公式?生:追及时间=追及路程÷速度差生:追及路程=追及时间×速度差师:是的,你们真棒,看来上节课都认真听了。师:这节课我们继续学习追及问题,好不好?生:好。二、探索发现授课(42分)(一)例题3:(13分)甲、乙两人相距4千米,乙在前,甲在后,两人同时同向而行,2小时后甲追上乙,乙的速度是每小时6千米,求甲的速度是多少? (PPT出示)师:这道题目,让我们求的是甲的速度,甲的速度我们可以直接求出来吗?生:不能。师:我们先画线段图,分析一下。生:好的。师:那我们可以先求出什么呢?生:甲、乙的速度差。师:没错,我们可以根据公式“追及路程÷追及时间=速度差 ”求出速度差。 仔细审题,谁能告诉老师追及路程和追及时间分别是多少?生:追及路程是甲、乙两地的距离4千米。生:追及时间是2小时。师:是的,很正确,那我们就可以根据公式求出速度差了。再根据甲的速度比 乙的速度快,可以算出甲的速度。板书: 速度差:4÷2=2(千米/小时) 甲的速度:2+6=8(千米/小时)答:甲的速度是每小时8千米。 (PPT出示)练习3:(7分)甲、乙两辆汽车分别从相距40千米的两城同时同向出发,经5小时甲车追上乙车,已知甲车每小时行48千米,求乙车每小时行多少千米? (PPT出示)分析: 这道题目我们并不能直接求出乙的速度,我们可以先求出甲、乙两车的速度差,速度差可以根据公式“速度差=追及路程÷追及时间”求出,再根据甲车比乙车快,得到甲车的速度。板书: 速度差:40÷5=8(千米/小时) 48-8=40(千米/小时)答:乙车每小时行40千米。 (PPT出示)(二)例题4:(13分) 两辆卡车送货,大卡车以每小时36千米的速度从甲地开往乙地,2小时后小卡车以每小时48千米的速度也从甲地开往乙地,当小卡车追上大卡车时离甲地多远? (PPT出示)师:我们先借助线段图分析题目。生:好的。师:这道题让我们求的是路程,谁记得路程公式?生:路程=速度×时间。师:是的。从题目中我们知道小卡车的速度是48千米/小时,我们只需要求出 小卡车追上大卡车时的行驶时间。该怎么求呢?生:可以用公式“追及时间=追及路程÷速度差”。师:追及路程是多少?生:大卡车2小时先开的路程就是追及路程,即2×36=72千米。师:我们现在就可以求追及时间了。求出追及时间,再根据第一个公式,就可 以得出题目要求的答案。板书: 2×36÷(48-36)=6(小时) 6×48=288(千米)答:当小卡车追上大卡车时离甲地288千米。 (PPT出示)练习4:(7分)两匹马在相距50米的地方同时同向出发,出发时黑马在前白马在后,如果黑马每秒跑10米,白马每秒跑12米,当白马追上黑马时离出发点多远? (PPT出示)分析: 要求当白马追上黑马时离出发点多远,只需知道白马的速度以及追上黑马时所用的时间,即追及时间。追及时间可以根据公式“追及路程÷速度差=追及时间”得到。板书: 速度差:12-10=2(米/秒) 50÷2=25(秒) 25×12=300(米)答:当白马追上黑马时离出发点300米。 (PPT出示)(三)例题5(选讲): 一条公路上,有一个骑车人和一个步行人同向而行,骑车人速度是步行人速度的3倍,每隔6分钟有一辆公共汽车超过步行人,每隔10分钟有一辆公共汽车超过骑车人,如果公共汽车始发站发车的时间间隔保持不变,那么间隔几分钟发一辆公共汽车? (PPT出示)师:这道题目看上去很复杂,因为这道题有两个追及问题。哪位同学发现了?生:公共汽车和步行人。生:公共汽车和骑车人。师:每两辆公共汽车之间的距离就是追及路程。师:我们可以假设追及路程为60a,由此我们可以得到公共汽车与步行人的速度之差是多少?生:60a÷6=10a。师:公共汽车与骑车人的速度之差又是多少呢?生:60a÷10=6a。师:题目中告诉我们骑车人的速度是步行人的3倍。那我们是不是可以求出步行 人的速度,即:(10a-6a)÷(3-1)=2a师:那谁能告诉老师公共汽车的速度怎么算?生:10a+2a=12a。师:没错,那我们就可以知道题目要我们解决问题的答案了。板书: 假设两辆公共汽车间隔的距离为60a。 公共汽车与步行人的速度之差:60a÷6=10a 公共汽车与骑车人的速度之差:60a÷10=6a 步行人的速度:(10a-6a)÷(3-1)=2a 公共汽车的速度是:10a+2a=12a 间隔时间:60a÷12a=5(分钟)答:间隔5分钟发一辆公共汽车。 (PPT出示)练习5: 一条街上,一个骑车人与一个步行人同向而行,骑车人的速度是步行人速度的3倍,每隔10分钟有一辆公共汽车超过步行人,每隔20分钟有一辆公共汽车超过骑车人。如果公共汽车从始发站每次间隔同样的时间发一辆车,那么间隔多少分钟发一辆公共汽车?分析: 本题可以看作两个追及问题,分别是公共汽车和步行人,公共汽车和骑车人。设每两辆公共车间隔(即追及路程)为60a,由此可以得出公共汽车与步行人的速度之差、公共汽车与骑车人的速度之差。根据骑车人的速度是步行人速度的3倍,可以求出步行人的速度。进一步可以求出公共汽车的速度。由此可以得出答案。板书: 假设两辆公共汽车间隔的距离为60a。 公共汽车与步行人的速度之差:60a÷10=6a 公共汽车与骑车人的速度之差:60a÷20=3a 步行人的速度:(6a-3a)÷(3-1)=1.5a 公共汽车的速度:6a+1.5a=7.5a 间隔时间:60a÷7.5a=8(分钟)答:间隔时间为8分钟发一辆公共汽车。 (PPT出示)三、总结:(5分)1. 主要的数量关系式: 速度差×追及时间=追及路程 追及路程÷追及时间=速度差 追及路程÷速度差=追及时间 2. 解答追及问题时必须注意: ①要弄清题意:对具体问题要做仔细分析,必要时画一条线段图帮助理解。②要弄清距离、速度(速度差)、时间之间的联系,紧扣数量关系式。四、随堂练习:1. 两个县城相距1320千米,甲、乙两车分别从两城同时相对而行,甲每小时行 50千米,乙每小时比甲快10千米,几小时后相遇? 1320÷(50+50+10)=12(小时)答:12小时后相遇。 2. 爷爷坐汽车,阿派骑自行车,沿一条公路同时从A地去B地。汽车每小时行 40千米,是自行车速度的2.5倍。结果爷爷比阿派提前3小时到达B地。 A、B两地间的路程是多少千米? 自行车速度:40÷2.5=16(千米/小时) 解:假设A、B两地的距离是千米。 ÷16-÷40=3 2.5-=120 =80 答:A、B两地间的路程是80千米。 甲、乙两辆汽车分别从相距40千米的两城同时同向出发,经5小时乙车追 上甲车,已知甲车每小时行48千米,求乙车每小时行多少千米? 48+40÷5=56(千米/小时)答:乙车每小时行56千米。4. 甲、乙两人以均匀的速度分别从A、B两地同时出发,相向而行,他们第一 次相遇地点离A地6千米,相遇后二人继续前进,走到对方出发点后立即返 回,在距B地5千米处第二次相遇,求两次相遇地点之间的距离? 6×3-5=13(千米) 13-5-6=2(千米)答:两次相遇地点之间的距离是2千米。 5. 一条马路上,一个骑车人与一个开车人同向而行,开车人的速度是骑车人速 度的4倍,每隔20分钟有一辆公共汽车超过骑车人,每隔30分钟有一辆公 共汽车超过开车人,如果公共汽车从始发站每次间隔同样的时间发一辆车, 那么间隔多少时间发一辆公共汽车? 假设两辆公共汽车间隔的距离为60a。 (60a÷20-60a÷30)÷(4-1)=a 60a÷(3a+a)=18(分钟)答:间隔18分钟发一辆公共汽车。 家庭作业 主管评价 主管评分 课后反思(不少于60字)整体效果 设计不足之处 设计优秀之处
相关教案
这是一份奥数四年级下册 第6讲:年龄问题 教案,共10页。教案主要包含了教学重点,教学难点,教学准备等内容,欢迎下载使用。
这是一份奥数四年级下册 第3讲:追及问题 教案,共10页。教案主要包含了教学重点,教学难点,教学准备等内容,欢迎下载使用。
这是一份奥数六年级下册秋季课程 第12讲《追及问题》教案,共9页。教案主要包含了教学目标,教学重点,教学难点,教学准备,教学过程等内容,欢迎下载使用。

