









所属成套资源:四年级上册数学奥数课件PPT+教案【秋季专题课程】
奥数四年级上册 第16讲:生活中的数学 课件+教案
展开这是一份奥数四年级上册 第16讲:生活中的数学 课件+教案,文件包含奥数四年级上册第16讲生活中的数学课件pptx、奥数四年级上册第16讲生活中的数学教案doc等2份课件配套教学资源,其中PPT共15页, 欢迎下载使用。
( 四年级 ) 备课教员:××× | |||||||||||||||||||||||||
第16讲:生活中的数学 | |||||||||||||||||||||||||
一、教学目标: | 1. 引导留心观察生活,发现实际生活中的数学问题。 2. 灵活运用数学知识解决实际问题。 3. 培养学习数学的兴趣。 | ||||||||||||||||||||||||
二、教学重点: | 1. 引导发现实际生活中数学问题并学会解决。 2. 激发对数学的兴趣。 | ||||||||||||||||||||||||
三、教学难点: | 1. 发现并解决实际生活中的数学问题。 2. 培养对数学的兴趣。 | ||||||||||||||||||||||||
四、教学准备: | PPT | ||||||||||||||||||||||||
五、教学过程: 第一课时(50分钟) 一、导入(5分) 师:同学们,你们每天早上都几点起床啊? 生1:…… 生2:…… 生3:…… 生4:…… 师:哇!你们好幸福啊!每天可以睡这么晚才起床。 生:那老师你每天早上几点起床? 师:老师每天早上5点30分(视具体情况定)就要起床了。 生:老师,你不可以睡晚点再起床吗?起得可真早。 师:不行啊,每天早上都有好多事情要做呢?你们看这就是老师每天要做的事情。【PPT出示表格】
师:聪明的同学,你们有办法让老师每天早上可以多睡一会儿吗? 师生讨论。 师:非常感谢同学们,在你们的帮助下,老师每天可以多睡一会儿了。同学们发现没,我们日常生活中总是会出现一些数学问题,就如老师的这个问题。 生:是的。 师:那今天我们就来发现学习生活中的数学问题。 【板书课题:生活中的数学】 | |||||||||||||||||||||||||
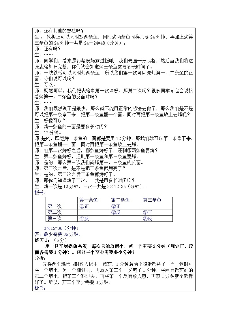
二、探索发现授课(40分) (一)例题1:(13分) 用一块铁板烤鱼,铁板只能放两条鱼,烤熟鱼的一面需要12分钟,两面共需24分钟,现在需要烤熟三条鱼,最少需要几分钟? 师:同学们,这也是一个生活中常见的数学问题,先读一遍题目,然后思考3分钟,将自己的想法分享给大家。 【生读题后思考中】 师:好,现在有哪位同学愿意将自己的想法大声的说出来分享给大家? 生1:烤熟一条鱼要24分钟,烤熟三条鱼要3×24=72(分钟)。 师:还有其他的想法吗? 生2:铁板上可以同时放两条鱼,同时烤两条鱼同样只要24分钟,再加上烤第三条鱼的24分钟一共是24+24=48(分钟)。 师:还有吗? 生:…… 师:同学们,看来是没帮妈妈煮过饭哦!我们先画一张表格,然后当我们将这张表格补充完整,你们就会知道烤三条鱼需要多长时间了。 师:一块铁板可以同时烤两条鱼,所以我们第一次可以先烤第一、二条鱼的正面,你们说可以吗? 生:可以。 师:既然可以,我们把表格中第一次填好。那第二次呢?很多同学肯定会说接着烤第一、二条鱼的反面对吗? 生:…… 师:我们既然说了是最少,那么就不能用正常的想法去做了,那么我们是不是可以把第一条拿下来,把第二条鱼翻一个面,同时再把第三条鱼放上去烤呢? 生:好像可以? 师:烤一条鱼的一面是要多长时间? 生:12分钟。 师:是的,既然烤一条鱼的一面都是要用12分钟,那我们就可以第一条拿下来,把第二条鱼翻一个面,同时再把第三条鱼放上去烤。 师:但第二次烤好之后,哪条鱼烤好了,还剩哪两条鱼要烤? 生:第二条鱼烤好,还剩第一条鱼和第三条鱼要烤。 师:是的,那么第三次我们就烤第一、三条鱼的反面。 师:第三次之后,是不是把三条鱼都烤完了? 生:是的。第三次之后三条鱼都烤好了。 师:那你们知道烤了三次,一共是用多长时间吗? 生:烤一次是12分钟,三次一共是3×12=36(分钟)。 板书:
3×12=36(分钟) 答:最少需要36分钟。 练习1:(6分) 用一只平底锅煎鸡蛋,每次只能放两个,煎一个需要2分钟(规定正、反面各需要1分钟)。问煎三个至少需要多少分钟? 分析: 先将两个鸡蛋同时放入锅中一起煎,1分钟后两个鸡蛋都熟了一面,这时可将一个取出,另一个翻过去。再放入第三个,又煎了1分钟,将两面都煎好的第二个取出,把第三个翻过去。再将第一个反面放入煎,再煎1分钟就全部都好了。所以,煎三个至少需要3分钟。 板书: 1×3=3(分钟) 答:煎三个至少需要3分钟。 (二)例题2:(13分) 妈妈让米德给客人烧水沏茶。洗水壶需要1分钟,烧开水需要15分钟,洗茶壶需要1分钟,洗茶杯需要1分钟,拿茶叶需要2分钟。为了使客人早点喝上茶,你认为最合理的安排,多少分钟后就能沏茶了? 师:生活中有许许多多的事,有些是要按照一定顺序做,有些为了节省时间,可以同时做,就像老师早上起床后要做的事看起来很多,很费时间,但在大家的帮助下,合理安排是不是节约了很多时间? 生:是的,有些事可以同时做,那就同时做,这样可以节约时间。 师:对,那米德他也同样遇到这样的问题了,你们也帮帮他吧! 师:家里来客人了,米德妈妈要米德烧水泡茶给客人喝,那我们帮帮米德,看如何能够在最短的时间里沏茶吧!先看米德要做哪些事? 生:米德要洗水壶、烧开水、洗茶壶、洗茶杯、拿茶叶。 师:是的,这些事就是米德要做的事情,那我们再看这些事,根据生活经验你们认为哪些事是可以同时做的呢?自己画一个表格将可以同时做的事写在一起,现在开始写,稍后我们一起讨论,看你是不是能够合理安排? 【生思考归类中】 师:都写好了吗? 生:写好了。(如果没写好,可以再给一点时间。) 师:好,既然都写好了,那我们一起来分析,看你是不是合理安排了。 师:第一个洗水壶,在洗水壶的时候,米德还能做其他事情吗? 生:不能。 师:那米德能在烧水的时候洗水壶吗? 生:不能,因为是用水壶烧水,必须先洗。 师:是的,所以第一件事:洗水壶1分钟。 师:第二个是烧开水,你们说在烧开水的时候能不能同时做其他的事情呢? 生1:可以洗茶壶。 生2:可以洗茶杯,还可以拿茶叶。 师:诶,不对啊!前面洗水壶的时候不可以烧开水,怎么到烧开水的时候又可以洗茶壶了呢? 生:茶壶是待会儿沏茶用的,不是用来烧水的壶,所以可以同时做。 师:哦,我懂了,那其他同学呢?你们都懂了吗? 生:懂了。 师:那也就是说在烧开水的时候可以同时洗茶壶、洗茶杯、拿茶叶对吗? 生:对。 师:所以在做这四件事的时候只要用多长时间? 生:15分钟。 师:那从洗水壶到沏茶一共需要多长时间? 生:16分钟。 师:是的,加上洗水壶的时间一共是要16分钟。 师:同学们,原本米德要用20分钟的时间才能开始沏茶,在大家的帮助下,可以让他提前4分钟沏茶,是不是觉得自己很厉害呢? 师:光自己觉得可没用,要运用到生活中知道吗? 板书:
1+15=16(分钟) 答:16分钟后就能沏茶了。 练习2:(8分) 卡尔在早上要做很多事情:起床、穿衣要4分钟;刷牙、洗脸、整理房间要9分钟;在煤气灶上煮鸡蛋、蒸馒头要10分钟;吃早饭要6分钟。经过合理安排,最少用几分钟就可以从起床到吃完早饭去上学了呢? 分析: 如果把这几件事情所用的时间累计起来,共29分钟,显然不是最节省时间的做法,我们知道有些事情是可以同时进行的,在煤气灶上煮鸡蛋、蒸馒头的时候可以同时刷牙、洗脸、整理房间。 板书: 答:最少用20分钟就可以从起床到吃完早饭去上学。 三、小结:(5分)
2. 生活中很多事情都是可以同时做的,那么为了节约时间需要将可以同时做的事同时做。 | |||||||||||||||||||||||||
第二课时(50分) 一、复习导入(3分) 师:同学们,在你们的生活中是不是总会遇到千奇百怪的数学问题呢?你可以和同学们分享你生活中遇到的数学问题吗? 生1:…… 生2:…… 生3:…… 生4:…… 师:同学们果然是好学的孩子,既然能发现这么多生活中的数学问题,这也告诉我们一定要学好数学。对吗? 生:对! 师:那这节课我们接着学习生活中的数学。 | |||||||||||||||||||||||||
二、探索发现授课(42分) (一)例题3:(13分) A、B都是自然数,且A+B=8,那么A×B的积可能是多少?其中最大的值是多少? 师:同学们,看到这个题目,你们是不是会觉得很难呢? 生:很难! 师:就猜到你们会这么说,没关系,我们一起分析做题肯定能够解决掉这个问 | |||||||||||||||||||||||||
题。 师:首先我们看到题目,题中给了我们哪些条件? 生:A、B都是自然数,且A+B=8。 师:是的,你们看到A、B都是自然数,且A+B=8这句话,你们会想到什么呢?没事,大声说出来! 生:自然数是指:0、1、2、3等数,A+B=8,也就是说两个自然数相加等于8。 师:是的,所以两个自然数相加等于8就是符合题意,那你们知道有哪些数吗? 生1:0+8、1+7、2+6、3+5一共有四组这样的数。 师:0+8、1+7、2+6、3+5一共四组这样的数,你们都同意吗? 生2:还有4+4。 师:对!还有4+4,可能有些同学想到了,但是不敢说,因为A不可以等于B,但是题目中有说不可以吗? 生:没说。 师:既然没说,那么就是可以,所以一共是5组这样的数。现在我们已经知道了是哪些数了,我们再看问题。 师:A×B的积可能是多少?其中最大的值是多少?同学们,这个问题你能解决吗? 生:能,A×B的积可能是上面5组数中的一种,也就是可能是0×8=0、1×7=7、2×6=12、3×5=15、4×4=16。 师:是的,说得很详细,太棒了。 师:根据列举出来的情况,我们可以知道其中最大的值是16对吗? 生:对。 师:同学们,你们发现了吗?两个数之间的差越小,它们的积…… 生:积就越大。 师:是的,两数之差越小,两数之积就越大。有时候我们做题不一定非得要知道具体的数字,我们可以根据条件把可能的情况都列举出来。明白了吗? 生:明白了。 师:光说不行,把下面的练习题做了,让我看看才可以知道你们是不是真的明白了。 板书: A+B=8:0+8、1+7、2+6、3+5、4+4, A×B的积可能是:0×8=0、1×7=7、2×6=12、3×5=15、4×4=16; A×B的最大值是:16。 答: A×B的积可能是0、7、12、15、16;A×B的最大值是:16。 练习3:(7分) A和B是自然数,且A+B=35,那么A×B的最大结果是多少? 分析: 本题与例题相似,但比例题要难,根据例题的解题思路,可以知道要使A×B的积最大,那么A与B的这两个数之间的差就要是最小,因为 A和B是自然数,且A+B=35,所以17+18=35时两数之差最小,两数的乘积最大。 板书: (35-1)÷2=17 17+1=18 17×18=306 答:A×B的最大结果是306。 (二)例题4:(13分) 有81个同学要到河对岸的学校上学,而河边只有一只最多只能载11人的船,且没有船夫,问这些同学全部过河至少要多少次?(次数中不包括返程)师:我们平时上学都是坐车,走路,这个学校的学生比较特殊,他们都是坐船上学的,这样他们就遇到了一个数学问题,我们一起去看看吧! 师:同学们,这些同学遇到了什么数学问题啊? 生:他们有81个人要坐船,河边只有一条最多只能坐11人的船,而且船上没有船夫。问他们全部过河最少要多少次。 师:那次数中不包括返程是什么意思知道吗? 生:…… 师:你们想,船把11个同学送到河的那边,那船就留在那边,剩下的同学就不用过河了吗? 生:要。 师:是的,船要返回,而返回的次数是不算在内的,所以全部同学过河至少要用的次数是不包括返回的次数。 师:那这可真麻烦呀!你们有什么好的想法吗?先小组讨论! 【生小组讨论,师巡视参与到其中】 师:好,刚才看同学们讨论得热火朝天,好像已经有同学知道怎么做咯,那可以和大家分享吗? 生:因为没有船夫,船到对面又还要回来载其余同学过河,所以每次坐船过河的有11人,但是有一个人要把船划回来,也就说实际上每次只有10个人过河。 师:嗯,的确是,如果不把船划回来,其余的同学就不能过河,所以每次就只能有10个人过河,那么81个同学,10个一次,那么就是8次还多一个同学,所以81个同学一共是要9次才能全部过河对吧? 生:不对。 师:哦,为什么不对呢?说说你的理由! 生:前面7次是每次都是10个同学过河,到第8次的时候是11个同学过河,因为最后一次,其他同学都已经过河,不需要把船划回来了,所以一共是8次。 师:说得太棒了,奖励3个大拇指,因为最后一次,河的这边没有同学要过河了,所以11个同学到河的那边就不用再把船划回来,因此最后一次是11个同学一起过的河。 师:他们的过河次数是:总人数-船最多可以乘坐的人数再除以船最多可以乘坐的人数-1最后+1即可,也就是(81-11)÷(11-1)+1=8(次)。 师:都听明白了吗? 生:明白了。 板书: (总人数-乘坐人数)÷(乘坐人数-1)+1=次数 (81-11)÷(11-1)+1 =70÷10+1 =7+1 =8(次) 答:这些同学全部过河至少要8次。 练习4:(7分) 2名老师和9名学生乘船到对岸去,河面上只有一条空船,小船每次只能载4人。这条小船至少要载几次,才能将老师和学生全部载到对岸去?(次数中不包括返程)分析: 与例题相似,虽然船上每次能坐4个人,但在船返回时,必须有一个人跟着船一起返回。因此,每次只能有4-1=3(个)人过河,那么,小船至少要载11÷3=3(次)……2(人),2人也需要1次,所以4次才能全部过河。 板书: (2+9)÷3=3(次)……2(人) 答:这条小船至少要载4次。 (三)例题5(选讲): 芭啦啦星球时光旅行社推出A、B两种优惠方案。有8位家长带4名孩子,怎样购票最省钱? | |||||||||||||||||||||||||
家庭作业 |
| ||||||||||||||||||||||||
主管评价 |
| ||||||||||||||||||||||||
主管评分 |
| ||||||||||||||||||||||||
课后反思 (不少于60字) | 整体效果 |
| |||||||||||||||||||||||
设计不足之处 |
| ||||||||||||||||||||||||
设计优秀之处 |
| ||||||||||||||||||||||||
相关课件
这是一份奥数五年级下册 第16讲:生活中的数学 课件+教案+作业,文件包含奥数五年级下册第16讲生活中的数学课件pptx、奥数五年级下册第16讲生活中的数学教案doc、奥数五年级下册第16讲生活中的数学作业docx等3份课件配套教学资源,其中PPT共15页, 欢迎下载使用。
这是一份奥数五年级下册秋季课程 第16讲《生活中的数学》课件+教案,文件包含奥数五年级下册秋季课程第16讲《生活中的数学》课件pptx、奥数五年级下册秋季课程第16讲《生活中的数学》教案doc等2份课件配套教学资源,其中PPT共16页, 欢迎下载使用。
这是一份奥数五年级上册 第16讲:生活中的数学 课件+教案,文件包含奥数五年级上册第16讲生活中的数学课件pptx、奥数五年级上册第16讲生活中的数学教案doc等2份课件配套教学资源,其中PPT共14页, 欢迎下载使用。
