备考2024年中考物理重难点精讲精练:48-热点25 声现象综合(精讲)
展开中考物理热点复习精讲精练
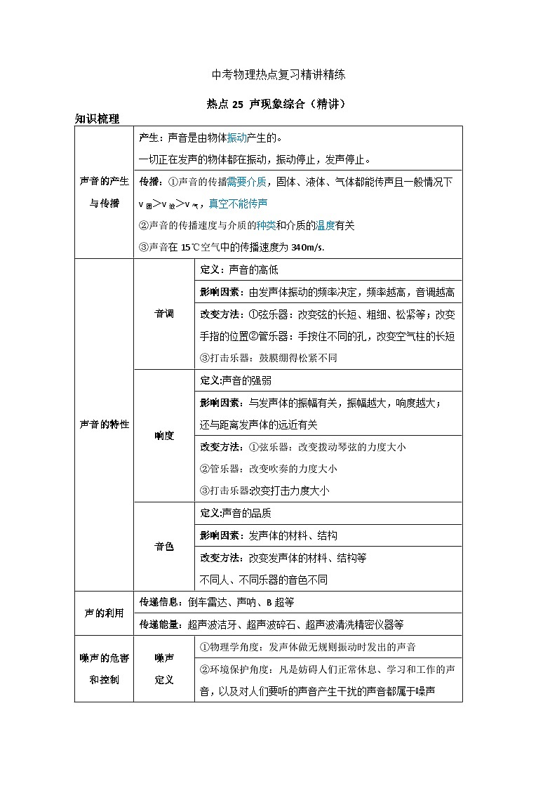
热点25 声现象综合(精讲)
知识梳理
声音的产生与传播 | 产生:声音是由物体振动产生的。 一切正在发声的物体都在振动,振动停止,发声停止。 | |
传播:①声音的传播需要介质,固体、液体、气体都能传声且一般情况下v固>v液>v气,真空不能传声 ②声音的传播速度与介质的种类和介质的温度有关 ③声音在15℃空气中的传播速度为340m/s. | ||
声音的特性 | 音调 | 定义:声音的高低 |
影响因素:由发声体振动的频率决定,频率越高,音调越高 | ||
改变方法:①弦乐器:改变弦的长短、粗细、松紧等;改变手指的位置②管乐器:手按住不同的孔,改变空气柱的长短 ③打击乐器:鼓膜绷得松紧不同 | ||
响度 | 定义:声音的强弱 | |
影响因素:与发声体的振幅有关,振幅越大,响度越大; 还与距离发声体的远近有关 | ||
改变方法:①弦乐器:改变拨动琴弦的力度大小 ②管乐器:改变吹奏的力度大小 ③打击乐器:改变打击力度大小 | ||
音色 | 定义:声音的品质 | |
影响因素:发声体的材料、结构 | ||
改变方法:改变发声体的材料、结构等 不同人、不同乐器的音色不同 | ||
声的利用 | 传递信息:倒车雷达、声呐、B超等 | |
传递能量:超声波洁牙、超声波碎石、超声波清洗精密仪器等 | ||
噪声的危害和控制 | 噪声 定义 | ①物理学角度:发声体做无规则振动时发出的声音 |
②环境保护角度:凡是妨碍人们正常休息、学习和工作的声音,以及对人们要听的声音产生干扰的声音都属于噪声 | ||
噪声强弱的 等级单位 | 分贝(dB) | |
噪声的控制 | ①防止噪声的产生(在声源处减弱噪声) | |
②阻断噪声的传播(在传播过程中减弱噪声) | ||
③防止噪声进入人耳(在人耳处减弱噪声) | ||
难点突破:响度和音调的区分
特性 | 概念 | 描述 | 影响因素 | 波形图 | 改变方法 |
音调 | 声音的高低 | 尖细低沉粗细 | 与发声体振动的频率有关,频率越大音调越高。 | 改变发声体的松紧、长短、粗细等 | |
响度 | 声音的强弱 | 响亮微弱大小 | 与发声体的振幅有关,振幅越大响度越大。还与距离发声体远近有关。 | 改变用力大小,改变与声源的距离远近 |
温馨提示:
1.音调和响度没有必然的联系,音调高的响度不一定大。例如老牛的“哞哞”声和蚊子的“嗡嗡”声相比,蚊子的“嗡嗡”声响度小但音调高,老牛的“哞哞”声响度大但音调低。
2.日常生活中我们所说的“高低”比一定都指音调。如男高音和女高音中的“高”指的是音调高,而引吭高歌中的“高”指的是响度
典例讲解
例1.如图所示,是庆祝中国共产党成立100周年大会上,四名领诵员带领千人团铿锵有力地向党致献词,下列说法正确的是( )
A.献词声是由物体的振动产生的
B.献词声的传播速度是3×108m/s
C.千人团共同发声提高了声音的音调
D.通过声音的响度可区分男女领诵员
【分析】(1)声音是由物体振动产生的;
(2)声音在空气中的速度大约为340m/s,光在空气中的传播速度为3.0×108m/s;
(3)声音的高低叫音调,决定于发声体振动的频率;声音的强弱叫响度,决定于发声体的振幅及距离发声体的远近;
(4)音色反映的是声音的品质与特色,它跟发声体的材料和结构有关。
【解答】A、献词声是由声带的振动产生的,故A正确;
B、献词声的传播速度是340m/s,故B错误;
C、千人团共同发声提高了声音的响度,故C错误;
D、通过声音的音色可区分男女领诵员,故D错误。
故选:A。
例2.图中关于声音的现象,分析正确的是( )
A.击鼓时,看到鼓面上泡沫跳动,说明声音是由物体振动产生的
B.中两列声波的音调相同,该特性由振动幅度决定
C.演奏者通过手指在笛子上按压位罟的变化来改变笛声的响度
D.扬声器对着烛焰发声,烛焰在晃动,说明声音可以传递信息
【分析】(1)声音是由发声体的振动产生的。
(2)声音的高低叫音调,与发声体振动的频率有关。
(3)空气柱的长度不同,振动时的频率不同。
(4)声可以传递信息,声也可以传递能量。
【解答】A、击鼓时,看到鼓面上泡沫跳动,说明声音是由物体振动产生的,故A正确;
B、图中两列声波的音调相同,该特性由振动频率决定,故B错误;
C、演奏者通过手指在笛子上按压位罟的变化来改变笛声的音调,故C错误;
D、扬声器对着烛焰发声,烛焰在晃动,说明声音可以传递能量,故D错误。
故选A。
例3.《吕氏春秋》记载:…伏羲作琴,三分损益成十三音。“三分损益法”就是把管(笛、箫)加长三分之一或剪短三分之一,这种做法是为了改变声音的( )
A.音色 B.响度 C.音调 D.振幅
【分析】音调的高低与发声体振动快慢有关,物体振动越快,音调就越高。
【解答】演奏笛子或萧时,是管内空气柱会振动而发声;“把管(笛、箫)加长三分之一或减短三分之一”时,管内空气柱长短不同,空气柱的振动的快慢会不一样,所以声音的音调就会发生变化。
故选:C。
例4.请阅读下面一段短文后,认真思考并回答有关问题。如图所示,小明和小刚用细棉线连接了两个可乐饮料的纸杯制成了一个“土电话”。
(1)他们用“土电话”能实现10m间的通话,这表明 (选填“固体”、“液体”“气体”)可以传声。
(2)相距同样远,讲话者以相同的响度讲话,如果改用细金属丝连接“土电话”,则听到的声音就大些。这一实验表明: (填序号)。
A.金属丝的传声性能比棉线的好
B.棉线的传声性能比金属丝的好
C.棉线传声性能和金属丝的一样好
(3)如果在用“土电话”时,线没有拉直而处于松驰状态,则听的一方通过棉线 (选填“能”或“不能”)听到对方的讲话。
(4)某研究小组利用以上两个纸杯和一些长短、粗细不同的琴弦,又进行了探究“音调和哪些因素有关”的活动。他们选用的琴弦长度、材料在图中已标出(其中琴弦的的直径关系:a=c=d<b),并且每根琴弦固定在“音箱”上的松紧程度一致。
①若他们想研究“音调的高低与琴弦长度”的关系应选择琴弦 (选填符号a、b、c或d)。
②若选择琴弦a和b,则是为了研究 (填序号)。
A音调的高低与琴弦粗细的关系
B.音调的高低与琴弦材料的关系
C.音调的高低与琴弦长度的关系
③若有同学选择c和d进行研究,并推理得出:琴弦长度越长,振动越慢,音调就越低的结论。该同学探究过程中存在什么问题? 。
④研究小组在进行实验时,采用的研究方法是 。
【分析】(1)声音的传播需要介质,声音可以在固体、液体、气体中传播;
(2)用金属丝听到的声音大,说明金属丝传声效果比棉线好;
(3)声在松弛的棉线中传播,能量损失很快,传不了多远;
(4)弦乐的音调跟弦的长度、材料、松紧、粗细有关,在探究音调和一个因素的关系时,控制其它量不变即用控制变量法。
【解答】(1)细棉线是固体,能实现通话,说明固体也是传声的一种介质;
(2)因为相距同样远,且说话的响度也相同,但改用金属丝连接土电话,听到的声音大,原因是金属丝的传声性能比棉线的好,故选:A;
(3)如果棉线没有拉直而处于松弛状态,则听的一方就听不到对方讲话的声音了,这是由于“松弛”,振动不能在棉线上传播了。
(4)①研究音调高低和琴弦长度的关系,保持材料和粗细相同,选择b和d;
②选择a和b,材料和长度相同,直径不同,探究音调高低跟粗细的关系,故选:A;
③若有同学选择c和d进行研究与长度关系时,没有控制材料相同,不能得出结论;
④研究小组在进行实验时,采用的研究方法是控制变量法。
故答案为:(1)固体;(2)A;(3)不能;(4)①bd;②A;③没有控制材料相同;④控制变量法。
备考2024年中考物理重难点精讲精练:84-热点43 液体的压强(精讲): 这是一份备考2024年中考物理重难点精讲精练:84-热点43 液体的压强(精讲),共5页。
备考2024年中考物理重难点精讲精练:60-热点31 眼睛及视力矫正(精讲): 这是一份备考2024年中考物理重难点精讲精练:60-热点31 眼睛及视力矫正(精讲),共5页。
备考2024年中考物理重难点精讲精练:49-热点25 声现象综合(精练): 这是一份备考2024年中考物理重难点精讲精练:49-热点25 声现象综合(精练),共16页。试卷主要包含了选择题,填空题,实验探究题等内容,欢迎下载使用。

