所属成套资源:备战2024年中考物理重难点突破一轮课件+讲义与试卷解析
备考2024年中考物理重难点精讲精练:12-热点7 摩擦起电 两种电荷(精讲)
展开
这是一份备考2024年中考物理重难点精讲精练:12-热点7 摩擦起电 两种电荷(精讲),共4页。试卷主要包含了摩擦起电等内容,欢迎下载使用。
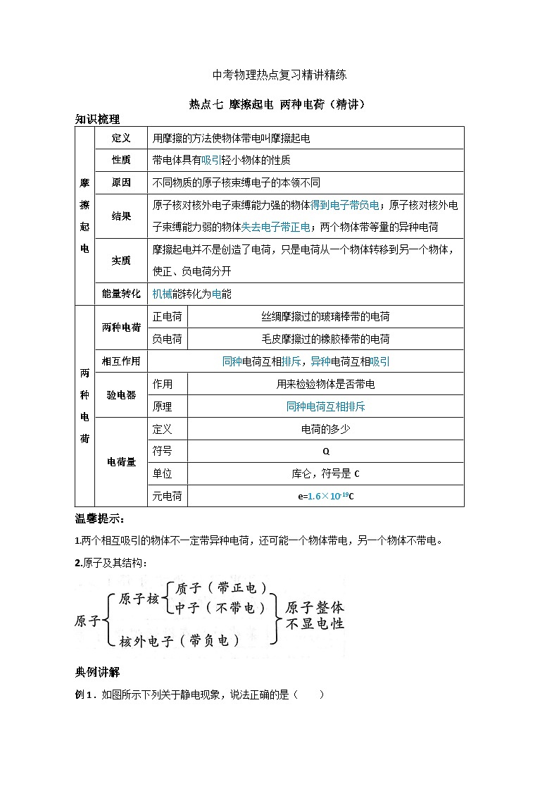
中考物理热点复习精讲精练 热点七 摩擦起电 两种电荷(精讲)知识梳理摩擦起电定义用摩擦的方法使物体带电叫摩擦起电性质带电体具有吸引轻小物体的性质原因不同物质的原子核束缚电子的本领不同结果原子核对核外电子束缚能力强的物体得到电子带负电;原子核对核外电子束缚能力弱的物体失去电子带正电;两个物体带等量的异种电荷实质摩擦起电并不是创造了电荷,只是电荷从一个物体转移到另一个物体,使正、负电荷分开能量转化机械能转化为电能两种电荷两种电荷正电荷丝绸摩擦过的玻璃棒带的电荷负电荷毛皮摩擦过的橡胶棒带的电荷相互作用同种电荷互相排斥,异种电荷互相吸引验电器作用用来检验物体是否带电原理同种电荷互相排斥电荷量定义电荷的多少符号Q单位库仑,符号是C元电荷e=1.6×10-19C温馨提示:1.两个相互吸引的物体不一定带异种电荷,还可能一个物体带电,另一个物体不带电。2.原子及其结构:典例讲解例1.如图所示下列关于静电现象,说法正确的是( )A.甲图:摩擦后的气球能够吸引细水流,是因为带电体具有吸引轻小物体的性质 B.乙图:细绳悬挂的轻质泡沫塑料小球相互吸引,则两小球一定带有异种电荷 C.丙图:丝绸摩擦过的玻璃棒会带上正电荷,在这个过程中丝绸会失去电子 D.丁图:验电器是利用了异种电荷相互吸引的原理制成的【分析】电荷间的相互作用规律:同种电荷相互排斥,异种电荷相互吸引;带电体可以吸引轻小物体;摩擦起电的实质是电子的转移。【解答】A.摩擦后的气球带了电,能够吸引轻小物体,所以气球能够吸引细水流,故A正确;B.用绝缘细绳悬挂的轻质泡沫塑料小球相互吸引,则两小球可能带有异种电荷,也可能是一个带电,一个不带电,故B错误;C.丝绸摩擦过的玻璃棒会带上正电荷,玻璃棒失去电子,丝绸得到电子而带上负电,故C错误;D.验电器是利用同种电荷相互排斥原理制成的,故D错误。故选:A。例2.感恩父母是我们中华民族的传统美德。如图所示,这是小丽给妈妈梳头发的温馨画面,小丽发现用干燥的塑料梳子梳头发时,头发越梳越蓬松。下列说法正确的是( )A.梳头发过程中创造了电荷 B.头发带同种电荷,相互排斥,所以越梳越蓬松 C.梳头发的过程中,梳子和头发之间发生了质子的转移 D.若梳子带负电荷,说明梳头发过程中,梳子失去了电子【分析】A、摩擦起电的实质:摩擦起电并没有创造电荷,只是发生了电荷的转移,使正负电荷分开;B、同种电荷相互排斥,异种电荷相互吸引;CD、梳头发的过程中,梳子和头发之间发生了电子的转移,梳子得到了电子,带负电荷。【解答】A、梳头发过程中并没有创造电荷,只是发生了电荷的转移,使正负电荷分开,故A错误;B、头发带同种电荷,相互排斥,所以越梳越蓬松,故B正确;C、梳头发的过程中,梳子和头发之间发生了电子的转移,故C错误;D、若梳子带负电荷,说明梳头发过程中,梳子得到了电子,故D错误。故选:B。例3.四个悬挂着的带电通草小球,静止时的位置关系如图,下列说法正确的是( )A.A球与C球一定带有同种电荷 B.B球与C球一定带有异种电荷 C.B球与D球一定带有异种电荷 D.A球与D球一定带有异种电荷【分析】利用图示的A、B、C、D四个带电小球的相互作用情况,结合电荷间的作用规律,以A、B球的带电情况为突破口来解决此题。同种电荷相互排斥,异种电荷相互吸引,带电体具有吸引轻小物体的性质。【解答】四个悬挂着的带电通草小球,AB相互排斥,因此它们一定带同种电荷。可能是正电,也可能是负电;BC相互吸引,则C一定与B和A带异种电荷;故A错误,B正确;CD相互吸引,则C与D一定带异种电荷,所以D与A或B一定带同种电荷,故CD错误。故选:B。例4.部分物质的原子核对核外电子束缚能力的强弱如表所示,小星同学将与涤纶摩擦后的玻璃棒靠近悬挂的轻质小球,发现轻质小球被吸引,如图所示,下列说法正确的是( ) 原子核对核外电子的束缚能力:弱→强玻璃毛皮丝绸纸金属硬橡胶涤纶硬塑料A.小球一定带正电 B.小球一定带负电 C.涤纶摩擦时失去电子 D.涤纶摩擦时得到电子【分析】(1)带电物体会吸附轻小颗粒物,故不能判断小球是否带电;(2)涤纶 和玻璃棒摩擦过程中,涤纶对电子的束缚能力强,故玻璃棒会失去电子。【解答】AB、涤纶和玻璃棒相互摩擦,涤纶对电子的束缚能力强,故玻璃棒失去电子,玻璃棒带正电,涤纶带的是负电,然后将该玻璃棒靠近轻质小球,发现它们相互吸引,带电物体能吸引轻小颗粒物,说明小球带负电或不带电,故AB错误;CD.涤纶和玻璃棒摩擦过程中,涤纶对电子的束缚能力强,故涤纶会得到电子,玻璃棒失去电子,故C错误,D正确。故选:D。
相关试卷
这是一份中考物理重难点复习:13-热点7 摩擦起电 两种电荷(精练)7,共21页。试卷主要包含了摩擦起电等内容,欢迎下载使用。
这是一份备考2024年中考物理重难点精讲精练:84-热点43 液体的压强(精讲),共5页。
这是一份备考2024年中考物理重难点精讲精练:82-热点42 压强及其计算(精讲),共5页。试卷主要包含了8N/kg=117,6N;压强p为5880Pa;等内容,欢迎下载使用。

