


山东省临沂市2020年中考生物试题(含解析)
展开2020年临沂市初中学业水平考试试题
生物
第Ⅰ卷选择题
1.下列所描述的生命现象与其实例不相符合的是
A. 生物的生命活动需要营养——螳螂捕蝉,黄雀在后
B. 生物能对外界刺激作出反应——朵朵葵花向太阳
C. 生物需要排出体内的代谢废物——蜻蜓点水
D. 生物能生长繁殖——离离原上草,一岁一枯荣
【答案】C
【解析】
【分析】
生物的特征:1、生物的生活需要营养。2、生物能够进行呼吸。3、生物能排出体内产生的废物。4、生物能够对外界刺激作出反应。5、生物能够生长和繁殖。6、除病毒外,生物都是由细胞构成的。7.生物都能遗传和变异的特征。
【详解】螳螂捕蝉,黄雀在后,说明生物的生命活动需要营养,A正确;朵朵葵花向太阳,说明生物能够对外界刺激作出反应,B正确;蜻蜓点水是动物的繁殖行为,说明生物能繁殖。C错误;离离原上草,一岁一枯荣,说明生物能生长和繁殖,D正确。
【点睛】解答此类题目的关键是理解生物的生命现象。
2.生物与环境相互依赖、相互影响。下列哪一项体现了生物影响环境( )
A. 大树底下好乘凉
B. 雨露滋润禾苗壮
C. 人间四月芳菲尽,山寺桃花始盛开
D. 春江水暖鸭先知
【答案】A
【解析】
【分析】
生物与环境的关系是相互依存的。生物在适应环境得以生存的同时,能不断地影响环境并改变环境,结合生物与环境的关系进行区别解答。
【详解】植物的蒸腾作用能降低植物体的温度,这是因为水的气化热高,在蒸腾过程中可以散失掉大量的辐射热,为大气提供大量的水蒸气,使当地的空气保持湿润,使气温降低,大树蒸腾作用旺盛,使气温降低,体现了生物对环境的影响作用,A正确;“雨露滋润禾苗壮”,体现了非生物因素水对生物的影响,不能反映生物影响环境,B错误;人间四月芳菲尽,山寺桃花始盛是环境温度对生物的影响,不能反映生物影响环境,C错误;“春江水暖鸭先知”,意思是春天温度升高,鸭子开始下水游泳,体现了温度对生物的影响,D错误。
【点睛】解答此类题目的关键是运用所学知识对某些自然现象做出科学的解释。
3.如图是在显微镜下观察到的几何图形,要将图甲转换成图乙,载玻片移动方向和视野内的明暗变化是( )
A. 左下方 变亮 B. 左下方 变暗
C. 右上方 变亮 D. 右上方 变暗
【答案】D
【解析】
【分析】
显微镜的放大倍数越大,视野就越小,亮度越暗,看到的细胞就越大,但看到的数目越少;显微镜的放大倍数越小,视野就越大,亮度越大,看到的细胞就越小,但看到的数目细胞数目就越多。显微镜看到的是上下左右均颠倒的物像,在观察物像时,物像移动的方向与标本移动的方向是相反的。
【详解】显微镜中物像的移动方向和实际的相反。甲图视野中被观察的物像在右上方,要移到视野正中央,物像要向左下方移动,玻片应向右上方移动。从乙图中看出物像放大了,显微镜的放大倍数越大,视野就越小,亮度越暗,看到的细胞就越大,但看到的数目越少。因此,要将图甲转换成图乙,载玻片移动方向和视野内的明暗变化分别是右上方、变暗。故选D。
【点睛】此题考察的是物像的移动方法,物像的放大,解答此类题的关键是根据所学知识会解释某些操作的原因目的。
4.下列有关实验操作的叙述,正确的是( )
A. 制作口腔上皮细胞临时装片时,载玻片上滴加清水的目的是保持细胞正常形态
B. 制作口腔上皮细胞临时装片的顺序是:擦→滴→撕→展→盖→染
C. 用镊子尖轻压盖玻片时,会变形的黑边圆形图像是细胞
D. 制作临时装片时,盖盖玻片的方法是使它的一边先接触滴液,然后缓缓地盖上
【答案】D
【解析】
【分析】
此题考查的是制作口腔上皮细胞临时装片操作步骤,据此解答。
【详解】A.制作人体口腔上皮细胞临时装片时,载玻片中央应滴一滴生理盐水,目的是保持细胞正常形态,A错误。
B.制作人体口腔上皮细胞临时装片的顺序是:擦→滴(生理盐水)→(漱)刮→涂→盖→染(碘液+吸水纸),B错误。
C.用镊子尖轻压盖玻片时,会变形的黑边圆形图像是气泡,C错误。
D.制作临时装片时,盖盖玻片的方法是使它的一边先接触液滴,然后缓缓地盖上,避免产生气泡,D正确。
故选D。
【点睛】正确使用显微镜和制作口腔上皮细胞临时装片操作步骤是初中生必须具备的基本操作技能,平时一定要多动手,多思考,做到。
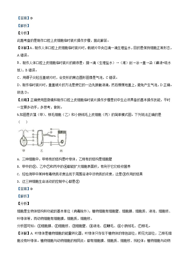
5.如图是衣藻(甲)、根毛细胞(乙)和小肠绒毛上皮细胞(丙)的简单模式图。下列说法正确的是( )
A. 三种细胞中,甲特有的结构是叶绿体,乙特有的结构是细胞壁
B. 甲中的⑤、乙中⑦和丙中的⑥都能扩大细胞表面积,有利于它们吸收营养
C. 经检测甲中某种有毒物质浓度远低于周围溶液中该物质的浓度,这是③作用的结果
D. 这三种细胞生命活动的控制中心都是②
【答案】D
【解析】
【分析】
细胞是生物体结构和功能的基本单位(病毒除外),植物细胞有细胞壁、细胞膜、细胞质、液泡、细胞核、叶绿体等,而动物细胞有细胞膜,细胞质,细胞核。
分析图可知:①细胞膜、②细胞核、③细胞壁、④液泡、⑤鞭毛、⑥小肠绒毛、⑦根毛。
【详解】A. 叶绿体是植物细胞的能量转化器,叶绿体只存在于植物体的绿色部位,即见光部位,乙根毛细胞没有叶绿体。植物细胞与动物细胞的相同点:都有细胞膜、细胞质、细胞核、线粒体;植物细胞与动物细胞的不同点:植物细胞具有细胞壁、叶绿体和液泡,动物细胞不具有细胞壁、液泡、叶绿体,所以小肠绒毛上皮细胞没有细胞壁。因此,三种细胞中,甲特有的结构是叶绿体,细胞壁甲和乙都有,丙没有,A错误。
B.甲衣藻的⑤鞭毛作用是运动,乙中⑦根毛和丙中的⑥小肠绒毛都能扩大细胞表面积,有利于它们吸收营养,B错误。
C.①细胞膜有保护、控制物质进出的作用,让有用的物质进入细胞,把其他物质挡在细胞外面,同时,还能把细胞内产生的废物排到细胞外,C错误。
D.细胞核是遗传信息库,是生命活动的控制中心,其内含有能被碱性染料染成深色的物质是染色体。因此,这三种细胞生命活动的控制中心都是②细胞核,D正确。
故选D
【点睛】解答此题的关键是知道动、植物细胞结构的相同点和不同点,单细胞生物的结构和生活。
6.下列关于细胞分裂、分化的叙述,错误的是( )
A. 细胞分裂过程中染色体的变化最为明显
B. 细胞分裂产生的新细胞与原细胞所含的遗传物质是一样的
C. 细胞分化产生了不同的细胞群,形成了不同的组织
D. 细胞分化过程中,染色体先复制加倍再均等分配
【答案】D
【解析】
【分析】
(1)经过细胞分裂产生的新细胞,在遗传物质的作用下,其形态、结构、功能随着细胞的生长出现了差异,就是细胞的分化。
(2)细胞分裂就是一个细胞分成两个细胞的过程。细胞分裂过程中染色体的变化如图:
。
从图中看出新形成的细胞和原细胞染色体数目相同。保证了通过细胞分裂产生的新细胞与原细胞所含的遗传物质相同。
【详解】A.细胞分裂过程中,变化最明显的结构是染色体,染色体先复制加倍再均等分配,A正确。
B.细胞分裂过程中染色体的变化如图:
。
从图中看出新形成的细胞和原细胞染色体数目相同。保证了通过细胞分裂产生的新细胞与原细胞所含的遗传物质相同,B正确。
C.细胞分化产生了不同的细胞群,形成了各种不同的组织,C正确。
D.细胞分裂过程中,染色体先复制加倍再均等分配,细胞分化形成了各种不同的组织,D错误。
故选D。
【点睛】解答此类题目的关键是理解掌握细胞分裂过程中染色体数目的变化。
7.“应怜屐齿印苍苔,小扣柴扉久不开,春色满园关不住,一枝红杏出墙来”,诗句中描写的植物分别属于( )
A. 藻类植物 裸子植物 B. 藻类植物 被子植物
C. 苔藓植物 裸子植物 D. 苔藓植物 被子植物
【答案】D
【解析】
绿色植物分为孢子植物和种子植物两大类;其中藻类植物、苔藓植物、蕨类植物都不结种子,都靠孢子繁殖后代,属于孢子植物;裸子植物和被子植物属于种子植物,都用种子繁殖后代; 苔藓植物无根,有茎、叶的分化,体内无输导组织;被子植物具有根、茎、叶、花、果实、种子六大器官,种子外面有果皮包被着,能形成果实。应怜屐齿印苍苔,小扣柴扉久不开,“苍苔”有叶、茎的分化,无真正的根,属于苔藓植物;春色满园关不住,一枝红杏出墙来,“红杏”具有根、茎、叶、花、果实、种子六大器官,属于被子植物。故选D。
8.下列有关菜豆种子和玉米种子结构与功能的说法,错误的是( )
A. 菜豆种子的营养物质存储在子叶中,玉米种子的营养物质存储在胚乳中
B. 玉米种子的纵剖面上胚乳遇碘变蓝,说明胚乳中含有淀粉
C. 只要温度、水分、空气适宜,菜豆种子和玉米种子就一定会萌发
D. 菜豆种子和玉米种子在萌发时,都是胚根先发育,突破种皮,形成根
【答案】C
【解析】
【分析】
(1)菜豆种子的结构包括:种皮和胚,玉米种子的结构包括:种皮、胚、胚乳。
(2)淀粉有遇碘变蓝的特性,可以用来检测是否含有淀粉。
(3)种子萌发的需要一定的外界条件和自身条件。
(4)种子萌发的过程是胚根首先发育形成根,然后胚轴发育成连接根和茎的部位,最后胚芽发育成茎和叶。
【详解】A.菜豆种子子叶的的功能是存储营养物质;玉米种子子叶的的功能是将营养物质转运到胚根、胚轴、胚芽,胚乳的功能是存储营养物质,A正确。
B.玉米种子的纵剖面上胚乳遇碘变蓝,而淀粉有遇碘变蓝的特性,所以可以说明胚乳中含有淀粉,B正确。
C.温度、水分、空气适宜,还需要种子具备一定的自身条件,比如胚是完整的、不在休眠期等条件才能萌发,C错误。
D.萌发的过程是胚根首先发育突破种皮,形成根,D正确。
【点睛】掌握单子叶植物和双子叶植物种子的异同、种子萌发的条件以及种子萌发的过程。
9.下图是植物体的某些器官或结构示意图,下列相关叙述错误的是( )
A. 甲图中①②③④共同组成种子的胚
B. 乙图中的②将来发育成丙图中的b
C. 丙图中的a和b是由甲图中的①发育成的
D. 丁图中的结构B和C可以使根不断长长
【答案】A
【解析】
【分析】
甲图中①胚芽、②胚根、③子叶、④种皮。乙图中①幼叶、②芽轴、③芽原基。丙图中a是叶,b是茎,c是芽。丁图中A是成熟区,B是伸长区,C是分生区,D是根冠。
【详解】A.种子的结构包括种皮和胚组成,胚包括胚根、胚芽、胚轴、子叶,是种子的主要部分。甲图中1是胚芽,2是胚根,3是子叶,4是种皮,故A错误。
B.乙图中的②芽轴,将来发育成茎和叶,所以乙图中的②胚轴将来可发育成丙图中的结构b茎,故B正确。
C.胚是种子的重要部分,胚芽将来发育成茎和叶,胚轴将来发育成连接茎与根的部分,胚根将来发育成根。丙图中a是叶,b是茎,所以a叶和b茎是由甲图中的①胚芽发育成,故C正确。
D.丁图中,B是伸长区,C是分生区,分生区细胞不断分裂增生,产生新细胞,伸长区细胞不断伸长,所以丁图中的结构B伸长区和C分生区可以使根不断长长,故D正确。
故选A。
【点睛】本题考查植物体的种子、根和芽的结构的功能。熟练掌握植物体的种子、根和芽的结构的功能是解题的关键。
10.图是女性生殖系统结构示意图,下列叙述不正确的是( )
A. 胚泡移入④子宫中,最终附着在子宫内膜上
B. 精子在③中与卵细胞结合形成受精卵
C. 胎儿通过胎盘、脐带从母体获得所需要的营养物质
D. 进入青春期,女孩会来月经是与④分泌激素有关
【答案】D
【解析】
【分析】
生殖细胞包括睾丸产生的精子和卵巢产生的卵细胞,含精子的精液进入阴道后,精子缓慢地通过子宫,在输卵管内与卵细胞相遇,有一个精子进入卵细胞,与卵细胞相融合,形成受精卵;受精卵不断进行分裂,逐渐发育成胚泡;胚泡缓慢地移动到子宫中,最终植入子宫内膜,这是怀孕;胚泡中的细胞继续分裂和分化,逐渐发育成胚胎,并于怀孕后8周左右发育成胎儿,胎儿已具备人的形态;胎儿生活在子宫内半透明的羊水中,通过胎盘、脐带从母体获得所需要的营养物质和氧气,胎儿产生的二氧化碳等废物,也是通过胎盘经母体排出体外的。
图中①卵巢,②卵细胞,③输卵管,④子宫。
【详解】A.受精卵不断进行分裂,逐渐发育成胚泡;胚泡缓慢地移动到子宫中,最终植入④子宫,最终附着在子宫内膜上,这是怀孕,A正确。
B.精子在③输卵管内与卵细胞相遇,有一个精子进入卵细胞,与卵细胞相融合,形成受精卵,B正确。
C.胎儿生活在子宫内半透明的羊水中,通过胎盘、脐带从母体获得所需要的营养物质和氧气,胎儿产生的二氧化碳等废物,也是通过胎盘经母体排出体外的,C正确。
D.进入青春期,女孩会来月经是与①卵巢分泌的雌性激素有关,D错误。
故选D。
【点睛】人体生殖发育的内容是中考的热点,注意熟练掌握。
11.进入青春期,人的身体、心理和生理会发生一定变化,下列关于青春期的认识或行为错误的是( )
A. 男生在睡梦中有时会出现遗精,这是很正常的现象
B. 女生在月经期间应注意清洁卫生,保持心情舒畅
C. 愿意与异性接近,或对异性产生朦胧的依恋,都是正常的心理变化
D. 在学校不与同学交流,在家嫌父母啰嗦,不与父母沟通
【答案】D
【解析】
【分析】
青春期是指青少年生理发育和心理发展急剧变化的时期,是童年向成年过渡的时期,也是人生观和世界观逐步形成的关键时期。
【详解】A.进入青春期,男生在睡梦中有时会出现遗精,这是很正常的现象,A正确。
B.女生月经期间应注意清洁卫生,保持心情舒畅,B正确。
C.愿意与异性接近,对异性产生朦胧的依恋是青春期出现的心理和生理现象,C正确。
D.进入青春期,在学校同学间应互相交流和帮助,跟师长密切交流,健康地度过这人生的金色年华,D错误。
故选D。
【点睛】心理健康也是健康的重要组成部分,青春期容易产生心理问题,所以平地应该注意心理卫生,促使身心全面健康发展。
12.人体一旦缺乏维生素,生长发育就会受到影响,甚至患病,下列说法错误的是( )
A. 维生素A缺乏会患夜盲症 B. 维生素B1缺乏会患脚气
C. 维生素C可以增强人体的抵抗力 D. 维生素D可以促进人体对钙的吸收
【答案】B
【解析】
【分析】
维生素既不参与构成人体细胞,也不为人体提供能量,而且人体对它的需要量很小,但它对人体的各项生命活动有重要的作用;人体一旦缺乏维生素,就会影响正常的生长和发育,还会引起疾病。维生素的种类很多。
【详解】A.人体缺维生素A易患夜盲症,A正确。
B.谷物是人体维生素B1的主要来源,人体在维生素B1缺乏时易患脚气病而不是脚气,B错误。
C.维生素C缺乏易患坏血病、抵抗力下降。因此维生素C可以增强人体的抵抗力,缺乏时会患坏血病,C正确。
D.维生素D可以促进人体对钙和磷的吸收,D正确。
故选B。
【点睛】本题主要考查维生素的缺乏症,难度较小。
13.如图是某生物兴趣小组的同学探究“淀粉在口腔内的变化”的实验过程,对于他们预测的结果和得出的结论,你认为最符合事实的是( )
A. 滴加碘液后1号变蓝,2号不变蓝,此实验说明唾液对淀粉有消化作用
B. 滴加碘液后1号不变蓝,2号变蓝,此实验说明水对淀粉有消化作用
C. 滴加碘液后1号和2号均变蓝,此实验说明唾液对淀粉没有消化作用
D. 滴加碘液后1号和2号不变蓝,此实验说明唾液和水对淀粉都有消化作用
【答案】A
【解析】
【分析】
对照实验:在探究某种条件对研究对象的影响时,对研究对象进行的除了该条件不同以外,其他条件都相同的实验。根据变量设置一组对照实验,使实验结果具有说服力。一般来说,对实验变量进行处理的是实验组,没有处理是的是对照组。唾液中的唾液淀粉酶将馒头中的淀粉分解成麦芽糖;淀粉遇碘变蓝色是淀粉的特性,常用碘液来验证淀粉的存在。
【详解】1号试管中清水对淀粉没有分解作用,滴加碘液变蓝;2号试管中唾液淀粉酶把淀粉全部分解为麦芽糖,滴加碘液不变蓝,所以滴加碘液后的现象是1号变蓝,2号不变蓝,此实验说明了睡液对淀粉有消化作用,不能说明水对淀粉有消化作用。故选A。
【点睛】解答此题的关键是理解掌握唾液淀粉酶对淀粉的消化作用的实验的方法步骤。
14.建立中学生健康档案是关于生命的重要举措。下表为某校两位男同学的血常规化验单,有关叙述错误的是( )
化验项目
化验者姓名
正常参考值
小明
小伟
RBC(红细胞)
4.8×1012
3.1×1012
(4.0-5.5)×1012个/L
WBC(白+细胞)
18×109
8×109
(5.0-10)×109个/L
Hb(血红蛋白)
142
103
120-160g/L
A. 小明同学可能有炎症
B. 小伟同学不适合去西藏等高原地区旅游
C. 医生抽血时,刺头刺入的血管是动脉
D. 小伟应多吃含铁和蛋白质丰富食物
【答案】C
【解析】
【分析】
本题考查的是通过血常规化验单了解患者的健康状况。血常规化验单中有红细胞、白细胞、血红蛋白、血小板等的数量,可通过与正常值对比了解患者的健康状况。
【详解】A.白细胞有吞噬细菌,对人体有防御和保护的作用,当发生炎症时,体内的白细胞数量会增多。小明的白细胞超标,说明身体有炎症,A正确。
B.小伟的红细胞和血红蛋白含量都低于正常值,患有贫血,血液运氧能力差,不适合去缺氧的高原地区旅游,B正确。
C.静脉血管一般都位于浅表部位,且压力小,容易止血,所以医生抽血时针刺入体表的静脉血管,C错误。
D.贫血患者,应多吃一些含蛋白质和铁质丰富的食物,D正确。
故选C。
【点睛】正确解读血常规化验单是考查的重点,多以材料题的形式出现,难度一般。
15.呼吸道不仅能保证气体顺畅通过,还能对吸入的气体进行处理,下列对呼吸道结构和功能的叙述,错误的是( )
A. 呼吸道有骨或软骨做支架,保证了气流通畅
B. 鼻腔内的鼻毛和黏液在阻挡灰尘、细菌时形成痰
C. 吞咽食物时,会厌软骨会遮住喉口,以免食物进入气管
D. 鼻腔粘膜中丰富的毛细血管可以使吸入的空气变得温暖
【答案】B
【解析】
【分析】
呼吸系统包括呼吸道和肺;呼吸道可以保证气体舒畅通过,可以使气体变得温暖、湿润、清洁。
【详解】A.有骨或软骨做支架使呼吸道有了一定的强度,可以使气流通畅通过,A正确。
B. 鼻腔内的鼻毛和黏液阻挡灰尘、细菌,可以使气体变得清洁;而产生痰是因为在气管和支气管分泌粘液,内表面上的纤毛向着咽喉方向不停地摆动,把外来的尘粒和细菌等与粘液一起送到咽部通过咳嗽排出,B错误。
C.吞咽食物时会厌软骨会像盖子一样遮住喉口,以免食物进入气管,C正确。
D. 鼻腔内表面的粘膜中分布着丰富的毛细血管,可以使吸入的空气变得温暖,D正确。
【点睛】理解结构与功能相适应的生物学特点。
16.2020年3月30日,四川省凉山州西昌市泸山突发森林火灾,本次火灾致使19名救火队员不幸牺牲,3人烧伤,为救治烧伤患者需要马上进行输血治疗。下列关于输血与血型的说法不正确的是( )
A. 安全输血应以输同型血为原则
B. 由于血库缺乏AB型血,为即是救治烧伤患者,可快速地输入大量的A型或B型血
C. 根据“缺什么补什么”的原则,对于烧伤患者可以只输入血浆成分,提高病人输血治疗的效果
D. 我国实行无偿献血制度,提倡18-55周岁的健康公民自愿献血
【答案】B
【解析】
【分析】
人体内的血量是相对稳定的,如果一次失血不超过400ml,血浆和血细胞可以在短时间内通过自身的调节作用恢复到正常水平,输血时以同型血为原则,据此分析解答。
【详解】A.安全输血时应该以输入同型血为原则。异血型者之间的输血,只有在紧急情况下,不得已时才采用,A正确。
B.由分析可知,输血以输同型血为原则。但在紧急情况下,AB血型的人可以接受任何血型,O型血可以输给任何血型的人,如果异血型者之间输血输得太快太多,输进来的凝集素来不及稀释,也可能引起凝集反应。异血型者之间输血,只有在紧急情况下,不得已才采用,采用时要缓慢地输入,错误。
C.对于烧伤患者根据“缺什么补什么”的原则,只输入血浆成分,提高病人输血治疗的效果,正确。
D.我国实行无偿献血制度,提倡18~55周岁的健康公民自愿献血,正确。
故选B。
【点睛】熟练掌握输血的原则、意义及无偿献血的范围等是解题的关键。
17.下列有关人体骨、关节和肌肉的叙述不正确的是( )
A. 骨骼肌的两端分别附着在同一块骨上
B. 骨骼肌由中间的肌腹和两端的肌腱组成
C. 骨骼肌受到刺激收缩时,牵动骨绕关节活动
D. 运动系统主要是由骨、关节和肌肉组成
【答案】A
【解析】
【分析】
运动系统包括骨、骨连接和骨骼肌。骨的位置的变化产生运动,但是骨本身是不能运动的。骨的运动要靠骨骼肌的牵拉。骨骼肌包括中间较粗的肌腹和两端较细的肌腱(乳白色),同一块骨骼肌的两端跨过关节分别固定在两块不同的骨上。骨骼肌有受刺激而收缩的特性,当骨骼肌受神经传来的刺激收缩时,就会牵动着它所附着的骨,绕着关节活动,于是躯体就产生了运动。但骨骼肌只能收缩牵拉骨而不能将骨推开,因此一个动作的完成总是由两组肌肉相互配合活动,共同完成的。
【详解】AB.骨骼肌包括中间较粗的肌腹和两端较细的肌腱(乳白色),同一块骨骼肌的两端跨过关节分别固定在两块不同的骨上,A错误,B正确。
C.骨骼肌有受刺激而收缩的特性,当骨骼肌受神经传来的刺激收缩时,就会牵动着它所附着的骨,绕着关节活动,于是躯体就产生了运动,C正确。
D.运动系统由骨、骨连结和骨骼肌组成,关节是骨连结的主要形式,D正确。
故选A。
【点睛】回答此题的关键是明确运动的完成和运动系统的组成。
18.下列例子:①苍耳的果实挂在动物皮毛上,②蚂蚁的分工合作,③某地区蛇被大量捕杀导致老鼠猖獗,④蜜蜂采蜜。能体现动物在生物圈中作用的是( )
A. ②③④ B. ①③④ C. ①②④ D. ①②③
【答案】B
【解析】
【分析】
动物在自然界中的作用:动物在维持生态平衡中起着重要的作用;促进生态系统的物质循环;帮助植物传粉、传播种子。
【详解】①苍耳果实表面的钩刺钩挂在路过动物的皮毛上,动物为植物传播了种子,能体现在生物圈中的作用,正确;②蚂蚁群体成员之间分工合作,共同维持群体的生活,属于动物的社会行为,不能体现在生物圈中的作用,错误;③某个地区的蛇被大量捕杀导致老鼠猖獗,说明动物在维持生态平衡中起着重要的作用,能体现动物在生物圈中的作用,正确;④蜜蜂采蜜,动物能帮助植物传粉,能体现动物在生物圈中的作用,正确。选项B符合题意。
【点睛】明确动物在自然界中各自起着重要的作用是解决问题的关键。
19.下列关于动物类群特征的叙述,正确的是( )
A. 线形动物和环节动物的共同特征是身体由许多彼此相似的体节组成
B. 节肢动物头部有眼和触角,胸部有翅和足。用肺呼吸
C. 腔肠动物和扁形动物的共同特征是身体呈辐射对称,有口无肛门
D. 软体动物柔软的身体表面有外套膜,大多数具有贝壳
【答案】D
【解析】
【分析】
根据体内脊柱的有无,动物可分为脊椎动物和无脊椎动物,体内有脊柱的动物叫做脊椎动物,体内没有脊柱的动物叫做无脊椎动物;鱼类、两栖类、爬行类、鸟类和哺乳类的体内都有脊柱,属于脊椎动物;而原生动物、腔肠动物、扁形动物、线形动物、环节动物、软体动物和节肢动物体内都没有脊柱,属于无脊椎动物。
【详解】A.环节动物的身体由许多相似的体节组成,而线形动物身体无体节,A错误。
B.胸部有翅和足是昆虫的特征,不是节肢动物的特征,用肺呼吸也不是节肢动物的特征,B错误。
C.腔肠动物辐射对称,扁形动物左右对称,C错误。
D.软体动物柔软的身体表面有外套膜,大多有贝壳保护,D正确。
【点睛】解答此题的关键是明确各无脊椎动物的特征。
20.八年级一班同学进行“小鼠走迷宫获取食物”实验探究,相关数据记录如下,你认为不合理的结论是( )
小鼠
找到食物的时间
第一次
第二次
第三次
甲
6分10秒
4分55秒
2分43秒
乙
5分23秒
3分20秒
1分52秒
丙
8分27秒
5分43秒
3分58秒
A. 不同个体找到食物的时间有差异
B. 同一个体每次找到食物的时间逐步减少
C. 小鼠尝试走迷宫是 一种学习行为
D. 小鼠的这种行为一旦形成,就不会改变
【答案】D
【解析】
【分析】
根据获得途径的不同,动物的行为可分为先天性行为和学习行为,先天性行为是动物生来就有的,是由动物体内的遗传因素决定的;而学习行为是在遗传因素的基础上,通过环境因素的作用,由生活经验和学习获得的。
【详解】不同个体,遗传物质具有差异,因此,其适应环境的能力也有差异,表格信息可以看出,不同老鼠,找到食物的时间有差异,A正确;从表格中可以看到,一个体每次找到食物的时间逐步减少,B正确;鼠走迷宫获取食物是通过生活经验和“学习”逐渐建立起来的新的行为,属于学习行为,C正确;学习行为是在遗传因素的基础上,通过环境因素的作用,由生活经验和学习而获得的行为。当刺激该行为产生的环境因素去除后,该行为会逐渐消失,D错误。
【点睛】解答此类题目的关键是理解动物行为获得途径和特点。
21.下列对生活实例的解释不符的是( )
A. 将蔬菜变成有酸味的泡菜——利用了醋酸菌的发酵作用
B. 生牛奶加热后饮用——高温灭菌
C. 产生清洁能源甲烷——利用甲烷菌无氧时分解有机物
D. 泡菜坛口用水密封——防止外界空气进入形成缺氧环境
【答案】A
【解析】
分析】
微生物的发酵在食品的制作中有重要的应用,如制作酸奶和泡菜要用到乳酸菌,制作甲烷需要甲烷菌。
【详解】A.制作泡菜时要用到乳酸菌,乳酸菌发酵产生乳酸,使得菜具有特殊的风味,还不破坏菜的品质,A错误。
B.生牛奶加热后饮用,是利用高温消毒来杀菌的,B正确。
C.甲烷菌是一种厌氧菌,无氧时可以发酵分解有机物产生甲烷,C正确。
D.泡菜坛要加盖并用一圈水来封口,以避免外界空气的进入,形成缺氧环境,D正确。
【点睛】熟记掌握细菌、真菌在自然界中的作用及其与人类的关系是解题关键。
22.下列关于生物分类及生物多样性的叙述,错误的是( )
A. 每种生物都是一个丰富的基因库
B. 分类单位越小,所含生物具有的共同特征越少
C. 保护生物的栖息环境,保护生态系统的多样性,是保护生物多样性的根本措施
D. 建立濒危物种的种质库,以保护珍贵的遗传资源
【答案】B
【解析】
【分析】
(1)生物多样性包括生物种类多样性、基因多样性和生态系统多样性。
(2)生物的分类单位越大,包含的生物种类越多,生物的共同点越少,亲缘关系越远;生物的分类单位越小,包含的生物种类越少,生物的共同点越多,亲缘关系越近。
(3)保护生物多样性的措施包括:就地保护、迁地保护、加强教育和法制管理。
【详解】A.每种生物都是一个丰富的基因库,A正确。
B.分类单位越小,所含生物具有的共同特征越多,B错误。
C.生物的栖息环境是生物赖以生存的基础,保护了生物的栖息环境,即保护了环境中的生物,因此保护生物的栖息环境,保护生态系统的多样性是保护生物多样性的根本措施,C正确。
D.建立濒危物种的种质库,以保护珍贵的遗传资源,D正确。
故选B。
【点睛】此题考查的是保护动物的多样性的基本措施的内容,解答此类题目的关键是理解掌握生物多样性的内涵、保护生物多样性的措施、生物的分类等知识。
23.下列关于生殖发育的叙述,正确的是( )
①马铃薯块茎繁殖属于无性生殖 ②水稻个体发育的起点是种子
③果树嫁接成活的关键是接穗与砧木的形成紧密结合
④求偶、交配、筑巢、产卵,孵卵和育雏都属于鸟类的繁殖行为
⑤雌雄蛙通过抱对完成体内受精
⑥“试管婴儿”的诞生,其受精卵的形成和胚胎发育的整个过程都在体外完成
A. ①③⑥ B. ②④⑤ C. ②④⑥ D. ①③④
【答案】D
【解析】
【分析】
经过两性生殖细胞(例如精子和卵细胞)的结合,成为受精卵,再由受精卵发育成为新的个体的生殖方式,叫做有性生殖;无性生殖指的是不经过两性生殖细胞结合,由母体直接产生新个体的生殖方式。
【详解】①马铃薯块茎繁殖,没有精卵的结合,属于无性生殖,正确。
②水稻个体发育的起点是受精卵,错误。
③果树嫁接成活的关键是接穗与砧木的形成层紧密结合,正确。
④求偶、交配、筑巢、产卵、孵卵和育雏都属于鸟类的繁殖行为,正确。
⑤雌雄蛙通过抱对,雌雄蛙分别将卵细胞和精子排到水中,精子和卵细胞在水中结合,完成体外受精,错误。
⑥“试管婴儿”的诞生,其受精卵的形成体外完成,胚胎发育在母体的子宫,错误。
故选D。
【点睛】解答此题的关键是明确生物的生殖和发育。
24.下列有关生命起源和生物进化的叙述,错误的是( )
A. 原始海洋是原始生命的摇篮
B. 化石是研究生物进化的重要证据
C. 原始大气含有水蒸气、氢气、氨、氧气、甲烷等气体
D. 生物通过遗传、变异和自然选择,不断进化
【答案】C
【解析】
【分析】
随着认识的不断深入和各种不同的证据的发现,人们对生命起源的问题有了更深入的研究,其中化学起源说是被广大学者普遍接受的生命起源假说。
【详解】A.原始的海洋就像一盆稀薄的热汤,其中所含的有机物,不断的相互作用,形成复杂的有机物,经过及其漫长的岁月,逐渐形成了原始生命。所以原始生命起源于原始海洋,A正确。
B.化石是由古代生物的遗体、遗物或生活痕迹等,由于某种原因被埋藏在地层中,经过漫长的年代和复杂的变化而形成的。化石是研究生物进化最重要的、比较全面的证据,B正确。
C.原始大气含有水蒸气、氢气、氨、甲烷等气体,没有氧气,C错误。
D.生物通过遗传、变异和自然选择,不断进化,D正确。
【点睛】理解生命的起源和生物的进化是解答此类题目的关键,要重点掌握。
25.“珍爱生命,健康生活”是一个永恒的主题,下列说法错误的是( )
A. OTC无需凭医师处方即可购买和使用
B. 经常玩手机,熬夜上网属于不健康的生活方式
C. 给健康人注射乙肝疫苗属于特异性免疫,疫苗是抗体
D. 清华大学在学生中开展的“刷卡”锻炼活动,属于保护易感人群
【答案】C
【解析】
【分析】
(1)药品主要包括非处方药和处方药,非处方药是不需要医师处方、即可自行判断、购买和使用的药品,简称OTC。
(2)健康生活方式是指有益于健康的习惯化的行为方式,如早睡早起等。
(3)乙肝疫苗,是由病原体乙肝病毒制成的,只不过经过处理之后,其毒性减少或失去了活性,但依然是病原体,进入人体后不会使人得病,但能刺激免疫细胞产生抵抗乙肝病毒的抗体,因此接种的疫苗相当于抗原,其产生的抗体只对引起乙肝的病原体起作用,对其他病原体无效,可见其免疫作用是特定的,有针对性的,属于特异性免疫。
(4)保护易感人群的措施包括不让易感人群与传染源接触、对易感人群进行预防接种、积极参加体育锻炼,增强抗病能力等。
【详解】A、标有“OTC”的药品是非处方药,无需凭医师处方即可购买和使用,A正确;
B、经常玩手机,熬夜上网属于不健康的生活方式,B正确;
C、给健康人注射乙肝疫苗是后天建立的针对乙肝病的免疫属于特异性免疫,疫苗是抗原,C错误;
D、清华大学在学生中开展的“刷卡”锻炼活动,运动健身提高自身免疫力,属于保护易感人群,D正确。
故选C。
【点睛】此题考查的是安全用药的常识,生活方式对健康的影响,抗原和抗体,预防传染病的措施,涉及的知识面较多,需逐一分析解答。
第Ⅱ卷非选择题
26.原定于10月在中国昆明举办的2020年联合国生物多样性大会(COP15),因受新冠肺炎疫情影响将延期举行。大会主题为“升天文明:共建地球生命共同体”。临沂市下发的《关于进一步推进“食安山东”品牌建设工作的意见》中指出,到2020年创建省级农业标准化生产基地80处,如图一是某升天农场模式图,图二表示生态系统中的物质循环和能量流动,①~⑥表示生理过程。请据图回答下列问题:
(1)地球与人类息息相关,___________是地球上最大的生态系统,是所有生物共同的家园。
(2)此生态农场模式图中包含__________条食物链。若图二中的食物链对应图一某条食物链,则C对应的生物是____________,该生物的呼吸特点是_________________________________________。
(3)与森林生态系统相比,该生态农场的自我调节能力较弱的原因是____________________________。
(4)图二中,把光能转变成化学能的生理过程和分解有机物释放能量的生理过程分别是_____________________________________(填数字,两个答案之间用逗号隔开)。
(5)农作物秸秆中有丰富的营养物质,每年农田中有大量秸秆需要处理,请结合图一,从生态农业角度分析,提出一条合理的处理措施:____________________________________________________________。
(6)人类赖以生存的地球只有一个,保护环境,从我做起,作为中学生可以做的是:____________________________________________________________(答出两条即可)。
【答案】 (1). 生物圈 (2). 7 (3). 鸡 (4). 双重呼吸 (5). 生物种类少,营养结构简单 (6). ⑤,①②③④⑥ (7). 农作物的秸秆可以作为牛的饲料,牛的粪便可以作为沼气池的原料 (8). 绿色出行、不使用一次性筷条、少用塑料袋等
【解析】
【分析】
(1)一个完整的生态系统包括生物部分和非生物部分,非生物部分包括阳光、空气、水、温度等,生物部分由生产者(植物)、消费者(动物)和分解者(细菌、真菌)组成。
(2)食物链反映的是生产者与消费者之间吃与被吃的关系,所以食物链中不应该出现分解者和非生物部分。食物链的正确写法是:生产者→初级消费者→次级消费者…注意起始点是生产者。(3)生态系统具有一定的自动调节能力,但这种自动调节能力有一定限度,如果外界干扰超过了这个限度,生态系统就会遭到破坏。
【详解】(1)生物圈是指地球上全部生物及其无机环境的总和(内容),包括大气圈的底部、水圈和岩石圈的上部(范围)。它是地球的理化环境与生物长期相互作用的结果,是地球上最大的生态系统,是所有生物的家。
(2)食物链书写的原则是:食物链中只包含生产者和消费者,不包括分解者和非生物部分;食物链以生产者开始,以最高营养级结束;食物链中的箭头由被捕食者指向捕食者。由图可知,图中的食物网的7条食物链分别是:杂草→虫→鸡→人;杂草→鸡→人;杂草→猪→人;农作物→虫→鸡→人;农作物→鸡→人;农作物→人;农作物→猪→人。图二中的食物链:E→D→C→B,对应图一中的食物链:杂草→虫→鸡→人,可见C指鸡,鸡属于鸟类,特有的呼吸方式是双重呼吸。
(3)“与森林生态系统相比”,该生态系统的自我调节能力较弱的原因是生物种类少,营养结构简单。
(4)图二中①表示分解者的呼吸作用,②③④表示消费者的呼吸作用,⑤表示光合作用,⑥表示生产者的呼吸作用。因此,把光能转变成化学能的生理过程是⑤,分解有机物释放能量的生理过程是①②③④⑥。
(5)农作物的秸秆可以作为牛的饲料,牛的粪便可以作为沼气池的原料,这样实现了能量的多级利用,从而大大提高了能量的利用效率,又避免了秸秆焚烧造成的环境污染。
(6)人类赖于生存的地球只有一个,保护环境,从我做起。如绿色出行、不使用一次性筷条、少用塑料袋等(答案合理即给分)。
【点睛】此题的知识点较多,仔细审题是解题的关键。
27.“精准扶贫,一定要精准施策”,是当前新农村建设中脱贫攻坚的首要任务。建造塑料大棚生产有机农产品,可以有效促进农民增收。大樱桃因晶莹剔透、色彩鲜艳、酸甜可口而深受大家喜爱。是大棚种植的首选果树品种。某校兴趣小组的同学们为此进行了一系列的探究活动,请根据探究情况回答下列问题:
(一)甲组的同学们利用大樱桃幼苗设计了如图—所示的两个实验装置,探究植物的蒸腾作用。
(1)为确保实验结果的可靠性、图中A处应滴加等量的____________。若探究过程顺利成功,则该探究实验的结论是______________________________________________________。
(2)该组同学通过观察图二并查找资料。了解到大樱桃属于被子植物,你认为它属于被子植物的主要依据是__________________________________________________。
(二)乙组的同学们探究大棚内大樱桃植株的光合作用和呼吸作用两种生理活动。图三是夏季晴朗的一天大棚内大樱桃植株光合作用和呼吸作用强度随时间变化的曲线图(Ⅰ、Ⅱ),图四为大樱桃叶片进行的生理活动模式图。
(3)从图三可以看出,光合作用是从___________点开始,有机物积累最多的时刻是______________点。(填图中字母)
(4)图三中大樱桃植株的光合作用强度与呼吸作用强度相同的点是___________(填图中字母)。图中c点之后光合作用强度明显减弱,主要是由于植物叶片的部分______________关闭。
(5)结合图四,请你为大棚种植户提一条建议,以增强大樱桃植株的生理过程A,从而提高其产量:______________________________________。
【答案】 (1). 油滴
(2). 叶片是植物进行蒸腾作用的主要部位
(3). 樱桃种子外有果皮包被
(4). a (5). f (6). b和f (7). 气孔
(8). 延长光照时间、适当增加白天大棚内二氧化碳浓度等
【解析】
【分析】
(1)光合作用的实质上是绿色植物通过叶绿体,利用光能,把二氧化碳和水转化成储存着能量的有机物(如淀粉)并且释放出氧气的过程。
(2)蒸腾作用是水分从活的植物体表面(主要是叶子)以水蒸汽状态散失到大气中的过程。
【详解】(1)根据实验可知,图一中实验的变量是叶片,按照单一变量原则,为确保实验结果的可靠性,图中A处应滴加等量的油滴。若探究过程顺利成功,则该探究实验的结论是叶片是植物进行蒸腾作用的主要部位。
(2)被子植物种子外有果皮包被,拨开樱桃果实后,可以看见种子的外面有果皮包被着。
(3)光合作用需要在有光的条件下进行,植物有机物积累量等于光合作用合成的量与呼吸作用消耗的量的差。据图可知,光合作用是从a点开始的,从b到f点的曲线,光合作用强度始终大于呼吸作用,有机物一直处于积累状态,过了f点呼吸作用增强有机物开始减少。所以f点积累的有机物最多。
(4)据图可知,樱桃植株的光合作用强度与呼吸作用强度相同的点是b和f。图中c点之后光合作用强度明显减弱,主要是由于c点时外界温度过高植物叶片的部分气孔关闭,影响了二氧化碳进入叶片,进而影响到了光合作用强度。
(5)生理过程A把水和二氧化碳转化为有机物和氧气,其为光合作用。在大棚种植过程中,可以采用人工补光,提高光照强度和延长光照时间,适当补充二氧化碳等方式以提高光合作用。
【点睛】解题关键是理解并掌握光合作用的实质,要求学生具有能够通过图像获得关键信息的能力。
28.2020年元月,因突如其来的肺炎疫情,使校园生活按下了暂停键,我们渴望相聚在美丽的校园进行学习。下图是人体部分生命活动示意图,请据图回答下列问题:
(1)从图(一)可以看出,人体内进行气体交换的功能单位是肺泡,它外面包绕着丰富的毛细血管,肺泡内的气体b通过____________进入血液,产生气体a的活动主要在组织细胞的___________内进行。
(2)某同学的早餐食谱是油条、馅饼、西红柿蛋汤和苹果,该早餐中的营养成分脂肪可被图四中【 】_______分泌的胆汁乳化成脂肪微粒,最终在图四的③中被分解为_______________。
(3)图二所示心脏的结构,早餐中的蛋白质最终分解为氨基酸,通过小肠吸收并输送到脑的过程中,氨基酸经过心脏四腔的先后顺序是________________(用图中的字母和箭头表示)。当心脏的房室瓣关闭、动脉瓣打开时,左右心室的状态是_____________________________。
(4)图三是肾单位结构示意图,健康人的⑦中不含葡萄糖的原因是________________。请你写出①中的葡萄糖暂时离开血液又回归血液的途径:①→_____________→毛细血管(用图中的序号和箭头表示)。
(5)小肠绒毛壁、肺泡壁、毛细血管壁,肾小囊内壁等结构的共同特点,都是由一层细胞构成,利于物质交换,这充分体现出_____________________的生物学观点。
【答案】 (1). 气体扩散 (2). 线粒体 (3). ①肝脏 (4). 甘油和脂肪酸 (5). (6). 收缩 (7). 肾小管的重吸收作用将原尿中的全部葡萄糖进行了重吸收 (8). (9). 结构和功能相适应
【解析】
【分析】
本题是道综合性很强的题,全面考察了气体交换、心脏血液循环、尿液形成及食物消化内容。
【详解】(1)通过图示可知b为氧气,氧气透过肺泡壁,穿过毛细血管壁进入到血液中是通过气体扩散作用实现的,气体a是从血液中通过气体扩散作用出来的气体,为二氧化碳。二氧化碳是由组织细胞中的线粒体通过呼吸作用进行氧化分解产生的。
(2)营养成分脂肪属于大分子物质,不能直接被吸收,经过肝脏分泌的胆汁进行乳化后,变成小分子的脂肪微粒,小分子的脂肪微粒进一步在小肠中经肠液和胰液等的彻底分解,分解成甘油和脂肪酸后被小肠吸收。
(3)根据图示中心脏的结构,很明显D的心室壁最厚,故A为右心房,B为左心房,C为右心室,D为左心室。早餐中的蛋白质被分解成为氨基酸在小肠被吸收后,经各级静脉、上下腔静脉输送到右心房,再经右心房到右心室,从右心室出发完成一次肺循环,回到左心房,再进入左心室,通过主动脉经体循环将氨基酸输送到脑。当心脏的房室瓣关闭,动脉瓣打开时,说明此时在心脏处的血液流动方向是血液经心室流向动脉,故左右心室的状态是收缩。
(4)图三是肾单位结构示意图,据图可知,①到⑦分别表示,①入球小动脉、②肾小囊、③出球小动脉、④肾小球、⑤肾小管、⑥肾静脉、⑦尿液。⑦尿液中不含有葡萄糖的原因是经过肾小球的滤过作用后,葡萄糖到达肾小管后,经肾小管周围的毛细血管重吸收,将滤过的葡萄糖全部重吸收了。同理,那么通过入球小动脉进入肾小球的葡萄糖,暂时离开血液,然后经过肾小囊、肾小管后重新吸收回归到毛细血管。
(5)小肠绒毛壁、肺泡壁、毛细血管壁、肾小囊内壁等结构都比较薄,仅由一层上皮细胞构成,这样的结构均与其利于物质交换的功能相适应,这充分体现了,结构与功能相适应的生物学观点。
【点睛】解答本题需要较为全面的知识储备的同时,还需要比较强的理解能力。尤其是对人体代谢过程的理解。为此在平日的学习过程中要多注意积累和理解。
29.“我们中国人自己的山,一定要自己登上去!”这是2019年国庆节优秀国产展映新片《攀登者》最开始时出现的一句台词。也正意为这句台词,激发了我们心中的爱国思潮和永不磨灭的攀登精神。请你根据所学生物学知识回到下列有关问题;
(1)登山过程中,登山队员“呼吸急促,大口喘气”。下列能模拟他们深吸气时肺和膈肌状态的是_____________________。
(2)怀着激动心情观看完献礼祖国70华诞的电影《攀登者》后心潮澎湃。当影片中方五洲把国旗插到珠穆朗玛峰上时,观众席上每个人都鼓起来热烈的掌声,这属于___________________反射。整个登山过程山路崎岖,登山者在攀登时能“平稳”前行,主要是由于_____________的调节作用。
(3)到达顶峰时,登山队员们欢呼雀跃,这时心跳加快,血压升高。这时人体的生命活动受____________共同调节的结果。
(4)登山队员在山顶上远眺云海,近看崖壁,都清晰可见,主要原因是___________的舒缩可以调节晶状体的曲度。
(5)下山后登山队员饱餐一顿,测得血糖含量变化情况如图,CD段血糖含量大幅下降是由于____________的调节作用。
【答案】 (1). B (2). 条件反射 (3). 小脑 (4). 神经系统和激素 (5). 睫状体 (6). 胰岛素
【解析】
【分析】
(1)肺的通气:肺与外界进行气体交换的过程,就是肺的通气。肺的通气是通过呼吸运动实现的。胸廓有节律地扩大和缩小叫作呼吸运动。呼吸运动包括呼气和吸气两个过程(平静呼吸)。
(2)人体内胰岛素分泌不足时,血糖合成糖元和血糖分解的作用就会减弱,结果会导致血糖浓度升高而超过正常值,一部分血糖就会随尿排出体外,形成糖尿病。
【详解】(1)当膈肌收缩时,膈顶下降,胸廓扩大,肺扩张,肺内气压低于外界大气压,气体进肺,人体吸气,反之完成呼气过程。图中AD图错误,B图模拟吸气过程,C图模拟呼气过程,故能模拟他们深吸气时肺和膈肌状态的是B。
(2)当影片中方五洲把国旗插到珠穆朗玛峰上时,观众席上每个人都鼓起了热烈的掌声,这是由大脑皮层参与完成的,属于条件反射。小脑的主要功能是使运动协调、准确,维持身体的平衡。
(3)到达顶峰时,登山队员们欢呼雀跃,这时心跳加快,血压升高,这是神经系统会促使肾上腺分泌较多的肾上腺素等,这些激素能够促使心跳加快,血压升高,肌肉收缩有力。这些说明人体的生命活动调节是由神经调节和激素调节协调配合完成的。
(4)当睫状体收缩时,晶状体曲度变大,就能看清近处的物体;当睫状体舒张时,晶状体曲度变小,就能看清远处的物体,所以正常眼睛睫状体的舒缩可以调节晶状体的曲度的。
(5)胰岛素调节糖代谢,促进糖原的合成,加速血糖分解,降低血糖浓度。图中BC段血糖含量出现大幅上升的原因是饭后葡萄糖大量吸收。CD段血糖含量大幅下降的原因是胰岛素分泌增多,从而降低血糖浓度。
【点睛】解题的关键是掌握生物学的基础知识。
30.请阅读下列材料回答问题;
材料一:鲸鱼作为体型庞大的海洋生物,它的死亡掉落海底的过程,漫长而复杂,这个过程就是鲸落。鲸鱼尸体处会有章鱼、鲨鱼等多种生物来吞噬尸体,大量厌氧细菌开始进入鲸骨中,分解鲸骨中丰富的脂类。产生硫化氢的富硫环境;从而为一些细菌提供能量来源。
材料二:东非地区近期蝗灾肆虐,蝗虫数量之多几十年未见,且这种现象未来可能更加普遍。一旦发生蝗灾,大量的蝗虫会吞噬禾田,使农产品完全遭到破坏,引发严重的经济损失以致因粮食短缺而发生饥荒。
(1)动物界中往往有一些“名不副实”的动物,材料一中真正属于鱼类的是________________;鲸鱼所属类群的主要特征是:体表被毛;_________________;牙齿有门齿、犬齿和臼齿的分化。
(2)蝗虫体表有坚韧的________________,不仅有保护作用,还能起到防止体内水分蒸发的作用,适于陆地生活。
(3)蝗虫的发育过程称为___________________。与家蚕相比,其发育缺少__________________时期。
【答案】 (1). 鲨鱼 (2). 胎生哺乳 (3). 外骨骼 (4). 不完全变态发育 (5). 蛹
【解析】
【分析】
(1)哺乳动物的主要特征:体表被毛;牙齿分化,体腔内有膈,心脏四腔,用肺呼吸;大脑发达,体温恒定,是恒温动物;胎生哺乳。
(2)鱼类生活在水中,用鳃呼吸,用鳍游泳。
(3)节肢动物的共同特征是:身体由许多体节构成,体表有外骨骼,足和触角分节。
【详解】(1)材料一中的鲸鱼、章鱼、鲨鱼中,只有鲨鱼用鳃呼吸,用鳍游泳,属于真正的鱼类。鲸鱼体表被毛;牙齿分化,体腔内有膈,心脏四腔,用肺呼吸;大脑发达,体温恒定,是恒温动物;胎生哺乳,属于哺乳动物。章鱼的身体柔软,有外套膜,有腕足,贝壳退化,属于软体动物。
(2)蝗虫是节肢动物,体表有坚韧的外骨骼,不仅有保护作用,还能起到防止体内水分蒸发的作用,适于陆地生活。
(3)蝗虫的发育经过受精卵、若虫、成虫三个时期,属于不完全变态发育。家蚕的发育经过卵、幼虫、蛹、成虫四个时期,属于完全变态发育。所以与家蚕相比,其发育缺少蛹时期。
【点睛】了解各类动物的特征是解题的关键。
31.2019年9月17日,国家主席习近平签署主席令,授予袁隆平“共和国勋章”,以表彰他在杂交水稻研究领域做出的突出贡献。他研究的海水稻(耐盐碱水稻),普遍生长在海边滩涂地区,具有抗干旱、抗倒伏、抗盐碱等特点,并且营养丰富。其稻壳顶端有的具有芒,有的没有芒。无芒有利于收割、脱粒及稻谷的加工。为研究海水稻有芒和无芒的遗产规律,科研团队进行了以下三组杂交实验。请根据表格回答下列问题:
组别
亲本组合
后代性状表现和植株数目
有芒(株)
无芒(株)
1
有芒×有芒
2400
0
2
有芒×无芒
1200
1200
3
无芒×无芒
600
1800
(1)子代水稻与亲代水稻稻壳顶端不同,这种现象称为_______________;水稻稻壳顶端有芒和无芒两种不同的表现形式,在遗传学上称____________________,它们是由______________控制的。
(2)根据第_____________组亲本组合杂交后代的性状表现可以判断____________是显性性状。
(3)若控制水稻稻壳顶端有芒、无芒性状的显性基因用T表示,隐性基因用t表示;推测第2组亲本组合中无芒的基因组成是___________;在第3组后代的无芒植株中,基因组成为Tt的植株理论上应有__________株。
【答案】 (1). 变异 (2). 相对性状 (3). 基因 (4). 3 (5). 无芒 (6). Tt (7). 1200
【解析】
【分析】
(1)同种生物同一性状的不同表现形式称为相对性状,如人的单眼皮和双眼皮。
(2)生物体的性状是由一对基因控制的,当控制某种性状的一对基因都是显性或一个是显性、一个是隐性时,生物体表现出显性基因控制的性状;当控制某种性状的基因都是隐性时,隐性基因控制的性状才会表现出来。
(3)在一对相对性状的遗传过程中,子代个体中出现了亲代没有的性状,新出现的性状一定是隐性性状,亲代的基因组成是杂合体。
【详解】(1)子代水稻与亲代水稻稻壳顶端不同,体现了亲子代之间在性状上的差异性,所以此现象在遗传学上称为变异。水稻稻壳顶端有芒和无芒是同一性状的不同表现形式,因此是一对相对性状。生物体的各种性状都是由基因控制的,在生物的体细胞中,染色体是成对存在的,基因也是成对存在的,分别位于成对的染色体上。
(2)在一对相对性状的遗传过程中,子代个体中出现了亲代没有的性状,新出现的性状一定是隐性性状,亲代的基因组成是杂合体。在第3组实验中,亲代的性状是无芒,子代中出现了有芒,因此无芒是显性性状,有芒是隐性显性。
(3)若控制水稻稻壳顶端有芒、无芒性状的显性基因用T表示,隐性基因用t表示,无芒的基因组成是TT或Tt,有芒的基因组成是tt。实验2控制亲代和子代有芒的基因是tt,子代有芒的基因是tt分别由亲代各提供一个基因t,因此控制亲代无芒的基因是Tt。在第3组后代的无芒植株中,基因组成为Tt的植株理论上占三分之二,即1200株。如下图:
【点睛】解答此类题目的关键是理解掌握相对性状、基因的显性与隐性以及会利用遗传图解分析解答此类问题。
32.2020年春节以来,中国人民万众一心、众志成城,取得了抗击疫情重大战略成果。当前,2019新型冠状病毒(2019-nCoV)仍在全球传播蔓延,国际社会面临更加严峻的挑战。根据现有病历资料,新型冠张病毒肺炎(以下简称新冠肺炎)以发热、干咳、乏力等为主要表现,少数患者伴有鼻塞、流涕、腹泻等上呼吸道和消化道症状。重症患者多在一周后出现呼吸困难,严重者快速进展为急性呼吸窘迫综合征、脓毒症休克、难以纠正的代谢性酸中毒和出凝血功能障碍及多器官功能衰竭等。图为“2019-nCoV”结构模式图,请据图回答下列问题:
(1)“2019-nCoV”与其他生物体在结构上的主要区别是___________。它只能营___________生活,靠图中__________中的遗传信息,利用细胞内的物质,制造出新的病毒。
(2)疫情期间有人确诊为新冠肺炎患者,他服用了抗生素之后,发现症状并没有减轻,原因是____________________________________________________________________________。
(3)国家卫健委曾经呼吁新冠肺炎治愈患者捐献血浆,血浆中的抗体是由______________产生的,这是人体的第三道防线在发挥作用,该防线主要是由__________________________组成的。
(4)目前,世界范围内新冠肺炎感染人数持续增多。对此次疫情的预防你有何好的建议?_________________________________(答出2条即可)。
【答案】 (1). 没有细胞结构 (2). 寄生 (3). B (4). 抗生素是某些真菌产生的杀死某些致病细菌的物质,不能抑制病毒的生长和繁殖 (5). 淋巴细胞 (6). 免疫器官和免疫细胞 (7). 戴口罩、不去人员密集的地方
【解析】
【分析】
(1)病毒由蛋白质外壳和内部的遗传物质组成。不能独立生活,只能寄生在细胞里,它的繁殖方式是靠自己的遗传物质中的遗传信息,利用细胞内的物质,制造出新的病毒。
(2)抗生素是某些真菌产生的杀死某些致病细菌的物质,不能抑制病毒的生长和繁殖。
(3)抗体是指抗原物质侵入人体后,刺激淋巴细胞产生的一种抵抗该抗原物质的特殊蛋白质。
(4)人体的第三道防线由免疫器官和免疫细胞(主要是淋巴细胞)组成。
【详解】(1)新型冠状病毒(2019-nCoV)没有细胞结构,这是与其他生物体在结构上的主要区别,它的结构非常简单,由蛋白质外壳和内部的遗传物质组成。病毒不能独立生存,必须寄生在其他生物的细胞内,一旦离开活细胞可就不表现任何生命活动迹象。图中A是蛋白质外壳,B是遗传物,它的繁殖方式是靠图中的B遗传物质中的遗传信息,利用细胞内的物质,制造出新的病毒。
(2)抗生素能通过抑制细菌细胞壁的合成、影响细胞膜的功能或抑制遗传物质合成等途径,有效地杀死某些细菌或抑制某些细菌的生长。新冠肺炎是由病毒引起的,抗生素是某些真菌产生的杀死某些致病细菌的物质,不能抑制病毒的生长和繁殖,所以疫情期间有人确诊为新冠肺炎患者,他服用了抗生素之后,症状并没有减轻。
(3)病原体入侵到人体内刺激淋巴细胞,淋巴细胞就会产生一种抵抗该病原体的特殊蛋白质,叫做抗体,血浆中的抗体是由淋巴细胞产生的,人体的第三道防线由免疫器官和免疫细胞(主要是淋巴细胞)组成,免疫器官主要有胸腺、脾脏和淋巴结等,它们对淋巴细胞的发生、分化和成熟有重要作用;免疫细胞主要是淋巴细胞。
(4)新冠肺炎是一种传染病,具有传染性和流行性的特点,为预防传染病我们可做好以下几点:①戴口罩。②饭前洗手。③不去人员密集地方。④养成良好卫生习惯。⑤有发热、咳嗽等症状及时就医。
【点睛】掌握病毒的结构、抗生素作用的主要对象及人体的第三道防线是解题的关键。
本试卷的题干、答案和解析均由组卷网(http://zujuan.xkw.com)专业教师团队编校出品。
登录组卷网可对本试卷进行单题组卷、细目表分析、布置作业、举一反三等操作。
试卷地址:在组卷网浏览本卷
组卷网是学科网旗下的在线题库平台,覆盖小初高全学段全学科、超过900万精品解析试题。
关注组卷网服务号,可使用移动教学助手功能(布置作业、线上考试、加入错题本、错题训练)。
学科网长期征集全国最新统考试卷、名校试卷、原创题,赢取丰厚稿酬,欢迎合作。
钱老师 QQ:537008204 曹老师 QQ:713000635
2022年山东省临沂市中考生物真题(含解析): 这是一份2022年山东省临沂市中考生物真题(含解析),共30页。
2023年山东省临沂市中考生物真题(含解析): 这是一份2023年山东省临沂市中考生物真题(含解析),共31页。试卷主要包含了选择题,非选择题等内容,欢迎下载使用。
2023年山东省临沂市中考生物真题(含解析): 这是一份2023年山东省临沂市中考生物真题(含解析),共31页。试卷主要包含了选择题,非选择题等内容,欢迎下载使用。