所属成套资源:【期中复习】人教版数学六年级上册-单元复习课件+单元典例讲学案
【期中复习】人教版数学六年级上册-第二单元《位置与方向(二)》典例讲学案(原卷版+解析版).zip
展开
这是一份【期中复习】人教版数学六年级上册-第二单元《位置与方向(二)》典例讲学案(原卷版+解析版).zip,文件包含单元复习人教版数学六年级上册-第二单元《位置与方向二》典例讲学案原卷版docx、单元复习人教版数学六年级上册-第二单元《位置与方向二》典例讲学案解析版docx、单元复习人教版数学六年级上册-附录第二单元《位置与方向》思维导图pdf等3份学案配套教学资源,其中学案共33页, 欢迎下载使用。
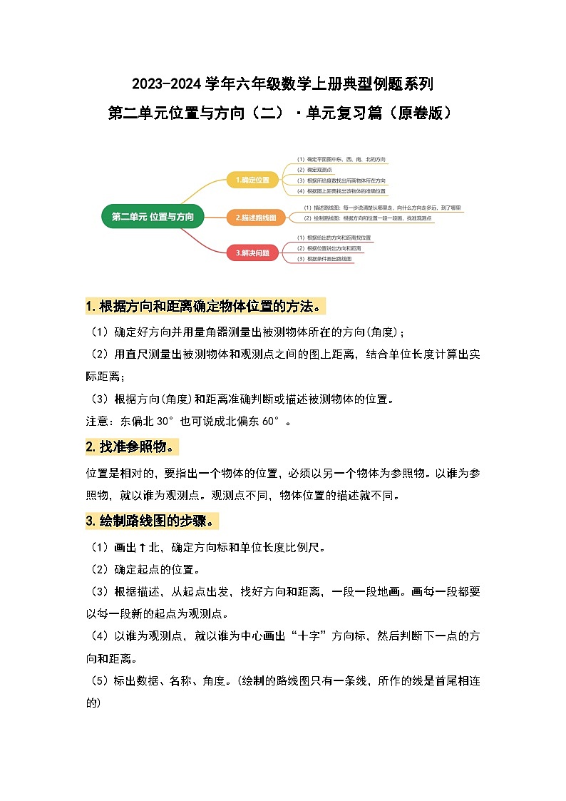
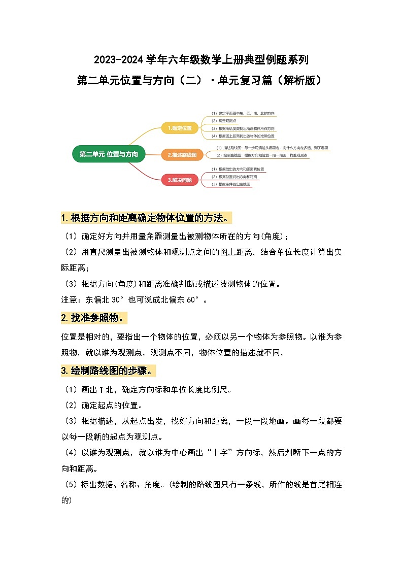
2023-2024学年六年级数学上册典型例题系列第二单元位置与方向(二)·单元复习篇(解析版) 1.根据方向和距离确定物体位置的方法。
(1)确定好方向并用量角器测量出被测物体所在的方向(角度);
(2)用直尺测量出被测物体和观测点之间的图上距离,结合单位长度计算出实际距离;
(3)根据方向(角度)和距离准确判断或描述被测物体的位置。
注意:东偏北30°也可说成北偏东60°。
2.找准参照物。
位置是相对的,要指出一个物体的位置,必须以另一个物体为参照物。以谁为参照物,就以谁为观测点。观测点不同,物体位置的描述就不同。
3.绘制路线图的步骤。
(1)画出↑北,确定方向标和单位长度比例尺。
(2)确定起点的位置。
(3)根据描述,从起点出发,找好方向和距离,一段一段地画。画每一段都要以每一段新的起点为观测点。
(4)以谁为观测点,就以谁为中心画出“十字”方向标,然后判断下一点的方向和距离。
(5)标出数据、名称、角度。(绘制的路线图只有一条线,所作的线是首尾相连的) 【高频考题一】确定物体位置和方向。1.聪聪从家出发向北偏东30°方向走了100m到达超市,购物后原路返回,他需要向( )偏( )( )°方向走( )m。【答案】 南 西 30 100【分析】返回时,方向相反、角度和距离不变,据此填空。【详解】聪聪从家出发向北偏东30°方向走了100m到达超市,购物后原路返回,他需要向南偏西30°方向走100m。【点睛】本题考查了位置和方向,明确方向的相对性是解题的关键。2.小刚家在学校东偏北40°方向上距离1千米,学校在小刚家的( )偏( )( )°方向上,距离( )千米。【答案】 西 南 40 1【分析】根据位置的相对性,方向相反,角度相同,距离相等,据此填空即可。【详解】由分析可知:小刚家在学校东偏北40°方向上距离1千米,学校在小刚家的西偏南40°方向上,距离1千米。【点睛】本题考查方向和位置,明确位置的相对性是解题的关键。3.以某学校为观测点的四周街道如图。 (1)邮局的位置是( )偏( )( )°的方向上。(2)书店的位置是( )偏( )30°的方向上。(3)南偏西15°方向上的是( ),距离学校( )米。【答案】(1) 东 北 45(2) 西 北(3) 图书馆 400 【分析】先确定观测点,再根据“上北下南,左西右东”结合图上角度描述方向,最后根据单位长度确定两地之间的距离;(1)邮局位于学校正东方向偏北45°方向上,两地之间的距离是5×200=1000米;(2)书店位于学校正西方向偏北30°方向上,两地之间的距离是4×200=800米;(3)图书馆位于学校正南方向偏西15°方向上,两地之间的距离是2×200=400米,据此解答。【详解】(1)由图可知,邮局的位置是东偏北45°的方向上。(2)由图可知,书店的位置是西偏北30°的方向上。(3)由图可知,南偏西15°方向上的是图书馆,距离学校400米。【点睛】掌握根据方向、角度、距离确定物体位置的方法是解答题目的关键。4.周六,小亮、小兰、小华相约早上8:00到山陕会馆门口集合,然后参观学习。(1)小亮从家出发向( )面走到学校,再向( )面走到山陕会馆。(2)小华从家出发向( )面走到超市,再向( )面走到山陕会馆。(3)小兰家在山陕会馆的( )角。【答案】(1) 东 北(2) 南 西(3)东南 【分析】(1)根据图上确定方向的方法:上北下南、左西右东,以小亮家为观测点,确定学校的方向,再以学校的观测点,确定山峡会馆的方向;(2)根据图上确定方向的方法:上北下南、左西右东,以小华家为观测点,确定超市的方向,再以超市的观测点,确定山峡会馆的方向;(3)根据图上确定方向的方法:上北下南、左西右东,以山陕会馆为观测点,确定小兰的方向。【详解】(1)小亮从家出发向东面走到学校,再向北面走到山陕会馆。(2)小华从家出发向南面走到超市,再向西面走到山陕会馆。(3)小兰家在山陕会馆的东南角。【点睛】此题主要考查依据方向确定路线,熟悉地图的【高频考题二】绘制路线图。1.请根据下面的描述,在平面图上标出各场所的位置。 (1)文化馆在学校的西偏北35°方向3千米处。(2)邮局在学校的北偏东30°方向2.5千米处。【答案】(1)(2)见详解【分析】(1)观察平面图,图中一小格的单位长度代表1千米,文化馆和学校的距离是3千米,3÷1=3,那么在图上文化馆和学校的距离是3小格,利用地图上的方向“上北下南,左西右东”,以学校为观测点,根据方向、距离、角度确定文化馆的位置,并在图中标出文化馆的位置即可。(2)观察平面图,图中一小格的单位长度代表1千米,邮局和学校的距离是2.5千米,2.5÷1=2.5,那么在图上文化馆和学校的距离是两格半,利用地图上的方向“上北下南,左西右东”,以学校为观测点,根据方向、距离、角度确定邮局的位置,并在图中标出邮局的位置即可。【详解】(1)3÷1=3(格)(2)2.5÷1=2.5(格)如图: 【点睛】此题主要考查根据方向、角度、距离确定物体的位置,确定位置时,方向和角度一定要对应。2.5路公交车从车站出发,向西偏北45°方向行驶6km到达博物馆,再向西行驶5km到达湿地公园,最后向西偏南60°方向行驶4km到终点站。请根据描述画出5路公交车的行驶路线。 【答案】图见详解【分析】根据描述和比例尺画公交路线图的方法:1.首先根据比例尺和题目中给出的公交车行驶距离,求出各站之间的图上距离;2.确定以哪个位置为观测点;3.根据题目中给出的方向和角度,利用量角器确定站点所在方向;4.根据求出的各站之间的图上距离,利用直尺确定站点的确切位置,用线段连接相邻的两个站点;5.标明角度及名称,继续按上面的步骤画出后面的行驶路线。【详解】作图如下: 【点睛】在画图时,有的建筑物只是参照物;有的建筑物既是参照物,又是被观测物体;此外,还要注意距离的描述,要结合图示中的1个单位长度表示2km来画。【高频考题三】描述路线,解决问题。1.下面是从学校到少年宫的行走路线图。 (1)如果刘莉从少年宫到电视台,请描述一下她的行走路线。(2)如果她每分钟走50米,那么她从电视台走到学校要走几分钟?【答案】(1)见详解(2)11.4分钟【分析】(1)以少年宫为起点,根据“上北下南,左西右东”及角度信息描述她的行走路线即可;(2)她从电视台走到学校要走(260+310)米,再根据路程÷速度=时间,据此计算即可。【详解】(1)从少年宫向南偏东45°方向行走420米到达公园,然后向东偏北20°方向行走450米到达电视台。(2)(260+310)÷50=570÷50=11.4(分钟)答:她从电视台走到学校要走11.4分钟。【点睛】本题考查方向和位置,明确“上北下南,左西右东”及角度信息是解题的关键。2.101路公共汽车从胡家湾向东偏北35°方向行驶4千米后到达兴庆公园,再向东行驶3千米到达省博物馆然后向北偏东60°方向行驶5千米到达市第二医院最后向南行驶2千米到达人民广场。 (1)根据上面的描述,把公共汽车行驶的路线图画完整。(2)根据路线图,写出公共汽车沿原路返回时的行车路线。【答案】见详解【分析】(1)由题意可知,1格表示1千米,据此可知兴庆公园到省博物馆有3格,省博物馆到第二医院有5格,第二医院到人民广场有2格,再根据“上北下南,左西右东”及角度信息作图即可。(2)根据位置的相对性,方向相反,角度相同,距离相等,据此解答即可。【详解】(1)4÷1=4(格)3÷1=3(格)5÷1=5(格)2÷1=2(格)如图所示: (2)从人民广场向北行驶2千米到达市第二医院,再向南偏西60°方向行驶5千米到达省博物馆,然后向西行驶3千米到达兴庆公园,最后向西偏南35°方向行驶4千米到达胡家湾。【点睛】本题考查方向和位置,明确“上北下南,左西右东”及角度信息是解题的关键。 一、填空题。1.(2023秋·浙江温州·六年级统考期末)小明从家出发,先向正东方向走200米,再向正北方向走200米,就到了学校。那么学校在小明家的( )偏( )( )°方向。【答案】 北 东 45【分析】如图:根据三角形的特征,可知这个三角形是等腰直角三角形,底角是45°,根据图上确定方向的方法:上北下南、左西右东,以小明家为观测点,即可确定学校的方向。据此解答。【详解】学校在小明家的北偏东45°方向或东偏北45°方向。【点睛】此题主要考查依据方向(角度)和距离确定物体位置的方法。2.(2020春·黑龙江伊春·六年级统考期末)小刚家在学校的北偏东40°方向上,距离是800米。那么学校就在小刚家的( )偏( )( )方向上,距离是( )。【答案】 南 西 40° 800米【分析】根据位置的相对性,方向相反,角度相同,距离相等,据此填空即可。【详解】由分析可知:小刚家在学校的北偏东40°方向上,距离是800米。那么学校就在小刚家的南偏西40°方向上,距离是800米。【点睛】本题考查方向和位置,明确位置的相对性是解题的关键。3.(2023春·河南信阳·六年级统考期末)今年暑假,聪聪一家人计划自驾从郑州到南阳旅游。爸爸根据某地图规划从郑州到南阳的驾驶路线图,聪聪根据此路线图画出了两位置关系如图所示。由此可知,南阳在郑州的( )偏( )( )°方向,直线距离是( )km。【答案】 南 西 30 270【分析】看图,郑州在南阳的北偏东30°方向上,那么南阳在郑州的南偏西30°(或西偏南60°)方向上,距离是(6×45)km。据此解题。【详解】6×45=270(km)所以,南阳在郑州的南偏西30°方向(或西偏南60°方向),直线距离是270km。【点睛】本题考查了位置和方向,能根据方向、角度和距离描述位置是解题的关键。4.(2023秋·河北邯郸·五年级统考期末)下图是某市3路汽车的行车线路图。 (1)从火车站向( )行驶( )站到汽车站。(2)从公园向( )方向行驶( )站到汽车站。【答案】(1) 东 2(2) 东偏北30° 3 【分析】(1)根据平面图中的方向标可知,此图是按上北下南、左西右东绘制的,以火车站为观测点,从而确定火车站的位置,行驶2站即可到达汽车站。(2)根据平面图中的方向标可知,此图是按上北下南、左西右东绘制的,以公园为观测点,根据方向、角度、距离确定汽车站的位置,据此解答即可。【详解】(1)从火车站向东行驶2站到汽车站。(2)从公园向东偏北30°方向行驶3站到汽车站。【点睛】此题主要考查根据方向、角度、距离确定物体的位置。5.(2023春·河南周口·六年级校考期中)(1)如图,一艘轮船从海港出发,以每小时10千米的速度向( )偏( )20°方向行4小时到达A岛,然后以每小时15千米的速度向( )偏( )( )°方向行2小时到达B岛。(2)轮船从海港经A岛到B岛一共行了( )千米。【答案】(1) 北 西 北 东 50(2)70 【分析】根据地图上的方位是“上北下南、左西右东”,通过观察图形可知,一艘轮船从海港出发,以每小时10千米的速度沿北偏西20°方向行驶4小时到达A岛,根据路程=速度×时间,先求出从海港到A岛的航程是多少千米;后以每小时15千米的速度沿北偏东50°方向行驶2小时到达B岛;再根据“路程=速度×时间”,分别求出从海港A岛、从A岛到B岛的航程,再相加即可。【详解】(1)根据分析可知,一艘轮船从海港出发,以每小时10千米的速度沿北偏西20°方向行驶4小时到达A岛,根据路程=速度×时间,先求出从海港到A岛的航程是多少千米;后以每小时15千米的速度沿北偏东50°方向行驶2小时到达B岛;(2)10×4+15×2=40+30=70(千米)所以,轮船从海港经A岛到B岛一共行了70千米。【点睛】此题考查的目的是理解掌握利用方向和距离确定物体位置的方法及应用,以及路程、速度、时间三者之间的关系及应用。6.(2023春·河南周口·六年级校考期中)下面是某地101路公共汽车的行驶路线图。101路公共汽车从汽车站出发,向( )偏( )°方向行( )千米到达书店,再向( )行( )千米到达银行,然后向( )行( )千米到达公园,最后向( )偏( )°方向行( )千米到达火神台。【答案】 北 东50 4 东 3 南 2 南 东25 1.5【分析】依据地图上的方向辨别方法,即“上北下南,左西右东”,以及图上标注的其他信息,填空即可。【详解】根据分析可知,101路公共汽车从汽车站出发,向北偏东50°方向行4千米到达书店,再向东行3千米到达银行,然后向南行2千米到达公园,最后向南偏东25°方向行1.5千米到达火神台。【点睛】本题主要考查方向的辨别,注意找准观察点掌握基本方位。二、判断题。7.(2022秋·山东济宁·六年级统考期中)“东偏南50°”与“南偏东40°”意义相同。( )【答案】√【分析】依据地图上的方向辨别方法,即“上北下南,左西右东",以及相邻两个方向间的夹角是90°,即可进行判断。【详解】因为东和南之间的夹角是90°,所以90°-50°=40°,即东偏南50°也可以说成南偏东40°。原题说法正确。故答案为:√【点睛】本题主要考查了地图上的方向辨别方法,画图更容易理解。8.(2023春·黑龙江齐齐哈尔·六年级统考期末)小明家在学校的南偏西50°方向,则学校在小明家的东偏北40°方向。( )【答案】√【分析】方向和距离两个条件才能确定物体的位置,根据位置的相对性,可知两处位置观测点不同,它们的方向相反,角度相等,据此解答。【详解】小明家在学校的南偏西50°方向,则学校在小明家的北偏东50°方向或东偏北40°方向。原题干说法正确。故答案为:√【点睛】此题考查了方向的相对性,应明确南偏西和北偏东相对。9.(2023春·河南驻马店·五年级校考期末)奇思家在妙想家西偏北30°的方向上,那么妙想家就在奇思家东偏南60°的方向上。( )【答案】×【分析】确定物体的位置时,先确定观测点,再根据“上北下南、左西右东”描述物体的方向,以妙想家为观测点,奇思家在妙想家正西方向偏北30°的方向上,90°-30°=60°,那么以奇思家为观测点,妙想家在奇思家正东方向偏南30°或者正南方向偏东60°的方向上,据此解答。【详解】由图可知,奇思家在妙想家西偏北30°的方向上,那么妙想家就在奇思家东偏南30°或者南偏东60°的方向上。故答案为:×【点睛】掌握根据方向、角度、距离确定物体位置的方法是解答题目的关键。10.(2022秋·河南南阳·六年级统考期中)以学校为观测点,丽丽家在学校的西偏南50°方向上,强强家在学校的北偏东40°方向上,那么丽丽家、学校、强强家在一条直线上。( )【答案】√【分析】根据图上确定方向的方法:上北下南、左西右东,结合所给角度确定方向,根据平角的特征,可知丽丽家、学校、强强家在一条直线上。【详解】如图: 50°+40°+90°=180°丽丽莉家、学校、强强家在一条直线上。原题干说法正确。故答案为:√【点睛】此题主要考查依据方向(角度)确定物体位置的方法,明确平角的特征是解答本题的关键。三、选择题。11.(2022秋·河南开封·六年级校考期中)书店在学校的西偏南20°方向400米处,那么学校在书店的( )。A.西偏南20°方向400米处 B.南偏西70°方向400米处C.北偏东20°方向400米处 D.东偏北20°方向400米处【答案】D【分析】一个事物在另一个事物的某个方向一定度数的位置,那么另一个事物在这个事物相对的方向相同度数的位置,据此解答即可。【详解】书店在学校的西偏南20°方向400米处,那么学校在书店的东偏北20°方向400米处。故答案为:D【点睛】此题主要根据方向和距离确定位置,确定位置时,方向和角度一定要对应。12.(2023春·湖北襄阳·六年级统考期末)如图,超市在学校的( )方向上。A.东偏南40° B.南偏东40° C.北偏东40° D.东偏南50°【答案】A【分析】以学校为观测点建立方向标,超市在以正东方向为角的始边,向南旋转40°的射线方向上,即超市在学校的东偏南40°(或南偏东50°)方向上。【详解】通过观察可知,超市在学校的东偏南40°(或南偏东50°)方向上。故答案为:A【点睛】确定物体的位置时,要先确定好观测点,“在”字后面的目标均为观测点。13.(2023春·广东东莞·六年级统考期末)商场在家的东偏北方向上,下面各图中,正确的是( )。A.B.C.D.【答案】D【分析】商场在家的东偏北方向上,也就是以家为观测点建立方向标,商场在以正东为角的始边,向北转30°的射线上,如下图:。【详解】A.商场在家的北偏西方向上,A选项错误。B.商场在家的西偏北方向上,B选项错误。C.商场在家的北偏东方向上,C选项错误。D.商场在家的东偏北方向上,D选项正确。故答案为:D【点睛】在描述物体的方向时,一定要找准谁是起始方向。14.(2022春·浙江绍兴·六年级统考期末)狙击手小庄隐匿在草丛中面朝北方时刻待命,欲射杀敌军指挥官,忽闻班长低声喝道:“小庄,快看!敌军指挥官在你的10点钟方向”,根据班长描述,敌军指挥官在小庄的( )。A.西偏北30°方向上 B.北偏西30°方向上C.东偏北30°方向上 D.北偏东30°方向上【答案】A【分析】在实际生活中我们面朝北方是12点钟方向,此时背面是6点钟方向,左面是9点钟方向,右面是3点钟方向;即把自己想象在一个大圆盘中和时钟类似每两个数字间的度数是30°,故10点钟方向是9点钟方向再偏向北1个格子也就是30度,所以指挥官在小庄的西偏北30°方向上。【详解】分析可知,根据班长描述,敌军指挥官在小庄的西偏北30°方向上。故答案为:A【点睛】明确面朝北相当于12点钟方向是解题的关键。四、作图题。15.(2023秋·广东珠海·六年级统考期末)王老师家在学校东偏北60°的方向上,且距离学校45千米。请你在平面图上确定王老师家的位置。(1厘米表示15千米) 【答案】见详解【分析】由题意可知,图上1厘米表示15千米,则王老师家到学校的距离为45÷15=3厘米,再根据“上北下南,左西右东”及角度信息作图即可。【详解】45÷15=3(厘米)如图所示: 【点睛】本题考查方向和位置,明确“上北下南,左西右东”及角度信息是解题的关键。16.(2022秋·浙江杭州·六年级校考期中)请根据下面的描述,画出路线图。小玲从家出发,先向东走了400米,然后向西偏北方向走150米,再向北偏东方向走200米,最后向东偏南方向走500米就到了书店。(说明:用1厘米的线段表示100米,并标出书店所在地)【答案】见详解【分析】用1厘米的线段表示100米,先算出向各个方向行走的距离对应图上的线段长度,再依照方向、角度和距离表示出位置,据此解答。【详解】400÷100=4(厘米);150÷100=1.5(厘米);200÷100=2(厘米);500÷100=5(厘米)。以家为参考点,先向正东方向画4厘米线段代表400米,然后在西偏北25°方向上画1.5厘米线段代表150米,再在北偏东40°方向上画2厘米线段代表200米,最后在东偏南45°方向上画5厘米线段代表500米,这样就到了书店,如图。【点睛】考查绘制路线图的方法(1)确定方向标和长度单位(2)确定起点的位置(3)找好方向和距离,一段一段地画,后一端要以前一段的终点为参照点。五、解答题。17.(2023秋·重庆黔江·六年级统考期末)请用方向、角度、距离表示位置。 (1)学校在玲玲家( )方向上,距离( )米;玲玲家在图书馆( )方向上,距离( )米。(2)亮亮从家里骑自行车到玲玲家去借课外书,要骑行( )米;如果他每分钟骑行200米,需要( )分钟。(3)体育馆在玲玲家南偏东60°方向200米处,在图上标出体育馆的位置。【答案】(1)北偏西40°;400;东偏北30°;600;(2)800;4; (3)见详解【分析】(1)(3)根据地图上的方向“上北下南,左西右东”及其他信息(角度、距离)来确定位置;(2)根据题图可知,图中每个小线段代表实际距离200米,从亮亮家到玲玲家一共有4段,所以总距离为200×4=800米,用距离除以速度即可求出时间。【详解】(1)学校在玲玲家北偏西40°方向上,距离400米;玲玲家在图书馆东偏北30°方向上,距离600米;(2)亮亮从家里骑自行车到玲玲家去借课外书,要骑行800米;800÷200=4(分钟),如果他每分钟骑行200米,需要4分钟;(3)如图: 【点睛】确定位置时,方向和角度一定要对应。18.(2023秋·福建莆田·六年级校考期末)根据要求填一填,算一算。 (1)少年宫在学校东偏( )( )°方向上,距离是( )米。(2)小明家在学校西偏( )( )°方向上,距离是( )米。(3)医院在学校正东面,并且学校、少年宫、医院三点正好可以围成一个等腰三角形。这个等腰三角形的另外两个角分别是( )°和( )°。(4)这天小明从家步行到图书馆,平均每分钟走50米,请你算一算,从家到图书馆一共用了多少分钟?【答案】(1)北;30;400(2)南;55;600(3)30;120或75;75(4)32分钟【分析】以学校为观测点,以图上的“上北下南,左西右东”为准,图例表示图上1厘米相当于实际距离200米。(1)从图中可知,学校与少年宫的图上距离是2厘米,那么实际相距(200×2)米,根据图上的方向、角度和距离,得出少年宫与学校的位置关系。(2)从图中可知,学校与小明家的图上距离是3厘米,那么实际相距(200×3)米,根据图上的方向、角度和距离,得出小明家与学校的位置关系。(3)根据等腰三角形的特征可知,等腰三角形的两个底角的度数相等;情况一:如果等腰三角形的一个底角是30°,那么另一个底角也是30°;用三角形的内角和180°减去两个底角的度数,即是顶角的度数;情况二:如果等腰三角形的顶角是30°,用三角形的内角和180°减去顶角的度数,再除以2,即是底角的度数。(4)从图中可知,从小明家到图书馆的图上距离是8厘米,那么实际距离是(200×8)米;又已知小明的速度,根据“时间=路程÷速度”,求出小明从家到图书馆用的时间。【详解】(1)200×2=400(米)少年宫在学校东偏北30°方向上,距离是400米。(2)90°-35°=55°200×3=600(米)小明家在学校西偏南55°方向上,距离是600米。(3)情况一:如果等腰三角形的底角是30°;顶角:180°-30°-30°=120°情况二:如果等腰三角形的顶角是30°;底角:(180°-30°)÷2=150°÷2=75°这个等腰三角形的另外两个角分别是30°和120°或75°和75°。(4)200×8=1600(米)1600÷50=32(分钟)答:从家到图书馆一共用了32分钟。【点睛】(1)(2)本题考查方向与位置的知识,找准观测点,根据方向、角度和距离确定物体的位置。(3)本题考查等腰三角形的特征以及三角形的内角和的运用,注意要分情况讨论。(4)本题考查行程问题,掌握速度、时间、路程之间的关系是解题的关键。19.(2023秋·河南郑州·六年级统考期末)志愿者马叔叔要给B地、C地、D地运送防疫物品。(1)他从A地出发,向( )偏( )25°方向,行走( )千米到达B地,继续向( )偏( )( )°行走( )千米到达C地。(2)以C地为观测点,B地在C地的( )偏( )( )°方向。(3)马叔叔最终的目的地是D地,D地位于C地的南偏西45°、距离C地30千米的位置上,请你在图上标出D地的位置。(4)如果马叔叔早上8:00从A地出发,那他12:00前能把防疫物品送到D地吗?(马叔叔平均每小时行走50千米,中间卸货时间不计)【答案】(1)东;北;100;北;西;40;60(2)南;东;40(3)见详解(4)能【分析】以图上的“上北下南,左西右东”为准,图例表示图上1厘米相当于实际距离20千米。(1)从图中可知,A地与B地图上相距5厘米,那么实际相距100千米;B地与C地图上相距3厘米,那么实际相距60千米;根据方向、角度和距离描述马叔叔从A地到C地的路线。(2)以C地为观测点,根据方向、角度得出B地与C地的位置关系。(3)在C地的南偏西45°方向上画30÷20=1.5厘米长的线段,即是D地。(4)根据题意,早上8:00到12:00,共有4小时,用加法求出从A地到D地的实际距离;然后根据“路程÷速度=时间”,求出马叔叔从A地到D地所需的时间,再与4小时相比较,得出结论。【详解】(1)20×5=100(千米)20×3=60(千米)他从A地出发,向东偏北25°方向,行走100千米到达B地,继续向北偏西40°行走60千米到达C地。(2)以C地为观测点,B地在C地的南偏东40°方向。(3)如图: (4)12时-8时=4(小时)A地到D地相距:100+60+30=190(千米)190÷50=3.8(小时)3.8<4答:他12:00前能把防疫物品送到D地。【点睛】(1)(2)(3)本题考查方向与位置的知识,找准观测点,根据方向、角度和距离确定物体的位置。(4)本题考查行程问题,掌握速度、时间、路程之间的关系是解题的关键。
相关学案
这是一份【期中复习】人教版数学四年级上册-第二单元《公顷和平方千米》典例讲学案(原卷版+解析版).zip,文件包含单元复习人教版数学四年级上册-第二单元《公顷和平方千米》典例讲学案原卷版docx、单元复习人教版数学四年级上册-第二单元《公顷和平方千米》典例讲学案解析版docx、单元复习人教版数学四年级上册-附录第二单元《公顷和平方千米》思维导图pdf等3份学案配套教学资源,其中学案共23页, 欢迎下载使用。
这是一份【期中复习】人教版数学六年级上册-第三单元《分数除法》典例讲学案(原卷版+解析版).zip,文件包含单元复习人教版数学六年级上册-第三单元《分数除法》典例讲学案原卷版docx、单元复习人教版数学六年级上册-第三单元《分数除法》典例讲学案解析版docx、单元复习人教版数学六年级上册-附录第三单元《分数除法》思维导图pdf等3份学案配套教学资源,其中学案共55页, 欢迎下载使用。
这是一份【期中复习】人教版数学六年级上册-第一单元《分数乘法》典例讲学案(原卷版+解析版).zip,文件包含单元复习人教版数学六年级上册-第一单元《分数乘法》典例讲学案原卷版docx、单元复习人教版数学六年级上册-第一单元《分数乘法》典例讲学案解析版docx、单元复习人教版数学六年级上册-附录第一单元《分数乘法》思维导图pdf等3份学案配套教学资源,其中学案共38页, 欢迎下载使用。

