【期中模拟】苏教版数学三年级上册-期中模拟试卷(4)(含答案)
展开小学数学三年级上册 期中模拟试卷(4)
一、反复比较,慎重选择。(满分16分)
1.一个两位数(0除外)乘两位数的积是( )。
A.四 B.三位 C.三位数或四位数
2.爸爸准备为奶奶家和外婆家分别购买一个相同的足浴盆,计划不超过500元钱,可以选择( )种足浴盆.
A.本博268元 B.礼意达308元 C.双庆249元
3.1千克铁块的质量( )1000克棉花的质量。
A.大于 B.小于 C.等于
4.一瓶酱油的净含量为2千克,如果把这瓶酱油放在盘秤上称一称,盘秤上会显示( )。
A.2千克 B.比2千克大 C.比2千克小
5.小明在研究正方形的特征时,把正方形如图对折,他是为了验证( )。
A.正方形有4条边 B.正方形对边相等 C.正方形邻边相等 D.不确定
6.把一个长为8厘米,宽为6厘米的长方形平均剪成两个长方形,周长比原来增加了( )厘米。
A.16 B.12 C.16或12
7.下面的算式中,商的中间有0的是( )。
A. B. C. D.
8.下边的除法竖式中,圈出的“2”表示( )。
A.分掉2个一 B.分掉2个十 C.剩下2个一 D.剩下2个十
二、认真读题,谨慎填空。(满分16分)
9.在括号里填上“<”“>”“=”。
12×3( )30 5×600( )3000 3×310( )600
10.小明一个星期看完一本书,平均每天看了65页,这本书一共( )页。
11.在括号里填上合适的单位。
一棵大树高15( ) 一袋盐重500( )
小明的身高是150( ) 我背的书包重5( )
12.一空杯重200克,装满水连杯重380克,杯子里水重( )克。
13.用4个边长是2厘米的小正方形拼成一个大正方形,这个大正方形的边长是( )厘米,周长是( )厘米。
14.一张长方形彩纸,长10厘米、宽8厘米,这张彩纸的周长是( )厘米。如果把这张彩纸剪成一个最大的正方形,那么这个正方形的边长是( )厘米,周长是( )厘米。
15.360÷( )÷( )=360÷6。
16.在算式□□□÷6=25……△中,△里最大可以填( ),被除数最大是( )。
三、仔细推敲,认真辨析。(满分8分)
17.三位数乘一位数的积还是一位数。( )
18.一个鸡蛋大约重50克。( )
19.和都是长方形。( )
20.8□0÷8的商一定是三位数。( )
四、图形计算题(满分12分)
21.(12分)计算下面图形的周长。
五、竖式计算题(满分12分)
22.(12分)用竖式计算。(加★的需要验算)
3597= 2064= 8509=
966= ★6293= 7155=
六、活用知识,解决问题。(满分36分)
23.(6分)有一根铁丝正好可以围成一个长24厘米、宽18厘米的长方形铁丝框,如果用这根铁丝围一个最大的正方形,铁丝也正好用完。正方形的边长是多少厘米?
24.(6分)一袋面粉重5千克,食堂需要购买80千克的面粉,共需要买多少袋?
25.(6分)一块长方形铁板如果从它上面截出一个最大的正方形,正方形的周长是36分米,剩余部分是一个小长方形,它的宽是2分米,原来铁板的周长是多少分米?
26.(6分)超市运来50箱色拉油,每箱里装6桶油,每桶油5千克,这些油一共重多少千克?
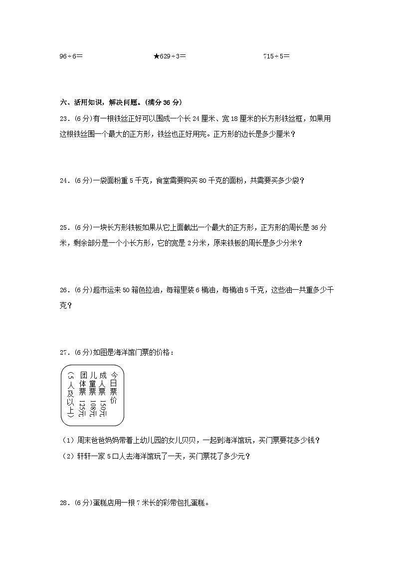
27.(6分)如图是海洋馆门票的价格:
(1)周末爸爸妈妈带着上幼儿园的女儿贝贝,一起到海洋馆玩,买门票要花多少钱?
(2)轩轩一家5口人去海洋馆玩了一天,买门票花了多少元?
28.(6分)蛋糕店用一根7米长的彩带包扎蛋糕。
(1)扎一个蛋糕需要彩带104厘米,扎6个这样的蛋糕需要多少厘米彩带?
(2)扎好6个蛋糕后,剩下的彩带还够扎1个蛋糕吗?
参考答案
1.C
【分析】根据题意,假设两位数分别是10与10,或99与99,分别求出它们的乘积,然后再进一步解答。
【详解】假设两位数分别是10与10,或99与99;
10×10=100,100是三位数;
99×99=9801,9801是四位数;
所以,一个两位数(0除外)乘两位数的积是三位数或四位数。
故答案为:C
2.C
【分析】基本的数量关系:总价=单价×数量.先用选项中每种足浴盆的单价乘2,求出每种盆各需要的钱数,再与500元比较,找出小于500元即可.
【详解】268×2=536(元),536>500,不合题意;
308×2=618(元),618>500,不合题意;
249×2=498(元),498<500,符合题意;答:可以选择第三种足浴盆.
故选:C.
3.C
【解析】根据题意,把千克和克换算成统一单位,1千克=1000克,由此解答。
【详解】1千克=1000克
故答案为:C
【点睛】本题考查质量单位的换算,掌握换算进率是解题的关键。
4.B
【分析】因为由题干可知,这瓶酱油的净含量为2千克,即瓶子中酱油的质量是2千克,所以再考虑上瓶子的重量,盘秤上会显示比2千克大,据此解答。
【详解】由分析可知:一瓶酱油的净含量为2千克,如果把这瓶酱油放在盘秤上称一称,盘秤上会显示比2千克大;
故答案为:B
【点睛】解答本题的关键是理解净含量,指的是除去包装容器和其他包装材料后内装商品的量。
5.C
【分析】根据题图,将正方形如图对折后,正方形的两组邻边重合,说明正方形的邻边相等。据此解答即可。
【详解】把正方形如图对折,他是为了验证正方形邻边相等。
故答案为:C。
【点睛】正方形有4条边,这4条边均相等。
6.C
【分析】如下图,横着剪成两个长方形,周长增加两个长的长度,即8×2=16(厘米),如果竖着剪成两个长方形,周长增加2个宽的长度,即6×2=12(厘米),据此即可解答。
【详解】根据分析可知,把一个长为8厘米,宽为6厘米的长方形平均剪成两个长方形,周长比原来增加了16或12厘米。
故答案为:C。
【点睛】把一个长方形平均剪成两个长方形可以横着剪,也可以竖着剪,两种剪法得到的长方形不一样。
7.D
【分析】分别计算出每个算式的得数,即可解答。
【详解】A.=26
B.=127
C.=153
D.=205
故答案为:D
【点睛】三位数除以一位数,除到哪一位不够除时,商的这一位用0来占位。
8.D
【分析】被除数的十位是6,表示6个十。除数 4,商的十位是1,则一共分掉4个十。6个十减去4个十,还剩下2个十。据此解答即可。
【详解】除法竖式中,圈出的“2”表示剩下2个十。
故答案为:D。
【点睛】本题考查两位数除以一位数的除法计算方法,应明确竖式中每一步表示的意思。
9.> = >
【分析】计算出算式的结果再比较大小。
【详解】12×3=36>30 5×600=3000 3×310=930>600
【点睛】熟练掌握整数乘法的计算方法是解答本题的关键。
10.455
【分析】由题意可得,用天数乘每天看的页数即可解答。
【详解】65×7=455(页)
【点睛】此题考查了乘法的应用,关键是明确:一周有7天。
11.米 克 厘米 千克
【分析】根据生活经验、对面积单位、质量单位和数据大小的认识,可知计量一棵大树高,数据是15,则单位是米;计量一袋盐的重量,数据是500,则单位是克;计量小明的身高,数据是150,则单位是厘米;计量背的书包的重量,数据是5,则单位是千克;据此填空即可。
【详解】一棵大树高15 (米) 一袋盐重500 (克)
小明的身高是150 (厘米) 我背的书包重5 (千克)
【点睛】此题考查根据情景选择合适的计量单位,要注意联系生活实际、计量单位和数据的大小,灵活的选择。
12.180
【分析】用装满水连杯重量减去空杯重量,得出杯子里水的重量。
【详解】380-200=180(克)
【点睛】本题主要考查对净含量的认识。
13.4 16
【分析】用4个小正方形拼成一个大正方形,则大正方形的边长等于2个小正方形的边长和。根据正方形的周长=边长×4解答。
【详解】2×2=4(厘米)
4×4=16(厘米)
则这个大正方形的边长是4厘米,周长是16厘米。
【点睛】本题关键是求出大正方形的边长,再根据正方形的周长公式解答。
14.36 8 32
【分析】彩纸长加宽的和乘2,等于彩纸的周长;剪成最大的正方形的边长为8厘米,边长乘4等于正方形彩纸的周长。
【详解】(10+8)×2
=18×2
=36(厘米)
正方形的边长是8厘米;
8×4=32(厘米)
【点睛】本题主要考查学生对长方形、正方形周长公式的掌握。
15.2 3
【分析】连续除以两个数也可以写成除以这两个数的积,据此解答。
【详解】2×3=6,360÷2÷3=360÷(2×3)=360÷6。
【点睛】熟练掌握除法的性质是解答本题的关键。
16.5 155
【分析】在有余数的除法中,余数总比除数小,即余数最大为:除数-1,进而根据“被除数=商×除数+余数”解答即可。
【详解】6-1=5
6×25=150
150+5=155
【点睛】解答此题的关键是:根据在有余数的除法中,余数总比除数小,然后根据被除数、除数、商和余数之间的关系进行解答即可。
17.×
【分析】100×0=0,100×3=300,444×3=1332,积可能是一位数、三位数。
【详解】如:999×9=8991
故答案为:×
【点睛】三位数乘一位数的积是几位数,得看给三位数乘的是多少。
18.√
19.×
【分析】根据长方形的特征:对边平行且相等,四个角都是直角,而平行四边形虽满足对边平行且相等,但四个角不是直角,由此解答。
【详解】是平行四边形,是长方形;
故答案为:×
【点睛】考查了对长方形和平行四边形的认识,根据长方形和平行四边形的定义做题。
20.√
【分析】三位数除以一位数,被除数百位上的数字和除数比较大小,如果比除数大或相等,商就是三位数,比除数小,商就是两位数。
【详解】8□0÷8中,被除数最高位上的数是8,除数是8,8=8;所以商应商在百位上,商一定是三位数;所以原题说法正确。
故答案为:√
【点睛】本题考查的是除法的计算方法,需要从高位开始除,所以只要从最高位开始判断与除数的大小关系就可以求出商的最高位在哪一位上。
21.112m,106cm
【分析】第一个图是正方形,根据正方形周长公式直接计算;
第二个图是长方形,根据长方形周长公式直接计算即可。
【详解】28×4=112(m)
(35+18)×2
=53×2
=106(cm)
22.2513;824;7650
16;209……2;143
【分析】三位数乘一位数时,相同数位对齐,从个位乘起。用一位数依次去乘三位数的每一位数。与哪一位上的数相乘,就在那一位的下面写上相应的积。
整数除法计算法则:从被除数的高位起,先看除数有几位,再用除数试除被除数的前几位,如果它比除数小,再试除多一位数;除到被除数的哪一位,就在那一位上面写上商;每次除后余下的数必须比除数小。验算方法:商×除数+余数=被除数。
【详解】359×7=2513 206×4=824 850×9=7650
96÷6=16 629÷3=209……2 715÷5=143
验算:
23.21厘米
【分析】先根据长方形的周长公式求出长方形的周长,铁丝的长度即为长方形的周长,再用铁丝的长度除以4即为正方形的边长。
【详解】(24+18)×2
=42×2
=84(厘米)
84÷4=21(厘米)
答:正方形的边长是21厘米。
【点睛】用铁丝围成长方形或正方形,铁丝的长度即为所围图形的周长。正方形的边长=周长÷4,长方形的周长=(长+宽)×2。
24.16袋
【分析】用需要面粉总重量除以一袋面粉重量,求出需要买面粉袋数。
【详解】80÷5=16(袋)
答:共需要买16袋。
【点睛】本题考查整数除法的实际应用,求面粉袋数,就是求80千克里面有几个5千克,用除法解答。
25.40分米
【分析】如下图所示,要使截出的正方形最大,那么正方形的边长就是原长方形的宽。已知正方形的周长是36分米,根据正方形的周长=边长×4求出正方形的边长。剩余部分是一个小长方形,这个小长方形的长就是原长方形的宽,小长方形的宽=原长方形的长-正方形的边长,据此可以求出原长方形的长。再根据长方形的周长=(长+宽)×2求出原长方形铁板的周长即可。
【详解】根据分析可得
正方形边长是:36÷4=9(分米);
原长方形的长是:9+2=11(分米);
原长方形的宽是:9分米
(9+11)×2
=20×2
=40(分米)
答:原来铁板的周长是40分米。
【点睛】本题的关键是明确正方形的边长就是原长方形的宽。
26.1500千克
【分析】色拉油的箱数×每箱油的桶数计算出总共油的桶数,再乘以每桶油的千克数,即可计算出总共油的千克数。
【详解】50×6×5
=300×5
=1500(千克)
答:这些油一共重1500千克。
【点睛】解决本题根据乘法的意义列出连乘算式求解,本题也可先算出每箱的质量,再进一步求出50箱的质量,列式为:5×6×50。
27.(1)408元;(2)625元
【分析】(1)爸爸和妈妈的票价是150元/人,贝贝的票价是108元,因此先用150乘2计算出爸爸和妈妈需要的总票钱,然后将爸爸和妈妈需要的总票钱加108元即可。
(2)轩轩一家5口人,刚好可以购买团体票,因此用125乘5即可。
【详解】(1)150×2=300(元)
300+108=408(元)
答:买门票要花408元。
(2)125×5=625(元)
答:买门票花了625元。
【点睛】此题考查的是经济问题的计算,熟练掌握三位数与一位数的乘法计算是解答此题的关键。
28.(1)624厘米
(2)不够
【分析】(1)扎一个蛋糕需要的彩带长度乘6即可解答;
(2)7米等于700厘米,用700厘米减去扎6个蛋糕需要彩带的长度,再与104厘米进行比较即可解答。
【详解】(1)104×6=624(厘米)
答:扎6个这样的蛋糕需要624厘米彩带。
(2)7米=700厘米
700-624=76(厘米)
76<104,不够扎1个蛋糕。
答:剩下的彩带不够扎1个蛋糕。
【点睛】熟练掌握整数乘法和长度单位的换算知识是解答本题的关键。
【期中模拟】人教版数学三年级上册-期中模拟试卷(4)(含答案): 这是一份【期中模拟】人教版数学三年级上册-期中模拟试卷(4)(含答案),共11页。试卷主要包含了反复比较,慎重选择,认真读题,谨慎填空,仔细推敲,认真辨析,竖式计算题,连线题,活用知识,解决问题等内容,欢迎下载使用。
【期中模拟】苏教版数学三年级上册-期中模拟试卷(5)(含答案): 这是一份【期中模拟】苏教版数学三年级上册-期中模拟试卷(5)(含答案),共11页。试卷主要包含了反复比较,慎重选择,认真读题,谨慎填空,仔细推敲,认真辨析,图形计算题,竖式计算题,活用知识,解决问题等内容,欢迎下载使用。
【期中模拟】苏教版数学三年级上册-期中模拟试卷(3)(含答案): 这是一份【期中模拟】苏教版数学三年级上册-期中模拟试卷(3)(含答案),共12页。试卷主要包含了反复比较,慎重选择,认真读题,谨慎填空,仔细推敲,认真辨析,竖式计算题,图形计算题,活用知识,解决问题等内容,欢迎下载使用。

