


四川省成都市成实外教育集团2023-2024学年高一物理上学期入学统一考试试题(Word版附解析)
展开成实外教育集团高2023级新生入学统一考试
物理试卷
注意事项:
1.本堂考试时间为90分钟,满分120分
2.请考生将答案填写在答题卷上,考试结束后只交答题卷。
3.试卷中可能用数据:,
A卷(满分100分)
一、单选题(每题只有一个正确选项,每小题2分,共30分)
1. 古今中外的物理学家推动了物理学发展,社会进步。下列有关描述中错误的是( )
A. 阿基米德最早通过实验得出了浮力原理和杠杆原理
B. 帕斯卡通过实验测得1个标准大气压能托起760mm水银柱
C. 伽利略用理想实验有力地反驳了“物体运动需要力来维持”的错误观点
D. 马德堡市长奥托·冯·格里克做马德堡半球实验证明了大气压的存在
【答案】B
【解析】
【详解】A.阿基米德最早通过实验得出了浮力原理和杠杆原理,故A正确,不满足题意要求;
B.托里拆理测出了1个标准大气压的数值等于高度差为760mm水银柱产生的压强,故B错误,满足题意要求;
C.伽利略用理想实验有力地反驳了“物体运动需要力来维持”的错误观点,故C正确,不满足题意要求;
D.马德堡市长奥托·冯·格里克做马德堡半球实验证明了大气压的存在,故D正确,不满足题意要求。
故选B。
2. 下列体育运动中,用物理知识解释合理的是( )
A. 通常说球门是静止的,是以操场上滚动的足球为参照物
B. 穿钉鞋参加百米赛跑,是通过增大接触面的粗糙程度来增大摩擦的
C. 引体向上时,悬挂在单杠上静止的同学受到的拉力和重力是相互作用力
D. 推出去的铅球能继续运动,是因为受到推力的作用
【答案】B
【解析】
【详解】A.通常说球门是静止的,是以操场为参照物,故A错误;
B.穿钉鞋参加百米赛跑,是通过增大接触面的粗糙程度来增大摩擦的,故B正确;
C.引体向上时,悬挂在单杠上静止的同学受到的拉力和重力是平衡力,故C错误;
D.推出去的铅球能继续运动,是因为惯性,故D错误。
故选B。
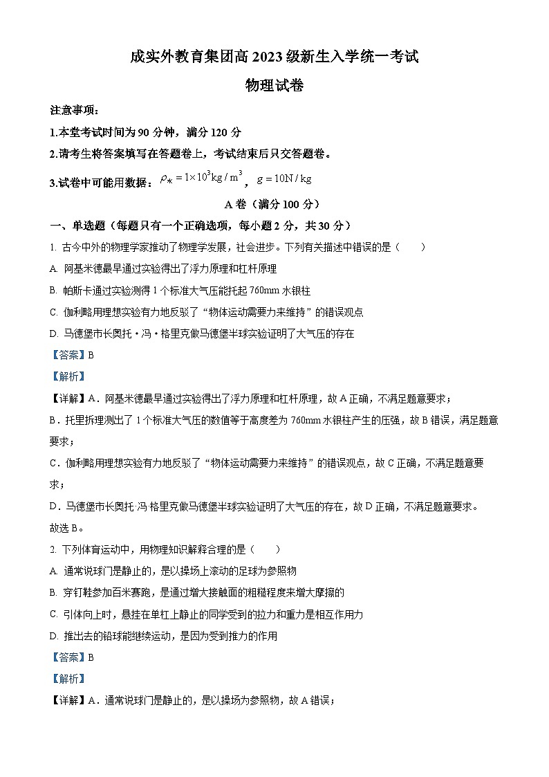
3. 学完第九章“力与运动”后,小芳进行知识梳理。如图所示,是她整理的知识树形结构图,图中的①②③④处依次填写的内容是( )
A. 匀速圆周运动、匀速直线运动、受力不平衡、不受力
B. 匀速直线运动、运动方向改变、不受力、受力不平衡
C. 匀速直线运动、运动状态改变、不受力、受力不平衡
D. 匀速圆周运动、运动方向改变、受力不平衡、不受力
【答案】B
【解析】
【详解】物体运动状态不变,则物体处于静止或匀速直线运动状态,此时物体受合外力为零或者不受力,即①为匀速直线运动,③为不受力;运动状态改变指的是物体的速度大小变化,或者方向变化,此时物体受力不平衡,则②为运动方向改变;④为受力不平衡。
故选B。
4. 下列有关科学方法的说法错误的是( )
A. 用力的示意图把力的三要素表示出来,运用了类比法
B. 通过力的作用效果来感知力采用了转换法
C. 研究摩擦力与压力的关系时,使接触面粗糙程度相同,采用了控制变量法
D. 由增大摩擦的方法想到减小摩擦的方法,运用了逆向思考法
【答案】A
【解析】
【详解】A.用力的示意图把力的三要素表示出来,运用了模型法,故A错误,满足题意要求;
B.通过力的作用效果来感知力采用了转换法,故B正确,不满足题意要求;
C.研究摩擦力与压力的关系时,使接触面粗糙程度相同,采用了控制变量法,故C正确,不满足题意要求;
D.由增大摩擦的方法想到减小摩擦的方法,运用了逆向思考法,故D正确,不满足题意要求。
故选A。
5. 如图所示,下列说法正确的是( )
A. 图甲:用手指压铅笔两端,两手指感觉不同,说明两手指受到压力不同
B. 图乙:用同样大的力分别在A、B、C三处推门,在C处推门难度最大,说明力的作用效果与力的大小有关
C. 图丙:跳板运动员向下踩跳板时,跳板发生弹性形变、对运动员产生向下的弹力
D. 图丁:将自制气压计,从一楼拿到五楼,管内水柱变高,说明大气压随高度的增加而减小
【答案】D
【解析】
【详解】A.图甲:用手指压铅笔两端,压力相同,但受力面积不同,所以两手指感觉不同,说明两手指受到的压强不同,故A错误;
B.图乙:用同样大的力分别在A、B、C三处用同样大小的力推门,在C处感觉推门难度最大,这说明力的作用效果与力的作用点有关,故B错误;
C.图丙:跳板运动员向下踩跳板时,跳板发生弹性形变、对运动员产生向上的弹力,故C错误;
D.图丁:将自制气压计,从一楼拿到五楼,管内水柱变高,说明大气压随高度的增加而减小,故D正确。
故选D。
6. 关于内能,下列说法中正确的是( )
A. 温度为0℃的物体没有内能
B. 一个物体的机械能增加,其内能也一定增加
C. 内能可以自发地从低温物体转移到高温物体
D. 双手摩擦生热,属于做功的方式改变物体内能
【答案】D
【解析】
【详解】A.内能是物体内部所有分子做无规则热运动的动能和分子势能的总和,任何物体都有内能,故A错误;
B.物体的内能与机械能没有关系,同一个物体的机械能增加,其内能不一定增加,故B错误;
C.热量可以自发地从高温物体转移到低温物体,而不是内能,故C错误;
D.双手摩擦生热,是克服摩擦做功,使手的内能增大,温度升高,故D正确。
故选D。
7. 如图是竖直墙壁上固定了一个支架(夹角成),在支架的AB杆上固定着一个小球。下列关于杆AB对小球作用力方向的描述,正确的是( )
A. 方向沿着AB向上 B. 方向垂直AB斜向上
C. 方向竖直向上 D. 方向水平向右,且与AB成角
【答案】C
【解析】
【详解】小球处于静止状态,所以杆子对小球的作用力与小球的重力大小相等,方向相反。
故选C。
8. 下列说法与物理学史相符的是( )
A. 奥斯特发现电磁感应现象
B. 法拉第证实电流周围存在磁场
C. 伏特首先研究得出电流与电压、电阻三者之间的关系
D. 焦耳根据所测电流通过电阻放出的热量,提出焦耳定律
【答案】D
【解析】
【详解】A.法拉第发现电磁感应现象,故A错误;
B.奥斯特证实电流周围存在磁场,故B错误;
C.欧姆首先研究得出电流与电压、电阻三者之间的关系,故C错误;
D.焦耳根据所测电流通过电阻放出的热量,提出焦耳定律,故D正确。
故选D。
9. 关于如图所示的四幅图的说法错误的是( )
A. 图甲中,对着气球说话,感觉到气球在振动,说明声音可以传递信息
B. 图乙中,人隔墙能听到敲墙的声音,说明固体能传声
C. 图丙中,敲击音叉后用乒乓球靠近音叉,乒乓球被弹开,实验中乒乓球的作用是将振动的现象放大
D. 图丁中,两列音叉的波形图说明两个音叉发声时音调不同
【答案】A
【解析】
【详解】A.图甲中,对着气球说话,感觉到气球在振动,说明声音可以传递能量,故A错误,A符合题意;
B.图乙中,人隔墙能听到敲墙的声音,说明固体能传声,故B正确,B不符合题意;
C.图丙中,敲击音叉后用乒乓球靠近音叉,乒乓球被弹开,实验中乒乓球的作用是将振动的现象放大,因为直接观察音叉振动,现象不明显,故C正确,C不符合题意;
D.图丁中,两列音叉的波形图说明两个音叉发声时频率不同,音调不同,故D正确,D不符合题意。
故选A。
10. 关于如图所示的几种现象的说法正确的是( )
A. 图甲中,小孔成的是倒立的虚像
B. 图乙中,漫反射的光线杂乱无章,不遵循光的反射定律
C. 图丙中,海市蜃楼是由光的折射形成的
D. 图丁为远视眼,可用凹透镜进行矫正
【答案】C
【解析】
【详解】A.小孔成的像是由实际光线形成的,可以用光屏接收到,符合实像的特征,不是虚像,故A错误;
B.只要是光的反射,都遵循光的反射定律,镜面反射和漫反射都遵循光的反射定律,故B错误;
C.海市蜃楼是一种由光的折射产生的现象,是由于光在密度不均匀的物质中传播时,发生折射而引起的,故C正确;
D.远视是因为折光能力太弱使像成在视网膜后面,用凸透镜矫正,故D错误。
故选C。
11. 如图所示的电路中,电阻阻值。开关S闭合后,、两端的电压分别为、,通过、的电流分别为、。则( )
A. B. C. D.
【答案】C
【解析】
【详解】、两电阻并联,则两端电压相等,即
因为,则根据
则通过、的电流分别为
故选C。
12. 在如图所示的电路中,当滑动变阻器的滑片向右移动时,(设灯泡电阻不变),下列说法正确的是( )
A. 电流表示数变大 B. 电压表示数变大
C. 小灯泡的实际功率变小 D. 电路总功率变大
【答案】C
【解析】
【详解】AB.当滑动变阻器向右滑动 ,电阻变大,根据欧姆定律可知总电流变小,即电流表示数变小;灯泡电阻不变,则
可知电压表示数变小;故AB错误;
C.对于小灯泡有
因为小灯泡电流和电压都减小,故小灯泡实际功率变小,故C正确;
D.对于整个电路有
电源电压保持不变,总电流变小,则电路总功率变小,故D错误。
故选C。
13. 为实现“碳达峰、碳中和”目标,我国大力支持新能源汽车产业发展,新能源汽车主要由电动机提供动力。下列实验中,与电动机原理相同的是( )
A. B.
C. D.
【答案】C
【解析】
【详解】电动机是利用通电导体在磁场中受力运动的原理制成的。
A.图中闭合电路的一部分导体在磁场中切割磁感线运动,导体中产生感应电流,是电磁感应现象,是发电机的原理,与电动机原理不同,故A错误;
B.图中是奥斯特实验,证明了电流周围可以产生磁场,是电流的磁效应,与电动机原理不同,故B错误;
C.图中有电源,通电导体在磁场中受力发生运动,与电动机原理相同,故C正确;
D.图中是探究电磁铁磁性强弱与线圈匝数关系的实验,是利用电流的磁效应工作的,与电动机原理不同,故D错误。
故选C。
14. 在探究“电流产生的热量与哪些因素有关系”的实验中,在两个透明容器中密封等量的空气,各放置一段电阻丝。并连接个装水的U形管,如图所示,已知流过电阻的电流为,下列说法错误的是( )
A. 通过U形管内液面高度差来反应产生热量的多少
B. 该实验装置可以探究通电一段时间内,电流产生的热量与电流大小的关系
C. 通电一段时间后,右侧U形管中液面高度差较大
D. 通电10s内,电阻产生的热量为2J
【答案】C
【解析】
【详解】A.根据转换法,通过U形管内液面高度差来反应产生热量的多少,U形管内液面高度差越大,产生的热量越多,故A正确,A不符合题意;
B.图中右侧两电阻并联后再与左侧电阻串联,容器内两电阻大小相等,根据并联和串联电路电流的规律,通过左侧容器中电阻的电流大于通过右侧容器中电阻的电流,而通电时间相同,故可以研究电流产生的热量与电流的关系,故B正确,B不符合题意;
C.容器内两电阻大小相等,根据,因通过左侧容器中电阻电流大于通过右侧容器中电阻的电流,故相同时间内左侧电阻相同时间内产生热量多,由转换法,左侧U形管中液面高度差较大,故C错误,C符合题意;
D.通电10s内,电阻产生的热量为
故D正确,D不符合题意。
故选C。
15. 巡航导弹是导弹的一种,具有突防能力强,难以拦截的优点。图示为某巡航导弹的飞行路线图,发射升空段,发动机点火,导弹以极快的速度穿出大气层升至高空;俯冲加速段,发动机处于关闭状态,导弹向下俯冲,会被加速到极高的速度;巡航阶段,主发动机的推力与阻力平衡,弹簧的升力与重力平衡,可以实现远距离“巡航状态”,最后精确打击目标,下列关于该巡航导弹的说法正确的是( )
A. 整个过程中,在F点动能最大
B. O点到E点的过程中,机械能不变
C. G点到H点的过程中,机械能不变
D. I点到J点的过程中,不消耗导弹携带的燃料
【答案】C
【解析】
【详解】A.F点后俯冲加速段,发动机处于关闭状态,导弹向下俯冲,会被加速到极高的速度,说明F点的速度不是最大,则动能不是最大,故A错误;
B.O点到E点的过程中,发动机点火加速升空,速度变大,动能变大,高度最大,重力势能最大,则机械能变大,故B错误;
C.G点到H点的过程中,发动机处于关闭状态,在大气层外,没有空气阻力,机械能守恒,即机械能不变,故C正确;
D.I点到J点的过程中,巡航阶段,主发动机的推力与阻力平衡,发动机工作消耗燃料,故D错误。
故选C。
二、填空题(每空2分,共36分)
16. 原子由带正电的原子核和带________电的核外电子组成,原子核与核外电子间互相________(选填“吸引”或“排斥”)。荷叶上相距很近的两滴水珠,会自动汇合成一滴较大的水珠,这说明分子之间存在________。
【答案】 ①. 负 ②. 吸引 ③. 引力
【解析】
【详解】[1][2]原子由带正电的原子核和带负电的核外电子组成,原子核与核外电子间互相吸引。
[3]荷叶上相距很近的两滴水珠,会自动汇合成一滴较大的水珠,这说明分子之间存在引力。
17. 神舟十三号乘组航天员在中国空间站进行太空授课时,利用卫星接收和发射________与地面课堂进行实时交流,微重力环境下物体的质量________(选填“改变”或“不变”)。
【答案】 ①. 电磁波 ②. 不变
【解析】
【详解】[1][2]神舟十三号乘组航天员在中国空间站进行太空授课时,利用卫星接收和发射电磁波与地面课堂进行实时交流;微重力环境下物体的质量不变。
18. 正在工作的洒水车在水平地面上匀速行驶时机械能________;汽车急驶会带起路边树叶飘向如图中的________(选填“A”或“B”或“C”)。
【答案】 ①. 减小 ②. A
【解析】
【详解】[1]正在工作的洒水车在水平地面上匀速行驶时,质量减小,速度不变,动能减小,高度不变,重力势能减小,机械能为动能和势能之和,所以机械能减小。
[2]汽车急驶会带起路边树叶飘向下图中的A,因为树叶内侧流速大,压强小,外侧流速小,压强大,流体产生一个向内的压力差。
19. 英国物理学家________总结了伽利略等人的研究成果,概括出一条重要的物理规律:一切物体在没有受到力的作用时,总保持静止或________运动状态。该定律已成为公认的物理学基本定律之一。
【答案】 ①. 牛顿 ②. 匀速直线
【解析】
【详解】[1][2]英国物理学家牛顿总结了伽利略等人的研究成果,概括出一条重要的物理规律:一切物体在没有受到力的作用时,总保持静止或匀速直线运动状态。该定律已成为公认的物理学基本定律之一。
20. 地铁已成为成都市的主要绿色交通工具之一,如图所示是地铁安检时传送带运行的示意图。小明把一行李箱放在水平传送带上。忽略空气阻力,在行李箱随传送带一起匀速直线运动的过程中,行李箱________选(填“受到”或“不受”)摩擦力的作用。行李箱离开传送带还能继续前进一段距离,是因为行李箱具有________。
【答案】 ①. 不受 ②. 惯性
【解析】
【详解】[1] 行李箱随传送带一起匀速直线运动的过程中行李箱处于平衡状态,故水平方向不受摩擦力作用。
[2] 行李箱离开传送带还能继续前进一段距离,是因为行李箱具有惯性。
21. 美国断供华为芯片,对中国半导体产业来说既是危机也是转机。早在几十年前,中国就已经把半导体技术列入国家重要学科技术项目,如今美国的“卡脖子”行为,必会逼着中国半导体技术的飞速发展。其中光刻机的研究为重中之重,光刻机制作芯片的过程,基本原理和“冲印照片”相似,所不同的是,洗照片是放大,把小胶片放大到相纸上,光刻机是缩小,把电路图缩小到硅晶圆上。如图所示,其中凸透镜的物距________像距(填:“小于”“等于”或“大于”)。目前普遍采用的芯片基底——硅晶圆为________。(填:“半导体”或“导体”)
【答案】 ①. 大于 ②. 半导体
【解析】
【详解】[1][2]光刻机制作芯片的过程,基本原理和“冲印照片”相似,所不同的是,洗照片是放大,把小胶片放大到相纸上,光刻机是缩小,把电路图缩小到硅晶圆上。根据凸透镜原理可知,凸透镜的物距大于像距。目前普遍采用的芯片基底——硅晶圆为半导体。
22. 小磁针静止时N极会自动转向地球的________(选填“北”或“南”)方,因为地球本身就相当于一个巨大的磁体,它的形状跟条形的磁场相似。如图所示,是描绘某一磁体周围磁场的部分磁感线,若在b点放置一个可自由转动的小磁针,则小磁针静止时,其N极指向________(选填“P”或“Q”)。
【答案】 ①. 北 ②. Q
【解析】
【详解】[1]地球南极是地磁北极,地球北极是地磁南极,所以小磁针静止时N极会自动转向地球的北方。
[2] b点磁场方向指向Q点,所以小磁针静止时N极指向Q。
23. 如图甲,体积为的实心均匀正方体A,自由放置在底面积为、高为16cm的薄壁柱形容器中,容器重力为10N。底面积、高为10cm的长方体B通过一轻质不可伸长细线悬挂于天花板,细线拉力为12N,A与B相距7cm,现往容器中注入某种液体,当液体深度为15cm时,细线拉力变为10N,如图乙,此时液体对容器底的压强为1500Pa,则B物体的重力为________N;液体的密度为________;若轻轻剪断乙图中细线,待A、B物体静止后,容器对桌面的压强为________Pa。(剪断细线后,B一直在A上面)()
【答案】 ①. 12 ②. 1×103 ③. 2350
【解析】
【详解】[1]悬挂在天花板上B受竖直向下的重力和竖直向上的拉力处于静止状态,重力和拉力是一对平衡力,其大小相等,所以B物体的重力
[2]当液体深度为15cm时,液体对容器底的压强为1500Pa,则液体的密度
[3]乙图中细线对B拉力变为10N,则此时物体A对B的支持力为2N,B对A的压力也为2N,即,已知A与B的距离,由乙图可知,当从甲图到乙图物体A上升H后,物体A被液体浸没的深度
物体A是体积为1000cm3的实心均匀正方体,所以A的边长为10cm,所以物体A在乙中排开液体的体积
物体A受到的浮力
所以A的重力
乙容器中液体的体积
乙容器中液体的重力
乙图中剪断细线后,以AB为整体,则AB整体的重力
AB整体的体积
AB整体的密度
因为AB整体的密度大于液体的密度,所以剪断细线后该整体在液体中处于沉底状态,两物体的高度之和为20cm,而容器高度只有16cm,所以该整体有4cm露出液面,整体排开液体增加的体积
容器所剩体积
则溢出的液体的体积
溢出液体的重力
容器内所剩液体的重力
容器对桌面的压力
容器对桌面的压强
三、作图题与计算题(共16分,24、25每小题各2分,26、27每题各6分)
24. 如图,一个木块静止在水平桌面上,请画出它的受力示意图。
【答案】
【解析】
【详解】木块静止在水平桌面上,受到重力G和支持力F,重力从重心竖直向下画,支持力从重心竖直向上画,标出字母符号,注意两条线段长度相同,如图:
25. 如图所示,请在图中画出光线AO从空气斜射向水中时反射光线和折射光线的大致位置。
【答案】见解析
【解析】
【详解】反射角等于入射角,根据折射定律可知,水中的折射角小于空气中入射角,则光线AO从空气射入水中时的反射光线和折射光线如图所示
26. 双轮电动平衡车越来越受到人们的喜爱。如图甲所示,质量为45kg的小红驾驶平衡车在平直的路面上匀速行驶,其通过的路程与时间的关系如图乙所示,已知平衡车的质量为15kg;每个轮胎与地面的接触面积为。()求:
(1)平衡车的速度;
(2)平衡车的重力;
(3)小红驾驶平衡车时,车对地面的压强。
【答案】(1);(2);(3)
【解析】
【详解】(1)由图乙可知,平衡车的速度为
(2)平衡车的重力为
(3)小红驾驶平衡车时,车对地面的压力为
受力面积为
则车对地面的压强为
27. 如图是某品牌家用电炒锅的简化电路,电源电压为220V,R1、R2是发热电阻,R2的阻值为88Ω。开关S接a时为高温挡,高温挡功率为2200W;开关S接b时为低温挡。试求:
(1)电阻R1的阻值是多少?
(2)低温挡工作时电路中的电流是多少?
(3)低温挡工作5min电流做的功是多少?
【答案】(1)22Ω;(2)2A;(3)1.32 × 105J
【解析】
【详解】(1)当开关S接a时,只有R1接入电路,为高温挡,R1的阻值为
(2)当开关S接b时为低温档,R1、R2串联,此时电路中的总电阻为
R总 = R1+R2 = 110Ω
低温挡工作时电路中的电流
(3)低温挡工作5min电流做的功
W = UIt = 220 × 2 × 5 × 60J = 1.32 × 105J
四、实验探究题(每空2分,共18分)
28. 许多实验器材在物理实验中能被重复利用,斜面就是其中之一。请完成下列利用斜面进行实验的有关问题:
(1)图1所示实验用来探究动能大小的影响因素,对于同一个球A,要改变A撞击木块前的动能大小,可进行的操作是________________;
(2)图2所示是测量斜面的机械效率实验,斜面倾斜角为,物体B重为4N。用弹簧测力计沿斜面拉动B时,应使B做匀速直线运动,实验中弹簧测力计示数如图所示,则所测斜面的机械效率为________;
(3)由图3实验可以得出:小车到达水平面的初速度相同时,水平面越光滑,它的速度减小得就________。由此联想到在雨雪天驾驶汽车应适当________(选填“增大”或“减小”)汽车之间的距离。当同一辆小车从同一高度滑下时,从能的转化角度看,小车在水平面上克服阻力所做的功________(选填“在毛巾上时多”“在玻璃上时多”或“一样多”)。
【答案】 ①. 改变A在斜面静止释放的高度 ②. ③. 越慢 ④. 增大 ⑤. 一样多
【解析】
【详解】(1)[1]图1所示实验用来探究动能大小的影响因素,对于同一个球A,要改变A撞击木块前的动能大小,可进行的操作是:改变A在斜面静止释放的高度。
(2)[2]图2所示实验中,斜面倾斜角为,物体B重为4N。用弹簧测力计沿斜面拉动B时,应使B做匀速直线运动,实验中弹簧测力计示数如图所示,弹簧测力计的分度值为,其示数为。设斜面高度为,由数学知识可知斜面长度为
则所测斜面的机械效率为
(3)[5][6][7]木板表面最光滑,小车在上面运动时通过的距离越长,由实验现象可以得出结论:水平面越光滑,小车运动的距离越远,说明小车受到的阻力越小,它的速度减小得就越慢。由此联想到雨雪天路面阻力变小,雨雪天驾驶汽车应适当增大汽车之间的距离。当同一辆小车从同一高度滑下时,从能的转化角度看,小车在水平面上克服阻力所做的功一样多。
29. 如图所示,小明和小刚利用蹄形磁体、灵敏电流计、开关、导体AB和若干导线等器材来探究感应电流产生的条件。闭合开关,他们完成操作,将观察到的现象记入表格:
序号
导体AB的运动情况
有无感应电流
①
左右运动
有
②
上下运动
无
③
前后运动
无
④
斜向上、斜向下运动
有
(1)分析①、②两次实验现象,小明说:“闭合电路的一部分导体在磁场中的运动方向与磁场方向垂直时,电路中就会产生感应电流。”小刚认为不准确,因为导体AB________运动时,其运动方向也与磁场方向垂直,但无感应电流;
(2)采纳小刚意见后,小明又说:“闭合电路的一部分导体在磁场中垂直切割磁感线时,电路中才会产生感应电流”,小刚认为不全面,因为导体AB________运动时,也有感应电流:
(3)从能量的角度来分析,感应电流的产生过程是将________能转化为电能;如果将图中的灵敏电流计换成________,可以探究磁场对电流的作用。
【答案】 ①. 前后 ②. 斜向上、斜向下 ③. 机械 ④. 电源
【解析】
【详解】(1)[1]根据表格中收集现象可以发现,导体AB在蹄形磁体中前后运动时,在磁场中的运动方向与磁场方向垂直时,但这个时候没有感应电流产生,所以小明的说法不正确。
(2)[2]根据表格中收集现象可以发现,导体AB在蹄形磁体中斜向上或斜向下运动时,此时虽然在切割磁感线,但不是垂直切割,也有感应电流产生,所以小明说:“闭合电路的一部分导体在磁场中垂直切割磁感线时,电路中才会产生感应电流”是不全面的。
(3)[3][4]从能量的角度来分析,感应电流的产生过程是将机械能转化为电能;如果将图中的灵敏电流计换成电源,可以探究磁场对电流的作用。
B卷(20分)
五、不定项选择题(每小题2分,每小题有1至2个正确答案,漏选得1分,错选得0分,共10分)
30. 关于信息、材料和能源,下列说法中不正确的是( )
A. 家庭WiFi靠电磁波传递信号
B. 电动机线圈用超导体可将电能全部转化为内能
C. 光伏发电将太阳能转化为电能
D. 核电站利用核裂变释放的能量发电
【答案】B
【解析】
【详解】A.家庭WiFi靠电磁波传递信号,故A正确,不符合题意;
B.超导体没有电阻,如果电动机的线圈用超导材料制成,当电动机通电时,电动机不会产生电热,电能全部转化为机械能,故B错误,符合题意;
C.光伏发电将太阳能转化为电能,故C正确,不符合题意;
D.核电站利用核裂变释放的能量发电,故D正确,不符合题意。
故选B。
31. 如图是小明根据实验记录的数据所做出的图像,下列对各图描述正确的选项是( )
A. 甲图是某物质的熔化图像,在加热到第9分钟时,该物质是液态
B. 乙图正确描述了一束光线从水中进入空气中的传播光路图
C. 丙图是小明测出液体和量筒的总质量m与液体体积V的关系图像,该液体密度为
D. 丁图是某声波的波形图,此声波的音调和响度都保持不变
【答案】D
【解析】
【详解】A.甲图是某物质的熔化图像,在加热到第9分钟时,该物质是固液共存状态,故A错误;
B.若乙图描述了一束光线从水中进入空气中的传播光路图,则折射角应大于入射角,而图中不符合这一条件,故B错误;
C.丙图是小明测出液体和量筒的总质量m与液体体积V的关系图像,该液体密度为,故C错误;
D.丁图是某声波的波形图,此声波振动的快慢和振幅都没有发生变化,音调和响度都保持不变,故D正确。
故选D。
32. 某科技小组设计了一个地磅,地磅内部简化电路如图。其工作原理是车辆开上地磅会压缩弹簧(弹簧处于弹性限度内)引起滑片P移动,当电路的电流(为某一定值)时,电路中电铃会发出警示声(电铃可视为一个小电阻),表明车辆超重了。圆圈处是电压表可反映车辆的重量,为保护电阻,电源电压不变。下列说法正确的是( )
A. 车辆越重,弹簧的弹性势能越小
B. 车辆越轻,电压表的示数越小
C. 车辆越重,电压表的示数越小
D. 当地磅上无车辆时,电路消耗的总功率最大
【答案】B
【解析】
【详解】A.车辆越重,弹簧的压缩量越大,弹簧的弹性势能越大,故A错误;
B.车辆越轻,滑动变阻器接入电路阻值越大,电路电流越小,两端电压越小,电压表的示数越小,故B正确;
C.车辆越重,滑动变阻器接入电路阻值越小,电路电流越大,两端电压越大,电压表的示数越大,故C错误;
D.当地磅上无车辆时,滑动变阻器接入电路阻值最大,电路电流最小,电路消耗的总功率最小,故D错误。
故选B。
33. 如图甲所示,工人用推力F将重为1000N的箱子沿斜面推至水平车厢中,斜面长3m、高,F始终与箱子运动方向相同。箱子运动路程随时间变化关系如图乙所示,推力F随时间变化关系如图丙所示。下列分析正确的是( )
A. 0~10s内,箱子做加速运动
B. 0~10s内,箱子所受摩擦力为100N
C. 10~20s内,推力F的功率为160W
D. 10~20s内,箱子所受摩擦力为200N
【答案】BD
【解析】
【详解】A.由图乙可知,0~10s内,箱子做匀速直线运动,故A错误;
B.由图乙可知,0~10s内,箱子做匀速直线运动,推力做功为
克服重力做功
则克服摩擦力做功为
故摩擦力大小为
故B正确;
C.由图乙可知,10~20s内,箱子的速度为
由图丙可知,10~20s内,推力F的功率为
故C错误;
D.由图乙可知,10~20s内,箱子做匀速直线运动,则推力大小和摩擦力大小相等,可得
故D正确。
故选BD。
34. 如图甲所示的电路,电源电压恒为6V。只闭合开关,将滑动变阻器的滑片从最右端滑到最左端,图乙是这一过程中电压表V示数与电流表A示数的关系图像,然后再闭合开关,调节滑动变阻器的滑片,使其从最左端向右滑动到a点,电流表A示数变化了,此时小灯泡恰好正常发光,图丙是这一过程中绘制出电流表A示数与电压表V示数的关系图像,下列说法中正确的是( )
A. 滑动变阻器的最大阻值为
B. 小灯泡的额定功率为
C. 、均闭合,滑片在a点时变阻器接入电路的阻值为
D. 小灯泡正常发光时,滑动变阻器与小灯泡的功率之比为
【答案】CD
【解析】
【详解】A.设滑动变阻器的最大阻值为,只闭合开关,此时整个滑动变阻器接入电路,由图乙可知
故A错误;
B.然后再闭合开关,调节滑动变阻器的滑片,使其从最左端向右滑动到a点,电流表A示数变化了,此时小灯泡恰好正常发光;可知此时电路电流为
由图丙可知,此时电压表示数为,则此时灯泡两端电压为
小灯泡的额定功率为
故B错误;
C.、均闭合,设滑片在a点时变阻器接入电路的阻值为,则有
故C正确;
D.小灯泡正常发光时,滑动变阻器的功率为
则滑动变阻器与小灯泡的功率之比为
故D正确。
故选CD。
六、综合题(共10分,其中35题每空1分,共计3分;36题7分,第1、2小问各2分,第3小问3分)
35. 如果带电体间距离比它们的大小大得多,这样的带电体可以看成小是点电荷。实验发现,带电量分别为、的两个点电荷距离为r时,它们之间的作用力,其中k为常量。
(1)磁体周围存在磁场,同样,电荷周围也存在电场。电场对放入其中的电荷产生电场力的作用。点电荷与之间的作用力实际是(或)的电场对(或)的电场力。物理学中规定:放入电场中某一点的电荷受到的电场力F跟它的电量q的比值,叫做该点的电场强度,用E表示,则________。
(2)如图所示,在距离点电荷Q为r的A点放一个点电荷q,则点电荷q受到的电场力________,点电荷Q在A点产生的电场强度________。
【答案】 ①. ②. ③.
【解析】
【详解】(1)[1]放入电场中某一点的电荷受到的电场力F跟它的电量q的比值,叫做该点的电场强度,用E表示,则
(2)[2]在距离点电荷Q为r的A点放一个点电荷q,则点电荷q受到的电场力为
[3]点电荷Q在A点产生的电场强度为
36. 某校物理社团的同学们设计了一个电动升降装置,如图甲所示,圆柱形容器置于水平地面上,装有16cm深的水,一圆柱体A被轻质细杆悬挂于O点,保持静止,此时A的下表面与水面刚好相平。打开电动升降机,让圆柱体A逐渐浸入水中,直到圆柱体A刚好与容器底部接触,轻质细杆产生的弹力大小F与圆柱体A移动的距离h的关系,如图乙所示,已知圆柱体A与容器高度相同,容器底面积为;(g取)
(1)如图乙,当轻质细杆的弹力为16N时,圆柱体A所受浮力为多少;
(2)求圆柱形容器的高度(提示:可利用图乙当中B点);
(3)当轻质细杆给圆柱体A的力竖直向下,且大小为4N时,撤走细杆,待圆柱体A静止后,沿水平方向将圆柱体A浸入水下部分的截去取出,待圆柱体A剩余部分静止后,此时圆柱体A的浸入水中体积是多少?
【答案】(1);(2);(3)
【解析】
【详解】(1)由图乙可知,当为0时,圆柱体A未浸入水中,细杆对圆柱体A向上的拉力等于A的重力,所以圆柱体的重力为
A浸入水中后,排开水的体积增大,增大到浮力等于A的重力前,细杆对A是拉力;B点时,拉力为,有水溢出容器,当为0时,浮力等于A的重力,A继续浸入水中,浮力增大,大于A的重力,细杆对A的作用力为向下的压力;C点时,A与容器底部刚好接触,刚好浸入水中,A受到竖直向上的浮力和竖直向下的重力及压力,处于静止,当轻质细杆的弹力为时,A受到的浮力为
(2)此时A排开水的体积为
容器内水上升高度为
刚开始时水深是,容器内水面上升后,水刚好溢出,A的高度与容器高度相同,则容器高度为
(3)C点时A所受的浮力为
A排开水的体积,即A的体积为
当细杆对A的向下的压力为时,A受到的浮力为
撤走细杆后,A所受的浮力大于自身的重力,所以上浮,A的密度为
A的密度小于水的密度,所以最后漂浮,漂浮时,A受到的浮力等于A的重力,此时圆柱体A的浸入水中体积即A排开水的体积为
圆柱体A的底面积为
漂浮A浸入水中的深度为
截取水下部分的,截取后A的高度为
截取后A的重力为
四川省成都市四川天府新区实外高级中学2023-2024学年高一上学期12月月考物理试题: 这是一份四川省成都市四川天府新区实外高级中学2023-2024学年高一上学期12月月考物理试题,共4页。
四川省成都市石室中学2023-2024学年高一物理上学期10月月考试题(Word版附解析): 这是一份四川省成都市石室中学2023-2024学年高一物理上学期10月月考试题(Word版附解析),共35页。试卷主要包含了5s指的是该教师回到起点的时刻等内容,欢迎下载使用。
四川省成都市双流中学2023-2024学年高一物理上学期10月月考试题(Word版附解析): 这是一份四川省成都市双流中学2023-2024学年高一物理上学期10月月考试题(Word版附解析),共15页。试卷主要包含了选择题,实验题,计算题等内容,欢迎下载使用。