所属成套资源:2021年中考地理真题分项汇编专题 (含解析)
2021年中考地理真题分项汇编专题11 中国的自然资源(含解析)
展开这是一份2021年中考地理真题分项汇编专题11 中国的自然资源(含解析),共18页。试卷主要包含了选择题,解答题等内容,欢迎下载使用。
一、选择题
1.(2021·内蒙古通辽市·中考真题)小明同学在查阅“中国自然资源”网站时得出的结论正确的是( )
A.我国土地资源总量大、人均占有依少,后备耕地资源丰富,可以在山区大面积发展种植业
B.我国煤炭资源丰富,主要分布在东北和华北地区
C.我国水资源区域分布不均衡,为了改善这种状况,可以实施调水工程
D.我国北方耕地多,人口密集,水资源丰富
【答案】C
【解析】我国土地资源总量大、人均占有少,后备耕地资源不足,山区地形崎岖,土壤贫瘠,不适合大面积发展种植业,故A错误。我国的煤炭资源丰富,主要分布在黄土高原和内蒙古高原,故B错误。我国水资源区域分布不均衡,为了改善这种状况,可以实施调水工程,故C正确。我国北方地区耕地多,人口密集,水资源严重不足,故D错误。故选C。
(2021·湖南永州市·中考真题)自然资源的开发利用要与生态环境保护相协调,大力推进绿色发展,循环发展、低碳发展是促进人与自然和谐共生的需要,也是建设美丽中国,实现中华民族永续发展的必然要求。据此完成下面小题。
2.下列自然资源中,属于非可再生资源的是( )
A.土地资源B.水资源C.森林资源D.矿产资源
3.下列措施不符合可持续发展理念的是( )
A.鼓励私人购买燃油车B.实施长江流域“十年禁渔”
C.实施垃圾分类D.倡导“光盘行动”
【答案】2.D 3.A
【解析】2.自然资源是存在于自然界中,能够为人们提供福利的物质和能量,根据资源的更新时间和速度,可划分为可再生资源和非可再生资源,土地资源、森林资源和水资源都属于可再生资源,矿产资源属于非可再生资源,故选D。
3.以上四种做法中,鼓励私人购买燃油车是浪费能源,污染环境的做法,不符合可持续发展战略,而实施长江流域“十年禁渔”、实施垃圾分类和倡导“光盘行动”有利于节能减排,保护环境,故选A。
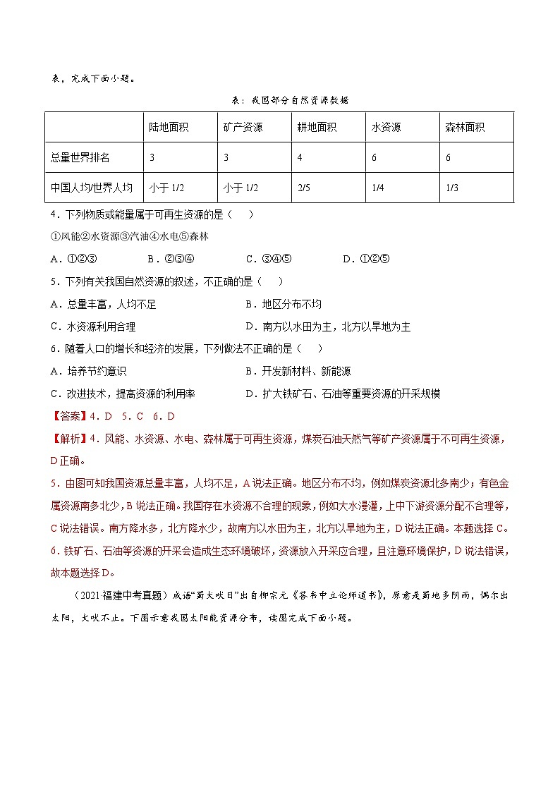
(2021·湖南邵阳市·中考真题)随着人口的增长和经济的发展,人类对自然资源的需求量越来越大。读表,完成下面小题。
表:我国部分自然资源数据
4.下列物质或能量属于可再生资源的是( )
①风能②水资源③汽油④水电⑤森林
A.①②③B.②③④C.③④⑤D.①②⑤
5.下列有关我国自然资源的叙述,不正确的是( )
A.总量丰富,人均不足B.地区分布不均
C.水资源利用合理D.南方以水田为主,北方以旱地为主
6.随着人口的增长和经济的发展,下列做法不正确的是( )
A.培养节约意识B.开发新材料、新能源
C.改进技术,提高资源的利用率D.扩大铁矿石、石油等重要资源的开采规模
【答案】4.D 5.C 6.D
【解析】4.风能、水资源、水电、森林属于可再生资源,煤炭石油天然气等矿产资源属于不可再生资源,D正确。
5.由图可知我国资源总量丰富,人均不足,A说法正确。地区分布不均,例如煤炭资源北多南少;有色金属资源南多北少,B说法正确。我国存在水资源不合理的现象,例如大水漫灌,上中下游资源分配不合理等,C说法错误。南方降水多,北方降水少,故南方以水田为主,北方以旱地为主,D说法正确。本题选择C。
6.铁矿石、石油等资源的开采会造成生态环境破坏,资源放入开采应合理,且注意环境保护,D说法错误,故本题选择D。
(2021·福建中考真题)成语“蜀犬吠日”出自柳宗元《答韦中立论师道书》,原意是蜀地多阴雨,偶尔出太阳,犬吠不止。下图示意我国太阳能资源分布,读图完成下面小题。
7.成语中的“蜀”现为某省的简称,该省级行政单位是( )
A.云南省B.江苏省C.四川省D.青海省
8.太阳能资源属于( )
①可再生资源②非可再生资源③清洁能源④矿产能源
A.①②B.③④C.①③D.②④
9.太阳能资源最丰富的地区是( )
A.南方地区B.北方地区C.西北地区D.青藏地区
【答案】7.C 8.C 9.D
【解析】7.“蜀”是四川省的简称,C项正确;云南省的简称是云或滇,江苏省的简称是苏,青海省的简称是青,故选C。
8.太阳能资源属于可再生资源,是清洁能源的一种,①③正确。故选C。
9.读图,根据图中图层分布可知,青藏地区的太阳能资源最丰富,D项正确。故选D。
10.(2021·山东泰安市·中考真题)中国将于2030年前二氧化碳排放达到峰值,努力在2060年前实现“碳中和”。为实现这一目标,开发和利用洁净能源势在必行。读中国风能分布图,下列叙述正确的是( )
A.我国风电场主要分布在内蒙古、新疆及东部沿海地区
B.我国风能资源分布具有南多北少的特点
C.①地受夏季风影响显著,夏季风力发电量最大
D.②地风能资源匮乏,人烟稀少,几乎没有风电场
【答案】A
【解析】读图分析可知,我国风电场主要分布在内蒙古、新疆及东部沿海地区,A正确。我国风能资源分布具有南少北多的特点,B错误;①地受冬季风影响显著,冬季风力发电量大,C错误;②地位于青藏高原,海拔高,风力资源丰富,风电场也比较多,D错误。A正确,BCD错误,故选A。
11.(2021·内蒙古通辽市·中考真题)通辽市在百年以前还是水草丰美、森林繁茂的地区,但随着人口的增长,经济的发展,人类的破坏等原因,住环境问题日益突出。下列选项中不属于我们通辽市存在的主要环境问题是( )
A.沙漠化B.盐渍化C.水土流失D.酸雨
【答案】C
【解析】通辽市位于西北地区,以畜牧业为主,过渡放牧容易造成土地沙漠化,选项A属于通辽市存在的主要环境问题;通辽市属于温带大陆性气候,降水稀少,蒸发量大,种植业以灌溉为主,由于水源宝贵,土壤只灌溉而不排水,导致土壤底层或地下水的盐分随毛管水上升到地表,高温使土壤表层水分蒸发后,盐分积累在表层土壤中,当土壤含盐量太高(超过0.3%)时,就发生土壤盐渍化,选项B属于通辽市存在的主要环境问题;水土流失指的是土壤因雨水冲刷而损耗、减少或破坏的现象,通辽市位于西北内陆地区,降水稀少,水土流失问题不严重,选项C不属于通辽市存在的主要环境问题;随着通辽市的经济发展,空气中排放的废气增多,雨水很容易被大气中存在的酸性气体污染,从而出现酸雨,选项D属于通辽市存在的主要环境问题。本题要求选择不属于通辽市存在的主要环境问题的一项,选项C符合题意,故选C。
12.(2021·黑龙江牡丹江市·中考真题)由于我国城市化的扩张,耕地面积不断减少,1997年到2010年非农建设占用耕地面积2746.5万亩,相当于半个海南省的版图.为保住18亿亩耕地存量的底线,我国落实土地资源的基本国策是( )
A.十分珍惜,合理利用土地和切实保护耕地
B.乱占耕地,滥伐森林
C.土壤环境污染严重
D.围湖造田
【答案】A
【解析】我国土地资源开发利用的基本国策是“珍惜和合理利用每一寸土地,切实保护耕地”;故选:A。
(2021·山西晋中市·中考真题)2020年6月25日是第30个中国土地日,主题为“节约集约用地,严守耕地红线”。下图示意中国主要土地利用类型分布。据此完成下面小题。
13.我国耕地主要分布在( )
A.西北内陆区B.半干旱地区C.东部季风区D.寒温带地区
14.为严守18亿亩耕地红线,我们应该( )
A.退林退草还耕B.保护好每一寸耕地
C.围湖围海造田D.开垦难利用的土地
【答案】13.C 14.B
【解析】13.结合图例、读图可知我国耕地主要分布在东部季风气候区的平原和盆地中,C正确,A、B错误;我国的寒温带地区比较小,主要就东北地区50°N以北,漠河附近,D错误。故选C。
14.为严守18亿亩耕地红线,我们应该保护好每一寸耕地,B正确;为获取耕地,我国乱砍乱伐、过度开垦草原等问题突出,生态环境恶化,因此应该退耕还林、草,A错误;围湖造田会破坏湿地生态环境,造成生态恶化,C错误;从图中可以看出,我国难以利用的土地类型包括沙漠、戈壁、石山、高寒荒漠、永久冰雪和冰川等,因此D做法错误。故选B。
(2021·云南昆明市·中考真题)我国地域辽阔,人口众多,但人均耕地少、自然灾害频发。我国用占世界7%的耕地养活了世界约20%的人口,为保障国家粮食安全,必须保有18亿亩耕地下图为我国2012-2018年耕地面积和粮食产量变化图,读图完成下面小题。
15.造成我国耕地面积减少的原因可能是( )
①城市扩建②围湖造田③开荒耕作④退耕还林
A.①②B.③④C.①④D.②③
16.我国耕地面积减少的同时,粮食产量还能稳中有升,最主要的原因是( )
A.科技兴农B.雨热同期C.灾害减少D.耕地增多
【答案】15.C 16.A
【解析】15.城市扩建,占用耕地,会导致耕地面积较少,①符合;围湖造田、开荒耕作会增加耕地面积,②③不符合;退耕还林会导致耕地面积较少,④符合;综上,C正确,ABD错误;故选C。
16.我国在耕地面积减少的情况下,粮食产量还保持持续的增长,起关键作用的是科学技术,我国在农业生产水平比较高的东部地区,建设了大量的高产稳产农田,科技兴农,A正确;与雨热同期、灾害减少关系不大,BC错误;耕地增多与题干不符,D错误;故选A。
【点睛】我国的土地利用,经过长期发展和不断调整,其结构和布局总的来说是合理的,但也存在一些问题,主要是:(1)土地供需矛盾尖锐,人均耕地面积不断下降,随着经济发展和进一步改革开放,建设用地还要不断增加,每年尚需占用相当数量耕地,加之人口增长,人均耕地占有量不断减少;(2)土地利用尚不充分,生产力和利用率均较低;(3)土地退化和损毁严重,质量不断下降,不少土地由于投入不足,土壤肥力下降,影响了耕地质量;(4)乱占滥用耕地,浪费土地的问题不断发生,由于长期以来对土地缺乏宏观调控和计划管理,微观管理也不严格,造成建设和大农业内部结构调整过多占用耕地,使耕地面积急剧减少,有些企业、机关受土地无偿使用影响,占地过多,早征迟用,甚至征而不用,造成土地浪费。
(2021·江西九江市·中考真题)“山光、水浊、田瘦,人穷”,曾经是福建省某乡村生态恶化、居民贫困的真实写照。从1983年起,该乡村一直探索符合南方生态修复的路子。如今,荒山逐渐变成了林草满山,果木飘香的风景名胜区。据此完成下面小题
17.造成该乡村“田瘦”的原因是( )
A.草场退化B.水土流失C.河水浑浊D.土地沙化
18.在生态修复中,当地探索出的“路子”是( )
A.恢复林草植被B.增施有机肥C.建设人工草场D.完善水利设施
19.该乡村“林果山”上最有可能栽种( )
A.苹果树B.柑橘树C.油棕树D.椰子树
【答案】17.B 18.A 19.B
【解析】17.“田瘦”说明土壤的肥力下降,肥力下降是由植被破坏,水土流失严重造成的,因此“田瘦”的原因是水土流失,B项正确。故选B。
18.福建省位于我国东南丘陵地区,根据题干信息可知,在生态修复中,当地探索出的“路子”是恢复林草植被,这样才能让荒山变成“林草满山,果木飘香的风景名胜区“,A项正确。故选A。
19.福建省地处亚热带地区,”林果山“上最可能栽种亚热带作物。苹果属于温带作物,油棕和椰子属于热带作物,柑橘属于亚热带作物,B项正确。故选B。
(2021·山东聊城市·中考真题)三亚“南繁”科研育种基地是冬季“育种的天堂”,从高产的玉米、水稻到抗虫害的棉花,一个又一个农业奇迹在这片温暖的土地上被创造。阅读图文材料,完成下面小题。
20.从地理视角看,南繁基地最大的优势是( )
A.地势低平B.高新技术发达C.交通便利D.热量充足
21.“家中有粮,心中不慌”,为确保粮食安全,国家提出“藏粮于地、藏粮于技”的战略。对此,下面说法正确的是( )
A.我国土地资源丰富,土地生产力较高
B.保护耕地数量、提高耕地质量,提高农业科技水平,科技育种
C.大力开垦荒地,扩大耕地面积
D.弃牧毁草开荒,改变后备土地资源不多的现状
【答案】20.D 21.B
【解析】20.由图中信息可知,从地理角度分析,南繁基地的最大的优势是位于全年高温的热带,热量充足,故选D。
21.我国的土地资源总量丰富,但生产力较差,故A错误。要保护耕地数量、提高耕地质量,提高农业科技水平,科技育种,故B正确。大力开荒和弃牧毁草开荒都是破坏生态的做法,不可取,故C和D错误。故选B。
22.(2021·黑龙江中考真题)缓解我国水资源空间分布不均的主要措施是( )
A.改变灌溉方式B.工业用水重复使用C.修建水库D.跨流域调水
【答案】D
【解析】改变灌溉方式,能节约水资源,故A不符合题意;工业用水重复使用,能节约水资源,故B不符合题意;修建水库,洪水期蓄水,枯水期放水,以调剂各季节的河流水量,解决我国水资源的时间分配不均,故C不符合题意;由于我国水资源地区分布不平衡,为了合理利用水资源,有必要兴建跨流域的调水工程,故D符合题意。故选:D。
(2021·海南中考真题)2021年5月,习近平总书记在河南主持召开座谈会时强调:促进南北方协调发展,需要水资源的有力支撑。读我国长江流域南北地区部分资源调查表,完成下面小题。
23.关于我国长江流域南北地区水资源和耕地分布的叙述,正确的是( )
A.以南地区耕地多,水资源少B.以南地区耕地多,水资源多
C.以北地区耕地少,水资源多D.以北地区耕地多,水资源少
24.促进南北方协调发展,解决长江流域南北地区水资源分布不平衡的有效措施是( )
A.大量抽取地下水B.大规模人工降雨
C.实施南水北调工程D.修建水库蓄水
【答案】23.D 24.C
【解析】23.由表格可知,长江流域以南地区水资源占80%,水资源多,AC错误;长江流域以南地区耕地占35.2%,小于长江流域以北地区(59.2%),耕地少,B错误、D正确。故选D。
24.解决长江流域南北地区水资源分布不平衡,即水资源的空间分布不均,可通过跨流域调水工程,如南水北调工程,C正确;大量抽取地下水,容易导致地面沉降,大规模人工降雨成本高,且这两种措施均不能缓解水资源的空间分布不均,AB错误;修建水库蓄水主要是调节水资源的时间分布不均,D错误。故选C。
【点睛】为了解决中国水资源空间分布不均,南方水多,北方水少,尤其是黄淮海流域日益严重的水资源短缺,改善生态环境,促进黄淮海流域的经济发展和社会进步,中央决定在加大节水、治污力度和污水资源化的同时,从水量相对充沛的长江流域向北方地区调水,实施南水北调工程。
(2021·山东枣庄市·中考真题)2021年5月14日,习近平主席在河南省调研南水北调后续工程时指出,自古以来,我国基本水情一直是夏汛冬枯、北缺南丰,水资源时空分布极不均衡。结合下图,完成下面小题。
25.下列关于南水北调工程东线和中线的描述,错误的是( )
A.东线主要利用京杭运河调水B.东线黄河以南需逐级抽水
C.中线调水基本可以实现自流D.中线可缓解西北缺水问题
26.东线调水过黄河时需要开凿河底隧洞,主要因为黄河在该河段( )
A.含沙量大B.是地上河C.水污染严重D.有凌汛
27.目前,解决我国夏汛冬枯水情的工程措施是( )
A.提高水价B.跨流域调水C.兴修水库D.海水淡化
【答案】25.D 26.B 27.C
【解析】25.南水北调工程主要是把长江水系的水调到缺水严重的华北、西北地区; 由图可知,南水北调工程东线方案的是从长江下游江苏省扬州江都抽引长江水,利用京杭运河及其平行的河道调水,A描述正确。在黄河以南,因地势逐渐变高而需要逐级提水,B描述正确。南水北调工程中线方案的调水起点是丹江口水库,由于优势是南高北低,水基本可以实现自流,C描述正确。中线目的地是北京、天津,可以缓解华北地区严重缺水的状况,D描述错误。D符合题意,故选D。
26.由图示信息及所学知识可知,黄河在该河段是地上河,河床较高,因此东线调水过黄河时需要开凿河底隧洞,B正确。黄河中下游含沙量都比较高,因此东线调水过黄河时需要开凿河底隧洞的主要原因不是含沙量高,A错误。开凿河底隧洞与水污染、凌汛无关,CD错误,故选B。
27.由所学可知,我国夏汛冬枯水情指的是水资源的季节变化大,修建水库可以调节河流径流量,改善水资源时间分布不均,C正确。跨流域调水是改善水资源空间分布不均的措施,B错误。提高水价,海水淡化是解决一个地区水资源短缺的措施,不能解决夏汛冬枯水情,AD错误。故选C。
【点睛】我国水资源的分布主要受降水的影响,降水时空分布的不均匀,导致我国水资源夏秋多、冬春少,空间上南多北少、东多西少。为了解决水资源空间上的分布不均匀,我国修建的跨世纪工程是南水北调,该工程主要是把长江水系的水调到缺水严重的华北、西北地区。
(2021·湖南常德市·中考真题)2021年5月13日下午习近平总书记来到淅川县,先后考察了陶岔渠首枢纽工程。丹江口水库等。阅读南水北调中线工程示意图(下图)。完成下面小题。
28.南水北调主要是缓解我国水资源( )
A.季节变化大的问题B.东少西多的问题
C.空间分布不均的问题D.北多南少的问题
29.为了向北方调更多的水资源,必须扩大丹江口水库的蓄水量,这样可能带来( )
A.需要移民的人数增加B.汉江下游径流量增加
C.长江航运量下降D.水库以上水流更加湍急
30.南水北调有利于促进北方农业生产,图中阴影区的两省主要粮食作物为( )
A.青稞B.玉米C.冬小麦D.春小麦
31.据图可知,下列两省并没有以黄河作为分界线的是( )
A.陕西省、山西省B.河北省、河南省
C.河南省、山西省D.山东省、河南省
【答案】28.C 29.A 30.C 31.B
【解析】28.我国水资源的空间分布是东多西少,时间分布是夏秋多冬春少,南水北调主要是缓解我国的水资源空间分布不均的问题,故选C。
29.由题意可知,扩大丹江口水库的蓄水量,必然会导致丹江口水库周边的地区被淹没,使到周边的居民失去家园而移民,A对;汉江下游径流量减少,对长江航运量影响不大,水库以上水流变缓慢,BCD错,故选A。
30.粮食作物主要有水稻、小麦、玉米等,青稞主要分布在青藏高原地区,图中阴影区域为我国的华北平原地区,主要种植冬小麦,玉米与春小麦主要分布在东北地区。故选C。
31.陕西省东侧与山西省以黄河为界线,河南省北侧与山西省以黄河为界线,山东省西南侧与河南省以黄河为界线,ACD都有以黄河作为分界线,B没有,故选B。
32.(2021·海南中考真题)保护海洋生态环境,实现海洋资源的可持续发展,下列做法正确的是( )
①设置休渔期,修复渔业资源 ②大规模填海造陆,兴建别墅
③砍伐红树林,发展水产养殖 ④污水处理达标方可排放入海
A.①②B.②④C.①③D.①④
【答案】D
【解析】要实现海洋资源的可持续发展,应该设置休渔期,修复渔业资源和污水处理达标方可排放入海,大规模填海造陆和砍伐红树林都是破坏海洋生态环境的做法,不可取,故选D。
二、解答题
33.(2021·四川广安市·中考真题)我国地域辽阔,许多大河源远流长。读材料回答下列问题。
材料一 自古以来,我国基本水情一直是夏汛冬枯、北缺南丰,水资源时空分布极不均衡。新中国成立后,我们党领导开展了大规模水利工程建设……
节选自《广安日报》2021年5月15日
材料二 ①②河流示意图
(1)两河都发源于__________(省区),由于中国地势__________,最终都流入太平洋。
(2)甲区域是我国的__________灌溉农业区,有“塞上米粮川”的美称。
(3)乙是我国最大的水利工程__________,主要作用为防洪,也缓解了我国水资源时间分布不均;我国最大的跨流域调水工程是__________,缓解了水资源空间分布不均。
33.【答案】(1)青海省 西高东低 (2)河套平原 (3)三峡水电站 南水北调
【解析】(1)根据图示信息可知①为黄河,②为长江,两者都发源于我国青海省的三江源自然保护区。由于我国地势西高东低,主要大江大河都是自西向东流,注入太平洋。
(2)根据上题分析可知①为黄河,甲位于黄河“几”字型的左上角,应为河套平原,河套平原位于中国内蒙古自治区和宁夏回族自治区境内,是黄河沿岸的冲积平原,土壤肥沃,灌溉水源充足,是我国重要的粮食主产区,有“塞上米粮川”的美称。
(3)根据第一题分析可知,②为长江,乙是长江上最大的水利工程三峡水电站,主要作用是为了防洪发电,调节水资源的时间分配不均;为了调节水资源的空间分配不均,我国建设了全世界最大的跨流域调水工程——南水北调。
34.(2021·福建中考真题)南水北调东线、中线一期工程建成通水以来,已累计调水400多亿立方米,在经济社会发展和生态环境保护方面发挥了重要作用。下图分别示意南水北调中线工程与武汉市长江径流量年变化,读图完成下列各题。
(1)南水北调中线工程从丹江口水库引水,向北经____、石家庄到达____和天津等省级行政中心。
(2)A处建有世界最大的水利枢纽____,具有____、____、航运、水产养殖、灌溉和旅游等综合效益。
(3)武汉地处长江____(上、中、下游)河段,____(季节)径流量大。
(4)合理利用与保护水资源从我做起,写出一项生活中缓解缺水问题的有效措施。
34.【答案】(1)郑州 北京
(2)三峡工程 防洪 发电
(3)中游 夏季(或夏秋季)
(4)节约用水;提高利用率;防止水污染等。
【解析】(1)由图可知,南水北调中线方案主要是从位于汉江上的丹江口水库取水,沿途服务于河南省的省会城市郑州、河北省的省会城市石家庄等,最终输往北京和天津等省级行政中心。该工程可极大地缓解中国中北方地区的水资源短缺问题,极大的改善河南、河北、北京、天津4个省(市)受水区域的生态环境和投资环境,推动中国中、北部地区的经济社会发展。
(2)由图可知,A处建有世界最大的水利枢纽三峡工程,目前世界上规模最大的水电站和清洁能源基地,也是目前中国有史以来建设最大型的工程项目。三峡工程主要效益,即防洪、发电和航运、水产养殖、灌溉和旅游等综合效益。其中防洪被认为是三峡工程最核心的效益。
(3)长江上中游分界点是宜昌,长江中下游分界点是湖口;由图可知,武汉地处江汉平原东部、位于宜昌、湖口之间,所以位于长江中游,长江及其最大支流汉江在此交汇;由图可知,长江径流量7月份最大,所以夏季径流量大。
(4)节约用水、合理利用水资源是解决缺水问题的.重要途径之一;发展节水农业,改进灌溉技术,采用先进的灌溉技术,比如滴灌和喷灌等;种植抗旱作物,培育优良抗旱品种工业:提高水资源的重复利用率,提高工艺水平,减少水资源的使用家庭生活:节约用水,合理的重复用水,比如洗衣服的废水冲厕所,洗菜的废水浇花等。
35.(2021·四川南充市·中考真题)阅读图文资料,完成下列各题。
材料一 中共中央总书记、国家主席、中央军委主席习近平于2021年5月14日上午在河南省南阳市主持召开推进南水北调后续工程高质量发展座谈会并发表重要讲话。他指出我国基本水情一直是夏汛冬枯、北缺南丰,水资源时空分布极不均衡。他强调,南水北调工程事关战略全局、事关长远发展、事关人民福祉,应重视节水治污,坚持先节水后调水、先治污后通水、先环保后用水。
材料二 下图为我国水资源、土地资源及人口分布图
材料三 下图为南水北调工程示意图
(1)“南水北调”反映了我国水资源具有____上分布不均的特点。
(2)结合材料二分析,我国水资源缺乏最严重的地区是____地区。
(3)结合材料三,调水线路中东线、中线、西线三条线路相比较,____线施工难度最大,南水北调主要是将____流域的水调往西北地区和华北地区。
(4)联系我国城市、人口、工业分布的相关知识,分析比较由东线和中线分别调往北京、天津等地的水资源,受污染较小的是____线调来的水。
(5)下列有关“南水北调”工程说法正确的是____。
①缓解了北方地区水资源紧张状况②促进了北方地区经济的可持续发展
③改善了北方地区的生态环境④从根本上解决了北方地区的缺水问题
A.①②③ B.①②④ C.①③④ D.②③④
35.【答案】(1)空间 (2)北方 (3)西线 长江 (4)中 (5)A
【解析】(1)本题根据所学课本知识结合图示可知:我国水资源分布南多北少,西北更少,南水北调分为东、中、西三条方案,南水北调东、中线工程调水的主要调入区是华北地区。东线工程主要利用已有的京杭大运河作为输水渠道,以节省投资。南水北调主要解决的是我国水资源空间分布不均匀的问题。
(2)结合材料二分析可知,我国水资源缺乏最严重的地区是北方地区,尤其是华北地区,耕地多,人口城市密集,降水少。
(3)读三条调水路线图可知,西线调水工程的施工难度最大,经过我国的许多大山和大河,地势崎岖,山高谷深。南水北调主要是将长江流域的水调往西北地区和华北地区。
(4)读图可知,东线和中线相比,东线乙京杭运河为输水路线,沿途经过地区城市秘密,工农业发达,污染较为严重。中线由汉江上丹江口水库输水,所经地区城市较少,所以水质较好。
(5)南水北调工程可以缓解北方地区水资源紧张状况,可以促进北方地区的经济发展,改善北方地区的生态环境问题,但是不能从根本上解决北方地区的缺水问题。所以根据题意①②③正确。故选A。
36.(2021·安徽中考真题)安徽省人口分布地域差异明显,水资源时空分布不平衡,水土资源配合不协调。建设中引江济淮工程既可以向淮河流域调水,缓解淮河流域缺水状况,又可成为南连长江北接淮河的江淮运河,将缓解京杭大运河的拥堵状况。图为引江济淮工程布局示意图。据此完成下列问题:
(1)初春调往皖北、豫东的长江水浇灌的粮食作物多为_________。
(2)从淮河流域的降水、人口、耕地角度,说明向淮河流域调水的必要性。_________
(3)_________资源是淮南的优势矿产资源,未来通过江淮运河的水运把这些资源输往皖江沿线城市将比通过京杭大运河运送成本更低,试说明理由。_________
36.【答案】(1)小麦
(2)淮河流域降水不太多,人口多、密度大,耕地面积大,水资源短缺,引江济淮可以实现安徽水资源跨区域调配,实现准河流域又好又快发展。
(3)煤炭 江淮运河将准南煤炭运往皖江地区相对京杭大运河运输距离更短,运输时间也会缩短,大大节省运输成本。
【解析】(1)皖北、豫东地处淮河以北,耕地多为旱地,主要种植的粮食作物为玉米和小麦,初春为小麦生长季节,因此初春调往该地的长江水浇灌的粮食作物多为小麦;
(2)淮河流域平原广阔,耕地面积广,人口众多且密度大,但其地处暖温带南缘,属暖温带半湿润季风气候,季风明显,四季分明,雨量适中,降水量不能满足需求量很大的农业用水和生活用水,造成水资源短缺,因此需要引江济淮,实现水资源跨区域调配;
(3)淮南地区蕴藏着丰富的煤炭资源,淮南市是安徽省乃至华东地区煤炭资源最丰富、分布最集中的地区之一;皖江地区是指长江流域安徽沿江地区,皖江沿线城市主要指安庆、池州、铜陵、芜湖、马鞍山等地市,影响运输成本的因素主要有运输距离和运输时间等,江淮运河基本全段都位于安徽省境内,相对京杭大运河运输距离大大缩短,运输时间也相应缩短,因此会节省运输成本。
37.(2021·黑龙江牡丹江市·中考真题)下图为“我国年降水量及水资源空间分布图”。读图,完成下列题:
(1)观察图中等降水量线,描述我国年降水量空间分布的特点是:______________;同时,受季风影响,从时间分布来看,我国降水____季多,_______季少(填“季节”)。
(2)人们常说“风调雨顺,五谷丰登”,可见降水会直接影响______生产,为我国带来降水的水汽主要来自______洋和_____洋。
(3)我国降水不稳定会引发自然灾害。南方地区雨季过长往往会引发______灾害,北方地区雨季过短则多会引发_______灾害。
(4)解决我国水资源南北空间分布不均,可行的措施是______________。
37.【答案】(1)由东南沿海向西北内陆递减(或由西北内陆向东南沿海递增) 夏、秋(或夏 春、冬(或冬) (2)农业 太平 印度 (3)洪涝 干旱 (4)南水北调(或跨流域调水)
【解析】(1)由东南沿海向西北内陆等降水量线数据减少,说明降水量递减。给我国带来丰富降水的是夏季风(东南、西南季风),夏秋季节盛行夏季风,降水多。冬春季节西北季风控制我国大陆,来自海洋的东南风弱,降水少。
(2)降水适中,风调雨顺,使得农业丰收。夏季风来自水汽较多的西南印度洋和东南的太平洋。
(3)雨季长,降水多,排水不畅造成涝灾,雨季短,降水少,用水多,会引发旱灾。
(4)根据图例,东南颜色深是风水带,水资源多于西北部,形成空间分布不均匀的特点。可进行跨流域调水缓解不均。
38.(2021·湖北恩施土家族苗族自治州·中考真题)读“环渤海经济圈图”,完成下列题。
(1)填写图中地理事物名称:工业基地A___________,铁路枢纽B___________,山脉C___________。
(2)读图可知,环渤海经济圈发展工业共同有利的自然条件是___________。图示工业基地分布特点是___________分布。
(3)渤海西海岸海盐资源丰富,制盐业发达的气候条件是___________。
(4)近年来,渤海渔业资源日益枯竭,你认为主要原因是___________。
38.【答案】(1)辽中南工业基地 济南 太行山脉
(2)资源较丰富;地形平坦 沿海
(3)雨季短;春季气温回升快,蒸发旺盛
(4)过度捕捞;环境污染日益严重;海洋工程建设对渔场的破坏
【解析】(1)读图可知,A是我国著名的重工业基地——辽中南工业基地,工业中心是沈阳、大连。B是位于京沪线上的铁路枢纽——济南。C是华北平原以西的太行山脉。
(2)读图可知,环渤海经济圈位于沿海平原上,地形平坦;煤、铁等矿产资源丰富。图中的工业基地都分布在沿海地区,海陆交通便利。
(3)渤海西海岸属于温带季风气候,雨季短,春季回温快,蒸发旺盛,有利于制盐。
(4)渤海渔业资源日益枯竭,主要原因包括过度捕捞;海洋污染日益严重,对海洋生物多样性影响严重;海洋工程建设对渔场的破坏等。
陆地面积
矿产资源
耕地面积
水资源
森林面积
总量世界排名
3
3
4
6
6
中国人均/世界人均
小于1/2
小于1/2
2/5
1/4
1/3
地区资源
长江流域以南地区
长江流域以北地区
耕地
35.2%
59.2%
水资源
80%
14.7%
相关试卷
这是一份专题23 中国的自然资源-中考地理三年(2021-2023)真题分项汇编(全国通用),共28页。试卷主要包含了选择题,解答题等内容,欢迎下载使用。
这是一份2022年中考地理真题分项汇编专题11 中国的自然资源(含解析),共13页。试卷主要包含了 田汉艺术中心属于, 海南岛太阳能分布特点是, 太阳能资源的特点是, 图中清洁能源,不包括等内容,欢迎下载使用。
这是一份三年(2020-2022)中考地理真题分项汇编:24 中国的自然资源(含解析),共38页。试卷主要包含了选择题,解答题等内容,欢迎下载使用。

