第一二单元月考综合测试(月考)苏教版五年级上册数学+
展开
这是一份第一二单元月考综合测试(月考)苏教版五年级上册数学+,共6页。试卷主要包含了选择题,填空题,判断题,解答题等内容,欢迎下载使用。
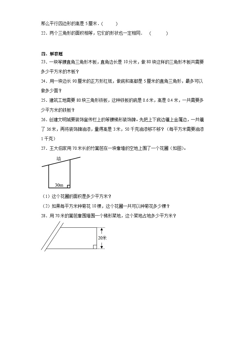
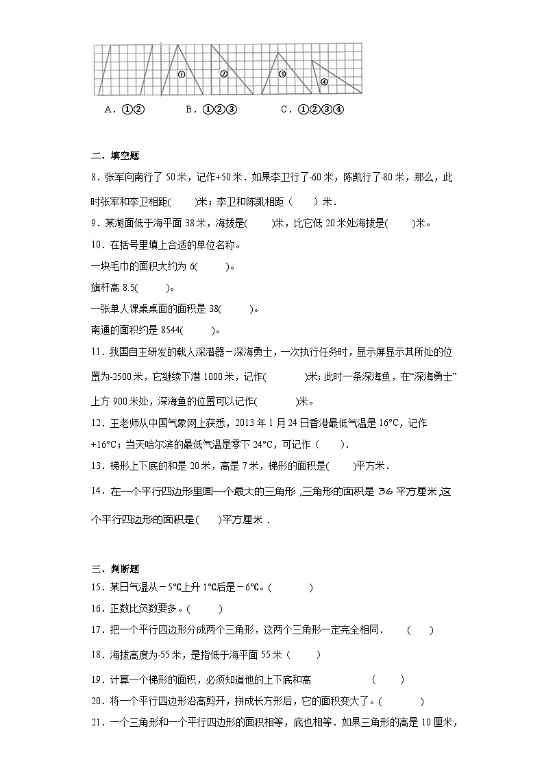
第一二单元月考综合测试(月考)五年级上册数学(苏教版)学校:___________姓名:___________班级:___________考号:___________ 一、选择题1.如果将潜艇上浮为正,下潜为负。则﹣120米表示潜艇( )。A.在海平面以上120米 B.在海平面以下120米 C.下潜了120米2.五(1)班进行一次仰卧起坐体能测验,老师以30个为标准,超出的部分记为正,不足的部分记为负。第一小组6名同学的成绩分别为﹣5、﹢10、0、﹣2、﹢6、﹢3,第一小组6名同学的平均成绩是( )个。A.32 B.31 C.28 3.在如下图所示的平行四边形中,相邻两条边的长度分别为10厘米和6厘米。它的一条高长8厘米,则这个图形的面积是( )平方厘米。A.80 B.48 C.80或48 4.下面最接近0的数是( )。A.﹣3 B.2 C.﹣1 5.一个正方形的周长是24厘米,把它割补成一个平行四边形,这个平行四边形的面积是( )平方厘米。A.24 B.18 C.36 6.星光文具店星期一~星期五的盈亏情况如下表:星期一二三四五盈亏/元﹢4500﹢1800﹣3000﹢3000﹣1500这个文具店星期一~星期五的总盈亏情况是( )。A.盈利 B.亏损 C.不盈不亏 7.如图中三角形的面积等于平行四边形的面积的一半的是( )。A.①② B.①②③ C.①②③④ 二、填空题8.张军向南行了50米,记作+50米.如果李卫行了﹣60米,陈凯行了﹣80米,那么,此时张军和李卫相距( )米;李卫和陈凯相距( )米.9.某湖面低于海平面38米,海拔是( )米,比它低20米处海拔是( )米。10.在括号里填上合适的单位名称。一块毛巾的面积大约为6( )。 旗杆高8.5( )。一张单人课桌桌面的面积是38( )。 南通的面积约是8544( )。11.我国自主研发的载人深潜器-深海勇士,一次执行任务时,显示屏显示其所处的位置为﹣2500米,它继续下潜1000米,记作( )米;此时一条深海鱼,在“深海勇士”上方900米处,深海鱼的位置可以记作( )米。12.王老师从中国气象网上获悉,2013年1月24日香港最低气温是16°C,记作+16°C;当天哈尔滨的最低气温是零下24°C,可记作( ).13.梯形上下底的和是20米,高是7米,梯形的面积是( )平方米.14.在一个平行四边形里画一个最大的三角形,三角形的面积是36平方厘米,这个平行四边形的面积是( )平方厘米. 三、判断题15.某日气温从-5℃上升1℃后是-6℃。( )16.正数比负数要多。( )17.把一个平行四边形分成两个三角形,这两个三角形一定完全相同. ( )18.海拔高度为﹣55米,是指低于海平面55米( )19.计算一个梯形的面积,必须知道他的上下底和高 ( )20.将一个平行四边形沿高剪开,拼成长方形后,它的面积变大了。( )21.一个三角形和一个平行四边形的面积相等,底也相等.如果三角形的高是10厘米,那么平行四边形的高是5厘米.( )22.两个三角形的面积相等,它们的形状也一定相同. ( ) 四、解答题23.一块等腰直角三角形木板,直角边长是10分米,做80块这样的三角形木板共需要多少平方米的木板?24.用一块边长90厘米的正方形红纸,做底和高都是5厘米的直角三角形,最多可以做多少面?25.建筑工地需要80块三角形铁板,这种铁板的底是0.6米,高是0.4米,一共需要多少平方米的铁板?26.创建文明城要装饰宣传栏上的等腰梯形装饰牌。先把上下底边镶上金属边,一共镶了36米,再将装饰牌油漆,量得高是3米,50千克油漆够不够?(每平方米需要油漆1千克)27.王大伯家用70米长的竹篱笆在一块靠墙的空地上围了一个花圃(如图)。(1)这个花圃的面积是多少平方米?(2)如果每平方米种菊花10棵,这个花圃一共可以种菊花多少棵?28.用70米的篱笆靠围墙围一个梯形菜地,这个菜地占地多少平方米?
参考答案:1.C2.A3.B4.C5.C6.A7.B8.110,209. -38 -5810. 平方分米 米 平方分米 平方千米11. ﹣3500 ﹣160012.﹣24℃13.7014.7215.×16.×17.√18.√19.√20.×21.√22.×23.40平方米24.648面25.9.6平方米26.不够27.(1)600平方米(2)6000棵28.500平方米
相关试卷
这是一份第一二单元月考综合测试(月考)苏教版五年级上册数学,共6页。试卷主要包含了选择题,填空题,判断题,解答题等内容,欢迎下载使用。
这是一份第一二单元月考综合测试(月考)-五年级上册数学苏教版.1,共6页。试卷主要包含了选择题,填空题,判断题,解答题等内容,欢迎下载使用。
这是一份第一二单元月考综合测试(月考)苏教版五年级上册数学+,共6页。试卷主要包含了选择题,填空题,判断题,解答题等内容,欢迎下载使用。

