江苏省南通市海安市2023-2024学年高三生物上学期开学考试试题(Word版附解析)
展开
这是一份江苏省南通市海安市2023-2024学年高三生物上学期开学考试试题(Word版附解析),共25页。
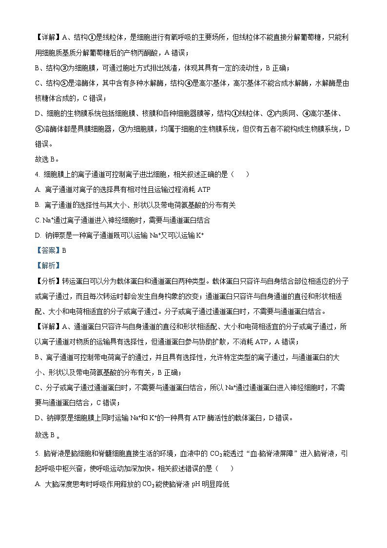
2024届高三期初学业质量监测试卷生物注意事项考生在答题前请认真阅读本注意事项及各题答题要求 1.本试卷共8页,满分100分,考试时间为 75分钟。考试结束后,请将答题卷交回。 2.答题前,请您务必将自己的姓名、准考证号、座位号用0.5毫米黑色字迹签字笔填写在答题卷上。 3.请认真核对监考员在答题卡上所粘贴的条形码上的姓名、考试证号与你本人的是否相符。 4.作答选择题必须用2B 铅笔把答题卡对应题目的答案标号涂黑。如需改动,请用橡皮擦干净后,再选涂 其它答案。作答非选择题必须用书写黑色字迹的0.5毫米的签字笔写在答题卷上的指定位置,在其它位 置作答一律无效。一、单项选择题:本部分包括14题, 每题2分,共计28分。每题只有一个选项最符合题意。1. 下列科学史实验中没有使用同位素标记技术的是( )A. 鲁宾和卡门研究光合作用过程中氧气的来源B. 达尔文探讨植物向光性的原因C. 卡尔文等探明CO2转化为有机物的途径D. 科学家研究分泌蛋白的合成和分泌【答案】B【解析】【分析】同位素标记法是利用同位素作为示踪剂对研究对象进行标记的微量分析方法,也是高中生物实验中常用的一种实验方法,即把同位素的原子参到其他物质中去,让它们一起运动、迁移,再用探测仪器进行追踪,就可知道同位素原子通过什么路径,运动到哪里了,是怎样分布的,以研究生物相应的生理过程。一般常用的同位素元素有:15N、3H、35S、32P、14C、18O等,在实验时应根据实验的目的来选择好被标记的元素。【详解】A、鲁宾和卡门利用18O分别标记H2O和CO2,发现只有供给H218O的小球藻释放18O2,证实光合作用中释放的氧气来自于水,利用了同位素标记法,A错误;B、达尔文探讨植物向光性的原因未利用同位素标记法,B正确;C、卡尔文追踪检测14CO2在小球藻光合作用中转化成有机物的途径,发现卡尔文循环,C错误;D、科学家利用同位素标记法对分泌蛋白的合成和分泌进行了研究你,发现3H标记的亮氨酸在细胞内出现的先后顺序分别是核糖体→内质网→高尔基体→细胞膜外,D错误。故选B。2. 蛋白质是决定生物体结构和功能的重要物质,相关叙述正确的是( )A. 组成血红蛋白的某些氨基酸含FeB. 鸡蛋的卵清蛋白中所有N的质量分数高于CC. 类囊体膜上某些蛋白质参与了电子的传递、ATP的合成D. 用化学本质是蛋白质的酶处理污染物可克服营养物质、温度等条件的限制【答案】C【解析】【分析】蛋白质是生命活动的承担者,具有结构物质,催化,免疫,调节和运输作用。【详解】A、氨基酸的组成元素为C、H、O、N,有些含有S,不含铁。血红蛋白上的两个异亮氨酸上的β链围成一个“球”,这个球允许铁离子进入,使其通过被氧化和还原而具有运输氧气的功能,A错误;B、鸡蛋的卵清蛋白中所有N的质量分数低于C,B错误;C、类囊体膜是光反应的场所,其上某些蛋白质参与了电子的传递、ATP的合成,C正确;D、用化学本质是蛋白质的酶处理污染物会受到温度等环境因素的影响,D错误。故选C。3. 下图是中性粒细胞吞噬和消化细菌的示意图,相关叙述正确的是( ) A. 结构①是线粒体,彻底氧化分解葡萄糖为该细胞供能B. 结构③是细胞膜,具有一定的流动性,参与残渣的排出C. 结构④是高尔基体,参与⑤中水解酶的合成、加工和运输D. 结构①②③④⑤构成细胞的生物膜系统【答案】B【解析】【分析】据图可知,①为线粒体,②为内质网,③为细胞膜,④为高尔基体,⑤为溶酶体。【详解】A、结构①是线粒体,是细胞进行有氧呼吸的主要场所,但线粒体不能直接分解葡萄糖,只能利用细胞质基质分解葡萄糖后的产物丙酮酸,A错误;B、结构③为细胞膜,可通过胞吐方式排出残渣,体现其具有一定的流动性,B正确;C、结构⑤是溶酶体,其中含有多种水解酶,结构④是高尔基体,高尔基体不能合成水解酶,水解酶是由核糖体合成的,C错误;D、细胞的生物膜系统包括细胞膜、核膜和各种细胞器膜等,结构①线粒体、②内质网、④高尔基体、⑤溶酶体都是具膜细胞器,③为细胞膜,均属于细胞的生物膜系统,但仅有五者不能构成生物膜系统,D错误。故选B。4. 细胞膜上的离子通道可控制离子进出细胞,相关叙述正确的是( )A. 离子通道对离子的选择具有相对性且运输过程消耗 ATPB. 离子通道选择性与其大小、形状以及带电荷氨基酸的分布有关C. Na+通过离子通道进入神经细胞时,需要与通道蛋白结合D. 钠钾泵是一种离子通道既可以运输 Na+又可以运输K+【答案】B【解析】【分析】转运蛋白可以分为载体蛋白和通道蛋白两种类型。载体蛋白只容许与自身结合部位相适应的分子或离子通过,而且每次转运时都会发生自身构象的改变;通道蛋白只容许与自身通道的直径和形状相适配、大小和电荷相适宜的分子或离子通过。分子或离子通过通道蛋白时,不需要与通道蛋白结合。【详解】A、通道蛋白只容许与自身通道的直径和形状相适配、大小和电荷相适宜的分子或离子通过,所以离子通道对物质的运输具有选择性,但通道蛋白参与协助扩散,不消耗ATP,A错误;B、离子通道可控制带电荷离子的通过,并且具有选择性,允许特定类型的离子通过,与通道蛋白的大小、形状以及带电荷氨基酸的分布有关,B正确;C、分子或离子通过通道蛋白时,不需要与通道蛋白结合,所以Na+通过通道蛋白进入神经细胞时,不需要与通道蛋白结合,C错误;D、钠钾泵是细胞膜上同时运输Na+和K+的一种具有ATP酶活性的载体蛋白,D错误。故选B5. 脑脊液是脑细胞和脊髓细胞直接生活的环境,血液中的 CO2能透过“血-脑脊液屏障”进入脑脊液,引起呼吸中枢兴奋,使呼吸运动加深加快。相关叙述错误的是( )A. 大脑深度思考时呼吸作用释放的CO2能使脑脊液 pH明显降低B. CO2调节呼吸运动使其加深加快的过程依赖完整的反射弧C. 脑脊液与血浆之间,很多物质的运输是双向的D. 脑脊液循环通路受阻会导致颅内压升高【答案】A【解析】【分析】由细胞外液构成的液体环境叫作内环境,主要包括组织液、血浆、淋巴液等;正常机体通过调节作用,各个器官、系统协调活动,共同维持内环境的相对稳定状态叫作稳态。稳态不是恒定不变的,而是一种动态平衡。【详解】A、内环境中含有缓冲物质,大脑深度思考时呼吸作用释放的CO2不会使脑脊液 pH明显降低,A错误;B、CO2浓度变化可以使一些特定的感受器兴奋,兴奋以神经冲动的形式沿传入神经传至呼吸中枢,使呼吸运动加深加快的过程依赖完整的反射弧,B正确;C、脑脊液是脑细胞生活的直接环境,脑脊液属于细胞外液,即脑脊液运输营养物质和代谢废物,是通过与血浆之间双向运输的,C正确;D、脑脊液循环通路受阻,脑脊液无法进入血浆,会导致脑积水,从而导致颅内压升高,D正确。故选A。6. 某中青年患者,甲状腺单侧腺叶切除术半年后,血清中甲状腺激素的水平仍处于正常范围对于出现这种现象的原因,下列解释不合理的是( )A. 下丘脑可分泌促甲状腺激素,促进甲状腺激素的分泌B. 垂体可接受下丘脑分泌的激素信号,促进甲状腺激素的分泌功能C. 切除手术后,对侧甲状腺代偿增生,提高了甲状腺激素的分泌量D. 下丘脑可以感受到甲状腺激素水平的变化,发挥调节功能【答案】A【解析】【分析】甲状腺激素的分级调节:如果外界条件寒冷,下丘脑会分泌促甲状腺激素释放激素,这种激素作用于垂体后,使垂体分泌促甲状腺激素,促甲状腺激素作用于甲状腺,使甲状腺分泌甲状腺激素分泌增多;甲状腺激素的调节属于反馈调节:当甲状腺激素增多后,反过来又会抑制下丘脑和垂体的激素分泌,使得机体得到甲状腺激素的调节,同时又保证甲状腺激素分泌不致过多。【详解】A、下丘脑分泌促甲状腺激素释放激素,作用于垂体,下丘脑不能分泌促甲状腺激素,A错误;B、下丘脑分泌促甲状腺激素释放激素,作用于垂体,垂体接受下丘脑分泌的激素信号,分泌促甲状腺激素作用于甲状腺,促进甲状腺的分泌功能,B正确;C、患者切除甲状腺单侧腺叶,甲状腺对侧腺叶还存在,仍然能够分泌甲状腺激素,经过一段时间的恢复,患者血浆中甲状腺激素水平处于正常范围,是对侧甲状腺代偿增生,提高了甲状腺激素的分泌量,C正确;D、切除甲状腺后甲状腺激素分泌减少,对下丘脑抑制作用减弱,下丘脑分泌促甲状腺激素释放激素增多,所以下丘脑可感受到甲状腺激素水平的变化,发挥调节作用,D正确。故选A。7. 植物生长调节剂在生产实践中有着广泛的应用, 相关叙述正确的是( )A. 对大麦种子用适宜浓度的乙烯利处理可以促进其产生α-淀粉酶B. 对西瓜、草莓等使用一定浓度的膨大剂处理,会使得水果的长势加快C. 对棉花植株喷施一定浓度的2,4-D可以解除顶端优势D. 对欲播种的种子用适宜浓度的脱落酸浸泡可以促进其萌发【答案】B【解析】【分析】1、顶端优势形成的原因:顶芽产生的生长素向下运输,大量地积累在侧芽部位,侧芽对生长素浓度又比较敏感,使侧芽的生长受到抑制。而且距离顶芽越近的侧芽抑制越显著。2、脱落酸合成部位是根冠、萎蔫的叶片等,分布在将要脱落的器官和组织中含量多。主要作用是抑制细胞分裂、促进叶和果实的衰老和脱落。【详解】A、对大麦种子用适宜浓度的赤霉素处理可以促进其产生α-淀粉酶,A错误;B、膨大剂是人工合成的植物生长调节剂,属于细胞分裂素类似物,细胞分裂素具有促进细胞分裂的作用,所以对西瓜、草莓等使用一定浓度的膨大剂处理,会使得水果的长势加快,B正确;C、顶端优势形成的原因:顶芽产生的生长素向下运输,大量地积累在侧芽部位,侧芽对生长素浓度又比较敏感,使侧芽的生长受到抑制,2,4-D是生长素类似物,对棉花植株喷施一定浓度的2,4-D会抑制侧芽的生长,并不能解除顶端优势,C错误;D、脱落酸具有抑制种子萌发的作用,对欲播种的种子用适宜浓度的赤霉素制剂浸泡不能促进其萌发,D错误。故选B。8. 某同学设计实验探究小球藻种群数量的变化,方法步骤如下。已知吸光度值与容器中小球藻的叶绿素总含量呈正相关,相关叙述正确的是( ) A. ①中设置的空白对照组锥形瓶中应直接加入不含小球藻的 100mL培养液B. ②中每次取样前应保持锥形瓶静置,且每次测定用同一仪器和比色皿C. 结果显示小球藻种群数量在第4天左右达到K值D. 温度、小球藻初始密度、营养物质等非密度制约因素能制约小球藻种群的增长【答案】C【解析】【分析】题意分析,小球藻是一种单细胞绿藻,能进行光合作用,在一定光照强度范围内,随着光着强度增加,小球藻光合速率加快,积累的有机物越多,小球藻生长、繁殖速度加快,单位体积中小球藻数量增加。【详解】A、本实验的目的是探究小球藻种群数量的变化,因此,①中可以不设置空白对照组,而是通过实验组自身前后对照对获得的相关数据进行分析,A错误;B、②中每次取样前应对锥形瓶振荡均匀,且每次测定用同一仪器和比色皿,B错误;C、实验结果显示小球藻种群数量在第4天以及此后的检测中达到相对稳定状态,即在第4天左右达到K值,C正确;D、温度、营养物质等非密度制约因素能制约小球藻种群的增长,小球藻初始密度属于密度制约因素,D错误。故选C。9. 化感作用是生物通过向周围环境释放特定的化学物质从而影响邻近生物生长发育的现象。以下实例不属于化感作用的是( )A. 马缨丹向环境中释放伞花内酯抑制邻近马缨丹根的生长B. 花生根分泌三十烷醇促进水稻、玉米等的生长C. 入侵植物葱芥释放黄酮类物质抑制入侵地其他植物的生长D. 水稻产生赤霉素促进细胞伸长从而促进植株增高【答案】D【解析】【分析】化感物质是生物体内产生的非营养性物质,能影响其他植物生长、健康、行为或群体关系,化感物质是化感作用的媒介,主要是植物的次生代谢物质。化感物质不仅作用于其他植物,有时甚至作用于同一种植物。化感作用的结果不仅包括有害影响,还包括一些相互加强的影响。【详解】A、马缨丹向环境中释放伞花内酯抑制邻近马缨丹根的生长,是生物通过向周围环境释放特定的化学物质从而影响邻近同种生物生长发育的现象,属于化感作用,A错误;B、花生根分泌三十烷醇促进水稻、玉米等的生长,是生物通过向周围环境释放特定的化学物质从而影响邻近不同种生物生长发育的现象,属于化感作用,B错误;C、入侵植物葱芥释放黄酮类物质抑制入侵地其他植物的生长,是生物通过向周围环境释放特定的化学物质从而影响邻近不同种生物生长发育的现象,属于化感作用,C错误;D、赤霉素是植物激素,水稻产生赤霉素促进细胞伸长从而促进植株增高,是对自身生长发育的影响,不属于化感作用,D正确。故选D。10. 2019年9月,鄱阳湖水体面积与近十年同期平均值相比减小约29.1%。丰水期(7~8月)烟波浩渺、水天一色的湖面,如今已变成一片草原。相关叙述错误的是( )A. 鄱阳湖中所有的生物构成一个群落B. 鄱阳湖群落的重要特征是群落的物种组成C. 丰水期可用标记重捕法调查鄱阳湖中鱼类的丰富度D. 夏季鄱阳湖湿地群落的空间结构会发生改变,这属于群落的季节性【答案】C【解析】【分析】群落是指在相同时间聚集在一定地域中各种生物种群的集合。【详解】A、群落是指在相同时间聚集在一定地域中各种生物种群的集合,因此鄱阳湖中所有的生物构成一个群落,A正确;B、物种组成是群落的主要特征,因此区别不同群落的重要特征是群落的物种组成,B正确;C、标记重捕法适合调查活动范围广,活动能力强的动物的种群密度,因此丰水期可用标记重捕法调查鄱阳湖中某种鱼的种群密度,但不能调查鱼类的丰富度,C错误。D、由于阳光、温度和水分等随季节而变化,群落的外貌和结构也会随之发生有规律的变化,这属于群落的季节性,D正确。故选C。11. 利用东方百合和云南大百合进行植物体细胞杂交,部分结果如表。组别PEG浓度(%)处理条件融合率(%)125黑暗27±3℃15min1023012335154403054520相关说法正确的是( )A. 用胰蛋白酶处理百合组织分离得到原生质体B. 获得原生质体后,用血细胞计数板进行计数C. 低浓度PEG促进原生质体融合,高浓度抑制融合D. 融合后的原生质体直接经再分化发育成杂种百合【答案】B【解析】【分析】利用植物体细胞杂交技术培育杂种植物细胞,具体过程包括诱导植物细胞融合成杂种细胞和植物组织培养技术培育成杂种植株两过程。【详解】A、百合是植物,其细胞壁的成分为纤维素和果胶,要得到原生质体,需要用纤维素酶和果胶酶处理植物细胞,A错误;B、获得原生质体后,细胞已经分散,可以利用血细胞计数板进行计数,B正确;C、从表格中看出,PEG浓度为40%时融合率最高,题中并未有无PEG的对照组,不能说过高就是抑制了,C错误;D、融合后的原生质体需要再生出细胞壁,再经过脱分化形成愈伤组织,再经过再分化发育成杂种百合,D错误。故选B。12. 反应器细胞培养技术是以反应器悬浮培养动物细胞生产或研制生物制品的一种通用平台技术,相关叙述正确的是( )A. 悬浮培养的细胞会因密度过大等因素使细胞分裂受阻B. 细胞培养时需通入一定量的二氧化碳刺激细胞进行有氧呼吸C. 传代培养时,悬浮培养的细胞需用胰蛋白酶处理,再用离心法收集D. 为了保证细胞培养的无毒条件,可以添加适量的抗生素【答案】A【解析】【分析】1、动物细胞培养的流程:取动物组织块(动物胚胎或幼龄动物的器官或组织)→剪碎→用胰蛋白酶或胶原蛋白酶处理分散成单个细胞→制成细胞悬液→转入培养瓶中进行原代培养→贴满瓶壁的细胞重新用胰蛋白酶或胶原蛋白酶处理分散成单个细胞继续传代培养。2、动物细胞培养的条件:(1)无菌、无毒的环境。(2)营养物质:糖、氨基酸、促生长因子、无机盐、微量元素等,还需加入血清、血浆等天然物质。(3)适宜的温度和pH。(4)气体环境:95%空气和5%的CO2。【详解】A、悬浮培养的细胞因细胞密度过大、有害代谢物积累和营养物质缺乏而使分裂受阻,A正确;B、细胞培养时,需通入95%的空气和5%CO2,其中5%CO2主要作用是维持培养液的pH,B错误;C、进行传代培养时,悬浮培养的细胞可直接用离心法收集后用胰蛋白酶处理制成细胞悬液,然后分瓶培养,C错误;D、为了保证细胞培养的无毒条件,需对培养液和所有培养用具进行灭菌处理;保证在无菌环境下进行操作;定期更换培养液,以便清除代谢废物,D错误。故选A。13. 下列关于“DNA 的粗提取与鉴定”、“DNA片段的扩增与电泳鉴定”的实验叙述错误的是( )A. 选取细胞分裂旺盛的菜花表层花进行研磨是因为DNA含量高B. 研磨时需加入缓冲液,防止 DNA 在pH发生变化时降解或变性C. 在凝胶中,DNA分子的迁移速率与DNA分子的大小、构象等有关D. PCR产物出现拖尾可能非特异性扩增过多,可适当降低退火温度【答案】D【解析】【分析】1、 DNA、RNA、蛋白质和脂质等在物理和化学性质方面存在差异,可以利用这些差异,选用适当的物理或化学方法对它们进行提取。DNA不溶于酒精,但某些蛋白质溶于酒精;DNA在不同浓度的NaCl溶液中溶解度不同,它能溶于2mol/L的NaCl溶液;在一定温度下,DNA遇二苯胺试剂会呈蓝色,因此二苯胺可以作为鉴定DNA的试剂。2、PCR的产物一般通过琼脂糖凝胶电泳来鉴定。在凝胶中,DNA分子的迁移速率与凝胶浓度、DNA分子的大小、构象等有关。【详解】A、新鲜的菜花DNA含量丰富,易获取,选取细胞分裂旺盛的菜花表层花进行研磨是因为DNA含量高,A正确;B、研磨时需加入缓冲液,稳定溶液pH值,防止 DNA 在pH发生变化时降解或变性,B正确;C、电泳鉴定DNA利用了DNA在电场的作用下,会向着与它所带电荷相反方向的电极移动,因此在凝胶中,DNA分子的迁移速率与凝胶浓度、DNA分子的大小、构象等有关,C正确;D、退火温度越低,引物和底物越容易结合,错配情况增多,造成PCR特异性降低,故PCR产物出现拖尾可能是非特异性扩增过多,可适当提高退火温度,D错误。故选D。14. 甲型流感单克隆抗体的制备过程中,杂交瘤细胞在克隆化培养过程中来自B淋巴细胞的染色体往往出现随机丢失现象,不考虑基因互作和其他变异,相关叙述错误的是( )A. 可从多次间歇注射甲型流感疫苗的动物脾脏中筛选获得已免疫的B淋巴细胞B. 在HAT 选择培养基上,B淋巴细胞和骨髓瘤细胞均无法长期存活C. 用96孔板培养和筛选杂交瘤细胞时每一个孔尽量只接种一个细胞D. 抗体检测呈阳性的杂交瘤细胞即具有持续产生甲型流感抗体的能力【答案】D【解析】【分析】在制备单克隆抗体时,首先要给小鼠免疫,产生相应的B细胞,然后将B细胞与骨髓瘤细胞融合,经过选择培养基两次筛选,最后获得能产生所需抗体的杂交瘤细胞。在单克隆抗体的制备过程中,使用了动物细胞培养和动物细胞融合等动物细胞工程技术。【详解】A、对动物进行间歇注射抗原处理,以刺激动物机体产生相应的B淋巴细胞,且脾脏是免疫器官,故B淋巴细胞可从多次间歇注射甲型流感疫苗的动物脾脏中筛选获得,A正确;B、B淋巴细胞和骨髓瘤细胞进行融合后,再用特定的选择培养基进行筛选,在该培养基上,未融合的亲本细胞和融合的具有同种核的细胞都会死亡,只有融合的杂交瘤细胞才能生长,B正确;C、为确保产生特异性强的抗体,用96孔板培养和筛选杂交瘤细胞时,每一个孔中尽量只接种一个杂交瘤细胞,C正确;D、杂交瘤细胞在克隆化培养过程中来自B淋巴细胞的染色体往往出现随机丢失现象,若丢失的染色体含有产生甲型流感抗体的基因,则利用抗体检测筛选的杂交瘤细胞不一定具有持续产生甲型流感抗体的能力,D错误。故选D二、多项选择题: 本部分包括4题, 每题3分,共计12分。每题有不止一个选项符合题意。每题全选对者得3分,选对但选不全的得1分,错选或者不答的得0分。15. 下列有关实验目的、材料的选择和所用试剂正确的有选项实验目的实验材料化学试剂A检测生物组织中是否含有还原糖白色洋葱鳞片叶匀浆斐林试剂B观察细胞的吸水和失水哺乳动物的红细胞不同浓度的氯化钠溶液C绿叶中色素的提取和分离紫色洋葱的管状叶95%的乙醇、层析液、无水碳酸钠、二氧化硅、碳酸钙D探究淀粉酶对淀粉和蔗糖的水解作用淀粉酶溶液、淀粉溶液、蔗糖溶液碘液 A. A B. B C. C D. D【答案】ABC【解析】【分析】1、分离色素利用纸层析法,原理是四种色素在层析液中溶解度不同,溶液度高的扩散速度快,结果从上而下分别是胡萝卜素、叶黄素、叶绿素a和叶绿素b,颜色依次是橙黄色、黄色、蓝绿色、黄绿色。2、检测还原糖用斐林试剂,水浴加热,出现砖红色沉淀。【详解】A、检测生物组织中是否含有还原糖,应选择无色或白色的生物组织,可以选用白色洋葱鳞片叶匀浆,A正确;B、观察细胞的吸水和失水可以用哺乳动物的红细胞在不同浓度的氯化钠溶液中进行实验,通过观察红细胞的形态判断细胞的失水、吸收状态,B正确;C、绿叶中色素的提取和分离实验可以利用洋葱的管状叶,95%的乙醇加无水碳酸钠用于提取色素,层析液用于分离色素,二氧化硅有助于充分研磨,碳酸钙可保护叶绿素不被破坏,C正确;D、碘液只能证明淀粉是否被水解,但是无法证明蔗糖是否被水解,可选用斐林试剂作为鉴定试剂,D错误。故选ABC。16. 科研人员利用溴甲酚紫变色圈法(溴甲酚紫在 pH为5.2-6.8范围内,颜色会由黄色变为紫色)从镇江香醋的醋醅中分离出一株优良菌株H3,将菌株接种在不同浓度乙醇溶液中观察产酸量,结果如下图,相关叙述错误的是( ) A. 黄色的平板上出现紫色的变色圈,从中挑取长势良好的单菌落分离纯化B. 将菌株接种在不同浓度乙醇溶液中通入氧气进行醋发酵C. 乙醇的体积分数过高的会损伤醋酸菌的线粒体,不利于其进行有氧呼吸D. 获得最大产酸量的乙醇体积分数在3%-6%之间【答案】CD【解析】【分析】醋酸菌是原核生物,代谢类型为异养需氧型,缺少糖源、氧气充足时,醋酸菌能将乙醇转化成乙酸。【详解】A、根据题干可知:溴甲酚紫在 pH为5.2-6.8范围内,颜色会由黄色变为紫色,醋酸菌能将乙醇转化成乙酸,溶液pH为显酸性,因此应选择紫色变色圈的平板并从中挑取长势良好的单菌落分离纯化,A正确;B、缺少糖源、氧气充足时,醋酸菌能将乙醇转化成乙酸,因此应将菌株接种在不同浓度乙醇溶液中通入氧气进行醋发酵,B正确;C、醋酸菌是原核生物,无线粒体,C错误;D、根据图示结果可知,获得较大产酸量的乙醇体积分数为6%,因此获得最大产酸量的乙醇体积分数在3%-6%之间,D错误。故选CD。17. 补体系统包括30多种蛋白,被激活后可以调理吞噬、溶解细胞、调节免疫应答和清除免疫复合物等。可溶性免疫复合物体积小,难以被吞噬细胞捕获,但其可激活补体,从而黏附于红细胞,最终到达肝脏和脾脏被巨噬细胞吞噬和清除,相关叙述正确的是( ) A. 免疫复合物中的抗体是由浆细胞合成和分泌B. 红细胞在此过程中具有运送免疫复合物的功能C. 红细胞表面的CR1可以与免疫复合物中的抗体特异性结合D. 一种巨噬细胞能识别多种免疫复合物【答案】ABD【解析】【分析】体液免疫过程会产生相应的浆细胞和记忆细胞,再由浆细胞产生相应的抗体;病毒侵入细胞后会引起机体发生特异性免疫中的细胞免疫,产生相应的记忆细胞和细胞毒性T细胞,细胞毒性T细胞与被病毒侵入的靶细胞结合,使得靶细胞裂解释放病毒。【详解】A、浆细胞能够合成并分泌抗体,故免疫复合物中的抗体是由浆细胞合成和分泌,A正确;B、结合题图可知,红细胞能够识别并转运免疫复合物,即红细胞在此过程中具有运送免疫复合物的功能,B正确;C、分析题意可知,可溶性免疫复合物体积小,难以被吞噬细胞捕获,但其可激活补体,从而黏附于红细胞,该过程中不发生CR1可以与免疫复合物中的抗体特异性结合,C错误;D、巨噬细胞在非特异性免疫中发挥作用,一种巨噬细胞能识别多种免疫复合物,D正确。故选ABD。18. 活性污泥法是处理城市生活污水时应用最为广泛的生物技术,其原理是利用微生物的代谢作用使污染物降解。该项目的装置主要是由曝气池、二次沉淀池、曝气系统以及污泥回流系统等组成。相关叙述正确的是( )A. 曝气是为了给活性污泥中的需氧型微生物的代谢提供大量的氧气B. 曝气池中的多种细菌充当着分解者的功能,它们在物质循环中起主要作用C. 在活性污泥中通常会存在硝化细菌,它们的主要作用将污水中无机氮转化成有机氮D. 使用过的活性污泥可通过紫外线进行灭菌避免对环境造成影响【答案】ABD【解析】【分析】活性污泥法工艺是一种应用最广泛的废水好氧生化处理技术,其主要由曝气池、二次沉淀池、曝气系统以及污泥回流系统等组成。废水经初次沉淀池后与二次沉淀池底部回流的活性污泥同时进入曝气池,通过曝气,活性污泥呈悬浮状态,并与废水充分接触。废水中的悬浮固体和胶状物质被活性污泥吸附,而废水中的可溶性有机物被活性污泥中的微生物用作自身繁殖的营养,代谢转化为生物细胞,并氧化成为最终产物(主要是CO2)。非溶解性有机物需先转化成溶解性有机物,而后才被代谢和利用。废水由此得到净化。净化后废水与活性污泥在二次沉淀池内进行分离,上层出水排放;分离浓缩后的污泥一部分返回曝气池,以保证曝气池内保持一定浓度的活性污泥,其余为剩余污泥,由系统排出。【详解】A、曝气池的主要作用是提供微生物生长所需的溶解氧,促进污泥中有机物的降解与转化,从而实现污水的净化;故曝气是为了给活性污泥中的需氧型微生物的代谢提供大量的氧气;A正确;B、细菌在生态系统中属于分解者,将生产者和消费者的遗体和排泄物等物质分解成简单有机物和无机物,将这些物质重新循环到生态系统中。处理污水的曝气池实质就是一个小型的生态系统,其中的多种细菌充当着分解者,它们在物质循环中起主要作用;B正确;C、硝化细菌(分为硝酸盐菌和亚硝酸盐菌)是一种微生物,它们生长在生物处理系统中,能够将有机废水中的氨氮、硝态氮等氮源转化为硝酸盐等易于沉淀或生化去除的无机氮物质;故在活性污泥中通常会存在硝化细菌,它们的主要作用将污水中有机氮转化成无机氮;C错误;D、紫外线一般可以消毒,主要的消毒原理是利用紫外线照射细菌、病毒等微生物,破坏其DNA分子结构,从而达到杀灭微生物的目的。活性污泥可通过包含但不限于高压灭菌、紫外光线灭菌的方法进行灭活;故使用过的活性污泥可通过紫外线进行灭菌避免对环境造成影响;D正确。故选ABD。三、非选择题:本部分包括5小题, 共计60分。19. 线粒体是细胞的动力车间,下图表示核基因编码的参与有氧呼吸过程中三羧酸循环和呼吸链的前体蛋白从细胞质基质输入线粒体的过程,图中A表示靶向序列识别的输入受体, B、C分别表示线粒体外膜和内膜的蛋白输入通道,请回答: (1)组成mRNA 的基本单位是_________,前体蛋白的合成场所是_________。(2)图中A的功能有_________。线粒体基质的酶可以催化_________键断裂,切割去除前体蛋白的靶向序列。(3)活化蛋白主要参与有氧呼吸第_________阶段。三羧酸循环为呼吸链提供_________,其释放的电子最终被_________所接受。(4)科学家利用对温度敏感的化学探针MTY来测定线粒体中的温度。该探针是一种荧光分子,可以附着在线粒体的产能区,荧光与周围温度呈负相关,因此可以通过测量线粒体周围的荧光强度估算线粒体的温度。实验开始前先将细胞在38℃无氧条件下培养 10min,然后迅速置于含有一定氧气的封闭的缓冲液中,结果如下图: ①第Ⅰ阶段MTY荧光强度急剧下降的原因是_________。②第Ⅱ阶段线粒体内的温度稳定在_________℃左右。③第Ⅴ阶段荧光强度的变化趋势是_________。【答案】(1) ①. 核糖核苷酸 ②. 核糖体 (2) ①. 识别前体蛋白的靶向序列,引导前体蛋白依次通过B(线粒体外膜的蛋白输入通道)、C(线粒体内膜的蛋白输入通道)进入线粒体基质 ②. 肽 (3) ①. 二 ②. [H] ③. H+和O2 (4) ①. 细胞有氧呼吸速率快速增加,产生的能量迅速最多,导致线粒体的温度急剧上升 ②. 50 ③. 不再变化【解析】【分析】核基因编码的前体蛋白在细胞质中合成后,A所示的靶向序列识别的输入受体识别前体蛋白的靶向序列,然后引导前体蛋白转移到B所示的线粒体外膜的蛋白输入通道中,之后,前体蛋白经B所示的线粒体外膜的蛋白输入通道、C所示的线粒体内膜的蛋白输入通道进入线粒体基质,并在相关酶的作用下切除靶向序列,再折叠形成特定的空间结构。这样,由前体蛋白转变成的活化蛋白参与有氧呼吸过程中三羧酸循环。【小问1详解】组成mRNA 的基本单位是核糖核苷酸,前体蛋白的合成场所是核糖体。【小问2详解】由图可知:A的功能有识别前体蛋白的靶向序列,引导前体蛋白依次通过B(线粒体外膜的蛋白输入通道)、C(线粒体内膜的蛋白输入通道)进入线粒体基质。线粒体基质的酶可以切割去除前体蛋白的靶向序列,说明该酶能催化肽键断裂。【小问3详解】由图可知,活化蛋白主要参与有氧呼吸第二阶段,即三羧酸循环。三羧酸循环为呼吸链提供[H]。[H]在酶的作用下释放H+和电子,其释放的电子在呼吸链上传递,最终被H+和O2所接受,生成H2O。【小问4详解】①由题意可知:对温度敏感的化学探针MTY是一种荧光分子,可以附着在线粒体的产能区,荧光与周围温度呈负相关,因此可以通过测量线粒体周围的荧光强度估算线粒体的温度。实验开始前先将细胞在38℃无氧条件下培养 10min,然后迅速置于含有一定氧气的封闭的缓冲液中,第Ⅰ阶段MTY荧光强度急剧下降,其原因是:细胞有氧呼吸速率快速增加,产生的能量迅速最多,导致线粒体的温度急剧上升。②由图可知,第Ⅱ阶段线粒体内的温度稳定在50℃左右。③由图可知,在第Ⅱ阶段结束,封闭的缓冲液中氧气已被耗尽,到第Ⅴ阶段,因缺氧,线粒体中没有能量生成,因此荧光强度的变化趋势是不再变化。20. 植物的蒸腾作用对植物有重要的意义,气孔是植物蒸腾作用的主要通道。双子叶植物表皮上的气孔由两个肾形保卫细胞构成,如下图,请回答: (1)当保卫细胞渗透压_________(填“变大”或“变小”)时细胞吸水,由于较薄的细胞外壁(靠近表皮细胞一侧)易于伸长而向外扩展,但微纤丝长度相对稳定,于是保卫细胞内壁外移,导致气孔导度_________(填“变大”或“变小”)。(2)适当降低蒸腾速率以减少水分损耗,在生产实践上是有意义的。但人为地过分抑制蒸腾作用对植物反而有害,因为蒸腾作用在生命活动中具有的意义有 A. 是水分吸收和运输的主要动力B. 有助于无机盐的吸收和运输C. 有助于根系产生的激素等运输到地上的器官和组织D. 有助于降低叶片温度(3)气孔开度的调节主要受保卫细胞中细胞液的渗透压调节。参与气孔开度调节的渗透物质主要有钾离子和对应的阴离子, 以及蔗糖和苹果酸,下图表示保卫细胞渗透物质浓度的提高导致气孔张开的途径: ① 保卫细胞常表现为膜内负电位膜外正电位的极化状态,膜上ATP驱动的质子泵将H⁺泵到细胞外,导致保卫细胞质膜_________(填“去极化”或“超极化”),质膜内侧的电势变得更负,驱动K+从表皮细胞经过保卫细胞质膜上的钾通道进入保卫细胞,再进入液泡。K+进入细胞的同时,还伴随着_________的进入,以保持保卫细胞的电中性。已知脱落酸可以抑制保卫细胞质膜上的内向K⁺通道活性,活化外向K⁺、Cl-通道,请分析其促进气孔关闭的机理_________。②保卫细胞中进行卡尔文循环的场所是_________。图中固定CO2的产物有_________。液泡中的苹果酸增加也是促进气孔开放的因素之一,推测气孔开放时保卫细胞中的淀粉含量会_________。③蔗糖也是气孔运动的渗透调节物质之一,由图分析其来源主要有_________。A.保卫细胞叶绿体内暂时储存的淀粉水解转变成蔗糖B.保卫细胞通过碳固定和光合作用合成蔗糖C.保卫细胞从细胞间隙吸收叶肉细胞产生的蔗糖D.保卫细胞液泡中的苹果酸合成蔗糖【答案】(1) ①. 变大 ②. 变大 (2)ABD (3) ①. 超极化 ②. Cl-
③. 脱落酸能抑制保卫细胞膜上的内向K+通道蛋白活性,活化外向K+通道蛋白,促进K+外流,保卫细胞内K+浓度减小;同时,ABA又活化保卫细胞细胞膜上的外向Cl-通道蛋白,使Cl-外流,保卫细胞内Cl-浓度减小,保卫细胞膨压下降,气孔关闭。 ④. 叶绿体基质
⑤. 3-磷酸甘油酸 ⑥. 降低 ⑦. ABC【解析】【分析】1、蒸腾作用是水分从活的植物体表面(主要是叶子)以水蒸气状态散失到大气中的过程,是与物理学的蒸发过程不同,蒸腾作用不仅受外界环境条件的影响,而且还受植物本身的调节和控制,因此它是一种复杂的生理过程。其主要过程为:土壤中的水分→根毛→根内导管→茎内导管→叶内导管→气孔→大气,植物幼小时,暴露在空气中的全部表面都能蒸腾。2、题图保卫细胞是指植物茎、叶等的表皮上具有叶绿体而通常作半月形的两个相邻的细胞。保卫细胞间的空隙就是气孔。保卫细胞的膨压随着进行光合作用的强度和所形成的碳水化合物的多少而有增减,也就影响气孔开闭的大小。当细胞膨压增高时,壁薄处向外伸展,壁厚处却很少伸张,整个细胞成相对弯曲状,两个细胞之间就出现椭圆形的裂口,这时气孔张开;膨压下降时,细胞收缩,厚壁靠紧,气孔就闭合;保卫细胞的构造、形状、数量、排列和位置,随植物种类和生活环境而异。【小问1详解】溶液的渗透压是指溶液中溶质微粒对水的吸引力,渗透压的大小取决于单位体积中溶质微粒的数目。即溶液渗透压越大吸水能力越强,故当保卫细胞渗透压变大时细胞吸水。气孔导度是指气孔张开的程度;由于较薄的细胞外壁(靠近表皮细胞一侧)易于伸长而向外扩展,但微纤丝长度相对稳定,于是保卫细胞内壁外移,气孔张开,导致气孔导度变大。【小问2详解】蒸腾作用的意义有:促进植物体内水分及无机盐的运输;促进根部对矿质离子的吸收;降低植物叶片表面的温度;为大气提供大量的水蒸气,使当地的空气保持湿润,使气温降低,让当地的雨水充沛,形成良性循环等;根系产生的激素如生长激素运到地上的器官和组织属于主动转运,ABD正确,C错误。故选ABD。【小问3详解】保卫细胞处于外正内负的极化状态,ATP驱动的质子泵将H+泵到膜外,导致膜外正电荷更多,则保卫细胞极化状态加剧形成超极化现象,质膜内侧的电势变得更负,驱动K+从表皮细胞经过保卫细胞质膜上的钾通道进入保卫细胞,再进入液泡。由题图可知K+进入细胞的同时,还伴随着Cl-的进入,以保持保卫细胞的电中性。脱落酸能抑制保卫细胞膜上的内向K+通道蛋白活性,活化外向K+通道蛋白,促进K+外流,保卫细胞内K+浓度减小;同时,ABA又活化保卫细胞细胞膜上的外向Cl-通道蛋白,使Cl-外流,保卫细胞内Cl-浓度减小,保卫细胞膨压下降,气孔关闭。卡尔文循环是光合作用的碳反应,发生在叶绿体基质中;题图固定CO2的产物是3-磷酸甘油酸;ABC、题图可知淀粉经过一系列反应可以变成苹果酸,苹果酸进入液泡促进气孔开发,故气孔开放时保卫细胞中的淀粉含量会降低。题图可知蔗糖的来源有三条路径:淀粉水解后经过一系列反应转变成蔗糖;通过卡尔文循环转变成蔗糖;从细胞外转运进入细胞溶胶,ABC正确;D、由图可知,保卫细胞液泡中的苹果酸不会合成为蔗糖,D错误。故选ABC。21. 阿尔兹海默症(AD)是一种发生于老年和老年前期的中枢神经系统退行性疾病。研究发现AD与脑部的β淀粉样蛋白(Aβ)寡聚有关, Aβ寡聚体能引起一系列的神经细胞毒性反应,造成神经细胞死亡。相关机制如下图, 请回答: (1)淀粉样前体蛋白(APP)是一种跨膜蛋白,其加工的场所是____。Aβ单体是由APP经_________酶水解产生的39-43个氨基酸的小肽。(2)神经递质通过_________(方式)释放, 与突触后膜上的 NMDA 受体结合引起 Ca2+通道打开。Aβ寡聚体与 NMDA 受体结合导致_________,从而使得突触后膜不能兴奋。(3)研究发现AD与糖尿病有一定的相关性,尝试据图解释其机理_________。AD患者的神经纤维常常出现缠结原因是Aβ寡聚体导致微管稳定性丢失,由微管蛋白组成的_________(细胞结构)被破坏,不能维持细胞的正常形态。(4)已知NEP是常见的降解Aβ的酶,组蛋白乙酰化能够促进NEP基因的转录,而HDACs是生物体内的一种组蛋白去乙酰化酶,能抑制组蛋白乙酰化水平。西达苯胺是我国原创的新型 HDACs抑制剂,科研人员研究了不同浓度的西达苯胺对同种细胞中 NEP表达量的影响,实验结果如下图:
①据图可知不同浓度的西达苯胺对细胞中 NEP 的表达起_________作用。已知GAPDH是糖酵解反应中的一种酶,用其作为对照是因为其在细胞中_________。②根据实验结果推测浓度为_________的西达苯胺组,细胞中 HDACs含量最低。【答案】(1) ①. 内质网和高尔基体 ②. 蛋白
(2) ①. 胞吐 ②. 神经递质无法与NMDA结合,Ca2+通道无法打开 (3) ①. 细胞周围聚集的Aβ寡聚体与胰岛素受体结合,使得胰岛素缺乏受体,细胞无法获取摄取葡萄糖的信息,人体代偿性的分泌更多的胰岛素来维持血糖平衡 ②. 细胞骨架 (4) ①. 促进 ②. 一定会被高水平表达
③. 1.00μM【解析】【分析】题图分析:由图可知,Aβ寡聚体会与神经细胞膜的胰岛素受体、神经递质受体及卷曲蛋白受体结合,从而使这些受体失去跟相应信息分子结合的能力,从而使细胞也失去相应的功能。【小问1详解】神经细胞膜上的跨膜蛋白由核糖体合成,后转移到内质网和高尔基体中加工,再由囊泡运输至细胞膜上。APP是一种跨膜蛋白,蛋白质在蛋白酶作用下会被水解成氨基酸或者小分子肽。【小问2详解】为了短时间大量集中释放神经递质,从而高效完成信息的跨突触传递,神经细胞通常通过胞吐方式释放神经递质。神经递质在传递信息时,都与特定的受体结合发挥作用,Aβ寡聚体与 NMDA 受体结合,就导致与该受体结合的神经递质失去的相结合的受体,从而使信息传递不到突触后膜,Ca2+通道无法打开,使得突触后膜不能兴奋。【小问3详解】从图示可知,Aβ寡聚体会与细胞膜上胰岛素受体相结合,胰岛素无法与受体结合,细胞无法获得摄取葡萄糖的信息,从而导致血糖偏高,人体又代偿性的分泌更多的胰岛素来维持血糖平衡。细胞骨架是由微管蛋白组成的蛋白质纤维构成的网架结构,维持着细胞的形态,β寡聚体导致微管稳定性丢失,细胞骨架被破坏,细胞不能维持正常形态。【小问4详解】由图可知,西达苯胺浓度在增大,与西达苯胺浓度为0的一组相比,NEP的表达量都更大,因此不同浓度的西达苯胺对细胞中NEP 的表达起促进作用。GAPDH是糖酵解反应中的一种酶,几乎在所有正常组织细胞中都有高水平表达量,广泛用作用标准化对照。根据实验结果推测,西达苯胺浓度为1.00μM时NEP表达量最大,细胞中HDACs含量最低。22. 表皮生长因子受体(EGFR)是原癌基因表达的产物。EGFR 由胞外区、跨膜区、胞内区三部分组成, EGFR与其配体结合后能引起一系列基因活化,导致肿瘤细胞增殖。DNEGFR 基因是EGFR基因缺失了胞内区的突变基因,科研人员研究了DNEGFR基因表达和定位情况,流程如下图, 请回答:(1)从人结肠癌组织中提取总RNA,经_________过程合成cDNA。根据人EGFR 前体cDNA的序列设计合成引物,扩增得到 DNEGFRcDNA,其表达产物因缺失胞内区而没有信号转导功能,但其能够与_________竞争结合配体,从而达到抑制肿瘤细胞增殖的作用。(2)RT-PCR 过程所用引物如下,据上图可知,构建重组质粒时使用的两种限制酶是_________。研究人员将DNEGFR 和y融合在一起的目的是_________。(3)本实验将EGFP 序列融合在 DNEGFR序列的下游而不是上游,原因是若将 EGFP 序列放在上游, ______________。①DNEGFR基因表达的前体蛋白的信号肽段不能发挥定位作用②会影响配体与胞外区的结合③会影响 EGFP 基因的表达④会影响质粒的复制(4)向感受态细菌悬浮液中加入重组质粒混匀。扩大培养后取菌液涂布于卡那霉素筛选LB平板上,37℃正向放置0.5h,正向放置0.5h的目的是_________,然后倒置平皿37℃培养12~16h。挑选菌落分别扩增、鉴定,待鉴定正确后大量提取质粒。(5)将重组质粒pEGFP-N1-DNEGFR包裹到主要由_________构成的脂质体内,与动物细胞发生融合,重组质粒最终发生转化。72h后再利用光谱激光扫描共聚焦显微镜观测结果见下图A,检测表明融合蛋白成功锚定于_________,细胞质存在少量荧光的原因可能是_________。为了让结果更加严谨,设置B、C两组对照,推测 B组的处理方式是_________。【答案】(1) ①. 逆转录 ②. EGFR (2) ①. NheⅠ和SacⅡ ②. 借助EGFP基因的达产物来鉴定筛选成功导入DNEGFR 基因的受体细胞,并以EGFP的位置来进行DNEGFR的亚细胞结构定位。 (3)①② (4)使重组质粒进入感受态细菌 (5) ①. 磷脂双分子层 ②. 细胞膜 ③. 信号肽段在翻译后加工时被裂解,或转入感受态细菌的是质粒pEGFP-N1。 ④. 含pEGFP-N1的脂质体转染细胞【解析】【分析】基因工程的基本操作程序是:目的基因的的筛选与获取、基因表达载体的构建、将目的基因导入受体细胞、目的基因的检测与鉴定。【小问1详解】从人结肠癌组织中提取总RNA,经逆转录过程合成cDNA。已知EGFR与其配体结合后能引起一系列基因活化。根据人EGFR 前体cDNA的序列设计合成引物,扩增得到的 DNEGFRcDNA包括EGFR前体信号肽段、胞外区及跨膜区的cDNA,其表达产物因缺失胞内区而没有信号转导功能,但其能够与EGFR竞争结合配体,从而达到抑制肿瘤细胞增殖的作用。【小问2详解】RT-PCR 过程所用引物中分别含有NheⅠ的识别序列(GCTAGC)和SacⅡ的识别序列(CCGCGG),所以构建重组质粒时使用的两种限制酶是NheⅠ和SacⅡ。EGFP是绿色荧光蛋白基因,其表达出的绿色荧光蛋白在特定条件下能发出绿色荧光。研究人员将DNEGFR 和EGFP融合在一起,表达的为DNEGFR 与EGFP的融合蛋白,其目的是:借助EGFP基因的达产物来鉴定筛选成功导入DNEGFR 基因的受体细胞,并以EGFP的位置来进行DNEGFR的亚细胞结构定位。【小问3详解】①信号肽段的cDNA是必不可少的,其主要作用是 DNEGFR靶向运输及定位于细胞膜上,若将 EGFP 序列放在DNEGFR序列的上游,DNEGFR基因表达的前体蛋白的信号肽段不能发挥定位作用,①正确;②胞外区为配体结合区,若将 EGFP 序列放在上游,则会影响配体与胞外区的结合,②正确;③④若将 EGFP 序列放在上游,不会影响 EGFP 基因的表达,也不会影响质粒的复制,③④错误;故选①②。【小问4详解】向感受态细菌悬浮液中加入重组质粒混匀。扩大培养后取菌液涂布于卡那霉素筛选LB平板上,37℃正向放置0.5h,正向放置0.5h的目的是使重组质粒进入感受态细菌。【小问5详解】磷脂双分子层构成细胞膜的基本支架。将重组质粒pEGFP-N1-DNEGFR包裹到主要由磷脂双分子层构成的脂质体内,与动物细胞发生融合,重组质粒最终发生转化。分析图A可知,融合蛋白成功锚定于细胞膜上。若信号肽段在翻译后加工时被裂解,或转入感受态细菌的是质粒pEGFP-N1,则会出现细胞质存在少量荧光的现象。由图A可知, B组的处理方式是含pEGFP-N1的脂质体转染细胞。23. 土壤动物作为地下生态系统物质循环过程中的重要部分,对细微环境变化敏感,下图1是马尾松林中土壤动物的部分食物关系图。科研人员对多年生马尾松人工林进行团状采伐,形成小型林窗(100~225 m2)、中型林窗(625~900m2)和大型林窗(1225~1600m2), 每个类型大小林窗9个,以未采伐的马尾松人工纯林作为对照,测定了不同林窗中不同土层的土壤动物类群数,结果如下图2,请回答: (1)马尾松不仅可以缓解木材供需矛盾,而且能够充分发挥保持水土、净化空气的作用,体现了生物多样性的_________价值。(2)林窗作为森林生态系统中普遍存在的一种干扰形式和森林生态过程的重要环节,林窗中群落演替属于_________。与开窗前相比,开窗后演替速度迅速加快的最主要的外界因素是_________。(3)图1中双翅目幼虫属于生态系统中的_________(成分), 蜈蚣和地蛛的种间关系属于_________。鞘翅目体内的能量去向有_________。(4)不同土层土壤动物的种类有显著的差异体现了群落的_________结构。根据实验结果能否说明不同尺度的林窗均能显著提高各土层土壤动物的种群密度,请说明理由_________。(5)长期过度的纯林化经营,致使马尾松人工林病虫害频发,原因是_________。为促进马尾松人工林稳定持续发展,根据本实验结果可采取的措施是_________。【答案】(1)直接和间接 (2) ①. 次生 ②. 光照 (3) ①. 消费者 ②. 种间竞争 ③. 用于自身的生长、发育和繁殖等生命活动的能量以及呼吸消耗的热能 (4) ①. 垂直 ②. 否,实验结果显示大型林窗中的各土层种群密度反而低于中型林窗 (5) ①. 纯林化中物种丰富度下降,营养结构简单,自我调节能力下降,致使马尾松人工林病虫害频发 ②. 一方面可以适当采伐,另一方面增加林地内的物种多样性,进而提高其抵抗力稳定性【解析】【分析】1.生物多样性的价值:直接价值:是指能为人类提供形式多样的食物、纤维、燃料和建材等。间接价值:是指对生态平衡、生物圈稳态的调节功能。潜在价值:指目前人类尚不清楚的价值。2.初生演替:是指一个从来没有被植物覆盖的地面,或者是原来存在过植被,但是被彻底消灭了的地方发生的演替;3.次生演替:原来有的植被虽然已经不存在,但是原来有的土壤基本保留,甚至还保留有植物的种子和其他繁殖体的地方发生的演替【小问1详解】马尾松不仅可以缓解木材供需矛盾,而且能够充分发挥保持水土、净化空气的作用,这不仅体现了马尾松作为木材的使用价值,还有维持生态平衡方面的作用,因而体现了生物多样性的直接和间接价值。【小问2详解】林窗作为森林生态系统中普遍存在的一种干扰形式和森林生态过程的重要环节,林窗中群落演替过程的起点是有土壤条件,因而属于次生演替。与开窗前相比,开窗后演替速度迅速加快的最主要的外界因素是光照增强,有利于林窗内植物的生长,进而为群落演替提供了较好的环境条件。【小问3详解】图1中双翅目幼虫以植物群落为食,因此,属于生态系统中的消费者, 蜈蚣和地蛛有共同的取食对象,因而表现为种间竞争,鞘翅目体内的能量去向除用于自身的生长发育和繁殖等生命活动外,还有一部分以热能形式散失。 【小问4详解】不同土层土壤动物的种类有显著的差异发生在垂直方向上,因而体现了群落的垂直结构。实验结果显示大型林窗中的各土层种群密度反而低于中型林窗,因而根据实验结果不能说明不同尺度的林窗均能显著提高各土层土壤动物的种群密度。【小问5详解】
相关试卷
这是一份江苏省南通市海安市2023-2024学年高三下学期开学生物试题,共11页。试卷主要包含了单项选择题,多项选择题,非选择题等内容,欢迎下载使用。
这是一份江苏省南通市海安高级中学2023-2024学年高一上学期期中生物试题(Word版附解析),共41页。试卷主要包含了单选题,非选择题等内容,欢迎下载使用。
这是一份江苏省南通市如皋市2023-2024学年高三上学期期中考试生物试题(Word版附解析),共23页。试卷主要包含了单项选择题,多项选择题,非选择题等内容,欢迎下载使用。

