





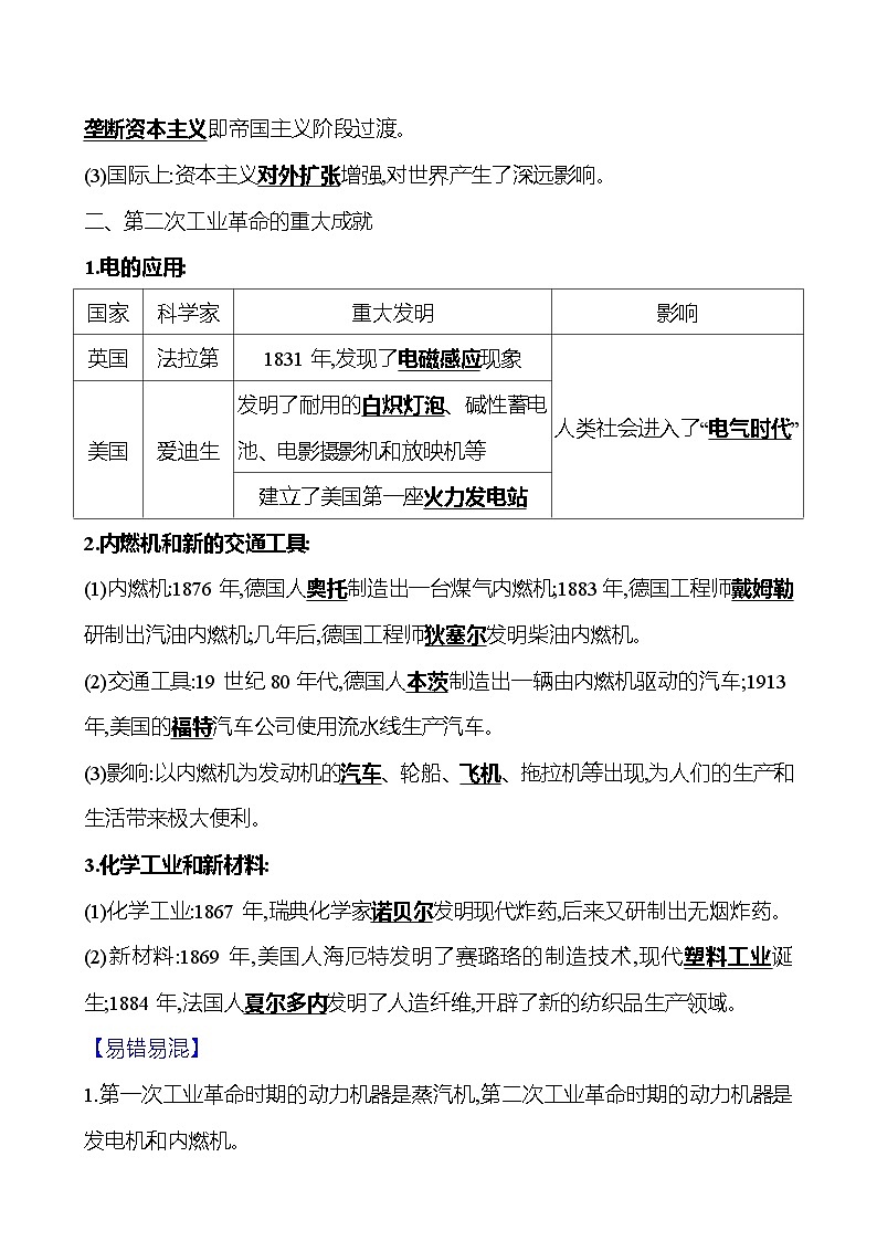
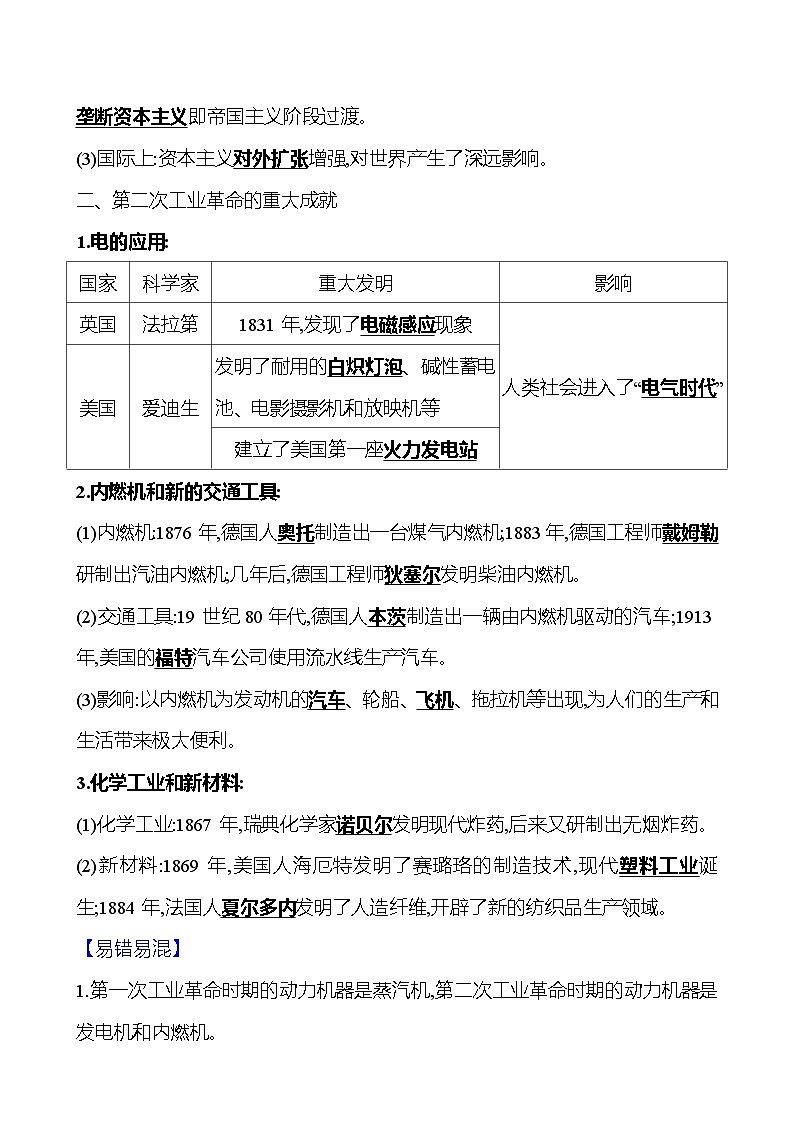
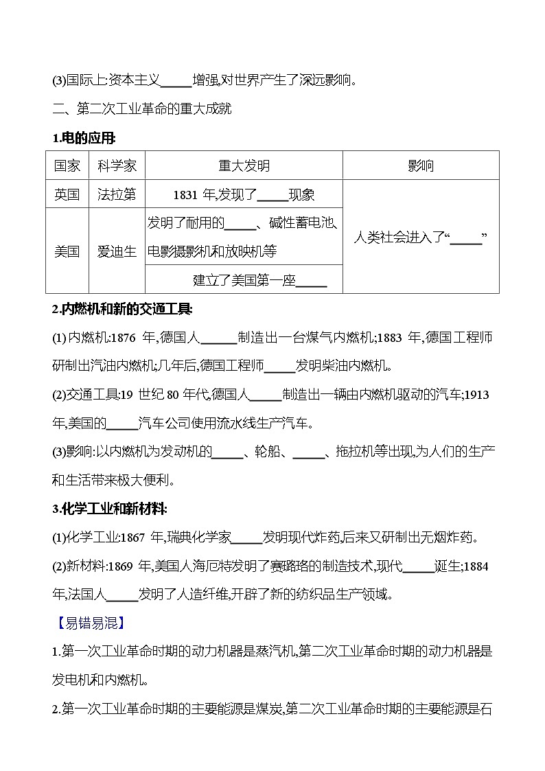
人教部编版九年级下册第二单元 第二次工业革命和近代科学文化第5课 第二次工业革命练习题
展开历史九年级下册第5课 第二次工业革命优秀随堂练习题: 这是一份历史九年级下册第5课 第二次工业革命优秀随堂练习题,共9页。
初中历史人教部编版九年级下册第3课 美国内战课时练习: 这是一份初中历史人教部编版九年级下册第3课 美国内战课时练习,文件包含2023-2024部编版初中历史九年级下册第一单元第3课美国内战同步练习学生版docx、2023-2024部编版初中历史九年级下册第一单元第3课美国内战同步练习教师版docx等2份试卷配套教学资源,其中试卷共20页, 欢迎下载使用。
人教部编版九年级下册第2课 俄国的改革课时作业: 这是一份人教部编版九年级下册第2课 俄国的改革课时作业,文件包含2023-2024部编版初中历史九年级下册第一单元第2课俄国的改革同步练习学生版docx、2023-2024部编版初中历史九年级下册第一单元第2课俄国的改革同步练习教师版docx等2份试卷配套教学资源,其中试卷共16页, 欢迎下载使用。