沪科版八年级全册第九章 浮力第二节 阿基米德原理教案
展开
这是一份沪科版八年级全册第九章 浮力第二节 阿基米德原理教案,共7页。教案主要包含了知识回顾,过渡语言等内容,欢迎下载使用。
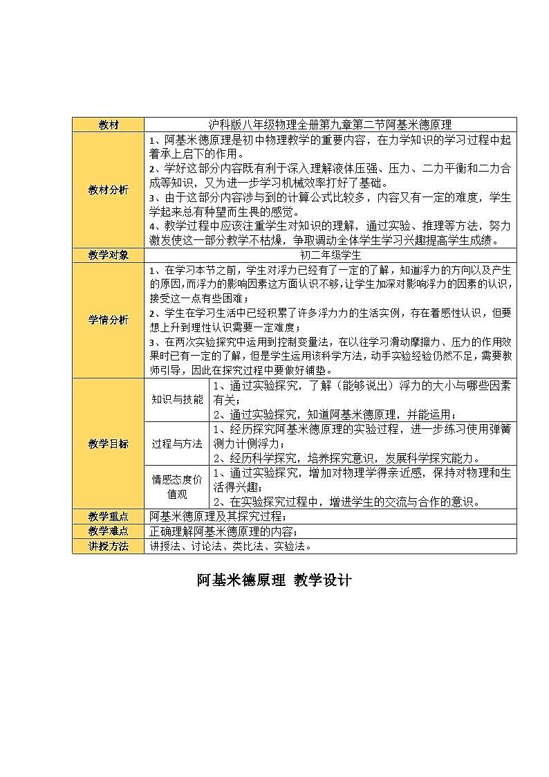
教材沪科版八年级物理全册第九章第二节阿基米德原理教材分析1、阿基米德原理是初中物理教学的重要内容,在力学知识的学习过程中起着承上启下的作用。2、学好这部分内容既有利于深入理解液体压强、压力、二力平衡和二力合成等知识,又为进一步学习机械效率打好了基础。3、由于这部分内容涉与到的计算公式比较多,内容又有一定的难度,学生学起来总有种望而生畏的感觉。4、教学过程中应该注重学生对知识的理解,通过实验、推理等方法,努力激发使这一部分教学不枯燥,争取调动全体学生学习兴趣提高学生成绩。教学对象初二年级学生学情分析1、在学习本节之前,学生对浮力已经有了一定的了解,知道浮力的方向以及产生的原因,而浮力的影响因素这方面认识不够,让学生加深对影响浮力的因素的认识,接受这一点有些困难;2、学生在学习生活中已经积累了许多浮力力的生活实例,存在着感性认识,但要想上升到理性认识需要一定难度;3、在两次实验探究中运用到控制变量法,在以往学习滑动摩擦力、压力的作用效果时已有一定的了解,但是学生运用该科学方法,动手实验经验仍然不足,需要教师引导,因此在探究过程中要做好铺垫。教学目标知识与技能1、通过实验探究,了解(能够说出)浮力的大小与哪些因素有关;2、通过实验探究,知道阿基米德原理,并能运用;过程与方法1、经历探究阿基米德原理的实验过程,进一步练习使用弹簧测力计侧浮力;2、经历科学探究,培养探究意识,发展科学探究能力。情感态度价值观1、通过实验探究,增加对物理学得亲近感,保持对物理和生活得兴趣;2、在实验探究过程中,增进学生的交流与合作的意识。教学重点阿基米德原理及其探究过程;教学难点正确理解阿基米德原理的内容;讲授方法讲授法、讨论法、类比法、实验法。阿基米德原理 教学设计
教学过程教学环节教学内容教师活动学生活动教学设计设计意图新课导入知识回顾“我们这节课还是学习第九章浮力的内容,上节课我们已经认识了浮力,那让我们来回顾一下上节课的内容。” 提问:“首先,什么浮力呢?浮力产生的原因有哪些呢?” “是的,除此之外我们还知道如何使用弹簧测力计,测量出浮力的大小,,其中的F示表示弹簧测力计上的示数,还通过了解浮力产生的原因知道 , 其中的 F上,F下分别表示向上的压力和向下的压力。” 回顾上节课的学习内容,思考老师提出的问题;期待回答:“无论是液体还是气体,对浸在其中的物体都有竖直向上的托力,在物理学中把这个托力称之为浮力。”“浮力是由于液体对物体向上和向下的压力差产生的。” PPT演示【知识回顾】引导同学起来回答问题;创设情景“同学们喜欢听故事吗?那新课开始之前,我们讲一个故事吧!” “据说2000多年前,古希腊有个皇帝,他让工匠给他制作一顶纯金的皇冠,但是等皇冠做出来后,有个侍卫告诉皇上,这顶皇冠并不是纯金的,参入了白银进去,皇上一听就慌了,马上叫来,当时知识渊博的阿基米德来帮他鉴定,皇上要求阿基米德说,你要在不破坏皇冠的前提下,鉴定出皇冠是否是纯金的,两个星期后,不能完成,你的性命不保。于是,阿基米德把皇冠带回了家,他日思夜想,在第八天时,他的妻子实在是受不了他身上的味道,因为他已经八天没有洗澡了,让他去洗个澡在回来思考,阿基米德也是个怕老婆的人,就去洗澡了,在洗澡时他也在想鉴定皇冠是否是纯金的方法,当他走进装满水的浴缸,身体进入浴缸时,他发现一些水从浴缸里溢出来,他注意到了这一现象,并大声喊到:“我找到了,我找到了。”他忘了自己还赤裸着身体,马上从浴缸里跳了出来,一路跑到了宫殿,嘴里还大声喊着:我找到了,我找到了。” “我们的故事讲完了,同学们想一想,为什么阿基米德看到水从浴缸溢出来,就想到了鉴定皇冠是否是纯金的方法呢?那我们大家带着问题,一起来学习一下今天的内容。”引导同学认真观察,动手感受,回答不一样,期待回答“因为蚊子的头 有一个像针一样的吸血结构”“宽带子好,宽带子背书多的话,肩膀不痛”“笔尖这边会疼一些,笔头这边没那么疼。”期待回答:“喜欢听故事。”学生专注听故事,并带着问题进入新课题。 通过一个小故事,激发学生的学习兴趣,引起注意,带领学生进入新课题;让学生带有疑问,主动探求真相。 新课教学 一、研究浮力大小的影响因素【过渡语言】“我们已经知道,什么是浮力,浮力产生的原因了,那大家想想,影响浮力大小的原因是什么呢?” “那让我们来探究一下,影响浮力大小的因素吧!” 实验探究:猜想与假设:(1)“大家听过’死海不死’吗?为什么人在死海中不会死呢?那是因为人在死海中不会沉下去。因此我们可以猜测,浮力的大小可能与液体密度有关。”(2)“我们看这幅图,潜水员潜水,他可以下降至任意深度,那我们可不可以猜测,浮力的大小有可能与浸没在液体深度有关。”(3)“我们在看看这幅图,这是一只海豚,我们可以观察到它只有一个头露出了水面,那它大部分都漏出水面,会不会受到的浮力又会不一样呢?因此我们可以猜测,浮力大小有可能与物体浸没的体积有关。” “那同学们想一想,除了这三个因素以外,还有什么因素能影响浮力的大小呢?大家踊跃发言哈,因为这是猜想,无关对错。” “很好啊,同学们想了很多因素,但是由于我们时间有限,在课堂上我们仅对这三个因素进行探讨,其余的因素同学们可以在课后自己探究一下。” 实验器材“我们提供的实验器材是盛水的烧杯、食盐、钩码、弹簧测力计。” 实验方法“我们用到的方法是控制变量法,控制变量法我们已经不陌生了对吧,我们就不过多解释了。”“我们在实验开始之前,我们还是要弄清楚以下四个问题,第一个,怎么表示浮力的大小?诶,看看我们的实验器材,我们是不是可以通过弹簧测力计来表示呀,那怎么表示呢?请个同学说一下。”“很好,我们可以通过测量出钩码的重力减去钩码放在烧杯里的示数得出浮力大小。”“那第二和第三个问题,老师还是要请一个同学回答一下。”“嗯,非常棒啊,看来大家对控制变量法已经很熟悉了。那我们弄清楚这几个问题了,我们就开始实验吧!” 实验过程“由于我们的教具有限,我们的实验过程通过视频展示给大家。” 实验结论“好的,通过刚刚视频的实验过程,我们能够得出,物体在液体中所受浮力大小不仅与液体的密度有关;还与物体排开液体的体积有关,而与浸没在液体中的深度无关。”学生进行思考与讨论,答案答案各不相同,期待回答:“与物体的质量有关,与物体的形状有关……” PPT展示,视频展示 引导学生,积极思考,大胆猜想,浮力大小与哪些因素有关。 二、阿基米德原理【过渡语言】“通过实验我们已经知道浮力大小与液体密度和排开液体体积有关,那我们进一步探究一下,浮力大小与排开液体所受重力有什么关系呢?” “我们准备的实验器材是铁架台、弹簧测力计、溢水杯、小桶、小烧杯、水杯、水、物体(已用细线系牢)、抹布” “由于教具有限,实验过程我们看一下视频。” “好的,我们讲实验所得数据,进行分析一下,我们可以通过小桶和排开的水收到的总重力与小桶所受的重力的差值,得出排开水所受的重力,通过物体所受的重力与物体在水中时测力计的度数的差值得出物体受到的浮力。” “我们发现物体受到的浮力与排开水所受的重力相等,因此我们得出结论:浸入液体中的物体所受浮力的大小等于物体排开的液体所受重力的大小。(F_浮=G_排)” “这就是阿基米德原理!”通过实验探究,了解浮力大小与排开水所受重力的大小关系和知道阿基米德原理。PPT视频展示与学生原有的经验不协调;“引起学习需要”,通过演示,探究浮力大小与排开水所受重力的大小关系,知道阿基米德原理。 【过渡语言】“那我们回到课堂刚开始的故事,为什么阿基米德洗了个澡,就能鉴定出皇冠是否纯金呢?同学们应该知道了吧,因为当他进入装满水的浴缸时,浴缸会溢出来水,而溢出来的水的体积与他浸入的体积相等,他就想到,把皇冠放入装满水的容器中,溢出来的水的体积与皇冠的体积相等,那就可以拿出来相同质量的金子,浸入装满水的容器中,看它溢出来的水,是否与皇冠溢出来的水相等,如果不相等说明渗入其他物体。你们看这个方法是不是很好,既不损坏皇冠,又能鉴定出皇冠是否纯金。” “有些同学听到这里,就会想,诶,我不上课了,我要去洗澡了,我要去浴缸里泡一泡了;那大家想想,如果阿基米德不去洗澡是不是就不能想出来啊,肯定不是对吧,如果阿基米德没有对这个问题有长时间的思考和专研,就算他洗多少次澡都不一定能想得出来对吧,就像牛顿,他如果没有丰富的物理知识作为基础,又整天思考物理难题,就算他被苹果砸晕掉,也不会发现万有引力的,你们说对不对呀!” PPT演示, 回顾开头,首尾呼应。课堂小结【过渡语言】“好,我们今天的内容就这些,我们来小结一下我们今天的内容。” “我们今天主要探究了两个问题,一个是浮力大小与哪些因素有关,和浮力大小与排开水的重力大小的关系,得到了一下两个结论。”在教师的引导下回顾本课探究过程以及所学到的知识点。在总结过程中检验自己的知识点有无遗漏或掌握不好的。PPT演示帮助学生构建自己的知识框架、培养学生概括总结能力。布置作业课后习题(P147)板书设计1、浮力的计算:、2、浮力的影响因素:(1)液体密度;(2)物体排开体积;3、浮力大小与排开水所受重力大小的关系:F_浮=G_排
相关教案
这是一份初中物理人教版八年级下册10.2 阿基米德原理教案,共3页。教案主要包含了阿基米德的灵感,浮力的大小,用多媒体展示课堂练习等内容,欢迎下载使用。
这是一份物理八年级下册10.2 阿基米德原理教案设计,共12页。教案主要包含了阿基米德的灵感,浮力大小等内容,欢迎下载使用。
这是一份物理八年级下册10.2 阿基米德原理教案,共10页。教案主要包含了课堂引入,想想做做,师生进行,提出问题,设计实验,进行实验,分析论证等内容,欢迎下载使用。

