所属成套资源:中考化学一轮复习知识点梳理+过关练习 (含解析)
中考化学一轮复习知识点梳理+过关练习考点32 生活中常见的盐 (含解析)
展开
这是一份中考化学一轮复习知识点梳理+过关练习考点32 生活中常见的盐 (含解析),共17页。试卷主要包含了碳酸钠,钙的转化,常见盐的颜色等内容,欢迎下载使用。
考点32 生活中常见的盐
一、盐
1.定义
盐是指一类组成里含有金属离子(或)和酸根离子的化合物。
2.食盐——氯化钠
(1)食盐(NaCl)属于盐,但盐不一定是食盐,盐与食盐是包含与被包含的关系。
(2)工业用盐——亚硝酸钠(NaNO2):亚硝酸钠也有咸味,外观与氯化钠相似,有毒。
(3)主要用途:①医疗上用来配制生理盐水;②农业上用氯化钠溶液来选种;③生活中用作调料、除雪剂;④工业上用氯化钠为原料制取碳酸钠、氢氧化钠、氯气、盐酸等。2NaCl+2H2O2NaOH+Cl2↑+H2↑。
(3)制备:晾晒海水或煮盐井水、盐湖水等,可以蒸发除去水分,得到粗盐。
二、碳酸钠、碳酸氢钠和碳酸钙
碳酸钠
碳酸氢钠
碳酸钙
化学式
Na2CO3
NaHCO3
CaCO3
俗称
纯碱、苏打
小苏打
物理性质
白色固体,易溶于水
白色固体,能溶于水
白色固体,难溶于水
化学性质
①与指示剂作用
溶液呈酸性,遇酚酞变红,遇石蕊变蓝
②与酸反应
Na2CO3+2HCl2NaCl+H2O+CO2↑
③与氢氧化钙反应(用熟石灰制烧碱的原理)
Na2CO3+Ca(OH)2CaCO3↓+2NaOH
①与指示剂作用
溶液呈酸性,遇酚酞变红,遇石蕊变蓝
②与酸反应(比碳酸钠反应快)
NaHCO3+HClNaCl+H2O+CO2↑
③受热分解
2NaHCO3Na2CO3+H2O+CO2↑
①与酸反应(实验室制二氧化碳原理)
CaCO3+2HClCaCl2+H2O+CO2↑
②高温分解
CaCO3CaO+CO2↑
用途
广泛用于玻璃、造纸、纺织、洗涤、食品工业等
发酵粉的主要成分之一;
医疗上,治疗胃酸过多
建筑材料、补钙剂、
实验室制取二氧化碳的原料的主要成分
易错警示:碳酸氢钠是治疗胃酸过多症的一种药物,但胃溃疡患者不能服用,因为碳酸氢钠与胃酸反应中产生二氧化碳气体,会使胃胀大而加重病情。碳酸钠因碱性过强而不能用于治疗胃酸过多。
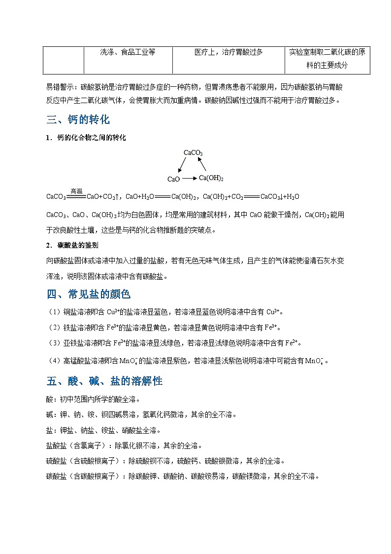
三、钙的转化
1.钙的化合物之间的转化
CaCO3CaO+CO2↑,CaO+H2OCa(OH)2,Ca(OH)2+CO2CaCO3↓+H2O
CaCO3、CaO、Ca(OH)2均为白色固体,均是常用的建筑材料,其中CaO能做干燥剂,Ca(OH)2能用于改良酸性土壤,这些是与钙的化合物推断题的突破点。
2.碳酸盐的鉴别
向碳酸盐固体或溶液中加入过量的盐酸,若有无色无味气体生成,且产生的气体能使澄清石灰水变浑浊,说明该固体或溶液中含有碳酸盐。
四、常见盐的颜色
(1)铜盐溶液即含Cu2+的盐溶液显蓝色,若溶液显蓝色说明溶液中含有Cu2+。
(2)铁盐溶液即含Fe3+的盐溶液显黄色,若溶液显黄色说明溶液中含有Fe3+。
(3)亚铁盐溶液即含Fe2+的盐溶液显浅绿色,若溶液显浅绿色说明溶液中含有Fe2+。
(4)高锰酸盐溶液即含的盐溶液显紫色,若溶液显浅紫色说明溶液中可能含有。
五、酸、碱、盐的溶解性
酸:初中范围内所学的酸全溶。
碱:钾、钠、铵、钡四碱易溶,氢氧化钙微溶,其余的全不溶。
盐:钾盐、钠盐、铵盐、硝酸盐全溶。
盐酸盐(含氯离子):除氯化银不溶,其余的全溶。
硫酸盐(含硫酸根离子):除硫酸钡不溶,硫酸钙、硫酸银微溶,其余的全溶。
碳酸盐(含碳酸根离子):除碳酸钾、碳酸钠、碳酸铵易溶,碳酸镁微溶,其余的全不溶。
考向一 生活中常见的盐
典例1 (2018·衡阳中考)现有下列四种物质:A.碳酸钙B.二氧化碳C.活性炭D.氯化钠。请用合适物质的代号填空:
(1)可用作防毒面具的是________。
(2)可用于灭火的是________。
(3)可用于调味品的是________。
(4)可用作补钙剂的是________。
【解析】(1)活性炭具有吸附性,可以吸附色素和异味,可用作防毒面具的吸附剂。(2)二氧化碳不燃烧、不支持燃烧,密度比空气的大,可用于灭火。(3)食盐有咸味,可用作调味品。(4)碳酸钙中含有钙元素,可用作补钙剂。
【答案】(1)C (2)B (3)D (4)A
1.(2019·广州中考)下列关于氯化钠的认识,正确的是
A.组成:含有钠和氯两种单质
B.性质:与盐酸类似,能与碳酸盐反应
C.用途:可用于生产金属钠
D.生产:常用钠与氯气通过化合反应获得
2.(2019·辽阳中考)下列有关物质用途的说法错误的是
A.用熟石灰改良酸性土壤
B.用食盐水除水垢
C.用活性炭去除冰箱异味
D.用碳酸氢钠治疗胃酸过多症
3.(2019·长春中考)下列有关物质用途的说法中正确的是
A.KNO3、NH4Cl都能用作化肥
B.NaOH、CaO都能用作食品干燥剂
C.N2、O2都能用作焊接金属的保护气
D.NaHCO3、Ca(OH)2都能用于治疗胃酸过多症
考向二 常见物质的俗称
典例2 (2018·丹东)下列有关物质的俗称、化学式、类别及常见用途的说法中,完全正确的一组是
选项
俗称
化学式
类别
常见用途
A
消石灰
Ca(OH)2
碱
用作建筑材料
B
石灰石
CaO
氧化物
用作食品干燥剂
C
小苏打
NaHCO3
酸
用于焙制糕点
D
纯碱
Na2CO3
碱
用于玻璃、洗涤剂的生产
【解析】A、氢氧化钙的俗称是熟石灰或消石灰,其化学式为Ca(OH)2,是一种碱,可用做建筑材料,正确;B、CaO是氧化钙的化学式,俗称生石灰,石灰石的主要成分是CaCO3,错误;C、碳酸氢钠是由金属离子和酸根离子构成,属于盐不属于酸,错误;D、纯碱是碳酸钠的俗称,化学式是Na2CO3,是由金属离子与酸根离子构成的化合物,属于盐不属于碱,错误。故选A。
【答案】A
4.(2019·吉林中考)下列说法错误的是
A.NaHCO3俗称小苏打 B.CaCO3可用作补钙剂
C.Na2CO3俗称火碱 D.K2CO3属于钾肥
5.(2019·梧州中考)下列关于碳酸钠与碳酸氢钠的说法错误的是
A.Na2CO3溶液呈碱性 B.NaHCO3固体难溶于水
C.“纯碱”是碳酸钠的俗名 D.NaHCO3可用于烘焙糕点
6.(2018·娄底中考)化学与人类生产、生活息息相关,现有以下物质(请选择合适物质的序号填空):
①稀硫酸 ②甲烷 ③小苏打 ④熟石灰
(1)工业上通常用来除铁锈的是________。
(2)生活中常用作焙制糕点的发酵粉的主要成分是________。
(3)可以用来做建筑材料的是________。
(4)天然气的主要成分是________。
考向三 碳酸盐的转化与鉴别
典例3 牙膏是人们生活中的必需品,在牙膏的生产中常添加一种摩擦剂,这种摩擦剂是由某种自然界中分布很广的矿石A经过一系列加工而制得的极细小的轻质碳酸钙粉末,其生产过程如下:
试回答:
(1)写出 C、D两种物质的化学式:C___________;D____________。
(2)写出③反应的化学方程式:____________________________________。
【解析】由题给转化关系可知D可能是氢氧化钙,B可能是氧化钙,C可能是二氧化碳,A可能是石灰石,代入转化关系图验证,满足转化关系。(1)由上述分析可知C为CO2,D为Ca(OH)2。(2)反应③是氢氧化钙和二氧化碳反应生成碳酸钙沉淀和水,反应的化学方程式为Ca(OH)2+CO2CaCO3↓+ H2O。
【答案】(1)CO2 Ca(OH)2
(2)Ca(OH)2+CO2CaCO3↓+H2O
7.(2018·长春中考)下图表示物质间的转化关系,(图中“→”表示某种物质转化成另一种物质)。
(1)转化①的基本反应类型是________反应。
(2)向澄清石灰水中通入CO2能够实现转化②,反应的化学方程式为________________________________________________________________________。
(3)若转化③、④、⑤都是与同种物质反应生成CaCl2,则该物质是________。
8.下列各物质中,不能满足下图物质一步转化关系的选项是( )
A.X:Cu Y:CuO Z:CuSO4
B.X:CO2 Y:O2 Z:CO
C.X:CaCO3 Y:CaO Z:Ca(OH)2
D.X:NaOH Y:NaCl Z:Na2CO3
9.(2019·重庆B中考)我国制碱工业的先驱——侯德榜成功地摸索和改进了西方的制碱方法。下表为侯氏制碱法中部分物质的溶解度。
温度/℃
10
20
30
40
溶解度/g
Na2CO3
12.2
21.8
39.7
48.8
NaCl
35.8
36.0
36.3
36.6
NaHCO3
8.2
9.6
11.1
12.7
(1)由上表可知,在10 ℃~40 ℃之间溶解度随温度变化最小的物质是_________________(填名称)。
(2)40 ℃时,将等质量的三种表中物质的饱和溶液降温至20 ℃,所得溶液中溶质的质量分数由大到小的顺序是__________________________________(用化学式表示)。
(3)侯氏制碱法制得的碱为纯碱,纯碱的化学式为_________________。
(4)制碱原理为向饱和的NaCl溶液中通入足量NH3和CO2生成NaHCO3晶体和NH4Cl,NaHCO3加热分解即制得纯碱。
①生成NaHCO3的化学方程式为______________________________________________。
②结合上表分析,析出NaHCO3晶体的原因可能有______________(填序号)。
A.溶剂质量减少
B.同温下NaHCO3溶解度小于NaCl
C.生成的NaHCO3质量大于消耗的NaCl质量
1.郴州市万华岩是一处规模宏大至今仍在发育的地下河溶洞,属于我国南方典型的喀斯特岩溶地貌,溶洞中的钟乳石、石笋、石柱的主要成分是CaCO3。CaCO3属于
A.酸 B.碱 C.盐 D.氧化物
2.我国制碱工业的先驱﹣侯德榜先生,1921年留美回国后,潜心研究制碱技术,发明了将制碱与制氨结合起来的联合制碱法(又称侯氏制碱法),为纯碱和氮肥工业技术的发展作出了杰出贡献。下列物质中能与纯碱发生反应的是
A.NaOH B.NaHCO3
C.H2SO4 D.K2SO4
3.表格中盐和其用途对应错误的是
选项
盐
用途
A
含亚硝酸钠的工业盐
制香肠
B
碳酸钙
做补钙剂
C
氯化钠
配制生理盐水
D
碳酸氢钠
做焙制糕点的发酵粉
4.2019年4月9日受冷空气影响,香山的桃花都带上了“雪帽子”,雪景美不胜收。为了尽快清除道路积雪,使游客能够安全出行,景区人员采用撒“融雪盐”(如氯化钠、氯化镁等盐酸盐类的融雪剂)的办法除雪,其原理是
A.“融雪盐”有利于冰雪对阳光的吸收,从而加快冰雪的融化
B.“融雪盐”产生“保暖层”,使冰雪吸收足够的“地热”而融化
C.“融雪盐”与少量水发生化学反应,产生的热量使周围的冰雪融化
D.使雪形成“含融雪盐的雪”,“含融雪盐的雪”熔点低于当地温度,使雪融化
5.物质的性质决定其用途,下列关于物质用途的说法不正确的是
A.铜——做导线
B.小苏打——治疗胃酸过多
C.碳酸钡——用于钡餐透视
D.干冰——用于人工降雨
6.采用下列实验方法鉴别物质不能达到目的的是
A.白酒和矿泉水——闻气味
B.黄铜和铜——相互刻画
C.纯碱和小苏打——加稀盐酸
D.硝酸铵和尿素——加熟石灰研磨闻气味
7.化学知识在生产和生活中有着重要的应用,下列说法中不正确的是
A.鱼骨粉的主要成分是碳酸钙,可用于补钙
B.明矾可使水中悬浮小颗粒快速沉降,也可用于自来水的消毒杀菌
C.发酵粉中含有较多的NaHCO3,能使焙制出的糕点疏松多孔
D.纯碱也叫苏打,可用于清洗厨房用具的油污
8.取一定质量的CaCO3高温煅烧一段时间后冷却,测得剩余固体为12.8 g,向剩余固体中加入200 g稀盐酸,恰好完全反应,得到208.4 g不饱和溶液。则加热前碳酸钙的质量为
A.15 g B.18 g C.20 g D.30 g
9.已知碳酸氢钠受热易分解,而碳酸钠热稳定性好。取碳酸氢钠和碳酸钠的混合物10.0 g,加热到固体质量不再改变为止,得剩余固体6.9 g。下列说法正确的是
A.剩余固体为混合物
B.反应后生成CO2的质量为3.1 g
C.原混合物中NaHCO3和Na2CO3质量比为21∶29
D.反应前后的固体分别与相同浓度稀盐酸恰好完全反应所需盐酸质量相同
10.化学就在我们身边,请回答下列问题:
(1)由四种元素组成的一种盐(填化学式)_____________。
(2)活性炭具有很强的____________,可以除去冰箱内的异味。
(3)碳酸氢钠是焙制糕点所用的发酵粉的主要成分之一,在医疗上它是治疗胃酸过多症的一种药剂,碳酸氢钠俗称____________。
(4)氯化钠的用途是________________。
11.(2020·福建省中考线上大模考)工业上利用白云石(主要成分是 CaCO3·MgCO3)制得结晶镁的主要流程如图所示:
(1)生产上将白云石粉碎的目的是_____,白云石焙烧过程发生反应的化学方程式为_____。
(2)将白云石的焙烧产物和硅铁(含 75%Si)压制成球发生的是____________(填“物理”或“化学”)变化。
(3)还原过程中发生的主要反应为 2CaO+2MgO+Si2Mg+Ca2SiO4,该反应中化合价降低的元素是_____。采用真空操作除了能降低操作温度外,还具有的优点是_____。
1.(2019·海南中考)提出联合制碱法的中国化工专家是
A.徐光宪 B.侯德榜
C.张青莲 D.屠呦呦
2.(2019·桂林中考)俗称“纯碱”的物质是
A.H2SO4 B.HCl C.Na2CO3 D.Cu(OH)2
3.(2019·北京中考)下列物质的化学式不正确的是
A.干冰——CO2 B.消石灰——Ca(OH)2
C.纯碱——NaOH D.小苏打——NaHCO3
4.(2019·青岛中考)下列与洗涤有关的做法不合理的是
A.用洗洁精洗去餐具上的油污
B.用汽油洗去沾在衣服上的油渍
C.用白醋洗去水壶中的水垢(水垢的主要成分是碳酸钙和氢氧化镁)
D.用纯碱溶液洗去铁制品表面的铁锈
3.(2018·新疆中考)某同学对化学知识归纳如下,其中不正确的是
A.用洗涤剂除去油污是因为乳化作用
B.家用电器一旦失火应立即用水浇灭
C.用铁锅做饭是利用铁的导热性
D.长期过量摄入食盐不利于人体健康
4.(2018·黑龙江中考)下列物质的名称、化学式、俗称均一致的是
A.碳酸钙,CaCO3、石灰石
B.碳酸氢钠,NaHCO3、小苏打
C.氢氧化钠、NaOH、纯碱
D.氢氧化钙、CaO、熟石灰
5.(2018·梧州中考)关于碳酸钠的说法错误的是
A.易溶于水
B.可用于洗涤油污
C.受热易分解
D.可用于制造普通玻璃
8.(2018·常德中考)下列每组中的两种固体物质,只用水做试剂,不能将其鉴别出来的是
A.CuSO4、KNO3 B.KCl、NaCl
C.AgCl、NaNO3 D.NH4NO3、NaCl
9.(2018·南通中考)我国科学家侯德榜先生以饱和食盐水、NH3和CO2为原料,发明了“联合制碱法”。该方法中涉及的反应有:①NaCl+CO2+NH3+H2ONaHCO3↓+NH4Cl,②2NaHCO3Na2CO3+CO2↑+H2O。下列说法不正确的是
A.氯化钠由钠离子和氯离子构成
B.碳酸氢钠可用于治疗胃酸过多
C.该生产工艺中CO2可以循环利用
D.副产品氯化铵作氮肥时,应与碱性物质混合施用
变式拓展
1.【答案】C
【解析】A、氯化钠中含有钠、氯两种元素,故选项说法错误;B、氯化钠的化学性质与盐酸不类似,不能与碳酸盐反应,故选项说法错误;C、氯化钠可用于生产金属钠,故选项说法正确;D、氯化钠常用海水晒盐的方法或通过盐湖、盐矿获得,不能常用钠与氯气通过化合反应获得,故选项说法错误。故选C。
2.【答案】B
【解析】A、熟石灰显碱性,可用于改良酸性土壤,故说法正确;B、食盐与水垢不反应,不能用食盐除水垢,故说法错误;C、活性炭具有吸附性,能吸附色素和异味,所以可用活性炭除去冰箱中的异味,故说法正确;D、碳酸氢钠能与胃酸中的盐酸反应,所以可用碳酸氢钠治疗胃酸过多症,故说法正确。故选B。
3.【答案】A
【解析】A、KNO3属于复合肥,NH4Cl属于氮肥,故A正确;B、氢氧化钠具有腐蚀性,不能做食品干燥剂,故B错;C、氧气具有助燃性,化学性质比较活泼,不能做保护气,故C错;D、氢氧化钙具有腐蚀性,不能用来治疗胃酸过多,故D错。故选A。
4.【答案】C
【解析】A、碳酸氢钠俗称小苏打,其化学式为NaHCO3,故选项说法正确;B、CaCO3可用作补钙剂,故选项说法正确;C、碳酸钠俗称纯碱、苏打,其化学式为Na2CO3,故选项说法错误;D、K2CO3中含有钾元素,属于钾肥,故选项说法正确。故选C。
5.【答案】B
【解析】A、Na2CO3溶液呈碱性,故选项说法正确;B、NaHCO3固体易溶于水,故选项说法错误;C、碳酸钠的俗名是纯碱或苏打,故选项说法正确;D、NaHCO3可用于烘焙糕点,故选项说法正确。故选B。
6.【答案】(1)① (2)③ (3)④ (4)②
【解析】(1)酸能与金属氧化物反应,故用于除去铁锈的是硫酸;铁锈的主要成分是氧化铁,与硫酸反应生成硫酸铁和水。(2)生活中常用作焙制糕点的发酵粉的主要成分是小苏打碳酸钠。(3)常用作建筑材料的是熟石灰。(4)天然气的主要成分是甲烷。
7.【答案】(1)分解
(2)Ca(OH)2+CO2CaCO3↓+H2O
(3)稀盐酸
【解析】(1)CaCO3在高温下分解生成CaO和CO2。(2)Ca(OH)2和CO2反应生成CaCO3和H2O,然后根据质量守恒定律配平方程式即可。(3)能与CaO、Ca(OH)2、CaCO3生成CaCl2只有盐酸。
8.【答案】D
【解析】A、铜在加热条件下能和氧气反应生成氧化铜,氧化铜能和稀硫酸反应生成硫酸铜和水,硫酸铜和锌、镁、铝、铁等反应能生成铜和相应的盐,Cu→CuO→CuSO4→Cu,前面的物质能够通过一步转化生成后面的物质,选项正确;
B、光合作用过程中,二氧化碳和水反应能生成葡萄糖和氧气,碳不完全燃烧时能生成一氧化碳,一氧化碳完全燃烧,或和某些金属氧化物反应时能生成二氧化碳,CO2→O2→CO→CO2,前面的物质能够通过一步转化生成后面的物质,选项正确;
C、煅烧碳酸钙时能生成氧化钙和二氧化碳,氧化钙和水反应能生成氢氧化钙,氢氧化钙和二氧化碳反应,或与可溶性碳酸盐反应时,能生成碳酸钙,CaCO3→CaO→Ca(OH)2→CaCO3,前面的物质能够通过一步转化生成后面的物质,选项正确;
D、氢氧化钠和氯化镁、氯化铜、氯化亚铁等物质反应时,能生成氯化钠和相应的盐,氯化钠和其它物质不能通过一步转化生成碳酸钠,碳酸钠和氢氧化钙反应能生成碳酸钙和氢氧化钠,NaOH能够通过一步转化生成NaCl,Na2CO3能够通过一步转化生成NaOH,但是NaCl不能够通过一步转化生成Na2CO3,选项错误,故选D。
9.【答案】(1)氯化钠
(2)NaCl>Na2CO3>NaHCO3
(3)Na2CO3
(4)①NaCl+NH3+CO2+H2ONaHCO3↓+NH4Cl
②AB
【解析】(1)由上表可知,在10 ℃~40 ℃之间溶解度随温度变化最小的物质是氯化钠。
(2)三种物质的溶解度都是随着温度的升高而增大的,40 ℃时,将等质量的三种表中物质的饱和溶液降温至20 ℃,所得溶液仍然是饱和溶液,由饱和溶液中溶质的质量分数=可知,溶解度越大,饱和溶液中溶质的质量分数就越大,所得溶液中溶质的质量分数由大到小的顺序是:NaCl>Na2CO3>NaHCO3。
(3)纯碱是碳酸钠的俗称,碳酸钠的化学式为Na2CO3。
(4)①反应物是NaCl、NH3、CO2和H2O,生成物是NaHCO3晶体和NH4Cl,化学方程式为NaCl+NH3+CO2+H2ONaHCO3↓+NH4Cl。
②相同温度下,碳酸氢钠的溶解度最小,是析出NaHCO3晶体的主要原因。
考点冲关
1.【答案】C
【解析】酸是溶于水解离出的阳离子全部是氢离子的化合物;碱是溶于水解离出的阴离子全部是氢氧根离子的化合物;盐是由金属离子(或铵根离子)和酸根离子构成的化合物;氧化物是由两种元素组成,其中一种元素是氧元素的化合物。碳酸钙是由钙离子和碳酸根离子构成,属于盐。故选C。
2.【答案】C
【解析】A、氢氧化钠与纯碱交换成分后不满足复分解反应发生的条件,不反应,不符合题意;B、NaHCO3与纯碱交换成分后不满足复分解反应发生的条件,不反应,不符合题意;C、H2SO4与纯碱反应生成硫酸钠、水和二氧化碳,符合题意;D、硫酸钾与纯碱交换成分后不满足复分解反应发生的条件,不反应,不符合题意。故选C。
3.【答案】A
【解析】A、亚硝酸钠是有毒的物质,对人体有害,不能用含亚硝酸钠的工业盐用来制香肠,错误;B、碳酸钙含有钙元素,能用于补钙剂的成分,正确;C、氯化钠可用来配制生理盐水,正确;D、碳酸氢钠是发酵粉的主要成分,正确。故选A。
4.【答案】D
【解析】“融雪盐”溶于水形成溶液的凝固点降低,从而达到融雪的目的。故选D。
5.【答案】C
【解析】A、铜具有优良的导电性,可做导线,故正确;B、小苏打能与胃酸反应,可治疗胃酸过多,故正确;C、碳酸钡能与胃酸中的盐酸反应生成可溶性的氯化钡,从而是人体中毒,因此碳酸钡不能用于钡餐透视,故错误;D、干冰升华吸热,可用于人工降雨,故正确。故选C。
6.【答案】C
【解析】A、白酒具有酒的芳香气味,矿泉水没有气味,可以鉴别;B、相互刻画,硬度较大的是黄铜,较小的是铜,可以鉴别;C、纯碱和小苏打均能与稀盐酸反应生成二氧化碳气体,不能鉴别;D、硝酸铵与熟石灰研磨会产生有刺激性气味的气体,尿素不能,可以鉴别。故选C。
7.【答案】B
【解析】A、鱼骨粉的主要成分是碳酸钙,可用于补钙,正确;B、明矾溶于水生成的胶状物能够吸附中的悬浮小颗粒快速沉降,但是不具有杀菌作用,错误;C、NaHCO3与面团发酵产生的酸反应生成二氧化碳,使焙制出的糕点疏松多孔,正确;D、碳酸钠俗称苏打或纯碱,纯碱溶液显碱性,碱性溶液可油污,正确。故选B。
8.【答案】A
【解析】反应生成二氧化碳质量为:200 g+12.8 g﹣208.4 g=4.4 g。
设加入盐酸前碳酸钙的质量为x。
CaCO3+2HClCaCl2+H2O+CO2↑
100 44
x 4.4 g
x =10 g
设加热分解的碳酸钙的质量为y。
CaCO3CaO+CO2↑
100 56
y 12.8 g﹣10 g
y =5 g
故加热前碳酸钙的质量为:10 g+5 g=15 g。故选A。
9.【答案】D
【解析】设:样品中含有碳酸氢钠的质量为x,生成二氧化碳的质量为y。
2NaHCO3Na2CO3+H2O+CO2↑ 固体减少的质量
168 106 18 44 168-106=62
x y 10 g-6.9 g=3.1 g
x=8.4 g、y=2.2 g。
A、碳酸氢钠在加热的条件下生成碳酸钠、水和二氧化碳,加热到固体质量不再改变为止,得剩余固体6.9 g,所以剩余固体为碳酸钠,故A错误;B、反应后生成CO2的质量为2.2 g,故B错误;C、原混合物中NaHCO3和Na2CO3质量比=8.4 g∶1.6 g=21∶4,故C错误;D、根据化学方程式Na2CO3+2HCl2NaCl+H2O+CO2↑,NaHCO3+HClNaCl+H2O+CO2↑,2NaHCO3Na2CO3+H2O+CO2↑可知,反应前后的固体中的钠元素都转化成了氯化钠,反应前后钠元素的质量不变,所以反应前后的固体分别与相同浓度稀盐酸恰好完全反应所需盐酸质量相同,故D正确。故选D。
10.【答案】(1)NaHCO3
(2)吸附性
(3)小苏打
(4)生活上用作调味剂、腌制食物,农业上选种子,医疗上配制生理盐水等。
【解析】(1)由四种元素组成的一种盐如:碳酸氢钠,化学式为:NaHCO3。(2)活性炭具有很强的吸附性,可以除去冰箱内的异味。(3)碳酸氢钠是焙制糕点所用的发酵粉的主要成分之一,在医疗上它是治疗胃酸过多症的一种药剂,碳酸氢钠俗称小苏打。(4)氯化钠在生活上用作调味剂、腌制食物,农业上选种子,医疗上配制生理盐水等。
11.【答案】(1)增大反应物的接触面积,使反应更充分(或加快反应速率) CaCO3·MgCO3CaO+MgO+2CO2↑
(2)物理
(3)Mg(或镁) 防止硅和镁被氧化,提高金属镁的产率
【解析】(1)生产上将白云石粉碎的目的是增大反应物的接触面积,使反应更充分,可以加快反应速率),白云石(主要成分是 CaCO3·MgCO3)焙烧过程中生成氧化镁、氧化钙和二氧化碳,发生反应的化学方程式为CaCO3·MgCO3CaO+MgO+2CO2↑。
(2)将白云石的焙烧产物和硅铁(含 75%Si)压制成球的过程中,没有新物质生成,发生的是物理变化。
(3)根据反应方程式可知,钙元素(正二价)和氧元素(负二价)化合价不变,硅元素化合价(由零变到正四价)升高,只有镁元素的化合价由+2价降为0价。采用真空操作除了能降低操作温度外,还可以防止硅和镁被氧化,提高金属镁的产率。
直通中考
1.【答案】B
【解析】A、徐光宪在稀土元素等研究领域作出杰出贡献,故选项错误;B、侯德榜改良了制碱工艺,发明了联合制碱法,故选项正确;C、张青莲测定了一些原子的相对原子质量的新值,故选项错误;D、屠呦呦发现并提取出青蒿素,故选项错误。故选B。
2.【答案】C
【解析】碳酸钠俗称“纯碱”,其化学式是Na2CO3。故选C。
3.【答案】C
【解析】A、干冰是固态的二氧化碳,其化学式为CO2,故选项化学式正确;B、氢氧化钙的俗称是熟石灰或消石灰,其化学式为Ca(OH)2,故选项化学式正确;C、碳酸钠俗称纯碱、苏打,其化学式为Na2CO3,故选项化学式错误;D、小苏打是碳酸氢钠的俗称,其化学式为NaHCO3,故选项化学式正确。故选C。
4.【答案】D
【解析】A、用洗洁精具有乳化作用,可洗去餐具上的油污,故A正确;B、用汽油能溶解油渍,则洗去沾在衣服上的油渍,故B正确;C、用白醋洗去水壶中的水垢(水垢的主要成分是碳酸钙和氢氧化镁),白醋可以和碳酸钙和氢氧化镁反应,而除去水垢,故C正确;D、用纯碱溶液不能洗去铁制品表面的铁锈,铁锈和纯碱不反应,故D不正确。故选D。
5.【答案】B
【解析】A、洗涤剂具有乳化作用,能将大的油滴分散成细小的油滴随水冲走,故选项说法正确;B、电器着火,首先应切断电源,为防止触电,不能立即用水扑灭,故选项说法错误;C、用铁锅做饭,是利用了铁具有优良的导热性,故选项说法正确;D、长期过量摄入食盐,会患高血压等,不利于人体健康,故选项说法正确。故选B。
6.【答案】B
【解析】A、石灰石的主要成分是碳酸钙,而不是其俗称,错误;B、碳酸氢钠俗称小苏打,其化学式为NaHCO3,正确;C、氢氧化钠俗称火碱、烧碱、苛性钠,其化学为NaOH,纯碱是碳酸钠的俗称,错误;D、氢氧化钙俗称消石灰、熟石灰,其化学式为Ca(OH)2,氧化钙的化学式CaO,俗称生石灰,错误。故选B。
7.【答案】C
【解析】碳酸钠易溶于水,受热不易分解,能与油脂反应,可用于洗涤油污,可用于制造普通玻璃。故选C。
8.【答案】B
【解析】A、硫酸铜溶于水呈蓝色,硝酸钾溶于水为无色,可以鉴别;B、氯化钾和氯化钠溶于水都是无色的,无法鉴别;C、氯化银不溶于水,硝酸钠溶于水,现象不同,可以鉴别;D、硝酸铵溶于水温度降低,氯化钠溶于水温度不变,现象不同,可以鉴别。故选B。
9.【答案】D
【解析】A、离子可以直接构成物质,氯化钠是由钠离子和氯离子构成的物质,正确;B、碳酸氢钠可以和胃酸的主要成分盐酸发生反应,生成氯化钠、水和二氧化碳,正确;C、反应①中二氧化碳是反应物,反应②中二氧化碳是生成物,所以二氧化碳可以循环利用,正确;D、铵态氮肥与碱性物质可以反应生成氨气,降低肥效,所以氯化铵作氮肥时不能与碱性物质混用,错误。故选D。
相关试卷
这是一份中考化学一轮复习知识点梳理+过关练习考点30 中和反应 (含解析),共22页。试卷主要包含了中和反应,中和反应的实验探究,中和反应的应用等内容,欢迎下载使用。
这是一份中考化学一轮复习知识点梳理+过关练习考点28 溶液的浓度 (含解析),共29页。试卷主要包含了溶质的质量分数,有关溶质质量分数的计算,配制一定溶质质量分数的溶液,误差分析等内容,欢迎下载使用。
这是一份中考化学一轮复习知识点梳理+过关练习考点27 溶解度 (含解析),共23页。试卷主要包含了饱和溶液与不饱和溶液,固体的溶解度,气体的溶解度,溶解度曲线等内容,欢迎下载使用。

