


中考化学一轮复习过关考点13 水的组成 (含解析)
展开考点13 水的组成
一、水的性质
1.水的物理性质
纯净的水是没有颜色、没有气味、没有味道的透明液体,在压强为101 kPa时,水的凝固点为0 ℃,沸点为100 ℃,在4 ℃时密度最大,为1 g·cm-3,(其他温度时水的密度小于1 g·cm-3,但在计算时,一般取值为1 g·cm-3,这一数值应熟记)。水结冰时体积膨胀,所以冰的密度比水小,能浮在水面上。
2.水的化学性质
(1)水在通电情况下能分解成氢气和氧气
2H2O2H2↑+O2↑
(2)水与某些非金属氧化物反应生成酸
H2O+CO2H2CO3
H2O+SO2H2SO3
H2O+SO3H2SO4
(3)水与某些金属氧化物反应生成碱
H2O+CaOCa(OH)2
H2O+Na2O2NaOH
H2O+K2O2KOH
(4)水与某些非金属单质反应
H2O(g)+CH2+CO
(5)水与活泼的金属反应
2H2O+2Na2NaOH+H2↑
2H2O+2K2KOH+H2↑
(6)植物以水和二氧化碳为原料进行光合作用
6CO2+6H2OC6H12O6+6O2
(7)水能参与金属的锈蚀反应,如铁生锈、铜生锈过程中均有水参加反应。
二、氢气的性质与用途
1.氢气的性质与用途
(1)物理性质
氢气是一种无色、无味、难溶于水的气体。标准状况下密度为0.089 g/L,是最轻的气体,故名为“氢气”。
(2)化学性质
①氢气在空气里燃烧,产生淡蓝色火焰,生成水。
②氢气与空气或氧气混合点燃可能发生爆炸。反应的化学方程式为2H2+O22H2O。
(3)用途
①充灌探空气球——对应性质:密度最小的气体。
②作高能燃料——对应性质:可燃性。
2.氢气的收集
氢气的密度小于空气的密度,所以可用向下排空气法收集;氢气难溶于水,所以可用排水法收集。
3.检验氢气纯度的方法
收集一试管氢气,用拇指堵住试管口,管口向下,靠近火焰,移开拇指点火。如果发出尖锐的爆鸣声,表明氢气不纯;如果发出声音很小,表明氢气较纯。若氢气中混有氧气或空气,遇明火会发生爆炸。
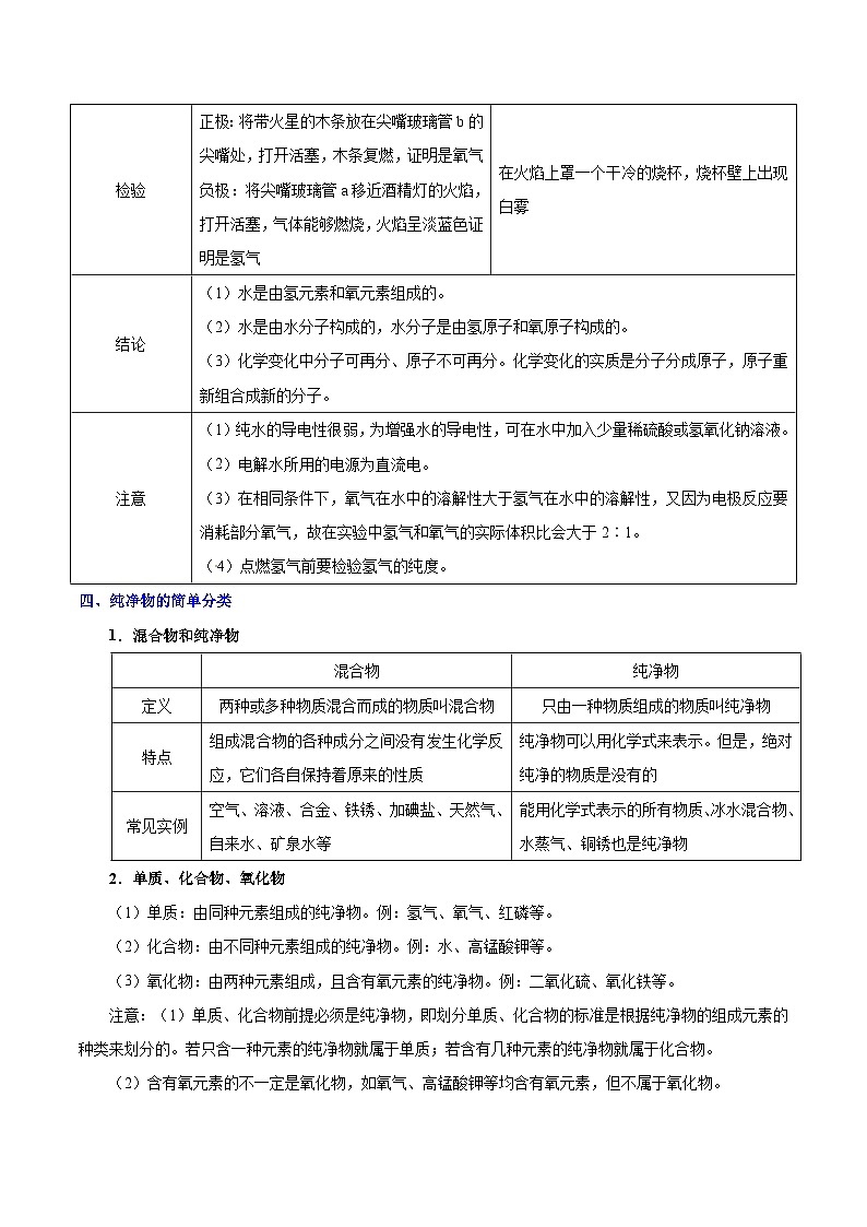
三、验证水的组成
1.验证水的组成的方法
(1)通电分解水法。
(2)氢气燃烧法
2.验证水的组成实验
实验一
实验二
实验装置
原理
2H2O2H2↑+O2↑
2H2+O22H2O
现象
通电后,电极上出现气泡,一段时间后尖嘴玻璃管a和尖嘴玻璃管b中所收集的气体体积比约为2∶1
点燃后产生淡蓝色火焰,放热
检验
正极:将带火星的木条放在尖嘴玻璃管b的尖嘴处,打开活塞,木条复燃,证明是氧气
负极:将尖嘴玻璃管a移近酒精灯的火焰,打开活塞,气体能够燃烧,火焰呈淡蓝色证明是氢气
在火焰上罩一个干冷的烧杯,烧杯壁上出现白雾
结论
(1)水是由氢元素和氧元素组成的。
(2)水是由水分子构成的,水分子是由氢原子和氧原子构成的。
(3)化学变化中分子可再分、原子不可再分。化学变化的实质是分子分成原子,原子重新组合成新的分子。
注意
(1)纯水的导电性很弱,为增强水的导电性,可在水中加入少量稀硫酸或氢氧化钠溶液。
(2)电解水所用的电源为直流电。
(3)在相同条件下,氧气在水中的溶解性大于氢气在水中的溶解性,又因为电极反应要消耗部分氧气,故在实验中氢气和氧气的实际体积比会大于2∶1。
(4)点燃氢气前要检验氢气的纯度。
四、纯净物的简单分类[来源:学科网]
1.混合物和纯净物
混合物
纯净物
定义
两种或多种物质混合而成的物质叫混合物
只由一种物质组成的物质叫纯净物
特点
组成混合物的各种成分之间没有发生化学反应,它们各自保持着原来的性质
纯净物可以用化学式来表示。但是,绝对纯净的物质是没有的
常见实例
空气、溶液、合金、铁锈、加碘盐、天然气、自来水、矿泉水等
能用化学式表示的所有物质、冰水混合物、水蒸气、铜锈也是纯净物
2.单质、化合物、氧化物
(1)单质:由同种元素组成的纯净物。例:氢气、氧气、红磷等。
(2)化合物:由不同种元素组成的纯净物。例:水、高锰酸钾等。
(3)氧化物:由两种元素组成,且含有氧元素的纯净物。例:二氧化硫、氧化铁等。
注意:(1)单质、化合物前提必须是纯净物,即划分单质、化合物的标准是根据纯净物的组成元素的种类来划分的。若只含一种元素的纯净物就属于单质;若含有几种元素的纯净物就属于化合物。
(2)含有氧元素的不一定是氧化物,如氧气、高锰酸钾等均含有氧元素,但不属于氧化物。
3.物质分类的步骤
(1)根据物质种类分为纯净物与混合物。
(2)写出纯净物的化学符号。
(3)根据元素种类将纯净物分为单质与化合物。
(4)在化合物中根据氧化物的概念找出氧化物。
五、水的用途
世界上消耗淡水最多的是农业生产,农业上消耗的淡水量占人类消耗淡水总量的60%~80%。水在工业上常用于洗涤、溶解、加热和冷却,并可以作为许多化工生产的原料。水是动植物生命活动所必需的,如饮用、洗涤等。在化学实验中,我们常用水溶解物质配制溶液、洗涤化学仪器、排水法收集气体、冷却或水浴加热、用水作反应物等。
考向一 电解水实验验证水的组成
[来源:Zxxk.Com]
典例1 (2017·徐州)如图是电解水的简易实验装置,下列有关叙述错误的是
A.a、b分别是电源的正极、负极
B.在水中加入少许烧碱,能增强导电性
C.电解水实验表明,水由2个氢原子、1个氧原子构成
D.目前通过电解水获得氢能,成本高、效率低
【解析】A、该反应的原理是2H2O2H2↑+O2↑,试管b中气体较多,是氢气,a收集的气体较少是氧气,根据正氧负氢,氢一负二,可知a、b分别是电源的正极、负极,正确;B、在水中加入少许烧碱,可以增强导电性,正确;C、电解水实验表明,一个水分子是由2个氢原子、1个氧原子构成,水是由氢元素和氧元素组成的,错误;D、目前通过电解水获得氢能,成本高、效率低,应寻找合适的催化剂,正确。故选C。
【答案】C
1.(2018·兰州)为了进一步提高全社会关心水、爱惜水、保护水和水忧患意识,促进水资源的开发、利用、保护和管理,水利部确定每年的3月22日至28日为“中国水周”。
(1)电解水实验中负极端产生的气体是________。检验正极端产生气体的方法________________________________________________________________________________________________________________________。
(2)在水的净化过程中,加入明矾的作用是________________________________________________________________________________________________。
(3)日常生活中可以用________区别硬水和软水
(4)爱护水资源一方面要________;另一方面要防治水体污染。
考向二 纯净物的分类
典例2 (2018·盐城)下列物质属于氧化物的是
A.纯碱(Na2CO3) B.酒精(C2H5OH)
C.干冰(CO2) D.苛性钠(NaOH)
【答案】C
2.小明利用12种元素制作了一张如图所示的“元素钟面”。
(1)在元素周期表中,钟面上的这12种元素分属__________个周期;这些元素之间最根本的区别是_______________不同,决定元素化学性质的是原子结构中的_________________。
(2)请根据钟面上提供的元素,按要求各写出下列一种物质的化学式:①单质_____________;②氧化物________________;③含氧化合物__________________。
(3)此刻钟面上的时针、分针和秒针分别指向三种不同元素,由这三种元素组成的化合物的名称是____________。
1.分类是学习化学的方法之一。下列各组物质按单质、氧化物、混合物顺序排列的是
A.氧气、二氧化碳、空气
B.水、二氧化锰、自来水
C.液氧、蒸馏水、冰水混合物
D.铁、高锰酸钾、矿泉水
2.已知标准状况下,氢气的密度比空气小,氢气难溶于水。下列方法中收集氢气可用
①向上排空气法
②向下排空气法
③排水法
A.① B.②
C.①③ D.②③
3.下列有关水的说法中正确的是
A.水由氢原子和氧原子构成
B.电解水时正、负极产生的气体体积比为1∶2
C.利用活性炭可将硬水变成软水
D.水变成水蒸气是水分子变大了
4.小明通过化学方程式知道,电解水时生成氢气和氧气的体积比为2∶1,但实验所得数据氢气和氧气的体积比略大于2∶1。针对这一发现,你认为下列做法不可取的是
A.大胆提出假设:氧气比氢气易溶于水
B.反复多次实验查找原因
C.查找实验装置是否漏气
D.实验所得数据与理论相差不多,可以认为实验成功
5.如图是电解水的微观示意图,从中获得的信息错误的是
A.化学变化中,分子可分为原子,原子不能再分
B.反应前后分子的种类和数目没有改变
C.生成的氢分子与氧分子的分子个数比为2∶1
D.一个氧分子由2个氧原子构成
6.5月20日,2018年"丝绸之路"宁夏国际马拉松赛在银川如期举行,组委会给运动员提供的海绵是给身体降温,里面是水,下列有关水的说法正确的是
A.生活中常用蒸馏的方法降低水的硬度
B.电解水得到氢气和氧气的质量比为2∶1
C.水是一种常用的溶剂
D.可用明矾区分硬水和软水
7.关于电解水(H2O)实验的说法正确的是
A.电解水时在正极产生氧气
B.实验证明水是由氢气和氧气组成的
C.水中氢、氧元素的质量比为2∶1
D.水分子是由氢分子和氧原子构成的
8.2018 年中国造出厚度仅0.12毫米的超薄玻璃,含有Al2O3、SiO2、B2O3等成分,可耐汽车撞击。可用作手机,电脑和电视显示屏的基本材料。下列说法错误的是
A.超薄玻璃的成分中含有氧化物
B.Al2O3、SiO2、B2O3中Si元素的化合价最高
C.超薄玻璃强度高、透光率好
D.超薄玻璃化学性质稳定,属于纯净物
9.某小组通过电解水和氢气燃烧两个反应探究水的组成,过程如下。下列分析正确的是
A.步骤Ⅰ中正、负极产生气体的体积比为2∶1
B.步骤Ⅰ说明水由氢气和氧气组成
C.步骤Ⅱ的目的是检验并除去氢气中的水蒸气
D.理论上步骤Ⅰ中参加反应的水和步骤Ⅲ中生成的水质量相等
10.下列实验指定容器中的水,其解释没有体现水的主要作用的是
A
B
C
D
实
验
装
置
硫在氧气中燃烧
测定空气中氧气含量
铁丝在氧气中燃烧
排水法收集氧气
解释
集气瓶中的水:吸收放出的热量
量筒中的水:通过水体积的变化得出O2体积
集气瓶中的水:冷却溅落融熔物,防止集气瓶炸裂
集气瓶中的水:水先将集气瓶内的空气排净,后便于观察氧气何时收集满
11.下列所示的四个图像,能正确反映对应变化关系的是
A.加热一定质量的高锰酸钾
B.把一定质量的铜片加入到硝酸银溶液
C.电解水
D.向一定量的氢氧化钠溶液中加水稀释
12.如图是电解水实验的装置,关于这个实验有关说法正确的是
A.电解水的实验可以说明,原子是化学变化中的最小微粒
B.装置中a管收集的气体能使带火星木条复燃
C.为了防止其它物质对实验的干扰,电解水装置中的液体应该用蒸馏水
D.化学变化中往往伴随能量的转变,电解水过程把电能全部转变成化学能
13.氢能是21世纪最理想的能源,但制氢还没有想出真正合适的方法,如图是电解水制氢的简易装置图。
回答下列问题:
(1)电解水实验所用到的电源是________(填“直流电”或“交流电”)。
(2)甲管生成________气体,b应接电源________极。
(3)检验乙管中气体的方法是________。
(4)理论上甲、乙两试管中气体的体积比为________。
(5)通过以上实验得出的结论是________。
14.水不仅是生命之源,也是一种重要的化学物质。请同学们回答下面的问题:
(1)如图所示,与电源正极相连的玻璃管中生成的气体是______,电解水的化学方程式为__________________________。
(2)水电解的过程可用下图所示表示,微粒运动变化的先后顺序是____________。
(3)如图是净化河水的简易装置,下列说法正确的是_____________。
A.净化后的水是纯净物
B.此装置能对水杀菌消毒
C.此装置能把硬水变为软水
D.活性炭能吸附水中的色素及异味
(4)研究人员最近发现,在一定的实验条件下,给水施加一个弱电场,在常温、常压下,水可以结成冰,称为“热冰”。“热冰”有许多实用价值,如开发新药、用于纳米打印机等,还可能用来_______(填写序号)
A.代替干冰 B.防止冰川熔化
C.在室温下制作冰雕 D.建室温溜冰场
1.[2018·铜仁]下列物质属于单质的是
A.水 B.空气 C.泥土 D.氢气
2.[2018·海南]下列物质属于氧化物的是
A.KMnO4 B.KOH C.O3 D.CO
3.[2018·烟台]下列有关水的叙述错误的是
A.水电解时正极产生氧气
B.水的天然循环是通过其三态变化实现的
C.水变成水蒸气,水分子大小不变
D.天然水经过自来水厂净化后得到的水是纯净物
4.[2018·盐城]下列物质属于氧化物的是[来源:学&科&网]
A.纯碱(Na2CO3) B.酒精(C2H5OH)
C.干冰(CO2) D.苛性钠(NaOH)
5.[2018·宁夏]关于氧气、二氧化碳、二氧化硫、过氧化氢、高锰酸钾这五种物质,下列说法正确的是
A.都含有氧元素 B.都含有氧分子
C.都是化合物 D.都是氧化物
6.[2018·兰州]分类是我们学习化学的一种简单易行的科学方法,下列关于物质的分类正确是
选项
类别
物质
A
纯净物
纯净的空气、蒸馏水、高锰酸钾
B
氧化物
氧化镁、二氧化硅、臭氧
C
盐
硫酸铜、纯碱、硝酸银
D
糖类
淀粉、酒糟、葡萄糖
7.[2018·重庆]“有山有水、依山伴水、显山露水”是重庆独特的魅力。下列关于水的说法不正确的是
A.水是一种化学资源
B.电解水是验证水的组成的方法之一
C.水分子保持水的化学性质
D.在固态时水分子是静止不动的
8.[2018·日照]下列实验操作或现象正确的是(部分夹持固定装置已略去)
9.[2018·滨州]电解水的过程可用下列图示表示,粒子运动变化的先后顺序是
A.①②③④ B.①②④③
C.④③①② D.④①②③
10.[2018·徐州]下列说法不正确的是
A.水和过氧化氢含有相同的元素
B.电解水产生H2和O2的质量比为2∶1
C.水汽化和水结冰均为物理变化
D.可以使用肥皂水区分硬水和蒸馏水
11.[2018·咸宁]水是我们日常生活必不可少的物质,下列有关水的说法错误的是
A.水是由氢元素和氧元素组成的
B.生活中可通过煮沸降低水的硬度
C.洗菜、洗衣和淘米的水可用来浇花、拖地或冲厕所
D.水通电分解时正极产生的氢气与负极产生的氧气的体积比约为2∶1
12.[2018·德州]下图是水电解实验示意图,下列有关说法正确的是
A.正极连接的玻璃管内产生氢气
B.产生两种气体质量比为2∶1
C.水是由氢分子和氧分子组成
D.在化学变化中原子重新组合
13.[2018·吉林]关于电解水实验的下列说法中正确的是
A.从现象上判断:正极产生的是氢气
B.从变化上分类:该变化属于物理变化
C.从宏观上分析:水是由氢气和氧气组成的
D.从微观上分析:水分子是由氢原子和氧原子构成的
14.[2018·巴中]在宏观、微观和符号之间建立联系是化学特有的思维方式。根据电解水的实验,回答下列问题:
(1)从宏观上观察:图示a、b管中产生气体的体积比约为________。
(2)从微观上分析:下列说法错误的是________(填字母)。[来源:学科网]
A.水是由水分子构成的
B.水是由氢原子和氧原子构成的
C.每个水分子是由2个氢原子和1个氧原子构成的
15.[2018·连云港]水是由氢、氧两种元素组成的化合物。这一结论是科学家们在大量实验的基础上得出的。
(1)实验室中常用锌粒和稀硫酸反应来制备氢气。请从下列装置中选择并组装一套制取干燥氢气的装置,正确的连接顺序为________ (用接口处字母填写)。
(2)研究氢气的燃烧实验是人们认识水组成的开始。
①氢气在点燃前一定要________。
②氢气在空气中燃烧时,若在火焰上方罩一冷而干燥的小烧杯,可观察到的现象是________________________。在相同条件下,欲使1 L氢气完全燃烧,所需空气至少约为________L。
(3)科学家们又用“电解法”证明了水的组成(装置如图所示,电极不与水及生成的气体反应)。
电解时,水中需加入少量的NaOH,其作用是________________________。 通电一段时间后,发现甲、乙两量筒中收集的气体体积比略小于1∶2,其原因可能是________________________________________________________________________(写出一条即可)。
(4)拉瓦锡还用另一实验证明了水的组成。
他让水蒸气通过一根烧红的铁质枪管,结果得到了氢气,同时枪管表面有黑色固体(磁铁矿的主要成分)生成。该反应的化学方程式为____________________________________。
(5)用“氢气还原氧化铜”实验也可以证明水的组成。
装置A中的玻璃管和其中物质在反应前后的质量差为m1,装置B和其中物质在反应前后的质量差为m2,据此可计算出水中O、H元素的质量比为________(用含 m1、m2的代数式表示)。实验时该比值往往略小于8∶1,原因可能是________(写出一条即可)。
16.[2017·苏州]下列有关水的说法中,不正确的是
A.水是一种常用的溶剂
B.保护水资源是全人类的责任
C.常用肥皂水来鉴别硬水和软水
D.电解水得到的氧气和氢气的体积比为2∶1
17.[2017·杭州]小金在做电解水实验时,先在水中加入少量含酚酞的硫酸钠溶液(硫酸钠溶液呈中性),再通直流电一段时间,现象如图所示。则下列说法正确的是
A.用燃着的木条检验气体a,发现木条上火焰熄灭
B.在酒精灯火焰上检验气体b,气体b不能燃烧
C.与电源负极相连的电极附近的溶液中存在大量OH-
D.在此反应中化学能转化为电能
18.[2017·湘潭]如图所示的两个实验能验证水的组成。
(1)图1所示实验中,观察到的现象是________________________________。
(2)图2所示实验,接通直流电源一段时间后,玻璃管b内产生的气体是______________,该管内产生约10 mL气体时,玻璃管a内产生约_____________mL气体。
(3)上述实验说明水是由_________________________组成的。
(4)电解水的实验中,在电解器玻璃管里加满含有酚酞的硫酸钠溶液(硫酸钠只增强导电性,不发生反应)。在实验过程中,观察到管b电极附近的溶液迅速变红,则该处溶液呈________(填“酸”“碱”或“中”)性。电解后,待溶液混合均匀后测得溶液的pH=7,说明电解时管a电极附近的溶液呈________(填“酸”“碱”或“中”)性。
(5)若取36 g质量分数为1%的硫酸钠溶液进行电解,消耗了6 g水,则电解后硫酸钠溶液中溶质的质量分数为________________。
(6)电解水的实验中,若水中加入少量硫酸以增强导电性,硫酸不发生反应,则电解后溶液的pH________________(填“增大”“减小”或“不变”)。
19.[2017·滨州]分析图中内容回答问题:
(1)左图中海水属于______________(填“纯净物”或“混合物”),海水含有大量氯化钠,氯化钠是由______________(填离子符号)和Cl﹣构成。
(2)右图试管A中气体的化学式为______________,试管B所对应的电源是________(填“正”或“负”)极。
(3)在水蒸发的过程中,下列说法正确的是______________(填字母序号,下同)。
A.水分子不断运动
B.水分子之间间隔不变
C.水分子大小不发生变化
D.水分子可以保持水的物理性质
(4)在电解水的过程中,下列说法正确的是______________。
A.水分子本身发生了改变
B.氢原子和氧原子数目没有发生变化
C.氢原子和氧原子种类发生了改变
D.氢原子和氧原子质量发生了变化
变式拓展
1.【答案】(1)氢气 将带火星的木条接近气体,若木条复燃,则为氧气
(2)吸附沉降
(3)肥皂水
(4)节约用水
2.【答案】(1)三 核内质子数(或核电荷数) 最外层电子数
(2)C(或H2或O2合理即可、下同) H2O等 NaOH等
(3)氢氧化镁
【解析】(1)钟面上的这12种元素是原子序数1~12的元素,在元素周期表中,原子序数1~2在第一周期,原子序数3~10在第二周期,原子序数11~12在第三周期,所以钟面上的这12种元素分属三个周期;元素是具有相同核电荷数(即核内质子数)的一类原子的总称。这些元素之间最根本的区别是核内质子数(或核电荷数)不同;元素的化学性质主要决定于原子的最外层电子数。
(2)①单质是指由同种元素构成的纯净物,钟面上提供的元素形成单质可以是C(或H2或O2合理即可);②氧化物是指由两种元素组成的化合物中,其中一种元素是氧元素的物质,钟面上提供的元素形成氧化物可以是水,化学式是H2O(合理即可);③含氧化合物是含有氧元素的化合物,钟面上提供的元素形成含氧化合物可以是NaOH(合理即可)。
(3)此刻钟面上的时针指向氧元素、分针指向镁元素,秒针指向氢元素,由这三种元素组成的化合物的名称是氢氧化镁。
考点冲关
1.【答案】A
【解析】A、氧气属于单质,二氧化碳属于氧化物,空气属于混合物,正确;B、水、二氧化锰都属于氧化物,自来水属于混合物,错误;C、液氧属于单质,蒸馏水、冰水混合物中只有水分子,它们都属于氧化物,错误;D、铁属于单质,高锰酸钾属于化合物,但不是氧化物,矿泉水属于混合物,错误。故选A。
2.【答案】D
【解析】标准状况下,氢气的密度比空气小,氢气难溶于水。收集氢气可用排水法和向下排空气法。故选D。
3.【答案】B
【解析】A、水是由氢元素和氧元素组成的,水分子是由氢原子和氧原子构成的,错误;B、电解水时,正极产生氧气、负极产生氢气,氧气和氢气的体积比为1∶2,正确;C、活性炭的吸附作用不可使硬水转化为软水,错误;D、液态水变成水蒸汽,分子间的间隔增大,水分子不变,错误。故选B。
4.【答案】D
5.【答案】B
【解析】根据图示可知,水分解的方程式为:2H2O2H2↑+O2↑,据此对选项进行分析。A、从该反应的图示可知在该反应中水分子能分解生成氢、氧两种原子,而氢、氧两种原子没有再分,从而可知化学反应中,分子分为原子,原子不能再分,正确;B、由电解水的微观示意图,在通电的条件下,每两个水分子变化成了两个氢分子和一个氧分子,反应前后分子的种类和数目发生了改变,错误;C、由方程式可以看出,该反应生成的氢气与氧气的分子个数比是2∶1,正确;D、由氧分子的微观构成可知,一个氧分子由2个氧原子构成,正确。故选B。学科~网
6.【答案】C
【解析】A、生活中常用煮沸的方法降低水的硬度,错误;B、电解水得到氢气和氧气的质量比为1∶8,体积比为2∶1,错误;C、水能溶解许多物质,水是一种常用的溶剂,正确;D、明矾可以净化水,但是不能区分硬水和软水,用肥皂水可以区分,错误。故选C。
7.【答案】A
【解析】A、电解水时在正极产生氧气,正确;B、实验证明水是由氢元素和氧元素组成的,错误;C、水中氢、氧元素的质量比为1∶8,错误;D、分子是保持物质化学性质最小的微粒,分子是由原子构成,水分子是由氢原子和氧原子构成的,错误。故选A。
8.【答案】D
【解析】A、Al2O3、SiO2、B2O3都属于氧化物,正确;B、在化合物中氧显−2价,则Al2O3、SiO2、B2O3中Al、Si、B的化合价为+3、+4、+3,正确;C、超薄玻璃可用作手机,电脑和电视显示屏的基本材料,说明超薄玻璃强度高、透光率好,正确;D、超薄玻璃中含有Al2O3、SiO2、B2O3等成分,属于混合物,错误。故选D。
9.【答案】D
10.【答案】A
【解析】A、硫在氧气中燃烧时生成二氧化硫,集气瓶中的水的主要作用是吸收反应生成的二氧化硫气体,以防污染环境;B、测定空气中氧气的含量时,量筒中水的主要作用是通过水体积的变化得出O2体积;C、铁丝在氧气中燃烧时,集气瓶中水的主要作用是冷却溅落融熔物,防止集气瓶炸裂;D、排水法收集气体时,集气瓶中水的主要作用是先将集气瓶内的空气排净,后便于观察氧气何时收集满。故选A。
11.【答案】A
【解析】A、高锰酸钾加热一段时间才分解,随着生成氧气量的增加,固体质量在不断减少,但是锰元素的质量不变,所以固体中锰元素的质量分数变大;反应结束后,固体质量不再减少,则固体中锰元素的质量分数也不再改变,正确;B、铜与硝酸银的反应生成银消耗铜,每反应一个铜原子则置换出两个银原子,固体质量会增加,直至反应结束,错误;C、电解水生成氢气和氧气的体积比是2∶1,而不是质量比,错误;D、氢氧化钠是一种碱,无论加入多少水稀释,溶液仍显碱性,pH始终大于7,错误。故选A。学科#网
12.【答案】A
【解析】A、电解水的实验中分子可以再分原子不能再分,可以说明原子是化学变化中的最小微粒,正确;B、装置中a管收集的气体是电源的负极产生的气体是氢气,不具有可燃性不能使带火星木条复燃,错误;C、为了增强水的导电性,加快电解的速率,可以向水中加入少量的氢氧化钠和稀硫酸,错误;D、化学变化中往往伴随能量的转变,电解水过程中电能主要转变成化学能,错误。故选A。
13.【答案】(1)直流电
(2)氢气 正
(3)将带火星的木条伸入试管内看是否复燃
(4)2∶1
(5)水是由氢元素和氧元素组成的
14.【答案】(1)O2(氧气) 2H2O2H2↑+O2↑
(2)①②③④
(3)D
(4)CD
【解析】(1)电解水时正极产生的是O2(氧气),负极产生的是氢气,反应的化学方程式为2H2O2H2↑+O2↑。(2)电解水的过程中,水分子先分解为氢原子和氧原子,氢原子和氧原子再分别组成氢分子和氧分子,故微粒运动变化的先后顺序是①②③④。(3)A、净水器中物质只能除去不溶性固体杂质和色素,不能除去可溶性杂质,错误;B、净水器中物质主要过滤河水中的不溶性固体及色素,均不能起到消毒杀菌的作用,错误;C、净水器中物质不能降低水中钙、镁离子含量,不能把硬水变为软水,错误;D、活性炭具有吸附性,净水器中活性炭主要用于吸附水有异味的杂质和色素,正确。故选D。(4)根据热冰的概念和形成条件可知,热冰实质仍然是水,故不能做代替干冰和防止冰川熔化等用途;根据热冰的特点“在常温、常压下,水可以结成冰”可知在室温下可以制作冰雕,还能建室温溜冰场。故选CD。
直通中考
1.【答案】D
【解析】A、氧化物是指由两种元素组成的化合物中,其中一种元素是氧元素,水属于氧化物,故选项错误;B、空气中有氧气、氮气等,属于混合物,故选项错误;C、泥土属于混合物,故选项错误;D、氢气是由一种元素组成的纯净物,属于单质,故选项正确。故选D。
2.【答案】D
3.【答案】D
【解析】A、水电解时正极产生氧气,负极产生氢气,正确;B、水的天然循环是通过其固、液、气三态变化实现的,正确;C、水变成水蒸气,水分子大小不变,水分子的间隔变大了,正确;D、天然水经过自来水厂净化后得到的水,常含有可溶性杂质,是混合物,不是纯净物,错误。故选D。
4.【答案】C
【解析】A、纯碱由钠、碳、氧三种元素组成,不是氧化物,错误;B、酒精由碳、氢、氧三种元素组成,不是氧化物,错误;C、二氧化碳是由碳元素和氧元素组成,故是氧化物,正确;D、氢氧化钠由钠、氢、氧三种元素组成,故不是氧化物,错误。故选C。
5.【答案】A
【解析】氧气化学式为O2,二氧化碳化学式为CO2,二氧化硫化学式为SO2,过氧化氢化学式为H2O2,高锰酸钾化学式为KMnO4。A、根据物质化学式可知,都含有氧元素,正确;B、氧气中含有氧分子,其他物质均含有氧原子,错误;C、氧气只由一种元素组成,为单质,错误;D、由两种元素组成且其中一种元素为氧元素化合物称为氧化物,高锰酸钾为化合物,错误。故选A。
6.【答案】C
【解析】A、纯净的空气中含有氮气、氧气等,属于混合物,错误;B、臭氧是只有氧元素一种元素组成的纯净物,属于单质,错误;C、纯碱是碳酸钠的俗名、硫酸铜、硝酸银都是由金属离子和酸根离子组成的化合物,属于盐类,正确;D、酒糟中的主要成分是酒精,不属于糖类,错误。故选C。
7.【答案】D
【解析】A、水是生命之源,是一种化学资源,正确;B、电解水生成氢气和氧气,是验证水的组成方法之一,正确;C、分子可以保持物质的化学性质,水分子保持水的化学性质,正确;D、分子是不断运动的,在固态时水分子也在不断运动,错误。故选D。
8.【答案】C
[来源:学科网]
9.【答案】C
【解析】水由水分子构成,通电条件下,每个水分子分成2个氢原子、1个氧原子,然后每2个氢原子结合成1个氢分子,每2个氧原子结合成1个氧分子,所以微粒的变化顺序是:④③①②。故选C。
10.【答案】B
【解析】A、水和过氧化氢都是由氢元素和氧元素组成的物质,不符合题意;B、电解水产生的氢气和氧气的体积比是2∶1,质量比是1∶8,符合题意;C、水汽化和水结冰的过程只是分子间的间隔发生了改变,是物理变化,不符合题意;D、蒸馏水是软水,可以使用肥皂水鉴别硬水和蒸馏水,不符合题意。故选B。
11.【答案】D
【解析】A、水是由氢元素和氧元素组成的,故正确;B、生活中可通过煮沸降低水的硬度,故正确;C、洗菜、洗衣和淘米的水可用来浇花、拖地或冲厕所,可以节约用水,故正确;D、水通电分解时正极产生的氧气与负极产生的氢气的体积比约为1∶2,故错误。故选D。学科%网
12.【答案】D
【解析】A、与电源正极相连的玻璃管内产生的是氧气,错误;B、与直流电源的正极和负极相连管内产生气体的质量比为8∶1,错误;C、水通电分解是化学变化,水通电后生成氢气和氧气,说明水是由氢元素和氧元素组成的,错误;D、在化学变化中,构成物质的分子分裂成原子,原子重新组合成新的分子,正确。故选D。
13.【答案】D
【解析】A、和负极相连的玻璃管内生成的气体较多是氢气,从现象上判断:负极产生的是氢气,错误;B、水分解成氢气和氧气的过程有新物质生成,是化学变化,错误;C、水分解成氢气和氧气,这个实验说明了水是由氢元素和氧元素组成的,错误;D、从微观上分析可得结论:水分子是由氢原子和氧原子构成的,正确。故选D。
14.【答案】(1)2∶1
(2)B
15.【答案】(1)b、c、d、g
(2)①验纯
②烧杯内壁有水珠(或雾滴)产生 2.4(或2.38)
(3)增强导电性 在相同条件下,O2较H2稍易溶于水
(4)3Fe+4H2OFe3O4+4H2
(5)m1∶(m2-m1) 空气中的H2O、CO2等进入B中(或装置A中生成的Cu又部分被氧化)
【解析】(1)实验室用锌粒和稀硫酸反应来制备氢气,制气装置选“固液常温型”装置,干燥装置选浓硫酸洗气,收集采用向下排气法,正确的连接顺序为b、c、d、g。(2)①氢气在点燃前一定要验纯,若不纯,有可能爆炸。②氢气在空气中燃烧生成了水,若在火焰上方罩一冷而干燥的小烧杯,可观察到的现象是烧杯内壁有水珠(或雾滴)产生。在相同条件下,欲使1 L氢气完全燃烧,所需空气至少约为0.5 L÷21%=2.38 L。(3)电解时,水中需加入少量的NaOH,其作用是增强导电性。通电一段时间后,发现甲、乙两量简中收集的气体体积比略小于1∶2,其原因可能是在相同条件下,O2较H2稍易溶于水。(4)水蒸气通过一根烧红的铁质枪管,得到了氢气,同时枪管表面有黑色Fe3O4固体生成。该反应的化学方程式为3Fe+4H2OFe3O4+4H2。(5)根据信息可知,生成水的质量为m2,质量为m2的水中氧元素的质量为m1,则氧元素质量为m2-m1,故水中O、H元素的质量比为m1∶(m2-m1)。实验时该比值往往略小于8∶1,原因可能是空气中的H2O、CO2等进入B中(或装置A中生成的Cu又部分被氧化)。学科…网
16.【答案】D
【解析】A、水是最常见的溶剂,正确;B、水资源是有限的,要爱护水资源,正确;C、鉴别硬水和软水用到的是肥皂水,加肥皂水搅拌,若是软水会产生大量的泡沫,若是硬水则泡沫较少并会产生大量的浮杂,正确;D、电解水实验中,正极产生的是氧气,负极产生的是氢气,正负两极气体的体积比为1∶2,错误。故选D。
17.【答案】C
18.【答案】(1)产生淡蓝色火焰,烧杯内壁有水雾
(2)氢气 5
(3)氢元素和氧元素
(4)碱 酸
(5)1.2%
(6)减小
【解析】(1)氢气在空气中燃烧,产生淡蓝色火焰,烧杯内壁有水雾。
(2)接通直流电源一段时间后,玻璃管b内产生的气体较多,是氢气,玻璃管a内产生的气体较少,是氧气,氢气和氧气的体积比为2∶1,该管内产生约10 mL气体时,玻璃管a内产生约5 mL气体。
(3)电解水生成氢气和氧气,说明水是由氢元素和氧元素组成的。
(4)在实验过程中,观察到管b电极附近的含有酚酞的硫酸钠溶液迅速变红,则该处溶液呈碱性,电解后,待溶液混合均匀后测得溶液的pH=7,说明电解时管a电极附近的溶液呈酸性。
(5)甲同学消耗了6 g水,溶液还剩36 g﹣6 g=30 g,而溶质没有变还是36 g×1%=0.36 g,则电解后硫酸钠溶液中溶质的质量分数为×100%=1.2%。
(6)电解水生成氢气和氧气,水的质量变小,硫酸质量不变,溶液浓度增大,酸性增强,溶液的pH减小。
19.【答案】(1)混合物 Na+
(2)H2 正
(3)AC
(4)AB
【解析】(1)海水中含有多种物质,属于混合物;氯化钠是由钠离子与氯离子构成的化合物。
(2)右图试管A中气体体积较多,是氢气;试管B中的气体体积较少,是氧气,根据“正氧负氢”可知试管B连接的是电源的正极。
(3)A、水分子不断运动,该观点符合分子是不断运动的特点,正确;B、水蒸发后体积变大,水分子本身没有改变,改变的是分子间的间隔,错误;C、水分子大小不发生变化,正确;D、分子是保持物质化学性质的最小粒子,当物质被分割小到分子时,只能保持物质的化学性质,而不能再保持物质的物理性质,物质的物理性质由物质的聚焦状态决定的,错误。故选AC。
(4)A、电解水的过程中,水分子变成了氢分子和氧分子,正确;B、电解水的过程中,氢原子和氧原子数目没有发生变化,正确;C、电解水的过程中,氢原子和氧原子种类没有发生改变,错误;D、电解水的过程中,氢原子和氧原子质量没有发生变化,错误。故选AB。
纸屑能制氢
氢气是一种广受关注的清洁能源,目前的制氢方法主要有天然气制氢和电解水制氢,前者产生温室气体二氧化碳,后者能耗大。日本研究人员开发出一种新技术,在分解处理纸屑后获得的糖分中混入从植物叶片中提取的叶绿素,并添加铂粉作为催化剂,在接受阳光照射时便能产生少量氢气。
一遇汗水就变香的新型香水
英国研究人员研发出一种无味但遇到汗水就会释放出香味的新型香水。这种香水由离子液体制成,其中含有芳香物质,一般情况下无味,但当遇到水汽后,就会释放香味。所以使用者出汗越多,香味就越大。汗臭源于汗液中的硫醇类化合物,香水中的离子液体可以吸收并锁住这类化合物,从而也可以减少汗臭。
中考化学一轮复习过关考点30 中和反应 (含解析): 这是一份中考化学一轮复习过关考点30 中和反应 (含解析),共18页。试卷主要包含了中和反应,中和反应的实验探究,中和反应的应用等内容,欢迎下载使用。
中考化学一轮复习过关考点11 元素 (含解析): 这是一份中考化学一轮复习过关考点11 元素 (含解析),共20页。试卷主要包含了元素,元素符号,元素周期表简介等内容,欢迎下载使用。
中考化学一轮复习考点过关练习考点13 水的组成和性质(含解析): 这是一份中考化学一轮复习考点过关练习考点13 水的组成和性质(含解析),共26页。试卷主要包含了 氢气的性质和用途, 氢气的实验室制取方法, 水的组成及性质,电解水实验, 实验结论及推论等内容,欢迎下载使用。