


还剩5页未读,
继续阅读
所属成套资源:衡水中学高三政治一轮复习资料及开学检测卷
成套系列资料,整套一键下载
08 衡水中学高三政治一轮复习资料——哲学内涵概论
展开
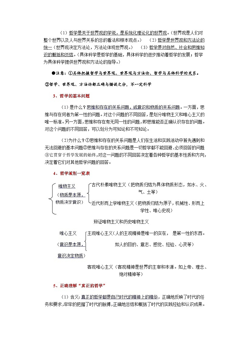
这是一份08 衡水中学高三政治一轮复习资料——哲学内涵概论,共8页。试卷主要包含了 哲学与生活, 哲学的含义,哲学的基本问题,哲学派别一览表,正确理解“真正的哲学”,全面认识马克思主义等内容,欢迎下载使用。
相关试卷
10 衡水中学高三政治一轮复习资料——哲学观的价值选择:
这是一份10 衡水中学高三政治一轮复习资料——哲学观的价值选择,共4页。试卷主要包含了 认识社会与价值选择等内容,欢迎下载使用。
09 衡水中学高三政治一轮复习资料——哲学观点概论:
这是一份09 衡水中学高三政治一轮复习资料——哲学观点概论,共9页。试卷主要包含了联系的含义,联系的普遍性,联系的客观性,具体问题具体分析,矛盾的普遍性和特殊性,主要矛盾和次要矛盾,矛盾的主要方面和次要方面,坚持两点论和重点论的统一的等内容,欢迎下载使用。
06 衡水中学高三政治一轮复习资料——文化的发展:
这是一份06 衡水中学高三政治一轮复习资料——文化的发展,共7页。试卷主要包含了文化的多样性与文化传播等内容,欢迎下载使用。
