2023七年级数学上册第五章一元一次方程章末复习教案新版北师大版
展开章末复习
1.掌握本章重要知识,能灵活运用有关知识解决具体问题.
2.通过梳理本章知识,回顾解决问题中所涉及转化思想和数学建模思想,加深对本章知识的理解.
3.在运用本章知识解决具体问题过程中,进一步体会数学与生活的密切联系,增强数学应用意识,感受数学的应用价值,激发学生兴趣.
【教学重点】
回顾本章知识,构建知识体系.
【教学难点】
利用相关知识解决具体问题.
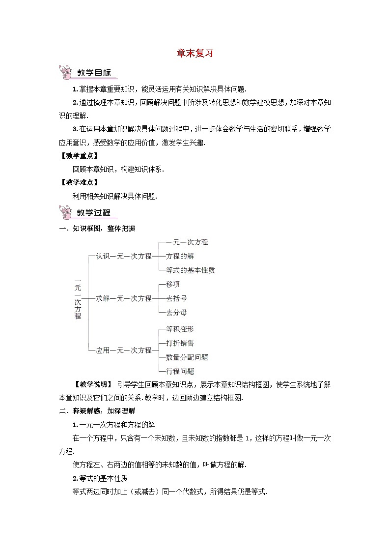
一、知识框图,整体把握
【教学说明】 引导学生回顾本章知识点,展示本章知识结构框图,使学生系统地了解本章知识及它们之间的关系.教学时,边回顾边建立结构框图.
二、释疑解惑,加深理解
1.一元一次方程和方程的解
在一个方程中,只含有一个未知数,且未知数的指数都是1,这样的方程叫做一元一次方程.
使方程左、右两边的值相等的未知数的值,叫做方程的解.
2.等式的基本性质
等式两边同时加上(或减去)同一个代数式,所得结果仍是等式.
等式两边同时乘以同一个数(或除以同一个不为0的数)所得结果仍是等式.
3.解一元一次方程的一般步骤
(1)去分母.(2)去括号.(3)移项.(4)合并同类项.(5)未知数的系数化为1.
4.列方程解应用题的一般步骤
(1)设未知数.(2)找等量关系式.(3)列方程.(4)解方程.(5)检验.(6)写出答案.
三、典例精析,复习新知
例1 已知下列方程:①x+3=1/x;②7x=3;③4x-3=3x+2;④x=2;⑤x+y=5;⑥x2+3x=1.其中是一元一次方程的有( )
A.2个 B.3个
C.4个 D.5个
【分析】①中分母中含有未知数,⑤中含有两个未知数,⑥中未知数的最高次数是2,所以是一元一次方程的是②,③,④,故选B.
例2 下列等式变形正确的是( )
A.如果1/2x=6,那么x=3
B.如果x-3=y-3,那么x-y=0
C.如果mx=my,那么x=y
D.如果S=1/2ab,那么b=S/(2a)
【分析】C两边同时除以m,m可能为0,A、D变形都出现了错误,故选B.
例3 解方程.
解:(1)去分母,得:5(3x-2)+20=2(x+1).
去括号,得:15x-10+20=2x+2.
移项,合并同类项,得:13x=-8.
系数化为1,得:x=-8/13.
(2)去分母,得:6x-3(x-1)=12-2(x+2).
去括号,得:6x-3x+3=12-2x-4.
移项,合并同类项,得:5x=5.
系数化为1,得:x=1.
例4 若关于x的一元一次方程的解是x=-1,则k的值是( )
A.2/7 B.1
C.-3/11 D.0
【分析】本题从“关于x的方程的解关于x的方程关于k的方程关于k的方程的解”的思维路线,考查学生对“方程的解”和“解方程”的知识的掌握情况,故选B.
例5 商场将某种品牌的冰箱先按进价提高50%作为标价,然后打出“八折酬宾,外送100元运装费”的广告,结果每台冰箱仍获利300元,求每台冰箱的进价是多少元.
解:设每台冰箱的进价为x元,则标价为x(1+50%)元,实际售价为x(1+50%)×80%元,由题意得:
x(1+50%)×80%-100-x=300.
解得x=2000.
答:每台冰箱的进价是2000元.
例6 甲、乙两站相距480km,一列慢车从甲站开出,每小时行90km,一列快车从乙站开出,每小时行140km.
(1)慢车先开出1h,快车再开,两车相向而行,快车开出多少小时后两车相遇?
(2)两车同时开出,相背而行多少小时后两车相距600km?
(3)两车同时开出,慢车在快车后面同向而行,多少小时后快车与慢车相距600km?
【分析】此题关键是要理解清楚相向、相背、同向等的含义,弄清楚行驶过程,故可结合图形分析.
(1)相遇问题,画图表示为:
等量关系是:慢车走的路程+快车走的路程=480公里.
解:设快车开出xh后两车相遇,由题意得
140x+90(x+1)=480,
解之得x=.
答:快车开出h后两车相遇.
(2)相背而行,画图表示为:
等量关系是:
两车所走的路程+480km=600km.
解:设xh后两车相距600km.
由题意,得(140+90)x+480=600.
解之得x=.
答:相背而行h后,两车相距600km.
(3)等量关系为:快车所走路程-慢车所走路程+480km=600km.
解:设x小时后两车相距600km,由题意,得
(140-90)x+480=600.
解之得x=12/5.
答:12/5h后两车相距600km.
四、复习训练,巩固提高
1.运用等式性质进行的变形,正确的是( )
A.如果a=b,那么a+c=b-c
B.如果ac=bc,a=b
C.如果a=b,那么ac=bc
D.如果a2=3a,那么a=3
2.若x=2是关于x的方程2x+3m-1=0的解.则m的值等于______.
3.当m=______时,(m-1)/4的值比(2-m)/3的值大2.
4.若(m-1)x|m|+5=0是关于x的一元一次方程.
(1)求m的值;
(2)请写出这个方程;
(3)判断x=1,x=2.5,x=3是否是方程的解.
5.解方程.
6.小明在做家庭作业时练习册上一道解方程的题目被墨水污染了:,“”是被污染的内容,他很着急,翻开书后面的答案,这道题的解是x=2,你能帮助他补上“”的内容吗?说出你的办法.
7.某童车厂生产由一个车身和三个车轮组成的童车,工厂有88名工人,每名工人每个星期可生产5个车身或9个车轮,问如何安排这些工人,使得他们每个星期生产的车身和车轮配套?
8.某商场因换季准备处理一些羊绒衫,若每件羊绒衫按标价的六折出售将亏110元,若按标价的八折出售,每件将赚70元.每件羊绒衫的标价是多少元?进价是多少元?
9.已知A、B两地相距100千米,甲每小时走11千米,乙每小时走9千米,甲、乙两人分别从A、B两地同时出发.
(1)相向而行,经过多少小时两人相遇?
(2)同向而行,经过多少小时甲追上乙?
(3)反向而行,经过多少小时相距160千米?
【教学说明】 这部分安排了几个较典型的重点题型,加深对本章知识的理解,进一步提高学生综合运用所学知识的能力.前5题可由学生自主完成,后4题可由师生共同探讨得出结论.
【答案】1.B 2.-1 3.5
4.(1)m=-1(2)-2x+5=0
(3)x=2.5是原方程的解;x=1,x=3不是原方程的解.
5.(1)x=-3 (2)x=17/25
6.解:设空格内的数为a,把x=2代入方程得,解得a=4.
7.解:设安排x人生产车身,则生产车轮有(88-x)人,根据题意得:5x=(88-x)×9÷3.
解得x=33.
故安排生产车轮有88-33=55(人).
所以安排33名工人生产车身,55名工人生产车轮.
8.解:设每件羊毛衫的标价为x元,由题意得:
0.6x+110=0.8x-70.
解得x=900,进价为900×0.6+110=650元.
所以每件羊毛衫的标价是900元,进价为650元.
9.解:(1)设相向而行,经过x小时两人相遇,则有11x+9x=100,解得x=5,所以相向而行,经过5小时两人相遇.
(2)设同向而行,经过y小时甲追上乙,则有100+9y=11y,解得y=50.所以同向而行,经过50小时甲追上乙.
(3)设反向而行,经过z小时两人相距160千米,则有11z+100+9z=160,解得z=3.所以,反向而行经过3小时两人相距160千米.
五、师生互动,课堂小结
本堂课你能完整地回顾本章所学的有关知识吗?你学会了哪些与本章有关的数学思想方法?你还有哪些困惑与疑问?
【教学说明】 学生回顾本章知识,积极与同伴交流,对于学生的困惑与疑问,教师应及时指导.
1.布置作业:从教材“复习题5”中选取.
2.完成练习册中本章复习课的练习.
本节课通过复习归纳本章重点知识,加深对本章知识的理解,通过例题的讲解与复习训练,进一步提高学生综合运用所学知识的能力.

