





2023-2024学年广东省江门市台山市一中高三上学期第一次月考生物含答案
展开
这是一份2023-2024学年广东省江门市台山市一中高三上学期第一次月考生物含答案,文件包含广东省江门市台山市一中2023-2024学年高三上学期第一次月考Word版答案docx、广东省江门市台山市一中2023-2024学年高三上学期第一次月考生物Word版试题docx等2份试卷配套教学资源,其中试卷共32页, 欢迎下载使用。
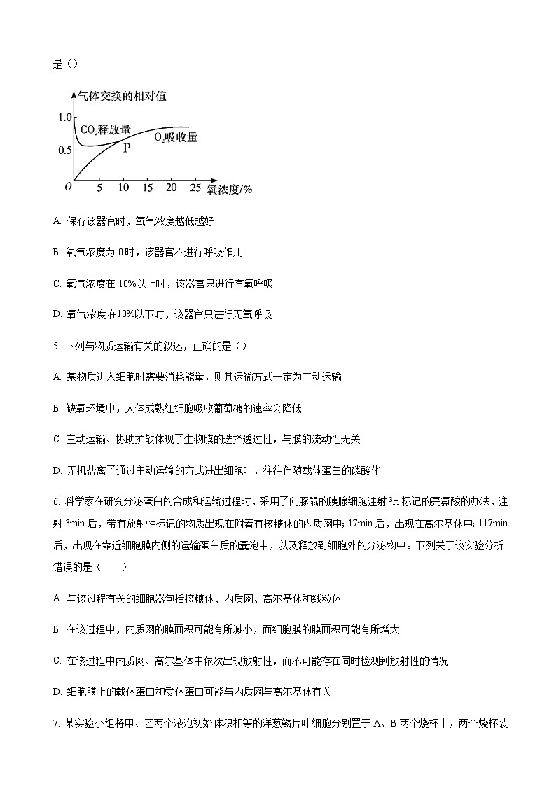
台山一中2024届高三第一次月考生物学科试题(2023-08)学校:_____姓名:_____班级:_____考号:_____注意事项:1.答题前填写好自己的姓名、班级、考号等信息;2.请将答案正确填写在答题卡上。第I卷(选择题)一、选择题:本题共16小题,共40分。第1-12小题,每小题2分;第13-16小题,每小题4分。在每小题给出的四个选项中,只有一项是符合题目要求的。1. 下列叙述正确的是()A. 酵母菌和白细胞都有细胞骨架 B. 发菜和水绵都有叶绿体C颤藻、伞藻和小球藻都有细胞核 D. 黑藻、根瘤菌和草履虫都有细胞壁2. 瘦素是一种含有146个氨基酸的蛋白质类激素,研究发现,瘦素缺乏的大鼠,食欲旺盛,体重显著增加,导致病态肥胖。下列相关叙述错误的是()A. 瘦素是氨基酸在核糖体经过脱水缩合形成的B. 瘦素的合成与分泌需要消耗能量C. 瘦素可与双缩脲试剂发生紫色反应D. 瘦素缺乏的大鼠可通过喂食添加了瘦素的饲料进行治疗3. 下列关于真核细胞细胞核说法,错误的是()A. 细胞核是遗传物质贮存和复制的主要场所B. 核膜为双层膜,其外层与粗面内质网相连C. 核孔复合体是DNA、RNA、蛋白质进出细胞核的通道D. 横纹肌细胞有多个细胞核4. 下图表示某种植株的非绿色器官在不同氧浓度下,O2的吸收量和CO2的释放量的变化。下列叙述正确的是()A. 保存该器官时,氧气浓度越低越好B. 氧气浓度为0时,该器官不进行呼吸作用C. 氧气浓度在10%以上时,该器官只进行有氧呼吸D. 氧气浓度10%以下时,该器官只进行无氧呼吸5. 下列与物质运输有关的叙述,正确的是()A. 某物质进入细胞时需要消耗能量,则其运输方式一定为主动运输B. 缺氧环境中,人体成熟红细胞吸收葡萄糖的速率会降低C. 主动运输、协助扩散体现了生物膜的选择透过性,与膜的流动性无关D. 无机盐离子通过主动运输的方式进出细胞时,往往伴随载体蛋白的磷酸化6. 科学家在研究分泌蛋白的合成和运输过程时,采用了向豚鼠的胰腺细胞注射3H标记的亮氨酸的办法,注射3min后,带有放射性标记的物质出现在附着有核糖体的内质网中;17min后,出现在高尔基体中;117min后,出现在靠近细胞膜内侧的运输蛋白质的囊泡中,以及释放到细胞外的分泌物中。下列关于该实验分析错误的是( )A. 与该过程有关的细胞器包括核糖体、内质网、高尔基体和线粒体B. 在该过程中,内质网的膜面积可能有所减小,而细胞膜的膜面积可能有所增大C. 在该过程中内质网、高尔基体中依次出现放射性,而不可能存在同时检测到放射性的情况D. 细胞膜上的载体蛋白和受体蛋白可能与内质网与高尔基体有关7. 某实验小组将甲、乙两个液泡初始体积相等的洋葱鳞片叶细胞分别置于A、B两个烧杯中,两个烧杯装有等浓度的KNO3溶液,甲和乙两个细胞的液泡体积变化如图所示。下列说法错误的是()A. 初始状态下,甲的细胞液浓度大于乙的 B. t1时,甲细胞液的渗透压与外界溶液的相近C. O~t1,甲和乙的细胞吸水能力都逐渐增强 D. t2时,甲、乙的细胞液浓度和初始状态相等8. 已知①酶、②抗体、③激素、④糖原、⑤脂肪、⑥核酸都是人体内有重要作用的物质。下列说法正确的是()A. ①②③都是由氨基酸通过肽键连接而成的B. ③④⑤都是生物大分子,都以碳链为骨架C. ①②⑥都是由含氮的单体连接成的多聚体D. ④⑤⑥都是人体细胞内的主要能源物质9. 在游泳过程中,参与呼吸作用并在线粒体内膜上作为反应物的是()A. 还原型辅酶Ⅰ B. 丙酮酸C. 氧化型辅酶Ⅰ D. 二氧化碳10. 用含3H标记的尿嘧啶核苷酸培养液培养植物细胞数小时后,放射性主要存在于 ( )A. 叶绿体和高尔基体中B. 细胞核和溶酶体中C. 核糖体和液泡中D. 细胞核和叶绿体中11. 下列有关化合物的叙述,错误的是()A. 细胞内的结合水主要与大分子物质结合后失去了溶解性B. 植物脂肪中因大多含有不饱和脂肪酸而在常温下呈液态C. 氨基酸分子都需要转运蛋白的协助才能通过细胞膜D. 细胞中的磷脂分子和核酸的元素组成相同12. 食品安全关乎每个人的健康,下列有关食品的检验在操作无误的情况下正确的是()选项探究主题实验试剂预期结果结论A某脱脂棉中是否含有脂肪苏丹Ⅲ液红色含有脂肪B某大豆油中是否含有蛋白质双缩脲试剂紫色不含有蛋白质C某奶片中是否添加淀粉甲基绿蓝色不添加淀粉D某无糖饮料中是否含有还原糖斐林试剂(加热)砖红色含有还原糖 A. A B. B C. C D. D13. “庄稼一枝花,全靠肥当家”,合理施肥是充分发挥肥料的增产作用,实现高产、稳产、低成本的重要措施。有机肥料养分全,肥效慢;化肥肥分浓,见效快,常用的化肥有氮肥、磷肥和钾肥等。下列叙述正确的是()A. 农作物从肥料中获得元素大多以化合物的形式存在于细胞中B. 有机肥料能为农作物提供有机物,以及NH4+、NO3-、K+等C. P被农作物吸收后,可以参与构成DNA、ADP、磷脂等D. N被农作物吸收参与构成蛋白质后,主要存在于其R基上14. 下列生物实验探究中运用的原理,前后不一致的是()A. 建立物理模型研究DNA结构-研究减数分裂染色体变化B. 运用同位素标记法研究卡尔文循环- 研究酵母菌呼吸方式C. 运用减法原理研究遗传物质- 研究抗生素对细菌选择作用D. 孟德尔用假说演绎法验证分离定律- 摩尔根研究伴性遗传15. 生物膜上能运输H+的质子泵主要有3类:消耗ATP的同时自身发生磷酸化并将H+泵出细胞的P型质子泵;消耗ATP,但不需要磷酸化,将H+逆浓度梯度泵入细胞器(如溶酶体,液泡)的V型质子泵;利用H+顺浓度梯度释放的势能合成ATP的F型质子泵。下列说法错误的是()A. 3类质子泵的运输都受温度变化的影响B. P型质子泵磷酸化后空间结构发生变化C. 溶酶体、液泡内的H+浓度高于细胞质基质的H+浓度D. F型质子泵运输H+方式是主动运输16. 某种酶P由RNA和蛋白质组成,可催化底物转化为相应的产物。为探究该酶不同组分催化反应所需的条件。某同学进行了下列5组实验(表中“+”表示有,“-”表示无)。实验组①②③④⑤底物+++++RNA组分++-+-蛋白质组分+-+-+低浓度Mg2++++--高浓度Mg2+---++产物+--+-根据实验结果可以得出的结论是( )A. 酶P必须在高浓度Mg2+条件下才具有催化活性B. 蛋白质组分的催化活性随Mg2+浓度升高而升高C. 在高浓度Mg2+条件下RNA组分具有催化活性D. 在高浓度Mg2+条件下蛋白质组分具有催化活性第II卷(非选择题)二、非选择题:共60分。考生根据要求作答。17. 翟中和院士在其主编的《细胞生物学》中说到,我确信哪怕一个最简单的细胞,也比迄今为止设计出的任何智能电脑更精巧。表达出了细胞经过数亿年的进化,还有太多的未知等待同学们去探索,请同学们欣赏下面几个细胞,并据图回答下列问题([ ]内填序号,横线上填内容):(1)从结构上来看,图1细胞与图2细胞的根本区别是,图1细胞______。(2)与人体胰岛细胞相比,图2细胞特有的细胞结构有______。(3)图2中,控制植物性状的物质主要位于[ ]______中,对细胞核的功能较为全面的阐述是______。(4)图3反映的是细胞膜的______的功能。细胞膜功能的实现离不开细胞膜______的结构特点。(5)图4支原体的②处糖蛋白很少,从细胞结构的角度分析,其原因是______。广谱青霉素可抑制细菌的增殖,但支原体对其并不敏感,推测青霉素对细菌的作用位点为______。作用于核糖体小亚基的四环素类抗生素可抑制支原体和细菌的增殖,却不会抑制人体细胞的增殖,原因是______。18. 下图是关于生物体细胞内部分有机化合物的概念图以及核酸的部分结构图。请据图回答下列问题:(1)图1的有机物中共同含有的的化学元素是_____。(2)b的基本组成单位在人体中它共有_____种,其中有_____种人体细胞能够合成,叫作_____;b的基本组成单位结构通式表示为_____。(3)医生建议正常饮食中应该每天摄入一定量的维生素D,请解释其中的科学道理:_____。(4)小麦细胞中的DNA与图1中的c相比,在分子结构上的特点是特有的五碳糖是_____,特有的碱基是_____;ATP分子脱去_____个Pi后是组成图1中c 的基本单位之一;写出图2中画圈部分结构的名称是_____。(5)燃烧等质量的糖类和脂肪,其中燃烧_____的耗氧量更多,因此对于油料作物种子在播种时应该_____(深/浅)播。(6)氨基酸或核糖核苷酸可以合成具有催化作用的酶,酶加快化学反应速率的实质是_____。19. 根据《中华人民共和国道路交通安全法》规定:车辆驾驶员血液酒精浓度在20~80mg/100mL(不含80 mg/100mL)属于酒驾,而≥80mg/100mL则属于醉驾。酒精对人体细胞有毒害作用,肝脏具有解毒功能,酒精能在肝脏中发生氧化分解。其过程如下:(1)由以上反应式可以看出,酒精彻底分解的阶段是_________(编号)。人喝酒后,酒精首先通过_______________(填“自由扩散”、“协助扩散”或“主动运输”)方式进入消化道上皮细胞,然后通过血液运输至肝脏发生分解(解酒)。(2)据专家分析指出目前市面上所谓的“解酒药”只是普通的化学药剂。用小白鼠进行实验,探究某种“解酒药”X是否具有解酒功效。请完善以下实验内容。(观察方法和指标:交管部门提供的吹气式微电脑数控酒精测试仪,显示酒精含量值)①实验组服用________________,对照组服用_____________,一段时间后,收集两组小鼠呼出的气体进行检测。②预期结果及结论:当________________时,说明“解酒药”X具解酒功效。当________________时,说明“解酒药”X不具解酒功效。20. 玉米在加工成各种产品的过程中,产生的下脚料中含有玉米蛋白,直接丢弃不仅浪费资源,还污染环境。某科研小组为提高玉米蛋白的利用率,利用中性蛋白酶和碱性蛋白酶对玉米蛋白进行水解,可将其加工成玉米蛋白肽。下图1、2表示两种蛋白酶在不同条件下对玉米蛋白的水解的实验结果。回答下列问题:(1)蛋白酶只能催化蛋白质的水解,不能催化脂肪等物质的水解,这体现了酶的_____________性。(2)据图1分析可知,两种蛋白酶的最适pH_______(填“相同”或“不相同”),过酸或过碱都使得两种酶的活性下降,甚至失活,其原因可能是____________________________。(3)在玉米蛋白肽的生产过程中,__________(填“中性蛋白酶”或“碱性蛋白酶”)更适合用于催化玉米蛋白的水解,原因是____________________________________。(4)若要保存酶用于研究,应该将温度控制在_______(填“适宜温度”、“低温”或“高温”)条件下,这是因为_______________________。21. 蓬等耐盐植物生活在靠近海滩或者海水与淡水汇合的区。耐盐植物能够在盐胁迫逆境中正常生长,其根细胞独特的转运机制发挥了十分重要的作用。如图是耐盐植物根细胞参与抵抗盐胁迫有关的结构示意图。(1)盐碱地上大多数植物难以生长,主要原因是______________________________________。(2)耐盐植物根细胞膜具有选择透过性的物质基础是_________________________________。当盐浸入到根周围的环境时,Na+借助通道蛋白HKT1以____________方式大量进入根部细胞,同时抑制了K+进入细胞,导致细胞中Na+、K+的比例异常,影响蛋白质的正常合成从而影响植物生长。与此同时,根细胞会借助Ca2+调节Na+、K+转运蛋白的功能,进而调节细胞中Na+、K+的比例。由此推测,细胞质基质中的Ca2+对HKT1和AKT1的作用依次为_______________、____________(填“激活”或“抑制”),使细胞内的蛋白质合成恢复正常。另外,一部分离子被运入液泡内,通过调节细胞液的渗透压促进根细胞吸水。(3)图示中的各结构H+浓度分布存在差异,该差异主要由位于________________________上的H+-ATP泵逆浓度转运H+来维持的。根据植物抗盐胁迫的机制,提出促进盐化土壤中耐盐作物增产的措施_______________________________(答出一点即可)。
相关试卷
这是一份2023-2024学年广东省江门市高三上学期11月大联考试题生物含解析,共14页。试卷主要包含了选择题的作答,非选择题的作答,AhR等内容,欢迎下载使用。
这是一份广东省江门市2023-2024学年高三上学期11月大联考生物试题(Word版附解析),共11页。试卷主要包含了选择题的作答,非选择题的作答,AhR等内容,欢迎下载使用。
这是一份广东省江门市2023—2024学年高三上学期11月大联考生物试题,共12页。