


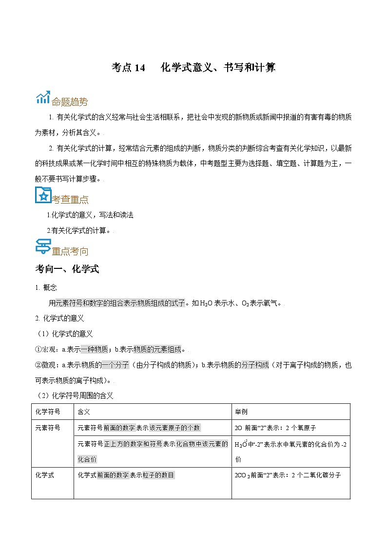
中考化学一轮复习考点过关练习考点14 化学式意义、书写和计算(含解析)
展开
这是一份中考化学一轮复习考点过关练习考点14 化学式意义、书写和计算(含解析),共27页。试卷主要包含了 化学式的写法和读法等内容,欢迎下载使用。
考点14 化学式意义、书写和计算
命题趋势
1. 有关化学式的含义经常与社会生活相联系,把社会中发现的新物质或新闻中报道的有害有毒的物质为素材,分析其含义。
2. 有关化学式的计算,经常结合元素的组成的判断,物质分类的判断综合考查有关化学知识,以最新的科技成果或某一化学时间中相互的特殊物质为载体,中考题型主要为选择题、填空题、计算题为主,一般不要书写计算步骤。
考查重点
1.化学式的意义,写法和读法
2.有关化学式的计算。
重点考向
考向一、化学式
1. 概念
用元素符号和数字的组合表示物质组成的式子。如H2O表示水、O2表示氧气。
2. 化学式的意义
(1) 化学式的意义
①宏观:a.表示一种物质;b.表示物质的元素组成。
②微观:a.表示物质的一个分子(由分子构成的物质);b.表示物质的分子构成(对于离子构成的物质,也可表示物质的离子构成)。
(2) 化学符号周围的含义
化学符号
含义
举例
元素符号
元素符号前面的数字表示该元素原子的个数
2O前面“2”表示:2个氧原子
元素符号正上方的数字和符号表示化合物中该元素的化合价
H2中“-2”表示水中氧元素的化合价为-2价
化学式
化学式前面的数字表示粒子的数目
2CO2前面“2”表示:2个二氧化碳分子
化学式中原子或原子团右下角的数字表示对应原子或原子团的数目
CO2中“2”表示:一个二氧化碳分子中含有2个氧原子
离子符号
离子符号前面的数字表示离子的数目
3Fe3+前面“3”表示:3个铁离子
元素符号(或原子团)右上角的数字表示该离子所带电荷数
Fe3+中“3”表示:一个铁离子带3个单位的正电荷
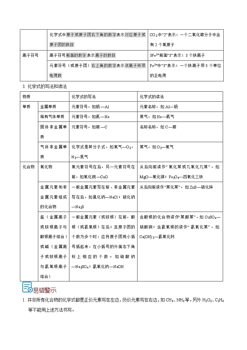
3. 化学式的写法和读法
物质
化学式的写法
化学式的读法
单质
金属单质
元素符号,如铝—Al
元素名称,如Al—铝
稀有气体单质
元素符号,如氦—He
某气,如He—氦气
固体非金属单质
元素符号,如碳—C
名称名称,如C—碳
气体非金属单质
化学式是其分子式,如氧气—O2,N2—氮气
某气,如O2—氧气
化合物
氧化物
氧元素符号在后,另一元素符号在前,如氧化铜—CuO
从后向前读作“氧化某或几氧化几某”,如MgO—氧化镁;Fe3O4—四氧化三铁
金属元素和非金属元素组成的化合物
一般金属元素写在前、非金属元素写在后,如氯化钠—NaCl;硫化钠—Na2S
从后向前读作“某化某”,如ZnS—硫化锌
盐(金属离子或铵根离子与酸根离子结合)或碱(金属离子或铵根离子与氢氧根离子结合)
一般金属元素(或铵根)在前,酸根(或氢氧根)在后;且原子团的个数为多个时,应将原子团用小括号括起来,在小括号的外面右下角标上相应的个数。如硫酸钠—Na2SO4;氢氧化钠—NaOH
含酸根的化合物读作“某酸某”,如CuSO4—硫酸铜;含氢氧根的读作“氢氧化某”,如Ca(OH)2—氢氧化钙
易错警示
1. 并非所有化合物的化学式都是正价元素写在左边,负价元素写在右边,如CH4、NH3等。另外H2O2、C2H4等不能用上述方法书写。
2. 当组成元素原子个数比是“1”时,“1”省略不写(H2O2除外)。
3. 化学式中原子团个数不为“1”时,原子团必须加括号,如(NH4)2CO3。
4. 化学式的书写要按规则进行,不能臆测不存在的物质的化学式。
知识拓展
1、 化学式的书写要按规则进行,不能臆测不存在的物质的化学式。
2、如元素有可变价,一般在化合物中该元素显高价态时可直接按元素的名称读出化合物的名称。如在Fe2O3中铁元素显+3价,所以名称读作氧化铁。也可将数字读出来,即读作三氧化二铁。如显较低的价态,则在该元素的名称前加一个“亚”字,如FeO中铁元素显+2价,所以化学式读作氧化亚铁。
3、化学式中原子个数为1的一般不读,但为了区别其它化合物有时也读出1。如:CO读为一氧化碳
4、对于较复杂的化学式,其中含有两个或两个以上的原子团,书写这部分时要添加括号,将原子团个数写在括号右下角。如氢氧化钙Ca(OH)2、硝酸镁Mg(NO3)2、硫酸铵(NH4)2SO4。
方法技巧
化学式意义全解(以C10H10O为例)
C10H10O
跟踪训练
1.(2020·大连市沙河口区九年级上学期期末)“2C60”表示( )
A.120个碳原子 B.2个碳原子
C.120个Co分子 D.2个C60分子
【答案】D
【解析】“2个C60”的含义是2个C60分子,D选项正确,符合题意。故选D。
2.(2020·焦作市九年级上学期期末)下列化学用语书写错误的是( )
A.两个氮原子:2N B.两个氨分子:2NH3
C.氧化铝的化学式:Al2O3 D.一个钙离子:Ca+2
【答案】D
【解析】A、氮原子的元素符号为N。两个氮原子需要在原子前标注数字2,即2N,A正确;
B、一个氨分子是由1个氮原子和3个氢原子构成的。在分子前标注数字表示分子的个数。所以两个氨分子的书写为:2NH3,B正确;
C、一个氧化铝分子中有两个铝原子和三个氧原子,所以氧化铝的化学式为Al2O3,C正确;
D、一个钙离子带两个单位的正电荷,先写数字后写正负号,即Ca2+,D错误。故选D。
3.碳酸乙烯酯(C3H4O3)可用作锂电池电解液,下列有关碳酸乙烯酯的说法正确的是( )
A.碳酸乙烯酯的相对分子质量为(12×3+1×4+16×3)g
B.碳酸乙烯酯中C、H、O三种元素的质量比为12∶1∶16
C.碳酸乙烯酯中C、H、O三种原子的个数比为3∶4∶3
D.碳酸乙烯酯中碳元素的质量分数= ×100%
【答案】C
【解析】A、碳酸乙烯酯的相对分子质量为12×3+1×4+16×3,相对分子质量单位为“1”,通常不写,错误;B、碳酸乙烯酯中C、H、O三种元素的质量比为12×3∶1×4∶16×3,错误;
C、化学式中元素符号右下角的数字为一个分子中原子的个数,碳酸乙烯酯中C、H、O三种原子的个数比为3∶4∶3,正确;
D、酸乙烯酯中碳元素的质量分数= ×100% ,错误。故选C。
4.(2020·蚌埠市九年级上学期期末)三位化学家因锂电池研究获2019年化学诺贝尔奖,其中钴酸锂(LiCoO2)的使用促进了锂离子电池的广泛应用。下列关于钴酸锂的说法正确的是
A.钴酸锂由1个锂原子、1个钴原子和2个氧原子构成
B.已知锂元素+1价,氧元素-2价,可知钴元素显+3价
C.锂、钴、氧元素的质量比为1∶1∶2
D.元素质量分数最大的是氧
【答案】B
【解析】A、一个钴酸锂分子由1个锂原子、1个钴原子和2个氧原子构成,故错误;B、锂元素显+1价,氧元素显-2价,设钴元素的化合价是x,根据在化合物中正负化合价代数和为零,可得:(+1)+x+(-2)×2=0,则x=+3价,故正确;C、钴酸锂中锂、钴、氧三种元素的质量比是(7×1)∶(59×1)∶(16×2)≠1∶1∶2,故选项说法错误;D、钴酸锂中锂、钴、氧三种元素的质量比是(7×1)∶(59×1)∶(16×2)=7∶59∶32,元素质量分数最大的是钴元素,故错误。故选B。
5.烧烤在烟熏、烘烤并发生焦糊过程中,高活性致癌剂苯并芘(C20H12)的含量比普通食物增加约10~20倍,对苯并芘的描述正确的一项是
A.它由碳、氢两种原子构成
B.它含有6个氢分子
C.它含有碳、氢两种元素组成
D.其中碳、氢元素的质量比为5∶3
【答案】C
【解析】A、苯并芘是由苯并芘分子构成的,故A错误;B、苯并芘中不含有氢分子,故B错误;C、苯并芘由碳、氢两种元素组成,故C正确;D、其中碳、氢元素的质量比为∶(12×20)∶(1×12)=20∶1,故D错误。故选C。
4.(2021·湖北荆州市·中考真题)元素化合价和物质类别是认识物质的两个重要维度。如图表示硫元素的化合价与含硫物质类别之间的关系,已知A点表示SO3,则下列说法错误的是( )
A.B点表示的物质在空气中燃烧产生淡蓝色火焰
B.C点表示的物质是大气污染物之一
C.D点表示的物质和硝酸钡在溶液中不能大量共存
D.E点表示的物质的化学式为Na2SO3
【答案】D
【解析】A、B点表示物质属于单质,故B点表示的物质为硫,硫在空气中燃烧,发出淡蓝色火焰,不符合题意;B、C点表示物质属于氧化物,且硫元素的化合价为+4价,故C点表示二氧化硫,二氧化硫会导致酸雨,属于空气污染物,不符合题意;C、D点表示物质属于酸,且硫元素的化合价为+6价,故D点表示硫酸,硫酸能与硝酸钡反应生成硫酸钡沉淀和硝酸,不能大量共存,不符合题意;D、E点表示物质属于盐,且硫元素的化合价为+6价,表示硫酸钠,化学式为:Na2SO4,符合题意。故选D。
真题再现
1.(2021·重庆市江北区模拟)抗击“新冠疫情”,过氧乙酸(C2H4O3)是常用化学消毒剂,它是无色透明液体,呈弱酸性,易燃,有强氧化性。下列有关说法正确的是( )
A.过氧乙酸含有臭氧(O3) B.过氧乙酸这种物质由9个原子构成
C.过氧乙酸能腐蚀金属 D.过氧乙酸燃烧只生成CO2
【答案】C
【解析】A、过氧乙酸是纯净物,不含有臭氧(O3),A错误。
B、过氧乙酸这种物质由过氧乙酸分子构成,B错误。
C、过氧乙酸呈弱酸性能腐蚀金属,C正确。
D、过氧乙酸含有氢元素,燃烧不只生成CO2还有H2O,D错误。故选:C。
2.(2021·厦门外国语学校三模)据福建省市场监管局和福建省农业农村厅联合发出《关于整治“天价岩茶”乱象的通知》,并开展专项整治行动,意义重大。岩茶中的主要成分为茶多酚(化学式为C22H18O11),下列关于茶多酚的叙述不正确的是( )
A.茶多酚属于有机化合物
B.茶多酚的相对分子质量为282 g
C.一个茶多酚分子由22个碳原子、18个氢原子、11个氧原子构成
D.茶多酚中碳、氢、氧三种元素的质量比为132:9:88
【答案】B
【分析】
有机化合物简称有机物,通常指含有碳元素的化合物。有机物一定含有碳元素,但含有碳元素的化合物不一定是有机物。含有碳元素但不属于有机物的化合物主要包括:碳的氧化物、碳酸、碳酸盐和碳酸氢盐。
【解析】A、根据有机物定义可知茶多酚属于有机物,故选项正确;
B、相对分子质量单位是“1”,不是“克”,故选项错误;
C、由茶多酚分子式可知,一个茶多酚分子由22个碳原子、18个氢原子、11个氧原子构成,故选项正确;
D、茶多酚中碳、氢、氧三种元素的质量比为(12×22)∶(1×18)∶(16×11)=132∶9∶88,故选项正确。故选B
3.(2021·临洮县教育局九年级二模)异烟肼(C6H7N3O)是一种适用于各种结核病预防的药物,对人类没有毒性,但若被狗误食会造成狗肝肾充血死亡。下列关于异烟肼的说法正确的是( )
A.异烟肼分子由四种元素构成
B.异烟肼中氢元素的质量分数最大
C.异烟肼的相对分子质量为137g
D.异烟肼中碳、氢、氮、氧元素的质量比为72:7:42:16
【答案】D
【解析】A、根据异烟肼化学式可知,异烟肼由四种元素组成,异烟肼分子由四种原子构成,故选项说法错误;
B、异烟肼中碳、氢、氧元素的质量比为(12×6):(1×7):(14×3):16=72:7:42:16,则碳元素的质量分数最大,故选项说法错误。
C、相对分子质量的单位是“1”,不是“g”。异烟肼的相对分子质量为137,故选项说法错误。
D、异烟肼中碳、氢、氮、氧元素的质量比为(12×6):(1×7):(14×3):16=72:7:42:16,故选项说法正确。故选:D。
4.(2021·泉州实验模拟)2021年6月1日,世界卫生组织宣布中国科兴新冠肺炎灭活疫苗被列入紧急使用清单。灭活疫苗可在石炭酸(化学式为C6H6O,具有酸的性质)防腐的条件下制成。下列有关石炭酸的说法中正确的是( )
A.石炭酸属于氧化物
B.石炭酸中氧元素的质量分数最小
C.石炭酸能与NaOH反应生成水
D.石炭酸中碳、氢元素质量比为1:1
【答案】C
【解析】A、石炭酸由C、H、O三种元素组成,不属于氧化物,不符合题意;
B、石炭酸中C、H、O元素的质量比为:(12×6):6:16=36:3:8,故氢元素的质量分数最小,不符合题意;
C、石炭酸具有酸的性质,能与NaOH反应生成相应的盐和水,符合题意;
D、石炭酸中碳、氢元素质量比为:(12×6):6=12:1,不符合题意。故选C。
5.(2021·内蒙古一模)新型冠状病毒(SARS-CoV-2)肺炎威胁着人们的身体健康,公共场所尤其要注意消毒杀菌。戊二醛(化学式为C5H8O2)是一种广谱高效的消毒剂。有关戊二醛的下列叙述不正确的是( )
A.戊二醛的相对分子质量为100
B.戊二醛中C、H、O三种元素的质量比为5:8:2
C.戊二醛充分燃烧时,生成的产物为二氧化碳和水
D.戊二醛是一种有机化合物
【答案】B
【解析】
A、戊二醛的相对分子质量=12×5+1×8+16×2=100,故选项正确;
B、戊二醛中C、H、O三种元素的质量比(12×5):(1×8):(16×2)=15:2:8,故选项错误;
C、戊二醛只含C、H、O三种元素,充分燃烧时,生成的产物为水和二氧化碳,故选项正确;
D、戊二醛含C元素,所以属于有机化合物,故选项正确。
故选B
6.(2021·重庆九龙坡区模拟)中成药莲花清瘟对治疗轻型新冠肺炎患者有确切疗效,其有效成分之一为连翘甙(C27H34O11)。下列关于连翘甙的说法正确的是( )
A.连翘甙属于氧化物
B.连翘甙中氢、氧元素的质量比为17:5
C.连翘甙由72个原子构成
D.连翘甙中碳元素的质量分数最大
【答案】D
【解析】A、该物质是由碳、氢、氧三种元素组成的化合物,不属于氧化物,故选项说法错误;
B、连翘甙中氢、氧元素的质量比为(1×34):(16×11)=17:88≠17:5,故选项说法错误。
C、连翘甙由连翘甙分子构成,每个分子由72个原子构成,故选项说法错误;
D、连翘甙中碳、氢、氧元素的质量比为(12×27):(1×34):(16×11)=162:17:88,则该物质中碳元素的质量分数最大,故选项说法正确。故选D。
7.(2021·峨山彝族自治县教育科学研究所一模)摄入适当剂量的柠檬酸(C6H8O7)对人体无害,可促进体内的正常代谢。在食品中加入柠檬酸后口感好,并可促进食欲。下列有关柠檬酸的说法正确的是( )
A.柠檬酸中氢元素的质量分数最大
B.柠檬酸是由C、H、O三种元素组成
C.柠檬酸中碳元素与氧元素的质量比为6:7
D.一个柠檬酸分子是由6个碳元素、8个氢元素和7个氧元素组成
【答案】B
【解析】A、柠檬酸中碳、氢、氧元素质量比为(12×6):8:(16×7)=9:1:14,故氧元素的质量分数最大,错误;
B、柠檬酸是由C、H、O三种元素组成,正确;
C、柠檬酸中碳、氧元素质量比为(12×6):(16×7)=9:14,,错误;
D、分子是由原子构成的;一个柠檬酸分子是由6个碳原子、8个氢原子和7个氧原子构成,错误。故选B。
8.(2021·河南九年级三模)六氟化硫断路器是利用六氟化硫(SF6)气体作为灭弧介质和绝缘介质的一种断路器。下列有关六氟化硫的说法不正确的是( )
A.六氟化硫是由硫、氟两种元素组成的
B.六氟化硫的沸点一定低于室温
C.六氟化硫中氟元素的质量分数约为78%
D.六氟化硫中硫元素和氟元素的质量比为1:6
【答案】D
【解析】A、物质由元素组成,六氟化硫是由硫、氟两种元素组成的,选项说法正确;
B、六氟化硫断路器是利用六氟化硫(SF6)气体作为灭弧介质和绝缘介质的一种断路器,常温下是气体,六氟化硫的沸点一定低于室温,故选项说法正确;
C、六氟化硫中氟元素的质量分数×100%×100%≈78%,故选项说法正确;
D、六氟化硫中硫元素和氟元素的质量比为(32×1):(19×6)=16:57,故选项说法不正确。
故选D。
9.(2021·新疆九年级模拟预测)今年年初以来,双汇“瘦肉精”事件引起了社会的广泛关注。人在大量食用喂食“瘦肉精”的猪肉后会出现手脚发麻、心率加快、呕吐等症状。有一种“瘦肉精”学名叫盐酸克伦特罗,化学式是C12H18Cl2N2O。下列对于“瘦肉精”的认识不正确的是( )
A.该物质是由碳、氢、氯、氮和氧五种元素组成的
B.每个盐酸克伦特罗分子中含有18个氢原子
C.盐酸克伦特罗分子中碳、氢两种元素的质量比为12:18
D.盐酸克伦特罗的相对分子质量为277
【答案】C
【解析】
A.由化学式可知该物质是C.H、Cl、N、O五种元素组成的,说法正确;
B.由化学式可知1个分子中有18个H原子,说法正确;
C.碳、氢两种元素的质量比为(12×12):(1×18)=8:1,说法错误;
D.相对分子质量为12×12+1×18+35.5×2+14×2+16=277,说法正确。
故选:C。
10.(2021·甘肃兰州·)中国洋葱看甘肃,甘肃洋葱看酒泉,洋葱含有的硫化丙烯(C3H6S)为油脂性挥发物,具有辛简辣味,有较强的杀菌作用。下列关于硫化丙烯的说法不正确的是( )
A.硫化丙烯属于有机物
B.1个硫化丙烯分子中含有6个氢原子
C.硫化丙烯中碳氢、硫元素的质量比为3:6:1
D.硫化丙烯具有挥发性
【答案】C
【解析】A、硫化丙烯是含碳元素的化合物,是有机物。正确。
B、1个硫化丙烯分子中含有6个氢原子,3个碳原子,1个硫原子,正确。
C、硫化丙烯中碳氢、硫元素的质量比为(12×3):(1×6):(32×1),错误。
D、从题干硫化丙烯为油脂性挥发物可知硫化丙烯具有挥发性,正确。故选:C。
11.(2021·南陵县黄塘中学九年级一模)杨梅中含有丰富的叶酸,对防癌抗癌有积极作用,其化学式为Cl9Hl9N7O6,下列有关叶酸的说法中正确的是( )
A.叶酸中含有四种非金属
B.叶酸中氮元素的质量分数大于氧元素的质量分数
C.叶酸中碳、氢、氮、氧四种元素个数比为19:19:7:6
D.叶酸由19个碳原子、19个氢原子、7个氮原子和6个氧原子构成
【答案】B
【解析】A、叶酸中含有四种非金属元素,错误;
B、叶酸分子中氮原子的相对原子质量之和14×7=98大于氧原子的相对原子质量之和16×6=96,故氮元素的质量分数大于氧元素的质量分数,正确;
C、叶酸中碳、氢、氮、氧四种元素原子个数比为19:19:7:6,错误;
D、一个叶酸分子是由19个碳原子、19个氢原子、7个氮原子和6个氧原子构成,错误。故选:B。
12.医用外科口罩中的熔喷布是以聚丙烯((C3H6)n)为主要原料制成的,聚丙烯是由丙烯(C3H6)加聚而成,下列有关说法中正确的是( )
A.聚丙烯的相对分子质量是42 B.聚丙烯由碳原子和氢原子组成
C.丙烯中碳和氢元素的质量比为6:1 D.丙烯和聚丙烯都属于有机高分子化合物
【答案】C
【解析】A、聚丙烯的相对分子质量是:(12×3+6)n=42n,不符合题意;
B、由化学式可知,聚丙烯是由C、H元素组成,不符合题意;
C、丙烯中碳和氢元素的质量比:(12×3):6=6:1,符合题意;
D、丙烯和聚丙烯含碳元素,属于有机物,但是丙烯的相对分子质量很小,不属于有机高分子化合物,聚丙烯属于有机高分子化合物,不符合题意。故选C。
13.(2021·安徽九年级二模)苯宝宝装个醇即苯酚,其结构如图所示,化学式为C6H6O,下列说法正确的是( )
A.因为其分子里含有乙醇,所以叫苯宝宝装个醇
B.苯宝宝装个醇由C、H、O三种元素构成
C.苯宝宝装个醇中一共有13个原子
D.苯宝宝装个醇中碳元素的质量分数最大
【答案】D
【解析】A、苯宝宝装个醇即苯酚,苯酚属于纯净物,分子里不含有乙醇,故选项错误;
B、苯宝宝装个醇由C、H、O三种元素组成的,故选项错误;
C、苯宝宝装个醇是由苯酚分子构成的,1个苯酚分子中共有13个原子,故选项错误;
D、宝宝装个醇中C、H、O质量比(12×6):(1×6):(16×1)=36:3:8,苯宝宝装个醇中碳元素的质量分数最大,故选项正确。故选D
14.(2021·重庆南岸区重庆市第二外国语学校二模)有些年轻人喜欢染发,染发时一般要用到一种着色剂——对苯二胺,它是一种有毒的化学药品,有致癌性,会对染发者的身体带来伤害,其分子结构如图所示。下列有关对苯二胺的说法不正确的是( )
A.对苯二胺的化学式为C6H8N2
B.对苯二胺的相对分子质量为108
C.对苯二胺中碳、氢、氮元素的质量比为3:4:1
D.对苯二胺属于有机物
【答案】C
【解析】A、由对苯二胺的微观结构图可知,1个对苯二胺分子是由6个碳原子、8个氢原子和2个氮原子构成的,其化学式为C6H8N2,故选项说法正确;
B、对苯二胺的相对分子质量为12×6+1×8+14×2=108,故选项说法正确;
C、对苯二胺中碳、氢、氮元素的质量比为(12×6):(1×8):(14×2)≠3:4:1,故选项说法错误;
D、对苯二胺是含碳元素的化合物,属于有机物,故选项说法正确。故选C。
考向二、有关相对分子质量的计算
1.相对分子质量:各原子的相对原子质量的总和。
如KMnO4的相对分子质量为:39+55+16×4=158。
2.元素的质量比:化学式中各元素的相对原子质量×原子个数之比。
如CO2中,碳元素∶氧元素=12∶(16×2)=12∶32=3∶8。
3.元素的质量分数
×100%
例如:NH4NO3中氮元素的质量分数=×100%=×100%=35%。
4.元素的质量:物质的质量×某元素的质量分数。
如:100 g NH4NO3中氮元素的质量=物质的质量×元素的质量分数=100 g×35%=35 g。
易错警示
化学式中同一种元素,无论是一处有或几处都有,要合并计算。如NH4NO3:NH中有氮元素、NO中也有氮元素,计算氮元素时要合并计算。
知识拓展
1、化学式明确地表示出物质的元素组成,以及各组成元素的原子个数比,因而可以通过化学式去计算组成物质的某元素的质量分数。某元素在化合物中的质量可用“该元素的相对原子质量 × 原子个数”表示;化合物的质量可用“化合物的相对分子质量来表示”。
2、为了格式统一,计算时要乘以100%,以使结果为百分数的形式。
3、在化学中经常出现的题型有:
⑴已知物质的总质量,求其中某元素的质量。可利用“化合物中某元素的质量=化合物的质量 × 化合物中该元素的质量分数”
⑵已知某元素的质量,求物质的总质量。可得用“化合物的质量=某元素的质量÷化合物中该元素的质量分数”
⑶不纯净的物质的纯度计算:某物质的质量分数=该物质的质量/不纯物质的总质量×100%
方法技巧
常见题型
题型一:常考基础题型
1.吸烟危害健康,烟气中含有两百多种有害物质,其中尼古丁(C10H14N2)对人体健康产生很大的危害。下列关于尼古丁的说法正确的是( )
A.尼古丁中含有氮气 B.尼古丁是由10个碳原子14个氢原子和2个氮原子构成
C.尼古丁属于有机化合物 D.尼古丁中碳氢元素质量比是10:14
【答案】C
【解析】A、尼古丁是由尼古丁分子构成的,不含氮气,不符合题意; B、尼古丁是由尼古丁分子构成的,每个尼古丁分子含10个碳原子、14个氢原子、2个氮原子,不符合题意;C、尼古丁含碳元素,属于有机化合物,符合题意;D、尼古丁中碳氢元素质量比是:(12×10):14=60:7,不符合题意。故选C。
2.芒果中含有芒果苷(化学式为C19H18O11),芒果苷具有使中枢神经系统兴奋的作用,并具有抗糖尿病、抗病毒等活性。下列关于芒果苷的说法正确的是( )
A.芒果苷不属于有机化合物 B.相对分子质量为422g
C.芒果苷质量分数最大的是碳元素 D.每个芒果苷由48个原子构成
【答案】C
【解析】A、芒果苷是一种含碳元素的化合物,属于有机化合物,选项A错误;B、相对分子质量的单位不是“g”而是“1”,通常省略不写,选项B错误;C、芒果苷(化学式为C19H18O11)中,碳、氢、氧元素的质量比为(12×19):(1×18):(16×11)=228:18:176,可见其中质量分数最大的是碳元素,选项C正确;D、芒果苷是由分子构成的,而不是由原子直接构成的,选项D错误。故选:C。
题型二:相对分子质量
3.一个NO2分子质量为a千克,一个N2O3分子质量为b千克,若以氧原子质量的1/16作为标准,则NO3 的相对分子质量为( )
A. B. C. D.
【答案】A
【解析】由化学式可知,3个NO2分子(N3O6)与一个N2O3分子的质量之差相当于1个NO3分子的质量,所以1个NO3分子的质量=(3a-b)千克,2个NO2分子的质量2a千克,2个NO2分子比一个N2O3分子多1个氧原子,可知个O原子的质量=(2a-b)千克,以氧原子质量的1/16作为标准,则NO3的相对分子质量:=。故选A。
题型三:固定元素质量比
4.已知由CuS、CuSO3、CuSO4组成的混合物中,硫元素的质量分数为x,则混合物中氧元素的质量分数为( )
A.1-3x B.1-2x C.1-x D.无法计算
【答案】A
【解析】混合物中Cu、S原子个数比为1:1,二者的质量比为64:32;硫元素的质量分数为x,设Cu的质量分数为a,则有=解得:a=2x,所以氧元素的质量分数为:1-x-2x=1-3x。故选A。
5.已知某甲醛(HCHO)的水溶液中,氢元素的质量分数为10%,则该甲醛溶液的溶质质量分数为( )
A.15% B.20% C.25% D.30%
【答案】C
【解析】甲醛中氢氧元素的质量比为:(1×2):16=1:8,水中氢氧元素的质量比为:(1×2):16=1:8,甲醛溶液中,氢元素的质量分数为10%,则氧元素的质量分数为:80%,故碳元素的质量分数为:1-10%-80%=10%,则该溶液中甲醛的质量分数为:10%÷( ×100%)=25%。故选C。
6.将乙酸(CH3COOH)和葡萄糖(C6H12O6)溶于水得到混合溶液,测得溶液中氢元素的质量分数为a,则溶液中碳元素的质量分数为( )
A.1﹣9a B.1﹣8a C.12a D.8a
【答案】A
【解析】乙酸(CH3COOH)、葡萄糖(C6H12O6)、水中,氢原子和氧原子的个数比均为2:1,则将乙酸(CH3COOH)和葡萄糖(C6H12O6)溶于水得到混合溶液中氢元素和氧元素的质量比为(1×2):(16×1)=1:8;测得溶液中氢元素的质量分数为a,氧元素的质量分数为8a,则溶液中碳元素的质量分数为1−a−8a=1−9a。故选A。
题型四:根据质量比求化学式
7.吸入“笑气”会使人发笑。该气体是由氮、氧两种元素组成的化合物,氮、氧元素的质量比为7:4.则它的化学式为( )
A.NO B.NO2 C.N2O D.N2O3
【答案】C
【解析】A、NO中氮、氧元素的质量比为:14:16=7:8。A错误; B、NO2中氮、氧元素的质量比为:14:(16×2)=14:32=7:16。B错误;C、N2O中氮、氧元素的质量比为:(14×2):16=28:16=7:4。C正确;D、N2O3中氮、氧元素的质量比为:(14×2):(16×3)=28:48=7:12。D错误。故选C。
8.X、Y两元素的相对原子质量之比为7:2,由它们组成的某化合物中,X、Y两元素的质量比为21:8,则这种化合物的化学式为( )
A.XY2 B.X2Y3 C.X3Y4 D.X2Y
【答案】C
【解析】设化合物的化学式为XaYb,则元素X的相对原子质量为7M时,元素Y的相对原子质量为2M;化合物XaYb中X、Y两元素的质量比=(7M×a):(2Mxb)=7a:2b,根据题意:化合物中X、Y两元素的质量比为21:8,则有:7a:2b=21:8解得a:b=3:4,则这种化合物的化学式为X3Y4;故选C。
9.某元素(A)的相对原子质量为32,在其氧化物中,该元素的质量分数为50%,则该氧化物的化学式是( )
A.A2O B.AO2 C.AO D.A2O2
【答案】B
【解析】某元素(A)的相对原子质量为32,在其氧化物中,该元素的质量分数为50%,则其氧化物中A元素和氧元素的质量比为50%:50%=1:1,则该氧化物的分子中A原子和氧原子的个数比为=: =1:2,则该氧化物的化学式为AO2。故选B。
题型五:平均值问题
10.某硝酸铵(NH4NO3)样品,测得其中含氮元素的质量分数为37%,则样品中可能含有的杂质是 ( )
A.NH4HCO3 B.(NH4)2SO4 C.NH4Cl D.CO(NH)2
【答案】D
【解析】NH4NO3氮元素的质量分数为×100%=35%<37%,故混入的化肥含氮量大于37%。A、碳酸氢铵的含氮量为:×100%≈17.7%,小于37%,故不符合题意;
B、(NH4)2SO4的含氮量为: ×100%≈21.2%,小于37%,故不符合题意;
C、NH4Cl的含氮量为:×100%≈26.2%,小于37%,故不符合题意;
D、尿素的含氮量为:≈×100%≈46.7%,大于37%,故符合题意;故选:D。
11.某气体由CH4、C2H2、C2H4中的一种或几种组成,测得其中碳元素和氢元素的质量比为6:1,下列对该气体组成判断正确的是( )
A.该气体中一定含有C2H2 B.该气体中一定没有CH4
C.该气体中可能含有C2H2 D.该气体不可能同时含有CH4、C2H2、C2H4
【答案】C
【解析】A、若气体中只含有C2H4,则碳氢原子个数比为1:2,该气体中不一定有C2H2,错误;B、若是按分子个数1:1含CH4和C2H2,则能达到碳氢原子个数比是1:2,错误;C、由上分析该气体中可能含有C2H2,正确;D、由上分析可知该气体可能同时含有CH4、C2H2、C2H4,错误;故选:C。
题型六:质量分数比较
12.下列化肥中,所含营养元素质量分数最大的是( )
A.(NH4)2SO4 B.NH4HCO3 C.NH4NO3 D.CO(NH2)2
【答案】D
【解析】
A、硫酸铵中氮元素质量分数=×100%≈21.2;故选项错误;
B、碳酸氢铵中氮元素质量分数= ≈17.7%;故选项错误;C、硝酸铵中氮元素质量分数==35%;故选项错误;
D、尿素中氮元素质量分数= ≈46.7%;故选项正确;故选:D。
题型七:化合价计算
13.实验测得某氯元素的氧化物中,氯元素与氧元素的质量比为71:64,该氧化物中氯元素化合价( )
A.1 B.-1 C.+5 D.+4
【答案】D
【解析】氧化物中氯元素化合价为+x,再根据元素的化合价,书写出氯元素的氧化物的化学式为Cl2Ox,氯元素与氧元素的质量比为71:64,71:16x=71:64,x=4,氧化物中氯元素化合价为+4价,故选D。
14.某元素M的相对原子质量为32,M的氧化物中氧元素的质量分数为60%,则M在此氧化物中的化合价为( )
A.+6 B.+4 C.+2 D.+1
【答案】A
【解析】设M在此氧化物中的化合价为x,根据化合物中各元素化合价代数和为0,氧化物中氧元素化合价为-2价,可知x大于0,则该氧化物中氧元素与M的原子个数比为2:x,M的相对原子质量为32,M的氧化物中氧元素的质量分数为60%,则M的质量分数为1-60%=40%,M的质量分数=×100%=40%,x=+6,故则M在此氧化物中的化合价为+6价,故选A。
题型八:等质量比较问题
15.在NO、NO2、N2O5三种氧化物中,当氧元素质量相等时,则各物质的质量比( )
A.10:5: 4 B.150:115:108 C.108:80:87 D.12:8:9
【答案】B
【解析】因为10个NO分子、5个NO2分子、2个N2O5分子中氧原子的个数相等,氧元素的质量也相等;所以NO、NO2、N2O5的质量比=[10×(14+16)]:[5×(14+16×2)]:[2×(14×2+16×5)]=150:115:108;故选B。
16.要使SO2和SO3含有相同质量的氧元素,则SO2和SO3的质量比为( )
A. B. C. D.
【答案】C
【解析】要使SO2和SO3含有相同质量的氧元素,则氧原子的个数应相等,3SO2和2SO3中氧原子个数相等,则SO2和SO3的质量比(3×64):(2×80)=6:5。故选:C。
17.若CO和CO2中所含氧元素的质量相等,则CO和CO2的质量比为( )
A.2:1 B.1:1 C.14: 11 D.11:14
【答案】C
【解析】CO和CO2的分子个数比为2:1时含有相同数目的O原子,即物质中含有相同质量的氧元素,当CO和CO2中含有相同质量的氧元素时CO和CO2的质量比为:(2×28):(1×44)=14:11;故选:C。
题型九:元素与化学式质量关系
18.现有CO2和CO的混合气体10g,其中碳元素的质量分数为36%,则混合气体中CO2和CO的质量比为( )
A.1:1 B.7:2 C.11:14 D.5:3
【答案】C
【解析】由题意设一氧化碳质量为x,则二氧化碳质量为10-x, ×100%=36%,求得x=5.6g,则二氧化碳为4.4g,因此二氧化碳与一氧化碳的质量比为11:14,答案选C。
19.在O2和CO2的混合气体中,碳元素的质量分数是24%,则O2和CO2的质量比是( )
A.2:5 B.3:1 C.3:22 D.8:11
【答案】C
【解析】混合气体中C、O元素质量比为:24%:76%=6:19,需要氧原子和碳原子的个数比为: :1,根据O2和CO2的分子构成分析可知,需要O2和CO2的分子个数比为::1,所以O2和CO2的质量比是=(32×):(1×44)=3:22;故选A。
20.由CO和SO2组成的混合气体,测得其中碳元素的质量分数是24%,则该混合气体中硫元素的质量分数是( )
A.16% B.18% C.20% D.22%
【答案】D
【解析】根据CO中碳、氧元素的质量比=12:16和该混合气体中碳元素的质量分数是24%,可以计算CO中氧元素的质量分数为32%,SO2中碳、氧元素的质量比=32:16×2=1:1,再进一步判断该混合气中含SO2的质量分数为44%,该混合气体中硫元素的质量分数是22%。故选D。
题型十:微观粒子个数相等
21.甲醇的分子式是CH4O、有毒,服用过多可致人失明甚至致死。某甲醇水溶液中甲醇所含氢原子数与水所合氢原子数相等,则该溶液中甲醇的质量分数为( )
A.36% B.47% C.50% D.64%
【答案】B
【解析】甲醇的分子式是CH4O,水的分子式为H2O,由甲醇所含氢原子数与水所含氢原子数相等可知,甲醇与水的分子数之比为1:2可满足题意,设甲醇分子n个,则水分子2n个,
则甲醇的质量分数为×100%≈47%,故选:B。
题型十一:极值问题
22.经测定,某混合气体中含有C、O两种元素,其中C元素的质量分数为20%。则关于该混合物组成的说法中,不正确的是( )
A.可能由CO2、O2组成 B.可能由CO 、 O2组成
C.可能由CO2、CO、O2组 D.成可能由CO2 、CO组成
【答案】D
【解析】CO中碳元素的质量分数= ×100%,如果气体全部是CO,碳元素的质量分数应该为43%;CO2中C元素的质量分数= ×100%≈27%,如果气体全部是CO2,则碳元素的质量分数应该为27%;A、如果是CO2与O2混合,一个高于20%,一个低于20%,混合后碳元素只能在27%与0%之间,可以混合出20%,即这种情况可能,不符合题意;
B、如果是CO与O2混合,一个高于20%,一个低于20%,混合后碳元素只能在43%与0%之间,可以混合出20%,即这种情况可能,不符合题意;
C、三种气体同时存在,混合后碳元素只能在43%与0%之间,可以混合出20%,即这种情况可能,不符合题意;
D、如果是CO2与CO混合,那么碳元素的质量分数必然介于43%与27%之间,不包含20%,即这种情况不可能,符合题意。故选D。
23.足量的木炭在盛有氮气与氧气混合气体的密闭容器中充分燃烧后,生成CO和CO2,且测得反应后混合气体中碳元素的质量分数为12%,则反应后氮气的质量分数可能为( )
A.10% B.30% C.50% D.70%
【答案】D
【解析】设反应后混合气体的质量为100g,则其中碳元素12g,则原木炭质量为12g。假设木炭燃烧完全生成二氧化碳,由化学式求出生成的二氧化碳的质量为:12g÷ ×100%=44g,此时氮气的质量为100g-44g=56g,氮气的质量分数为: ×100%=56%; 假设木炭燃烧全部生成一氧化碳,此时生成一氧化碳的质量为:12g÷ ×100%=28g,此时氮气的质量为100g-28g=72g,氮气的质量分数为: ×100%=72%;本题由于生成了CO和CO2,氮气的质量分数是在56%到72%之间,故选D。
24.在FeO、Fe2O3和CaCO3的混合物中,已知铁元素的质量分数为56%,则CaCO3的质量分数可能是( )
A.10% B.30% C.25% D.35%
【答案】C
【解析】假设混合物共100g,极端假设。设混合物只有FeO和CaCO3,则含Fe56g,则与Fe结合的O应该是16g,余下的28g是CaCO3;同理若为Fe2O3和CaCO3的混合物,则含Fe56g,与Fe结合的O应该是24g,应该含CaCO3的质量为20g,所以碳酸钙含量介于20g和28g之间。则CaCO3的质量分数20%---28%之间。故选C。
跟踪训练
1.已知某物质的化学式为RNO3,相对分子质量是85,则R元素的相对原子质量是( )
A.55 B.55 g C.23 D.23 g
【答案】C
【解析】设R的相对原子质量为x,则:x +14+16×3=85,解得x =23。故选C。
2.下列铁元素质量分数最大的是( )
A.Fe2O3 B.FeO C.FeS D.Fe3O4
【答案】B
【解析】在FeO、Fe2O3、Fe3O4、FeS四种物质中,硫原子的相对原子质量(32)为氧原子的相对原子质量(16)的2倍,可看作是2个氧原子,将化学式变形得FeO、、、FeO2,其它原子的相对原子质量之和越小的,在该化合物中铁元素的质量分数就越大,2>3/2>4/3>1,则铁元素的质量分数由大到小排列为FeO>Fe3O4>Fe2O3>FeS。故选B。
3.已知一个SO2分子的质量为n kg,一个SO3分子的质量为m kg(设两分子中的硫原子和氧原子分别相同),若以一个氧原子质量的1/16作为相对原子质量的标准,则SO2的相对分子质量为( )
A.16m/(m-n) B.16n/(m-n) C.16n/(n-m) D.32n/(m-n)
【答案】B
【解析】1个硫原子的质量为n-2(m-n) kg,若以一个氧原子质量的1/16作为相对原子质量的标准,硫的相对原子质量为=,则SO2的相对分子质量为+16×2=,故选B。
3.已知NaHS、MgSO4、NaHSO3组成的混合物中,硫元素的质量分数为a%,则混合物中氧元素的质量分数为
A.a% B.2a% C.(100-1.75a)% D.(1-0.75a)%
【答案】C
【解析】由于Na和H的相对原子质量和(1+23=24)等于Mg的相对原子质量(24),所以可以从质量角度将“NaH”视为一个与Mg等效的整体A(即将“NaH”和Mg都换用“A”来表示,其相对原子质量可作24)。根据A、S质量比为24:32以及硫的质量分数为a%,设A的质量分数为x,则有24:32=x:a%,解之得,混合物中A的质量分数为a%,氧的质量分数为1-a%-a%=1-1.75a%=(100-1.75a)%;故选C。
4.某硫酸铵样品中混有一种其他的氮肥杂质,经分析该样品含氮元素的质量分数为20.5%,则样品中可能混有的氮肥杂质是( )
A.CO(NH)2 B.NH4NO3 C.NH4HCO3 D.NH4Cl
【答案】C
【解析】A、CO(NH)2中元素的质量分数为:×100%≈46.7%,不符合题意;B、NH4NO3中氮元素的质量分数为:×100%=35%,不符合题意;C、NH4HCO3中氮元素的质量分数为:×100%≈17.7% ,N含量小于均值20.5%,符合题意;D、NH4Cl中氮元素的质量分数为:×100%≈26.2%,不符合题意;故选C。
5.(2019·深圳市中考)异烟肼(化学式:C6H7N3O;相对分子质量:137)是治疗肺结核药物的有效成分。下列说法正确的是( )
A.异烟肼属于氧化物
B.异烟肼分子中H、O原子个数比为7∶1
C.异烟肼中C、H两种元素的质量比为36∶7
D.异烟肼中N元素质量分数的计算式为×100%
【答案】B
【解析】A、氧化物是由两种元素组成的化合物,而异烟肼是由四种元素组成的,不属于氧化物,故错误;B、由化学式可知,异烟肼分子中H、O原子个数比为7∶1,故正确;C、异烟肼中C、H两种元素的质量比为(12×6)∶(1×7)=72∶7,故错误;D、异烟肼中,氮元素质量分数的计算式为×100%,故错误。故选B。
真题再现
1.(2021年山东省烟台市中考)研究表明,色氨酸(C11H12N2O2)在人体内含量太低会影响睡眠质量,下列说法错误的是( )
A.色氨酸属于有机物
B.色氨酸分子中含有氮气分子
C.色氨酸由四种元素组成
D.色氨酸分子中氢原子与氧原子的个数比为6:1
【答案】B
【解析】解:A、根据有机化合物是含有碳元素的化合物,简称有机物;无机化合物是不含碳元素的化合物;碳的氧化物、碳酸盐、碳酸虽含碳元素,但其性质与无机物类似,因此把它们看作无机物;进行分析判断。B、根据分子是由原子构成的,进行分析判断。C、根据色氨酸化学式的含义,进行分析判断。D、根据1个色氨酸分子的构成,进行分析判断。
A、色氨酸是含碳元素的化合物,属于有机物,故选项说法正确。
B、分子是由原子构成的,色氨酸分子中含有氮原子,不含氮气分子,故选项说法错误。
C、色氨酸是由碳、氢。氮、氧四种元素组成的,故选项说法正确。
D、1个色氨酸分子中含有12个氢原子、2个氧原子,则色氨酸分子中氢原子与氧原子的个数比为12:2=6:1,故选项说法正确。
故选:B。
2.(2021年内蒙古鄂尔多斯市中考)李兰娟院士的研究团队发现:达芦那韦(化学式C27H37N3O7S)能显著抑制新冠肺炎病毒复制。下列有关达芦那韦的说法正确的是( )
A.从分类上看:达芦那韦属于无机化合物
B.从微观上看:每个达芦那韦分子由74个原子构成
C.从宏观上看:达芦那韦是由碳、氢、氮、氧、硫五种元素组成
D.从质量上看:达芦那韦中碳、氢、氧三种元素的质量比为27:37:7
【答案】C
【解析】A、达芦那韦含碳元素,属于有机化合物,说法错误;
B、1个达芦那韦分子中含有27个碳原子、37个氢原子、3个氮原子、7个氧原子和1个硫原子,共含75个原子,说法错误;
C、达芦那韦是由碳、氢、氮、氧、硫五种元素组成,说法正确;
D、达芦那韦中碳、氢、氧三种元素的质量比为(12×27):(1×37):(16×7)=324:37:102,说法错误;
故选:C。
3.(2021年湖北省十堰市中考)截止2021年6月,全球感染新冠病毒的人数近18亿,做好个人防护尤为重要。过氧乙酸(C2H4O3)是一种常用的消毒剂,下列关于过氧乙酸的说法正确的是( )
A.过氧乙酸酸属于氧化物
B.过氧乙酸中碳、氧元素的质量比为2:3
C.过氧乙酸是由2个碳原子、4个氢原子和3个氧原子构成
D.过氧乙酸中氢元素质量分数最小
【答案】D
【解析】A.过氧乙酸是由碳、氢、氧三种元素组成的化合物,不属于氧化物,故选项说法错误。
B.过氧乙酸中碳元素、氧元素的质量比为(12×2):(16×3)=1:2,故选项说法错误。
C.过氧乙酸是由过氧乙酸分子构成的,一个过氧乙酸分子是由2个碳原子、4个氢原子和3个氧原子构成,故选项说法错误。
D.过氧乙酸中碳、氢、氧的质量比为:(12×2):(1×4):(16×3)=6:1:12,可见其中氢元素质量分数最小,故选项说法正确。故选:D。
4.(2021年广州市)纤维素是棉花的主要成分,其化学式为(C6H10O5)n(n约为103~104)。下列关于纤维素的说法正确的是( )
A.属于无机化合物
B.相对分子质量为(12×6+1×10+16×5)
C.C、H、O三种元素的质量比为6:10:5
D.氧元素的质量分数为×100%
【答案】 D
【解析】A.纤维素的化学式中含有碳元素,物质分类应为有机化合物,故A错误;
B.相对分子质量应为(12×6+1×10+16×5)×n,故B错误;
C.C、H、O三种元素的质量比为12×6:1×10:16×5,故C错误;
D.氧元素的质量分数为×100% = ×100%,故D正确。
5.(2021年山西省中考)核电设施泄漏产生辐射时,人们需服用非放射性碘片(标签如下),保障该碘在甲状腺里达到饱和。 以减少放射性碘(相对原子质量为 131)的吸收。有关表述正确的是( )
A.两种碘相对原子质量相等 B.碘片属于纯净物
C.标签中 KI 的相对分子质量为 170 D.两种碘对人体影响不同
【答案】D
【解析】
A、 非放射性碘的相对原子质量是 127,放射性碘的相对原子质量是 131,两者不相同,错误;
B、碘片主要成分是碘化钾,还含有其他物质,属于混合物,错误;
C、标签中碘化钾的相对分子质量为 127+39=166,不是 170,错误;
D、两种碘一种有放射性,一种没有,对人体影响不同,正确;故选D
6.(2021江苏省南京市中考)次氯酸钠(NaClO)和二氧化氯(ClO2)都可用作消毒剂。下列有关说法中正确的是( )
A.次氯酸钠属于氧化物
B.二氧化氯由1个氯原子和2个氧原子构成
C.次氯酸钠中钠元素、氯元素和氧元素的质量比为1:1:1
D.次氯酸钠中氯元素的质量分数比二氧化氯中氯元素的质量分数小
【答案】D
【解析】A.次氯酸钠(NaClO)是由三种元素组成的化合物,不属于氧化物,选项说法错误;
B.二氧化氯由二氧化氯分子构成,每个二氧化氯分子是由1个氯原子和2个氧原子构成的,选项说法错误;
C.次氯酸钠中钠元素、氯元素和氧元素的质量比为23:35.5:16≠1:1:1,选项说法错误;
D.次氯酸钠中氯元素的质量分数为:×100%,二氧化氯中氯元素的质量分数为:×100%,可见次氯酸钠中氯元素的质量分数比二氧化氯中氯元素的质量分数小,选项说法正确。故选:D。
7.(2021年黑龙江省七台河市中考)“艾叶香,香满堂;粽子香,香厨房。”据研究,粽子的香味来源于粽叶中含有的对乙烯基苯酚(化学式为C8H8O),下列有关对乙烯基苯酚的说法正确的是( )
A.对乙烯基苯酚由三种元素组成
B.对乙烯基苯酚中质量分数最高的是氢元素
C.对乙烯基苯酚中碳、氢、氧三种元素的质量比为8:8:1
D.对乙烯基苯酚由8个碳原子、8个氢原子、1个氧原子构成
【答案】A
【解析】A.由化学式可知,对乙烯基苯酚(化学式为C8H8O)是由碳、氢、氧三种元素组成的,选项说法正确;
B.对乙烯基苯酚中C、H、O三种元素的质量比为(12×8):(1×8):16=12:1:2,可见其中碳元素的质量分数最大,选项说法错误;
C.对乙烯基苯酚中C、H、O三种元素的质量比为(12×8):(1×8):16=12:1:2,选项说法错误;
D.对乙烯基苯酚是由对乙烯基苯酚分子构成的,每个对乙烯基苯酚分子是由8个碳原子、8个氢原子、1个氧原子构成的,选项说法错误。故选:A。
8. (2021山东潍坊中考)过氧乙酸是生活中常用的消毒剂,其分子结构如图所示。下列有关过氧乙酸的叙述正确的是( )
A. 过氧乙酸化学式为C2H4O3,属于有机物
B. 过氧乙酸是由碳、氢、氧原子构成的
C. 过氧乙酸显酸性,可以滴加酚酞进行检验
D. 过氧乙酸中碳元素的质量分数最大
【答案】A
【解析】A、由图可知,每个过氧乙酸分子由2个碳原子、4个氢原子、3个氧原子构成,化学式为:C2H4O3,过氧乙酸含碳元素,属于有机物,符合题意;
B、过氧乙酸由过氧乙酸分子构成,过氧乙酸分子由C、H、O原子构成,不符合题意;
C、过氧乙酸显酸性,不能使无色酚酞试液变色,无法用无色酚酞试液检验,不符合题意;
D、过氧乙酸中C、H、O元素的质量比为:(12×2):4:(16×3)=6:1:12,故氧元素的质量分数最大,不符合题意。故选A。
9. (2021年湖北省鄂州市中考)乙硫醇(化学式为C2H6S)易挥发,有蒜臭味,人对这种气味极为敏感,为了便于及时发现煤气泄漏,人们在管道煤气中常添加微量乙硫醇。下列有关说法不正确的是( )
A. 乙硫醇是一种化合物
B. 乙硫醇的相对分子质量为62
C. 乙硫醇中硫元素的质量分数是51.61%
D. 乙硫醇中C、H、S三种元素的质量比是2:6:1
【答案】D
【解析】A. 乙硫醇是由三种元素组成的纯净物,属于化合物,正确;
B. 乙硫醇的相对分子质量为12×2+6+32=62,正确;
C. 乙硫醇中硫元素的质量分数是×100%≈51.61%,正确;
D. 乙硫醇中C、H、S三种元素。故选D
10.(2021·绍兴)按我国政府要求2021年1月1日起餐饮行业已禁用不可降解的一次性塑料吸管,取而代之的是一些可降解的环保吸管。环保纸吸管的主要成分是纤维素,化学式为(C6H10O5)n ,而原来塑料吸管的主要成分是聚丙烯,化学式为(C3H6)n。
(1)纤维素是一种 (选填“有机物”或“无机物”)。
(2)纤维素分子中,氢、氧原子的个数比为 。
(3)计算32.4克纤维素中所含碳元素质量与多少克聚丙烯中所含碳元素质量相同?
【答案】(1)有机物 (2)2∶1 (3)16.8
【解析】
(1) 纤维素是一种有机物,
(2)纤维素分子中,氢、氧原子的个数比为2∶1,
(3)32.4g纤维素中所含碳元素质量为32.4g××100%=14.4g。
含碳元素质量相同的聚丙烯为14.4g××100%=16.8g。
相关试卷
这是一份中考化学一轮复习知识点梳理+过关练习考点14 化学式和化合价 (含解析),共20页。试卷主要包含了化学式,化合价,化合价与化学式,有关相对分子质量的计算等内容,欢迎下载使用。
这是一份中考化学一轮复习过关考点14 化学式和化合价 (含解析),共19页。试卷主要包含了化学式,化合价,化合价与化学式,有关相对分子质量的计算等内容,欢迎下载使用。
这是一份中考化学一轮复习课时练习考点14 化学式和化合价 (含答案),共19页。试卷主要包含了化学式,化合价,化合价与化学式,有关相对分子质量的计算等内容,欢迎下载使用。
