


中考化学一轮复习考点过关练习考点09 原子的构成(含解析)
展开
这是一份中考化学一轮复习考点过关练习考点09 原子的构成(含解析),共20页。试卷主要包含了 相对原子质量概念的理解等内容,欢迎下载使用。
考点09 原子的构成
命题趋势
1.本考点中物质原子、离子的区别和联系等均是中考的热点,特别是与之相关的高科技信息题是近几年中考的命题方向。
命题中形式多样,考查学生的想象力和综合分析能力。将抽象具体化,对比记忆是复习的有效方法。
2.有关原子的概念辨析以及应用这些概念描述物质的组成或结构,在中考中常见题型为选择题或填空题。
3.结构示意图及化学符号周围数字的意义等知识点,常以图片或元素周期表的形式并且会结合热点新闻、新材料为素材考查。考查学生的阅读能力、自学能力、信息提取能力的题目将会成为主流。在备考时要对所给信息进行科学评价、判断正误,进行知识迁移。
考查重点
1. 原子的构成
2. 原子结构示意图
3. 离子的概念、离子结构示意图
4. 同一元素的原子和离子的相互转化
5. 粒子种类的判断、离子符号的书写
6. 相对原子质量概念的理解
重点考向
考向一、原子结构
在原子中,核电荷数=质子数=核外电子数。
易错警示
①在原子中,由于原子核内质子所带正电荷与核外电子所带的负电荷数量相等,电性相反,因此原子不显电性;
②并非所有的原子都是由质子、中子和电子三种微粒构成的,如氢原子核内没有中子。
知识拓展
(1)核电荷数=质子数=核外电子数即原子核所带的电量与核外电子所带的电量相等,电性相反,所以整个原子不显电性。
(2)同一类原子,核电荷数即质子数相同。不同类原子,核电荷数即质子数不同。
(3)原子核内质子数不一定等于中子数。如铁原子中,质子数为26,中子数为30。
(4)并不是所有的原子中都存在中子。最常见的氢原子(普通氢原子)原子核内只有1个质子,却没有中子。
(5)因原子核外电子的质量很小,可忽略不计,所以原子的质量主要集中在原子核上,又因为原子核的体积很小,所以其密度特别大。
(6)原子核的性质:位于原子中心,体积极小,却几乎集中了原子全部的质量,每个原子只有一个原子核,原子核所带的正电荷数目简称为核电荷数。核电荷数决定了原子的种类。
方法技巧
几个量的关系(X):
质子数=核电荷数=原子序数=原子的核外电子数
质量数(A)=质子数(Z)+中子数(N)≈相对原子质量
关于原子内的几个决定
①最外层电子数决定元素的化学性质
②质子数和中子数决定原子的质量
③质子数决定元素种类
跟踪训练
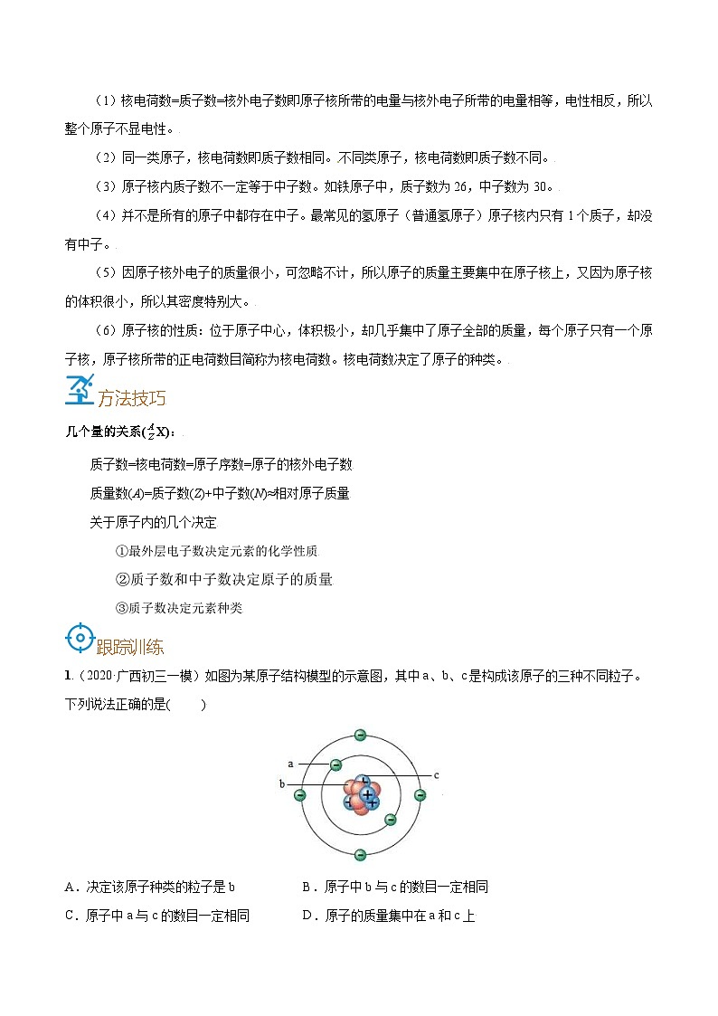
1.(2020·广西初三一模)如图为某原子结构模型的示意图,其中a、b、c是构成该原子的三种不同粒子。下列说法正确的是( )
A.决定该原子种类的粒子是b B.原子中b与c的数目一定相同
C.原子中a与c的数目一定相同 D.原子的质量集中在a和c上
【答案】C
【解析】图中a表示电子,b表示中子,c表示质子。
A、质子数决定原子种类,由题中信息知,图中c表示质子,所以决定该原子种类的粒子是c,选项A错误;
B、原子中质子数不一定等于中子数,因此原子中b与c的数目不一定相同,选项B错误;
C、原子中质子数=核外电子数,因此原子中a与c的数目一定相同,选项C正确;
D、因为电子的质量很小,原子的质量集中在原子核上,选项D错误。故选C。
2.(2020广东广州)如图为氧原子的结构示意图,从图中可获得的信息是( )
A.氧原子核内质子数为8、中子数为0,核外电子数为8
B.氧原子核外第一层上有6个电子
C.氧原子的原子核在整个原子中所占体积极小
D.氧原子在化学反应中容易得到2个电子
【答案】D
【解析】A、氧原子核内质子数为8、中子数为16-8=8,质子数=核外电子数,核外电子数为8,故A不正确;
B、氧原子核外第一层上有2个电子,故B不正确;
C、原子是由原子核和核外电子构成的,原子核在原子中所占体积极小,则氧原子的原子核在整个原子中所占体积极小,但是原子结构示意图不能得到该信息,故C错误;
D、氧原子的最外层电子数为6,大于4,在化学反应中容易得到2个电子,故D正确。故选D。故选D。
3. (2020吉林省卷)在原子中,能决定元素种类的是( )
A.电子层数 B.质子数
C.中子数 D.核外电子数
【答案】B
【解析】元素是质子数相同的一类原子的总称,故在原子中,能决定元素种类的是质子数。故选B。
真题再现
1.(2020·山东枣庄中考真题)1911年,英国科学家卢瑟福进行了著名的α粒子轰击金箔实验,根据实验,不能获得的结论是( )
A.金原子核带正电 B.金原子核外电子带负电
C.金原子核体积很小 D.金原子核的质量比α粒子大得多
【答案】B
【解析】A、由图可知,带正电的α粒子遇到原子核后,方向发生了偏转,说明原子核带正电,不符合题意;
B、由该实验不能得出金原子核外电子带负电,符合题意;
C、由图可知,绝大多数α粒子穿过金箔后仍沿原来的方向前进,只有少量α粒子的运转方向发生了偏转,说明金原子核体积很小,不符合题意;
D、由图可知,有少数的α粒子被反弹了回来,说明遇到了质量很大的物质,故金原子核的质量比α粒子大得多,不符合题意。故选B。
2.(2020·云南初三三模)如图是某元素的原子结构示意图。下列说法不正确的是( )
A.该原子质子数为8 B.该原子核外共有2个电子层
C.该原子最外层电子数为6 D.该原子在化学反应中容易失去电子
【答案】D
【解析】A、由原子结构示意图可知,该原子的质子数(即核电荷数)为8,故A正确;
B、由原子结构示意图可知,核外共有2个电子层,故B正确;
C、由原子结构示意图可知,最外层电子数为6,故C正确;
D、该原子的最外层电子数>4,在化学反应中容易得到电子达到稳定结构,故D不正确。故选D。
3.(2020·山东高新技术产业开发区初三二模)根据给出的微观结构示意图判断,下列说法不正确的是( )
A.①为阳离子 B.②的原子核内有13个质子
C.③为金属元素 D.④的化学性质稳定
【答案】C
【解析】A、①的质子数是11,电子数是10,质子数大于电子数,是阳离子,故A正确;
B、由微观结构示意图的意义可知,②的原子核内有13个质子,故B正确;
C、③的质子数是17,是氯元素,属于非金属元素,故C错误;
D、③的最外层电子数是8,属于稳定结构,化学性质稳定,故D正确。故选C。
4.根据下列各组元素的原子结构示意图分析,具有相似化学性质的一组是( )
A. B. C. D.
【答案】A
【解析】原子的最外层电子数决定元素的化学性质。原子的最外层电子数相同,元素的化学性质相似,但氦原子的最外层电子数为2,却属于稳定结构,故比较元素化学性质时可看做8。另外,在判断时一定要注意此方法适用范围是原子结构,离子结构不能据此判断。
A.氦原子的最外层电子数为2,却属于稳定结构,所以比较元素化学性质时可看做8,与氩原子的最外层电子数相等,两者化学性质相似。故A选项正确;
B.两者都是原子结构示意图,但最外层电子数不相等,所以化学性质不相似。故B选项错误;
C.两者都是原子结构示意图,且最外层电子数相等,但由于氦原子的最外层电子数要看做8,所以化学性质不相似。故C选项错误;
D.两者都是原子结构示意图,但最外层电子数不相等,所以化学性质不相似。故D选项错误。
考向二、核外电子的排布
(1)核外电子排布的初步知识
①通常用电子层表明运动着的电子离核远近的不同。
②元素原子核外电子最少的有1层,最多的有7层,最外层电子最多不超过8个(只有第1层的不超过2个)。
(2)原子结构示意图
①原子结构示意图的含义
说明:圆圈表示原子核,里面的数字表示核电荷数;弧线表示电子层,上面的数字表示每一个电子层上的电子数
②原子结构与元素性质的关系
元素种类
最外层电子数
元素的性质
结论
金属元素
<4个
原子易失电子
最外层电子数决定了元素的化学性质
非金属元素
≥4个
原子易得电子
稀有气体元素
8个(氦2个)
不易得、失电子,稳定
知识拓展
核外电子的排布规律
①原子核外电子最少的有1 层,最多的有7 层。
②第一层电子数不超过2个,第二层电子数不超过8个,最外层电子数不超过8个(只有一层的不超过2 个)。
方法技巧
1. 对于原子而言,最外层电子数相等的原子化学性质相似,氢、氦除外。
2. 规律:稀8稳、金少失、非多得
跟踪训练
1.下列粒子在化学反应中容易得到电子的是( )
A. B. C. D.
【答案】D
【解析】A、该原子的最外层已达8个电子,结构比较稳定,化学性质不活泼.故不易得失电子.
B、该原子的最外层有1个电子,在化学反应中易失去1个电子而达8电子的稳定结构,所以B不正确.
C、该原子的最外层有2个电子,在化学反应中易失去2个电子而达8电子的稳定结构,所以C不正确.
D、该原子的最外层有7个电子,最外层电子数越多越容易得到电子(除稀有气体外),在化学反应中易得到1个电子而达8电子的稳定结构,所以D正确.故选D.
2.(2020·重庆初三一模)下列关于四种粒子的结构示意图说法正确的是( )
A.①、②的化学性质相似 B.②的粒子符号为Na
C.③在化学反应中易失去电子 D.④中x可能为8
【答案】D
【解析】在原子结构示意图中,圆圈内的数字为质子数;弧线表示电子层,弧线上的数字为该层上的电子数。原子的化学性质主要由最外层电子数决定,当最外层电子数小于4时,反应中易失去电子成为阳离子;当最外层电子数大于4时,反应中易得到电子成为阴离子;原子核外只有一个电子层且电子数为2,或者最外层电子数为8的结构为稳定结构,不易得失电子。最外层电子数小于4时,原子易失电子成为阳离子。具有稳定结构的原子化学性质相似;非稳定结构的原子,最外层电子数一样的化学性质相似。同一原子中,质子数=核外电子数=核电荷数=原子序数;在阳离子中:质子数>核外电子;在阴离子中:质子数核外电子数
核内质子数电子数;阴离子:质子数核外电子数,为阳离子;核内质子数核外电子数=10,为阴离子,正确;
B、质子数=10,核外电子数=10,质子数=核外电子数,为原子,错误;
C、质子数=11,核外电子数=10,质子数>核外电子数,为阳离子,错误;
D、质子数=13>核外电子数=10,质子数>核外电子数,为阳离子,错误;故选A。
【点睛】
当质子数=核外电子数,为原子;当质子数>核外电子数,为阳离子;当质子数<核外电子数,为阴离子。
2.(2020·广西中考真题)下列几种微粒结构示意图,表示阳离子的是( )
A. B. C. D.
【答案】B
【解析】A、该示意图的微粒中,质子数为8,核外电子数为2+8=10,质子数<核外电子数,属于阴离子,故选项A不符合题意;
B、该示意图的微粒中,质子数为13,核外电子数为2+8=10,质子数>核外电子数,属于阳离子,故选项B符合题意;
C、该示意图的微粒中,质子数为16,核外电子数为2+8+8=18,质子数<核外电子数,属于阴离子,故选项C不符合题意;
D、该示意图的微粒中,质子数为18,核外电子数为2+8+8=18,质子数=核外电子数,属于原子,故选项D不符合题意。故选B。
3.(2020·山东济南市·中考)如图是某粒子的结构示意图,下列有关该粒子的叙述中,错误的是( )
A.该粒子原子核内有8个质子
B.该粒子是阳离子
C.该粒子最外层有6个电子
D.该粒子呈电中性
【答案】B
【解析】A、该图为氧原子的原子结构示意图,该粒子原子核内有8个质子,正确;
B、该粒子中质子数=核外电子数,属于原子,错误;
C、该粒子最外层有6个电子,正确;
D、该粒子中质子数=核外电子数,呈电中性,正确;故选B。
4.(2020·山东中考真题)2019年诺贝尔化学奖得主在锂离子电池研发领域做出了重要贡献。锂离子的结构示意图如图所示。下列叙述正确的是( )
A.锂离子带1个单位的负电荷
B.锂原子的质量主要集中在核外电子上
C.锂元素属于金属元素
D.锂离子电池放电时,电能转化成化学能
【答案】C
【解析】A、锂离子的结构示意图,质子数为3,核外电子数为2,质子数>核外电子数,为阳离子,1个锂离子带1个单位的正电荷,故选项说法错误;
B、电子的质量很小,锂原子的质量主要集中在原子核上,故选项说法错误;
C、锂带“钅”字旁,属于金属元素,故选项说法正确;
D、锂离子电池放电时,化学能转化成电能,故选项说法错误。故选:C。
考向四、相对原子质量
(1)定义:以标准碳-12 原子(原子核中含有 6 个质子和 6 个中子)质量的 1/12 为标准,其它原子 的质量跟它相比较所得到的比,作为这种原子的相对原子质量,符号为 Ar。
(2)公式:某种原子的相对原子质量 Ar =,如 1 个氧原子的质量为 2.657×10-26kg,1 个标准碳原子的质量为 1.993×10-26kg,则氧原子的相对原子质量为:。
(3)单位:相对原子质量只是一个比值,不是原子的实际质量;单位为 1,一般不写。
(4)说明:由于电子质量很小,可以忽略不计,所以相对原子质量约等于质子数加上中子数,即相对原子质量 =质子数+中子数;另外氧原子的相对原子质量为 16,氧离子的相对原子质量也为 16。
易错警示
1.相对原子量和分子量单位为1,是一个比值,可省略不写。
2.氢的相对原子质量不为1,而是比1稍大。
知识拓展
(1)相对原子质量是一个比值,单位为1,可省略。
(2相对原子质量越大,则该原子的实际质量也越大。
(3)近似相对原子质量=质子数+中子数
(4)作为相对原子质量标准的碳原子是一种有6个质子和6个中子的碳原子,也证明碳原子不止一种。例如还有质子数为6,中子数为8的碳原子。
方法技巧
原子的质量与相对原子质量的区别和联系
原子的质量
相对原子质量
得出与性质
测定得出,绝对的
比较得出,相对的
数值与单位
非常小,有单位
大于等于“1”, 国际单位为“1”,一般不写
联系
相对原子质量(Ar)=
跟踪训练
1. 下列关于相对原子质量的说法不正确的是 ( )
A.相对原子质量单位为1 B.相对原子质量是一个比值
C.相对原子质量就是原子的实际质量 D.相对原子质量代表各类原子实际质量的相对大小
【答案】C
【解析】A、相对原子质量是个比值,是一个比值,单位是“1”。故A说法正确;
B、相对原子质量是以一个碳﹣12原子质量的作为标准,任何一个原子的真实质量跟一个碳﹣12原子质量的的比值,所以相对原子质量是一个比值。故B说法正确;
C、根据相对原子质量的概念知,相对原子量不是原子的实际质量。故C说法错误;
D、根据相对原子质量的概念知,相对原子质量代表各类原子实际质量的相对大小。故D说法正确;故选:C。
2.某原子的实际质量是一种碳原子(6个质子和6个中子)实际质量的2倍,该原子的相对原子质量是( )
A.2 B.12 C.24 D.36
【答案】C
【解析】原子的相对原子质量与原子的实际质量成正比,由题意,某原子的实际质量是一种碳原子(6个质子和6个中子)实际质量的2倍,碳原子的相对原子质量为12,则该原子的相对原子质量是12×2=24。故选:C。
3.据美国《纽约时报》报道,俄美科学家成功合成了一种拥有117个质子的新元素.使用粒子回旋加速器,生成了6个拥有117个质子的新原子,其中的5个原子有176个中子,另一个原子有177个中子.以下说法不正确的是( )
A.该元素的核电荷数为117
B.这6个新原子其中有176个中子的5个原子与另一个原子是同位素原子
C.这6个新原子其中有176个中子的原子的相对原子质量为293
D.这6个新原子其中有177个中子的原子的核外电子数也为177个
【答案】D
【解析】A、新元素的质子数为117,则原子中:原子序数=核电荷数=核内质子数,新元素原子的核电荷数为117,故正确。
B、同位素是质子数相同,而中子数不同的原子,故正确。
C、相对原子质量=质子数+中子数,新元素原子的质子数为117,其中子数176的原子的相对原子质量为117+176=293,其中子数177的原子的相对原子质量为117+177=294,故正确。
D、新元素的质子数为117,则原子中:原子序数=核电荷数=核内质子数,新元素原子的电子数为117,故错误。故选:D。
真题再现
1.下列叙述中,正确的是( )
A.相对原子质量就是原子质量的简称 B.相对原子质量可用克或千克作单位
C.相对原子质量是一个没有单位的比值 D.原子质量约等于原子核内质子质量和中子质量之和
【答案】D
【解析】A、相对原子质量是以一个碳-12原子质量的作为标准,任何一个原子的真实质量跟一个碳-12原子质量的的比值,称为该原子的相对原子质量,不是原子的实际质量,故A错误;
B、相对原子质量是一个比值,单位为1,故B错误;
C、电子的质量相当小,得失电子对原子质量不会有太大的影响,故C错误;
D、原子的主要质量集中在原子核上,原子核是由质子和中子构成的,故D正确.故选D.
2.已知一个碳12原子的质量为akg,一个R原子的质量为bkg,则R原子的相对原子质量为( )
A. B. C. D.
【答案】D
【解析】已知一个碳12原子的质量为akg,一个R原子的质量为bkg,则R原子的相对原子质量为=。故选:D。
3.已知某氮原子的实际质量为mg,其相对原子质量为14.有一种金原子的相对原子质量为197,金原子的质量为( )
A.g B. C.g D.
【答案】A
【解析】已知某氮原子的实际质量为mg,其相对原子质量为14.有一种金原子的相对原子质量为197,设金原子的质量为x,根据原子的相对原子质量与原子的质量成正比,则=,所以x=g 。故选:A。
4.下图形象说明了相对原子质量的含义,西瓜比作一个“碳-12原子”。从图中获得的信息正确的是( )
A.碳12原子像西瓜一样大
B.氧原子质量是碳12原子的1.4倍
C.碳12原子质量比氧原子质量大
D.氧原子的质量与碳12原子质量的的比值是16,所以氧的相对原子质量为16
【答案】D
【解析】A、根据原子大小主要跟原子电子层数有关,原子十分微小,不能说碳12原子象西瓜一样大;故A错误;
B、根据图示可知氧原子质量是碳12原子的倍,故B错误;
C、根据图示可知:碳12原子质量小于氧原子质量,故C错误;
D、根据图示可知:一个氧原子的质量相当于16个碳-12原子质量的的质量,所以氧原子的质量与碳12原子质量的1/12的比值是16;故D正确;故选D.
4.已知某氧原子的相对原子质量为16,某硫原子的相对原子质量为32。如果该氧原子的质量为m,则该硫原子的质量为( )
A.32m B.2m C.m D.不能确定
【答案】B
【解析】
相对原子质量等于某原子的实际质量与一种碳原子质量的12分之一的比值。相对原子质量的单位是1,它可以来表示原子的实际质量。故硫原子的相对原子质量是氧原子的相对原子质量的2倍,故硫原子的质量也应该是氧原子质量的2倍,故答案是B
相关试卷
这是一份中考化学一轮复习考点过关练习考点40 化学肥料(含解析),共1页。
这是一份中考化学一轮复习考点过关练习考点41 化学与生活(含解析),共27页。试卷主要包含了 人类重要的营养物质, 重要营养物质的生理功能,01%的元素,称为常量元素, 儿童缺“锌”易导致食欲不振等内容,欢迎下载使用。
这是一份中考化学一轮复习考点过关练习考点39 复分解反应(含解析),共27页。试卷主要包含了 复分解反应的概念, 复分解反应发生的条件及应用, “无色透明”条件型等内容,欢迎下载使用。