


中考物理一轮复习知识点梳理及过关训练4光现象 (含答案)
展开第四章《光现象》
知识点1:光的直线传播
1.光源:能够发光的物体都叫做光源。
2.规律:光在__同种均匀__介质中沿直线传播
3.现象影子、日食、月食
4.应用激光准直、站队看齐、射击瞄准等
5.光速光在真空中的传播速度c=__3.0×108__m/s。光在不同的介质中的传播速度不同
知识点2:光的反射
1.光的反射:光的反射定律
2.两种反射:漫反射和镜面反射
知识点3:平面镜成像
成像特点:平面镜成的像是虚像,像和物体大小__相等__,像和物体到镜面的距离__相等__,像和物体的连线与镜面__垂直__
知识点4:光的折射
折射规律:①折射光线与入射光线、法线在__同一平面__内——三线共面;②折射光线和入射光线分居__法线__两侧——两线分居;③当光线由空气斜射入水中时,折射角__小于__入射角,入射角增大,折射角也__增大__;④当光线垂直入射时,传播方向__不变__;⑤在光的折射现象中,光路是__可逆__的。
知识点5:光的色散
1.光的色散:光的色散太阳光通过棱镜后被分解成红、橙、黄、绿、蓝、靛、紫各种色光的现象叫光的色散。
2.色光的三原色:__红__、绿、蓝
知识点6:看不见的光
1.红外线:热作用强
2.紫外线:化学效应强
1. 考查热点:光的反射和折射规律的实验探究,平面镜成像的探究,光的反射及折射的作图
2. 考查题型:以选择题、填空题、实验题、作图题为主
3. 备考重点:光的反射,平面镜成像,光的折射
考点1:光的直线传播 光现象的识别
例1 (2018·南充中考)夏日清晨,阳光明媚,周末小明和妈妈一同来到了湖边散步,岸上拉着母子俩长长的影子,湖中柳影摇曳,小明指着自己的影子对妈妈说这是光的__直线传播__形成的,又指着湖中柳树的倒影说这是光的__反射__形成的。
方法点拨:
在日常生活中,激光准直、小孔成像和影子的形成等都表明光在同一种均匀介质中是沿直线传播的。在辨别光现象的图片时,凡是“黑影”“缩小版的原物(圆形光斑)”“遮挡”等都属于光的直线传播。
考点2:光的反射和折射作图
例3 (2018·德阳中考)从空气射向水面的入射光线,在水面发生反射和折射现象。图中给出了反射光线,请你在图中画出入射光线和大致的折射光线。
【答案】
方法点拨:
1.入射角是入射光线与法线的夹角,反射角是反射光线与法线的夹角,折射角是折射光线与法线的夹角。
2.在两种透明介质的界面上,反射和折射一般是同时发生的,反射与入射在同种介质中,折射与入射在两种介质中,反射角等于入射角。光由空气斜射入其他透明介质中时,折射角小于入射角,光由其他透明介质斜射入空气中时,折射角大于入射角。
考点3: 镜面反射和漫反射
例4 雨后晴朗的夜晚,为了不踩到地上积水,人们根据生活经验判断,迎着月光走,地上发光的是水;背着月光走,地上发暗的是水。请你依据所学的光的反射知识进行解释。
答:迎着月光走,地上的水面对月光发生镜面反射,反射光线强,能射入人的眼睛,地面对月光发生漫反射,反射光线弱,所以地上发光的是水;背着月光走,人看不到水面发生镜面反射的月光,而能看到地面发生漫反射的月光,所以地上发暗的是水。
方法点拨:
人感觉物体的亮暗,关键是看进入眼睛的光的多少,进入眼睛的光多就感觉亮,进入眼睛的光少就感觉暗。
考点4:平面镜成像特点的应用
例5 (2018·菏泽中考)下面关于平面镜成像的说法,正确的是( C )
A.平面镜成像是光的折射现象
B.平面镜所成的像是实像
C.平面镜所成的像是虚像
D.人越靠近平面镜,人在平面镜中的像就越大
方法点拨:
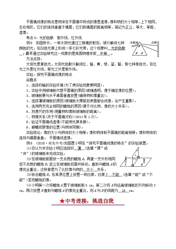
平面镜成像的特点是物体在平面镜中所成的像是虚像,像和物的大小相等,上下相同,左右相反,它们的连线垂直于镜面,它们到镜面的距离相等,简记为正立、等大、等距、虚像。
考点5:光的色散 紫外线、红外线
例6 如图所示,一束太阳光通过三棱镜折射后,被分解成七种颜色的光,在白色光屏上形成一条七彩光带,这个现象叫__光的色散__;最早通过实验研究这一现象的是英国物理学家__牛顿__。
方法点拨:
太阳光是复色光,太阳光色散分解成红、橙、黄、绿、蓝、靛、紫七种单色光,在红光之外是红外线,紫光之外是紫外线。
实验:探究平面镜成像的特点
命题点
1.选择较暗的实验环境(为了使实验现象更明显)。
2.实验中用玻璃板代替平面镜的原因(玻璃透明,便于确定像的位置)。
3.玻璃板要与水平桌面垂直放置(确保物和像重合)。
4.选择薄玻璃板的原因(玻璃板太厚前后表面都会成像,会产生重影)。
5.选用两支完全相同的蜡烛的原因(便于对比物、像的大小关系)。
6.刻度尺的作用(测量物和像到玻璃板的距离)。
7.物像关系(关于平面镜对称)(2014年1次)。
8.验证平面镜成虚像(不能用光屏承接)。
9.眼睛观察像的位置(与物体同侧)。
实验结论:像的大小与物体的大小相等;像和物体到平面镜的距离相等;像和物体的连线与镜面垂直; 平面镜成虚像。
例8 (2018·南充中考)如图是小明在“探究平面镜成像的特点”的实验装置。
(1)你认为本实验小明应选择较__薄__(选填“厚”或“薄”)的玻璃板来完成实验。
(2)在玻璃板前面放一支点燃的蜡烛A,再拿一支外形相同但不点燃的蜡烛B,竖立在玻璃板后面并移动,直到与蜡烛A的像完全重合,这样做是为了比较像与物的__大小__关系。
(3)移去蜡烛B,在其原位置上放置一块白屏,白屏上__不能__(选填“能”或“不能”)呈现蜡烛的像。
(4)小明第一次将蜡烛A置于玻璃板前5 cm,第二次将A向远离玻璃板的方向移动3 cm,再次放置B直到与蜡烛A的像完全重合,则A与B的间距为__16__cm。
1.(2018广西北部湾)如图所示,能解释“手影”形成的是( C )
A.光的反射
B.光的折射
C.光的直线传播
D.平面镜成像
2.(2018山东济宁)如图所示,小易利用激光灯、可折转的光屏、平面镜等器材探究光的反射定律。下列说法正确的是( B )
A.光屏能显示光路,是因为发生了镜面反射
B.将左侧光屏向后折转,是为了探究“反射光线、入射光线与法线是否在同一平面内”
C.验证“光路可逆”时必须用两个激光灯
D.验证“反射角等于入射角”时,入射角不能为0°
3.(2018湖北十堰)生活中光的世界丰富多彩,下列描述中,能用光的反射知识解释的是(A)
A.太极湖边,倒影可见 B.林萌树下,点点光斑
C.山涧小溪,清澈见底 D.雨过天晴,彩虹出现
4.(2018山东东营)面对清澈见底、看起来不过齐腰深的池水,不会游泳的人千万不要贸然下去,因为人们看到的池水深度和它的实际深度并不相同,下面四幅图能正确解释此现象的是( C )
A. B. C. D.
5.(2018山东泰安)下列现象中,对应的物理知识是“光的直线传播”的是( A )
A.射击瞄准时要做到“三点一线”B.游泳池注水后,看上去好像变浅了
C.在平静的湖面可以看到蓝天白云D.太阳光经过三棱镜后可以产生彩色光带
6.(2018湖南娄底)如图所示的四种现象中,由于光的反射形成的是( B )
A.小孔成像 B.鸟巢倒影 C.水面折枝 D. 故宫日冕
7.(2018四川绵阳)在鞋店试穿新鞋时,小明直立面向竖直放置在地面上的“试鞋镜”,看不到镜中自己脚上的新鞋。小明做一下动作,能够让他看到镜中自己脚上的一只鞋或者两只鞋的是( A )
A.站在原地下蹲 B.保持直立靠近“试鞋镜”
C.站在原地竖直向上提起一只脚 D.保持直立远离“试鞋镜”
8.(2018湖北省荆州市)关于平面镜成像特点及其实验探究,下列说法不正确的是( A )
A.物体距平面镜越近所成的像越大 B.将蜡烛靠近玻璃板的同时像也将靠近玻璃板
C.做多次实验是为了避免实验结果的偶然性D.使用光屏是为了探究平面镜所成像的虚实
9.(2018山东德州)如图所示的光现象中,与杯弓蛇影成像原理相同的是( C )
A. B. C. D.
树荫下的光斑 海市蜃楼 路口反光镜 雨后彩虹
10.(2018江苏常州)为避免司机低头观察汽车仪表、忽略路况造成事故,厂商开发出抬头显示器:汽车仪表安装在驾驶台上、显示面水平朝上,司机平视,借助透明挡风玻璃看到竖直的仪表显示的像,如图所示。则( D )
A.像是实像
B.像是由于光的折射形成的
C.像比驾驶台上的仪表显示要小
D.司机前面的挡风玻璃与水平面的夹角应为45o
11.(2018四川达州)学校大门旁竖直放置了一块平面镜,小张同学逐渐靠近平面镜的过程中,下列说法正确的是( B )
A.小张的像逐渐变大
B.小张想通过平面镜看完自己的全身像,则平面镜的高度至少为身体整个身高的一半
C.小张在平面镜中看见了小王,则小王在平面镜中看不见小张
D.小张在平面镜中所成的像是实像
12.(2018海南)光从空气斜射入玻璃中,入射角为60°,则折射角可能( B )
A.等于 0° B.小于 60° C.等于 60° D.大于 60°
13.(2018江苏常州)渐江大学柏浩研制出一种神奇织物,给白兔身体披上该织物,如图甲所示:用红外照相机拍摄得到的照片上,兔子身体“隐形”了,如图乙所示,兔子身体“隐形”是因为该织物( B )
A.呈洁白色
B隔热性好
C.导热性好
D.密度较小
14.(2018江苏省盐城市)有一圆柱形敞口容器,从其左侧某一高度斜射一束激光,在容器底部产生一个光斑O,如图所示,下列操作使光斑向左移动的是( B )
A.保持水面高度不变使激光笔向右平移
B.保持激光射入角度不变使水面上升
C.保持激光射入角度不变使水面下降
D.保持水面高度和入射点不变使激光入射角增大
15.(2018浙江湖州)“西塞山前白鹭飞,桃花流水鱖鱼肥。”是唐代张志和描写湖州境内西苕溪美景的词句。如图所示的是一只白鹭平行于水面飞行的画面。若以白鹭为参照物,它在水中的倒影是 (选填“运动”或“静止”)的,白鹭的倒影是由于 而形成的。
【答案】静止;光的反射
16.(2018广西玉林)如图甲所示,玉林园博园的彩虹桥桥面距湖面3米,它的“倒影”距桥面 m.如图乙所示,是从平面镜中看到的挂钟,挂钟显示的实际时间是 。
【答案】6;7:25
17.(2018四川省南充市)夏日清晨,阳光明媚,周未小明和妈妈一同来到了湖边散步,岸上拉着母子俩长长的影子,湖中柳影摇曳,小明指着自己的影子对妈妈说这是光的___________形成的,又指着湖中柳树的倒影说这是光的___________形成的。
【答案】直线传播;反射。
18.(2018山东枣庄)诗句“大漠孤烟直,长河落日圆”给我们展现了一幅美丽的画卷。其实诗人观察到的落日并非太阳的实际位置(如图所示),而是太阳光经过不均匀的大气层发生了 所成的像,太阳实际在图中 (选填“甲”或“乙”)的位置。
【答案】折射; 乙
19.(2018河北)小明在平静的湖边看到“云在水中飘,鱼在云上游”的现象。“云在水中飘”是小明以 为参照物看到“云”在水中运动的现象。“鱼在云上游”是鱼通过水面的 形成的虚像和云在水面的 形成的虚像同时出现的现象。
【答案】水 折射 反射
20.(2018湖北省黄冈市)太阳光通过三棱镜后被分解成了红、橙、黄、绿、蓝、靛、紫几种颜色的光(如图).此实验不仅表明了白光是由各种色光混合而成,而且表明了___________光通过棱镜后偏折的程度比其他颜色的光要小.据此可以推断,红光在棱镜中传播速度最___________.
【答案】红 快
21.(2018山东聊城)如图所示是“探究平面镜成像特点”的实验装置,把一支点燃的蜡烛A放在玻璃板的前面,再拿另一支外形相同的蜡烛B竖立着在玻璃板后面移动,直到看上去跟蜡烛A的像完全重合,这个位置就是像的位置,在白纸上记下A和B的位置。移动点燃的蜡烛,重做多次实验。
(1)实验过程中蜡烛B (选填“需要”或“不需要”)点燃。
(2)通过对实验现象和数据的分析得出结论:平面镜所成的像与物体关于镜面 。
(3)移去蜡烛B,在其位置上竖立光屏,在光屏上 (选填“能”或“不能”)承接到蜡烛A的像。
(4)实验过程中同学们体会到:用玻璃板代替平面镜成像虽没有平面镜清晰,但能透过玻璃板观察到蜡烛 (填“A”或“B”),便于确定像的位置,这是本实验成功的关键。
【答案】(1)不需要;(2)对称;(3)不能;(4)B。
22.(2018浙江杭州)为探究光的反射规律,小金进行如图所示的实验。
(1)当入射角为40°时,反射角为 。
(2)小金将纸板F绕垂直于镜面ON向后转动,在纸板F上还能看到反射光吗? 。
请分析原因: 。
(3)若使入射光线与平面镜的夹角为30°,那么反射光线与入射光线的夹角为: 。
【答案】(1)40°;(2)不能;入射光线、反射光线、法线在同一平面内;(3)120°。
23.(2018广东省广州)两条光线通过透镜的光路如图13所示
(1)该透镜是 透镜(选填“凹”、“凸”)
(2)光线a射向水面在图中①画出a的反射光线;②大致画出a进水中的折射光线;③标示出反射角r1和折射角r2
(3)逐渐往容器中加水,光线a在容器底形成的光斑会 (选填“左移”“右移”、“不动”)
【答案】(1)凹(2)如图所示(3)右移
24.(2018湖北十堰)如图所示,AB、CD是平面镜前一点光源S发出的光线经平面镜M反射后的两条反射光线,请在图中标出光源S和像点S′的位置,并完成光路图
【答案】
25.(2018贵州黔三州)画出图中S发出的光线经平面镜反射后过P点的光路。
【答案】
26.(2018河南省)如图10所示,一玻璃三棱镜的横截面为等腰直角三角形ABC。一束红光平行于BC边从S点射入三棱镜,经AB面折射后,又在BC面发生反射,然后恰好从P点折射后射出。请画出这个传播过程的光路图。
【答案】
27.(2018山东德州)如图,光源S发出的一条光经墙上的平面镜反射后,射入游泳池中。请画出它经平面镜发生反射及进入水中发生折射的光路。
【答案】
28.(2018四川省德阳市)从空气射向水面的入射光线,在水面发生反射和折射现象,如图所示,给出了反射光线,请你在图中画出入射光线和大致的折射光线。
【答案】
中考物理一轮复习知识点梳理及过关训练21信息传递 (含答案): 这是一份中考物理一轮复习知识点梳理及过关训练21信息传递 (含答案),共6页。试卷主要包含了电话的组成,通信方式,真空中电磁波传播速度,波速,分类,应用等内容,欢迎下载使用。
中考物理一轮复习知识点梳理及过关训练20电与磁 (含答案): 这是一份中考物理一轮复习知识点梳理及过关训练20电与磁 (含答案),共17页。试卷主要包含了磁现象,磁场和磁感线,地磁场, 电磁相互作用等内容,欢迎下载使用。
中考物理一轮复习知识点梳理及过关训练13内能 (含答案): 这是一份中考物理一轮复习知识点梳理及过关训练13内能 (含答案),共9页。试卷主要包含了分子动理论,扩散现象,改变方式, 比热容的概念, 用比热容解释简单的自然现象等内容,欢迎下载使用。