


2022-2023学年湖北十堰市高一下学期期末调研考试生物试题含答案
展开
这是一份2022-2023学年湖北十堰市高一下学期期末调研考试生物试题含答案,共30页。试卷主要包含了选择题,非选择题等内容,欢迎下载使用。
十堰市2022~2023学年下学期期末调研考试高一生物
一、选择题:本题共25小题,每小题给出的四个选项中,只有一个选项是最符合题目要求的。
1. 细胞中每时每刻都进行着许多化学反应,统称为细胞代谢。下列反应属于细胞代谢的是( )
A. 希尔反应
B. 卡尔文循环
C. 食物在消化道内消化分解
D. 猪肝研磨液催化过氧化氢分解
【答案】B
【解析】
【分析】细胞中每时每刻都进行着许多化学反应,统称为细胞代谢,细胞代谢发生在细胞内,细胞质基质是细胞代谢的主要场所。
【详解】A、希尔反应指的是离体的叶绿体在适当条件下发生水的光解产生氧气的化学反应,因而不属于细胞中发生的代谢过程,A错误;
B、卡尔文循环 指的是光合作用的暗反应阶段,发生在叶绿体基质中,属于细胞代谢过程,B正确;
C、食物在消化道内消化分解的过程没有发生在细胞内,不属于细胞代谢,C错误;
D、猪肝研磨液催化过氧化氢分解分解的过程发生在体外,不属于细胞代谢,D错误。
故选B。
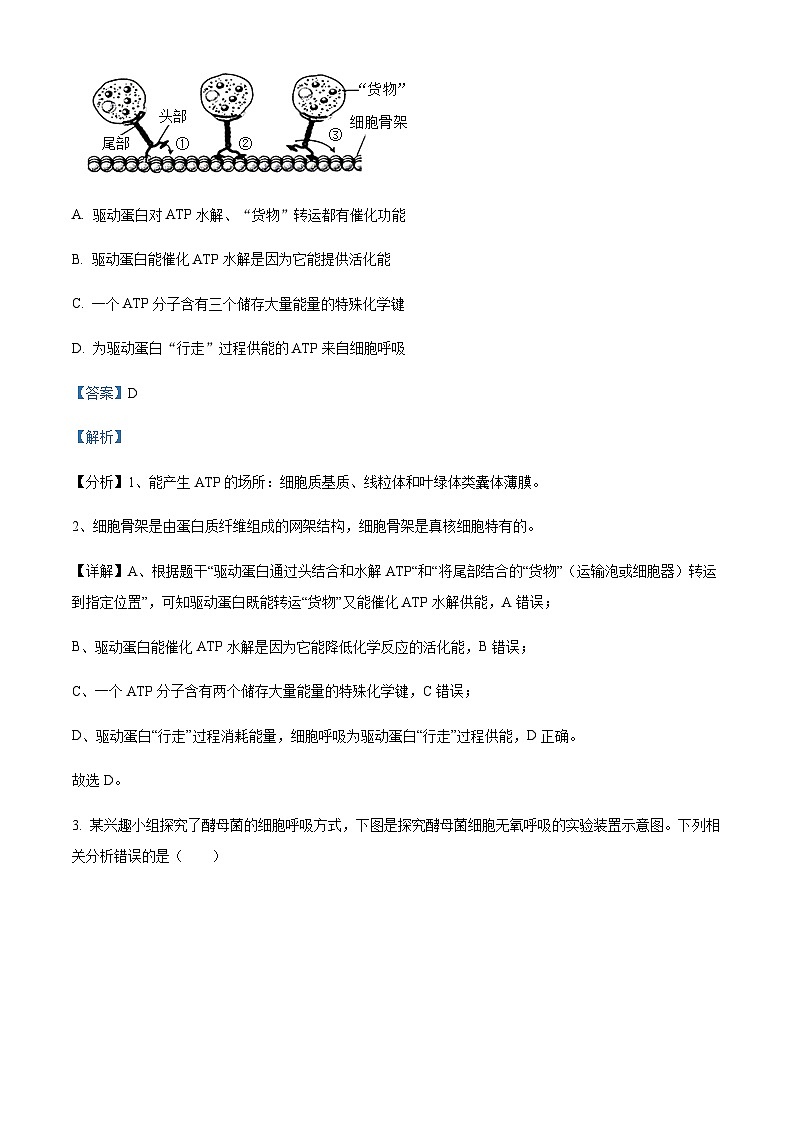
2. 某动物驱动蛋白能沿细胞骨架定向“行走”,并且能将“货物”转运到指定位置,“货物”结合在驱动蛋白的“尾部”,驱动蛋白通过“头部”与ATP结合并催化ATP水解,为“行走”供能,该过程如图所示。下列相关叙述正确的是( )
A. 驱动蛋白对ATP水解、“货物”转运都有催化功能
B. 驱动蛋白能催化ATP水解是因为它能提供活化能
C. 一个ATP分子含有三个储存大量能量的特殊化学键
D. 为驱动蛋白“行走”过程供能的ATP来自细胞呼吸
【答案】D
【解析】
【分析】1、能产生ATP的场所:细胞质基质、线粒体和叶绿体类囊体薄膜。
2、细胞骨架是由蛋白质纤维组成的网架结构,细胞骨架是真核细胞特有的。
【详解】A、根据题干“驱动蛋白通过头结合和水解ATP“和“将尾部结合的“货物”(运输泡或细胞器)转运到指定位置”,可知驱动蛋白既能转运“货物”又能催化ATP水解供能,A错误;
B、驱动蛋白能催化ATP水解是因为它能降低化学反应的活化能,B错误;
C、一个ATP分子含有两个储存大量能量的特殊化学键,C错误;
D、驱动蛋白“行走”过程消耗能量,细胞呼吸为驱动蛋白“行走”过程供能,D正确。
故选D。
3. 某兴趣小组探究了酵母菌的细胞呼吸方式,下图是探究酵母菌细胞无氧呼吸的实验装置示意图。下列相关分析错误的是( )
A. 锥形瓶Ⅰ封口后应放置一段时间再与锥形瓶Ⅱ连通
B. 澄清的石灰水可以换成蓝色的溴麝香草酚蓝溶
C. 若用酸性重铬酸钾溶液检测锥形瓶Ⅰ中的酒精,则酵母菌的培养时间应适当延长
D. 仅根据测定出的酒精和CO2的量,不能推测出酵母菌有氧呼吸分解葡萄糖的强度
【答案】D
【解析】
【分析】检测CO2的产生:使澄清石灰水变浑浊,或使溴麝香草酚蓝水溶液由蓝变绿再变黄。检测酒精的产生:橙色的重铬酸钾溶液,在酸性条件下与酒精发生反应,变成灰绿色。
【详解】A、锥形瓶Ⅰ封口后应放置一段时间再与锥形瓶Ⅱ连通,目的是消耗锥形瓶Ⅰ中的氧气,以确保通入澄清石灰水的CO2是酵母菌的无氧呼吸所产生的,A正确;
B、澄清的石灰水是用来检测CO2,除此之外,CO2也可使溴麝香草酚蓝水溶液由蓝变绿再变黄,B正确;
C、酸性重铬酸钾既能将酒精中的羟基氧化成羧基,也能将葡萄糖中的醛基氧化成羧基,故应适当延长酵母菌培养时间,充分耗尽葡萄糖后再进行鉴定酒精的产生,C正确;
D、根据测定出的酒精就可推测无氧呼吸产生的CO2,再根据总体产生的CO2减去无氧呼吸产生的CO2则可推测出有氧呼吸产生的CO2,进而可推测出酵母菌有氧呼吸分解葡萄糖的强度,D错误。
故选D。
4. 研究者测定了某植物的普通品种(P0)与变异品种(P1)处于发育期时,果皮中叶绿素和类胡萝卜素的含量(单位:mg·g⁻¹),结果如表所示。下列相关叙述错误的是( )
品种
叶绿素a
叶绿素b
总叶绿素
类胡萝卜素
P0
0.117
0.058
0.175
1.019
P1
0.245
0.137
0.382
1.241
A. 叶绿素、类胡萝卜素的组成元素不完全相同
B. 叶绿素、类胡萝卜素对红光的吸收能力相同
C. 据表可知,品种P1的果皮绿色程度更深些
D. 据表可知,适宜光照条件下品种P1果皮的光合作用能力较强
【答案】B
【解析】
【分析】绿色植物通过叶绿体进行光合作用来制造有机物,而叶绿体利用光能,先由色素吸收光能,叶绿素主要吸收红光和蓝紫光,类胡萝卜素主要吸收蓝紫光,用来制造有机物,绿色光几乎不吸收,所以绿叶反射绿色光,所以叶子在人眼看来是绿色的。
【详解】A、叶绿素含有镁,类胡萝卜素不含有镁,两者的组成元素不完全相同,A正确;
B、叶绿素对红光的吸收能力强,类胡萝卜素几乎不吸收红光,B错误;
C、品种P1总叶绿素含量占比为0.382÷(0.382+1.241)≈23.5%,品种P0总叶绿素含量占比为0.175÷(0.175+1.019)≈14.6%,叶绿素相对含量占比更大,则颜色更绿,C正确;
D、品种P1的光合色素含量更多,则适宜光照条件下品种P1果皮的光合作用能力较强,D正确。
故选B。
5. 分裂间期每条染色质可分为常染色质和异染色质两部分。常染色质一般折叠压缩程度低,处于伸展状态;异染色质折叠压缩程度高,处于凝集状态,用碱性染料染色时着色深,一般转录不活跃或无转录活性。下列叙述错误的是( )
A. 常染色质和异染色质的主要组成成分相同
B. 碱性染料可以是醋酸洋红液或甲紫溶液
C. ATP合成酶基因可能位于常染色质上
D. 异染色质不能进行复制和转录
【答案】D
【解析】
【分析】1、细胞核中有DNA和蛋白质紧密结合成的染色质。染色质是极细的丝状物,存在于细胞分裂间期,在细胞分裂期,染色质高度螺旋化,呈圆柱状或杆状,这时叫染色体。染色质和染色体是同一物质在不同时期的两种存在。2、分裂间期每条染色质可分为常染色质和异染色质两部分。常染色质是进行活跃转录的部位,呈疏松的环状;异染色质无转录活性,处于凝缩状态,是遗传惰性区。
【详解】A、常染色质和异染色质的主要组成成分都是DNA和蛋白质,A正确;
B、染色体可被碱性染料染成深色,常用的碱性染料为醋酸洋红液或甲紫溶液,B正确;
C、常染色质一般折叠压缩程度低,处于伸展状态,易转录,ATP合成酶基因用于合成ATP需为细胞代谢供能,因此ATP合成酶基因可能位于常染色质上,C正确;
D、分裂间期每条染色质可分为常染色质和异染色质两部分,两者都能复制,D错误。
故选D。
6. ARC基因在心肌细胞内能特异性表达,表达产物ARC蛋白参与抑制心肌细胞的凋亡过程;miR—223(链状RNA)能与ARC基因的mRNA形成杂交链,阻止ARC蛋白的合成,一个HRCR(环状RNA)能吸附多个miR—223,从而抑制miR—223的作用。研究发现,心肌细胞缺血、缺氧会导致心肌细胞凋亡,最终引起心力衰竭。下列相关叙述正确的是( )
A. 细胞凋亡过程受严格的遗传机制调控,因此不受外界因素影响
B. HRCR和miR—223共同调控ARC基因的转录和心肌细胞的凋亡
C. 缺血、缺氧时,心肌细胞内HRCR的含量可能减少
D. ARC基因、miR—223、HRCR彻底水解后的产物相同
【答案】C
【解析】
【分析】当心肌细胞缺血、缺氧时,细胞会产生过多的 miR-223,抑制ARC的表达,导致心肌细胞凋亡,最终引起心力衰竭。HRCR(环状)是细胞质中存在的小分子RNA,miR-223可与HRCR结合形成核酸杂交分子。这样miR-223分子减少,就减弱了对ARC表达的抑制,减少心肌细胞凋亡,缓减心力衰竭。
【详解】A、细胞凋亡过程受严格的遗传机制调控,但也受环境因素的影响,A错误;
B、HRCR和miR—223共同调控ARC基因的翻译,而不是调控ARC基因的转录,B错误;
C、缺血、缺氧时会导致心肌细胞凋亡,HRCR的含量减少,使更多miR—223(链状RNA)能与ARC基因的mRNA形成杂交链,阻止ARC蛋白的合成,从而促进细胞凋亡,C正确;
D、基因彻底水解的产物有脱氧核糖和胸腺嘧啶,而RNA彻底水解的产物有核糖和尿嘧啶,D错误。
故选C
7. 关于细胞衰老的原因,科学家提出了许多假说,其中遗传决定学说认为,细胞衰老的决定因素是基因组,控制生长、发育和衰老的基因都在特定时期有序地开启或关闭。早年衰老综合征,又称儿童早老症,是一种隐性遗传病。下列相关叙述正确的是( )
A. 衰老细胞中酪氨酸酶活性升高,导致细胞内黑色素等积累
B. 遗传决定学说认为,自由基攻击DNA可能会引起基因突变,导致细胞衰老
C. 遗传决定学说认为,端粒内侧的正常基因的端粒截短受损,从而导致细胞衰老
D. 儿童早老症是一种隐性遗传病,说明细胞衰老在一定程度上是由遗传决定的
【答案】D
【解析】
【分析】1、端粒学说:随着细胞分裂次数增加,端粒逐渐缩短,从而导致端粒内侧正常基因的 DNA 序列受到损伤,使细胞活动趋于异常。
2、衰老细胞的特征包括:多种酶活性降低,色素积累,呼吸速率减慢,细胞核体积增大,核膜内折,染色质收缩等。
【详解】A、衰老细胞中酪氨酸酶活性降低,导致细胞内黑色素减少,A错误;
B、自由基学说认为,自由基攻击DNA,可能会引起基因突变,导致细胞衰老,B错误;
C、遗传学说认为细胞衰老的决定因素是控制生长、发育和衰老的基因在特定时期有序地开启或关闭,端粒截短受损是端粒学说的内容,C错误;
D、儿童早老症是一种隐性遗传病,控制衰老的基因在儿童时期就开启,表现出衰老的特征,故说明细胞衰老在一定程度上是由遗传决定的,D正确。
故选D。
8. 曲线图常用来分析生命活动过程,揭示生命规律。下列有关曲线图纵轴含义的叙述,错误的是( )
A. 有丝分裂的细胞周期中,核DNA数量的变化
B. 精子形成过程中,核DNA数量的变化
C. 有丝分裂的细胞周期中,每条染色体上DNA数量的变化
D. 卵细胞形成过程中,每条染色体上DNA数量的变化
【答案】B
【解析】
【分析】1、细胞周期分为两个阶段:分裂间期和分裂期。(1)分裂间期:①概念:从一次分裂完成时开始,到下一次分裂前。②主要变化:DNA复制、蛋白质合成。(2)分裂期:主要变化:1)前期:①出现染色体:染色质螺旋变粗变短的结果;②核仁逐渐解体,核膜逐渐消失;③纺锤体形成。2)中期:染色体的着丝点排列在细胞中央的赤道板上。染色体形态、数目清晰,便于观察。3)后期:着丝点分裂,两条姐妹染色单体分开成为两条子染色体,纺锤丝牵引分别移向两极。4)末期:(1)纺锤体解体消失(2)核膜、核仁重新形成(3)染色体解旋成染色质形态;④细胞质分裂,形成两个子细胞(植物形成细胞壁,动物直接从中部凹陷)。
2、减数分裂各时期的特征:①减数分裂前的间期:完成DNA复制和有关蛋白质的合成,细胞适度生长,DNA数目加倍,染色体数目不变。②减数第一次分裂:前期,同源染色体两两配对,形成四分体;中期,同源染色体成对的排列在赤道板两侧;后期,同源染色体彼此分离(非同源染色体自由组合),移向细胞两极;末期,细胞分裂为两个子细胞,染色体数目是体细胞数目的一半。③减数第二次分裂:前期,没有同源染色体,染色体散乱分布;中期,没有同源染色体,着丝粒排列在赤道板上;后期,没有同源染色体,着丝粒分裂,两条子染色体移向细胞两极;末期,细胞分裂为两个子细胞,子细胞染色体数目是体细胞染色体数目的一半。
【详解】A、根据曲线有斜线,且终点和起点含量相同,可知该曲线可表示有丝分裂的细胞周期中核DNA数量的变化,A正确;
B、精子形成过程中核DNA数量的变化应减半,与曲线违背,B错误;
CD、若n=1,则该曲线可表示有丝分裂的细胞周期中每条染色体上DNA数量的变化,也可表示件数分裂过程中每条染色体上DNA数量的变化,CD正确。
故选B。
9. 下列有关孟德尔豌豆杂交实验及其推测的叙述,错误的是( )
A. 孟德尔根据亲本中不同个体的性状来判断亲本是否纯合
B. 对母本去雄、人工传粉后都进行了套袋处理
C. 对F2中不同表型的个体进行数量统计
D. 假设遗传因子在体细胞中成对存在,而在其配子中单个出现
【答案】A
【解析】
【分析】孟德尔对分离现象的解释中认为:生物的性状是由细胞中的遗传因子决定的;体细胞中的遗传因子成对存在;配子中的遗传因子成单存在;受精时雌雄配子随机结合。
【详解】A、不能根据表现型判断亲本是否纯合,因为(完全显性时)显性杂合子和显性纯合子表现型一样,A错误;
B、豌豆是两性花,对母本豌豆去雄和人工授粉后都需要套袋处理,防止外来花粉的干扰,B正确;
C、孟德尔对F2中的不同性状的个体进行数量统计,这是孟德尔获得成功的又一个重要原因,C正确;
D、孟德尔对分离现象的解释中认为,遗传因子在体细胞中成对存在,在配子中单个出现,D正确。
故选A。
10. 某同学用3个面标有字母A、另3个面标有字母a的正方体甲和乙分别代表雌、雄生殖器官,进行性状分离比的模拟实验:将甲、乙掷下,统计两个正方体朝上一面的字母组合,并多次重复上述步骤。下列有关叙述错误的是( )
A. 统计甲和乙朝上一面的字母组合,模拟受精作用过程中雌、雄配子的随机结合
B. 朝上一面的字母组合有AA、Aa、aa,重复次数越多,三者的比例越接近1:2:1
C. 重复多次后,甲朝上一面为A、乙朝上一面为a的组合数量约占总组合数量的一半
D. 若要模拟实验中含A雄配子成活率为1/2,则应将乙的4个面标a、另2个面标A
【答案】C
【解析】
【分析】据题可知,甲乙分别代表雌雄生殖器官,甲乙分别都有两种字母,代表产生配子的种类及比例。统计甲乙字母组合,模拟受精过程。
【详解】A、甲乙分别代表的雌雄生殖器官,掷下甲乙一面的字母代表产生的雌雄配子,统计甲和乙朝上一面的字母组合,模拟受精作用过程中雌、雄配子的随机结合,A正确;
B、朝上一面的字母组合有AA、Aa、aa,重复次数越多,三者的比例越接近1:2:1,重复的次数少,有可能三者的比例不符合1:2:1,B正确;
C、重复多次后,字母组合有Aa占总组合数量的一半,甲朝上一面为A、乙朝上一面为a的组合数量约占总组合数量的1/4,C错误;
D、正常情况下,乙中A:a=1:1,三个面标A,三个面标a,若含A雄配子成活率为1/2,A:a=1:2,应将乙的4个面标a、另2个面标A,D正确。
故选C。
11. 下图表示雌果蝇进行细胞分裂时,处于四个不同阶段的细胞(Ⅰ~Ⅳ)中遗传物质及其载体的数量。下列有关叙述正确的是( )
A. Ⅰ→Ⅱ发生了染色体数目的加倍
B. Ⅱ→Ⅲ发生了细胞质均等分裂
C. Ⅲ→Ⅳ发生了同源染色体的分离
D. Ⅲ→Ⅳ发生在减数分裂Ⅱ过程中
【答案】D
【解析】
【分析】分析题图:图中①为染色体,②为染色单体,③为核 DNA 。 I 中没有染色单体,染色体:核 DNA =1:1,且染色体数目与体细胞相同,可能处于有丝分裂末期或减数第二次分裂后期; II 中染色体:染色单体:核 DNA =1:2:2,且染色体数目与体细胞相同,可能处于有丝分裂前期、中期或减数第一次分裂过程; Ⅲ中染色体:染色单体:核 DNA =1:2:2,且染色体数目是体细胞的一半,可能处于减数第二次分裂前期和中期; IV 中没有染色单体,染色体:核 DNA =1:1,且染色体数目是体细胞的一半,可能处于减数第二次分裂末期。
【详解】A、据图可知,①代表染色体,Ⅰ→Ⅱ中,染色体数目都是8,没有加倍,A错误;
B、Ⅱ中染色体数目与正常体细胞相同,Ⅱ→Ⅲ染色体数目减半,发生了减数第一次分裂,细胞质不均等分裂,B错误;
C、Ⅳ中无姐妹染色单体,同源染色体分离的过程中染色单体并没有消失,C错误;
D、 Ⅲ中染色体:染色单体:核 DNA =1:2:2,且染色体数目是体细胞的一半,可能处于减数第二次分裂前期和中期; IV 中没有染色单体,且染色体数目是体细胞的一半,可能处于减数第二次分裂末期,故Ⅲ→Ⅳ发生在减数分裂Ⅱ过程中,D正确。
故选D。
12. 玉米是我国重要的谷类作物。玉米的有茸毛对无茸毛为显性,有茸毛植株具有显著的抗病能力,但纯合有茸毛植株在幼苗期就会死亡;杂合宽叶植株表现为高产,且产量明显高于纯合宽叶植株和纯合窄叶植株。已知控制两对性状的两对等位基因独立遗传,现让高产抗病玉米植株自交产生F1种子。下列相关分析错误的是( )
A. F1种子有9种基因型
B. F1种子发育成的宽叶植株中,高产植株占1/2
C. F1种子发育成的成熟植株中,抗病植株占2/3
D. F1种子发育成的成熟植株中,高产抗病植株占1/3
【答案】B
【解析】
【分析】根据题意分析可知:玉米的宽叶(A)对窄叶(a)为显性,玉米有茸毛(D)对无茸毛(d)为显性,两对基因独立遗传,遵循基因的自由组合定律。
【详解】A、设玉米的宽叶A窄叶a,玉米有茸毛D无茸毛d,杂合宽叶植株表现为高产,即Dd,纯合有茸毛植株在幼苗期就会死亡,则抗病为Aa,则高产抗病基因型为AaDd,高产抗病玉米植株自交产生F1种子的基因型为3×3=9种,A正确;
B、宽叶高产植株为AA:Aa=1:2,Aa高产,则高产植株占2/3,B错误;
C、有茸毛植株具有显著抗病能力,但纯合有茸毛植株在幼苗期就会死亡,则F1种子发育成的成熟植株中Aa:aa=2:1,抗病植株占2/3,C正确;
D、由于有茸毛植株在幼苗期就会死亡,则不会出现AA植株,F1种子发育成的成熟植株中,高产抗病植株占2/3×1/2=1/3,D正确。
故选B。
13. 人类某遗传病受一对等位基因控制。某家庭中夫妇均表现正常,两个儿子中的一个患该病,另一个表现正常,该家庭成员自愿进行了相应的基因检测(结果如图)。下列相关叙述错误的是( )
A. 该病属于伴X染色体隐性遗传病
B. 样本丁对应的是患该病的儿子
C. 若该夫妇再生育,则生育正常女孩的概率为1/2
D. 将来正常儿子与正常女子结婚,不会生育患该病的孩子
【答案】D
【解析】
【分析】X染色体隐性:①隔代遗传或交叉遗传 ②男性患者多于女性患者 ③女性患者的父亲、儿子都是患者。
【详解】AB、该夫妇均表现正常,两个儿子中的一个患该病,另一个表现正常,符合无中生有为隐性,图中乙、丙都只含有正常基因,甲含正常基因和致病基因,丁只含致病基因,说明样本丁对应的是患该病的儿子,样本甲是亲本之一,乙和丙是另一个亲本和正常儿子,说明该病为该病属于伴X染色体隐性遗传病,AB正确;
C、假定用A/a表示控制该病的基因,该夫妇的基因型为XAXa、XAY,则生育正常女孩的概率为1/2,C正确;
D、将来正常儿子(XAY)与正常女子(XAXa)结婚,会生育出患该病儿子,D错误。
故选D。
14. 用A与a、B与b、D与d、X与Y分别表示果蝇的1对染色体(其中X、Y表示性染色体)。假设不考虑染色体互换,那么下列由雄果蝇(AaBbDdXY)产生的精子至少来自几个精原细胞的减数分裂( )
①ABdX ②abDY ③AbdY ④ABdX ⑤ABdX ⑥aBDY
A. 2个 B. 3个 C. 4个 D. 5个
【答案】C
【解析】
【分析】同一个次级精母细胞产生的两个精细胞的基因型相同,同一个初级精母细胞产生的精细胞互补,据此答题。
【详解】根据“同为同一次,补为同一初”的口诀,①ABdX和②abDY的两个精子基因型完全互补,可来自同一个次级精母细胞(精原细胞),④ABdX和⑤ABdX两个精子的基因型完全相同,可来自同一个精原细胞,③AbdY和⑥aBDY这两个精细胞既找不到相同的也找不到互补的精子,则这两个精细胞可分别来自不同的精原细胞,综上这六个精细胞至少来自4个精原细胞,C正确,ABD错误。
故选C。
15. 人类的红绿色盲是受X染色体上的等位基因控制的隐性遗传病,血友病是受X染色体上的另一对等位基因控制的隐性遗传病。某家庭遗传系谱图如下,1号在减数分裂时发生了基因突变。下列分析错误的是( )
A. 1号与4号的基因型相同
B. 2号与3号的基因型一定不同
C. 若不考虑基因突变,则3号与4号不会生育患病女儿
D. 7号不患病可能与3号产生卵细胞时的基因重组有关
【答案】B
【解析】
【分析】由于色盲和血友病均为伴X隐性遗传病,图中3号和4号个体不患病,生出了患病的5号和6号,则3号为色盲和血友病的携带者。
【详解】A、人类的红绿色盲和血友病均是受X染色体上的隐性致病基因控制的遗传病,若相关基因用A/a、B/b表示,则1号与4号的基因型相同,均为XABY,A正确;
B、由于5号和6号患病,则正常情况下,3号个体的基因型应该为XAbXaB,而1号在减数分裂时发生了基因突变,因此,,可推测2号的基因型可能为XAbXaB、XABXaB、XAbXAB,B错误;
C、若不考虑基因突变,则由于4号个体的基因型为XABY,因此其与3号个体结婚,不会生育患病女儿,C正确;
D、根据题目中的信息可推测,3号个体的基因型应该为XAbXaB,而7号不患病,其基因型为可能与XABY,据此可推测7号个体的出现可能是3号在产生卵细胞时同源染色体的非姐妹染色单体之间发生交叉互换进而产生了XAB类型的卵细胞并参与受精导致的,D正确。
故选B。
16. 用被3H标记了DNA和蛋白质的噬菌体侵染不含放射性的大肠杆菌的实验过程如图所示。下列有关叙述错误的是( )
A. 上清液和沉淀物的放射性都很高
B. 少数子代噬菌体的DNA含3H
C. 子代噬菌体的蛋白质外壳含3H
D. 不可用肺炎链球菌代替大肠杆菌进行实验
【答案】C
【解析】
【分析】1、噬菌体的结构:蛋白质外壳( 组成元素:C 、 H 、 O 、 N 、 S )+ DNA (组成元素: C 、 H 、 O 、N 、 P );
2、噬菌体侵染细菌的实验步骤:分别用35S或32P标记大肠杆菌→噬菌体与标记的大肠杆菌混合培养→噬菌体侵染未被标记的细菌→在搅拌器中搅拌,然后离心,检测上清液和沉淀物中的放射性物质。实验结论: DNA 是遗传物质。
【详解】A、3H既可以标记噬菌体蛋白质外壳,也可以标记噬菌体DNA,故上清液和沉淀物中放射性很高,A正确;
B、亲代噬菌体的DNA进入大肠杆菌,以噬菌体的DNA为模板,大肠杆菌的原料来合成子代DNA,DNA为半保留复制,少数子代噬菌体含有3H,B正确;
C、子代噬菌体蛋白质外壳是以大肠杆菌中未标记的氨基酸为原料来合成的,故不具有放射性,C错误;
D、病毒具有专性寄生的特点,因此不能用肺炎链球菌代替大肠杆菌完成此实验,D正确。
故选C。
17. 某双链DNA分子中有p个碱基G,其中一条链上的嘌呤碱基数量是嘧啶碱基数量的m倍。下列相关分析正确的是( )
A. 该DNA分子的两个游离的磷酸基团都与3'—C相连
B. 若m>1,则该DNA分子中嘌呤碱基总数大于嘧啶碱基总数
C. 该DNA分子彻底水解后得到的磷酸与脱氧核糖的分子数相等
D. 该DNA分子的其中一条链的G有p/2个
【答案】C
【解析】
【分析】DNA的结构特点:
1、DNA是由两条单链组成的,这两条链按反向平行的方式盘旋成双螺旋结构;
2、DNA中的脱氧核苷酸和磷酸交替连接,排列在外侧,构成基本骨架,碱基排列在内侧;
3、两条链上的碱基通过氢键连接成碱基对,A与T配对,G与C配对,碱基之间的这种一一对应的关系,叫碱基互补配对原则。
【详解】A、该DNA分子的两个游离的磷酸基团都与5'—C相连,A错误;
B、双链DNA分子中,嘌呤碱基总数等于嘧啶碱基总数,B错误;
C、该DNA分子由p个脱氧核苷酸组成,一个脱氧核苷酸由一分子磷酸,一分子五碳糖,一分子碱基组成,故彻底水解后得到的磷酸与脱氧核糖的分子数相等,C正确;
D、根据现有信息,无法计算DNA分子的其中一条链的G数量,D错误。
故选C。
18. 酵母丙氨酸转移核糖核酸(tRNAyAla)是从酵母中提取出来的运送丙氨酸的转运RNA.中国科学院利用化学和酶促相结合的方法,在世界上首次人工合成了具有完全生物活性的整分子tRNAyAla。下列相关叙述错误的是( )
A. tRNAyAla的一端接受丙氨酸
B. tRNAyAla是单链,因此分子内不存在碱基对
C. tRNAyAla中存在反密码子
D. 1个核糖体与mRNA的结合部位最多会形成2个tRNAyAla的结合位点
【答案】B
【解析】
【分析】tRNA 的种类很多,但是,每种 tRNA 只能识别并转运一种氨基酸。 tRNA 分子比 mRNA 小得多,分子结构也很特别, tRNA 链经过折叠,看上去像三叶草的叶形,其一端是携带氨基酸的部位,另一端有3个碱基。每个 tRNA 的这3个碱基可以与 mRNA 上的密码子互补配对,因而叫反密码子。
【详解】A、tRNAyAla是运送丙氨酸的转运RNA,一端接受丙氨酸,一端和mRNA互补结合,A正确;
B、tRNAyAla为单链结构, 经过折叠成三叶草形,部分区域碱基配对,故存在碱基对, B错误;
C、tRNAyAla含有反密码子,与mRNA上的密码子结合,C正确;
D、每个核糖体上有3个tRNA结合位点,其中有一个是释放位点,故最多形成2个tRNAyAla结合位点,D正确。
故选B。
19. 真核细胞的DNA复制过程如图所示,图中显示出的DNA复制特点有:①多点复制——有多个复制泡、多个复制起点;②边解旋边复制——DNA聚合酶紧随解旋酶之后;③半保留复制——新合成的DNA保留原来DNA分子中的一条链;④双向复制——复制起点的两侧都在进行子链的合成。上述特点中有利于提高DNA复制速度的不包括( )
A. 多点复制
B. 边解旋边复制
C. 半保留复制
D. 双向复制
【答案】C
【解析】
【分析】DNA分子的复制过程是首先DNA分子在解旋酶的作用下解旋成两条单链,解开的两条链分别为模板,在DNA聚合酶的作用下,按照碱基互补配对原则形成子链,子链与模板链双螺旋成新的DNA分子,DNA分子是边解旋边复制的过程。
【详解】ABD、多点同时复制、边解旋边复制、双向复制等都能加快复制速度,提高复制的效率,ABD不符合题意;
C、半保留复制只是复制过程新合成的DNA保留原来DNA分子中的一条链,这过程并没有提高复制的速度,C符合题意。
故选C。
20. 下图是表示遗传信息流向的中心法则图解,其中虚线表示少数生物的遗传信息的流向,①~⑤表示的过程都遵循碱基互补配对原则。下列与过程⑤的碱基配对方式完全相同的是( )
A. 过程① B. 过程② C. 过程③ D. 过程④
【答案】D
【解析】
【分析】中心法则是指遗传信息从DNA传递给RNA,再从RNA传递给蛋白质,即完成遗传信息的转录和翻译的过程。也可以从DNA传递给DNA,即完成DNA的复制过程。这是所有具有细胞结构的生物所遵循的法则。在某些病毒中的RNA自我复制(如烟草花叶病毒等)和在某些病毒中能以RNA为模板逆转录成DNA的过程(某些致癌病毒)是对中心法则的补充。
【详解】ABCD、过程⑤为翻译过程,涉及mRNA上的密码子和tRNA上的反密码子互补配对,A与U配对,U与A配对,G与C配对,C与G配对,过程④为RNA的复制,涉及的碱基配对方式有A与U配对,U与A配对,G与C配对,C与G配对,过程⑤和过程④碱基配对方式完全相同,过程①、过程②和过程③配对过程中都有涉及T碱基,D正确,ABC错误。
故选D。
21. 研究人员给甲组~丁组小鼠同时注射等量的细菌后,观察小鼠的存活情况。
甲组:给健康小鼠注射R型活细菌→小鼠存活;乙组:给健康小鼠注射S型活细菌→小鼠死亡;丙组:给健康小鼠注射加热致死的S型细菌→小鼠存活;丁组:给健康小鼠注射加热致死的S型细菌和R型活细菌的混合物→小鼠死亡。下列相关分析合理的是( )
A. 该实验能够证明DNA是遗传物质
B. 从丁组死亡小鼠体内可分离出R、S两种类型的活细菌
C. 丁组的R型活细菌在减数分裂I过程中发生了基因重组
D. 该实验利用了“减法原理”
【答案】B
【解析】
【分析】肺炎链球菌转化实验包括格里菲斯体内转化实验和艾弗里体外转化实验,其中格里菲斯体内转化实验证明S型细菌中存在某种“转化因子”,能将R型细菌转化为S型细菌;艾弗里体外转化实验证明DNA是遗传物质。
【详解】A、该实验不能证明DNA是遗传物质,只证明了S型菌含有转化因子,A错误;
B、由于S型菌有毒性,会使小鼠死亡,所以从丁组死亡小鼠体内可分离出R、S两种类型的活细菌,B正确;
C、肺炎链球菌是细菌不能进行减数分裂,C错误;
D、丁组是实验组:给健康小鼠注射加热致死的S型细菌和R型活细菌的混合物,即增加了相关变量,该实验利用了“加法原理”,D错误。
故选B。
22. 下列有关原癌基因和抑癌基因的叙述,正确的是( )
A. 两类基因编码都是细胞内功能正常的蛋白质
B. 原癌基因与抑癌基因是一对等位基因
C. 原癌基因只在不同的癌细胞内选择性表达
D. 抑癌基因表达的蛋白质都是通过抑制细胞生长、增殖发挥作用的
【答案】A
【解析】
【分析】细胞癌变的根本原因是原癌基因和抑癌基因发生基因突变,其中原癌基因负责调节细胞周期,控制细胞生长和分裂的过程,抑癌基因主要是阻止细胞不正常的增。
【详解】A、原癌基因和抑癌基因都是细胞内正常的基因,编码的都是细胞内功能正常的蛋白质,A正确;
B、原癌基因和抑癌基因是非等位基因,B错误;
C、原癌基因在正常细胞中表达,负责调节细胞周期,控制细胞生长和分裂的过程,C错误;
D、抑癌基因的作用是抑制细胞生长和增殖,或者促进细胞凋亡,D错误。
故选A。
23. 镰状细胞贫血是一种遗传病,严重时会导致患病个体死亡。该病的致病机理是相关基因发生了碱基对的替换,导致相应的氨基酸发生了替换,从而使血红蛋白的结构发生改变,最终使红细胞由圆饼状变成了镰刀状(如图)。与正常人相比,下列各项会在该病患者体内发生改变的是( )
A. 突变基因中碱基对间的氢键总数
B. 突变基因中储存的遗传信息
C. 突变基因转录的mRNA的碱基总数
D. 异常血红蛋白的氨基酸残基数目
【答案】B
【解析】
【分析】基因突变是指DNA中碱基对的增添、缺失或替换,从而导致基因结构的改变。基因突变的典型实例是镰刀型细胞贫血症,因此镰刀型细胞贫血症产生的根本原因是基因突变(碱基对的改变),直接原因是血红蛋白结构异常。
【详解】A、由图可知,发生的是A//T内部之间的碱基对替换,并没有改变突变基因中碱基对间的氢键总数,A错误;
B、基因中碱基对的排列顺序储存着遗传信息,突变基因改变了碱基对的排列顺序,则改变了储存的遗传信息,B正确;
C、基因中碱基对的替换并没有改变碱基的总数,则相应模板链转录出的mRNA的碱基总数也没有发生改变,C错误;
D、由图可知,碱基对替换后只导致其中一个氨基酸发生了替换,并没有改变血红蛋白的氨基酸残基数目,D错误。
故选B。
24. 基因Y突变成基因y后,导致mRNA的第727位碱基(自起始密码子算起)发生改变,控制合成的蛋白质的1个氨基酸被替换,进而导致性状发生改变。mRNA部分序列、部分密码子及对应氨基酸如图所示。分析判断被替换的氨基酸是( )
A. 第242位的精氨酸
B. 第243位的精氨酸
C. 第242位的谷氨酸
D. 第243位的谷氨酸
【答案】D
【解析】
【分析】基因突变是指基因中碱基对的增添、缺失或替换,这会导致基因结构的改变,进而产生新基因。表现为如下特点:普遍性:基因突变是普遍存在的;随机性:基因突变是随机发生的;不定向性:基因突变是不定向的;低频性:对于一个基因来说,在自然状态下,基因突变的频率是很低的;多害少益性:大多数突变是有害的;可逆性:基因突变可以自我回复(频率低)。
【详解】题意分析,基因Y突变成基因y后,导致mRNA的第727位碱基(自起始密码子算起)发生改变,导致mRNA上第727位的碱基由G变成了C,进而导致第(727+2)÷3=243位的密码子由GAG变成了CAG,进而导致控制合成的蛋白质的中第243位的谷氨酸变成了谷氨酰胺,进而导致性状发生改变,即D正确。
故选D。
25. 展翅果蝇和黏胶眼果蝇最早是由诺贝尔奖获得者——摩尔根的学生穆勒得到的。展翅对正常翅为显性,黏胶眼对正常眼为显性,控制这两对性状的两对等位基因都位于Ⅲ号染色体,且都存在显性纯合致死现象。不考虑染色体互换,一对展翅黏胶眼果蝇交配,产生的子代表型及比例不可能是( )
A. 全部是展翅黏胶眼
B. 展翅正常眼:正常翅黏胶眼=1:1
C. 展翅黏胶眼:正常翅正常眼=2:1
D. 展翅黏胶眼:正常翅正常眼=3:1
【答案】D
【解析】
【分析】据题分析:果蝇的展翅对正常翅为显性,黏胶眼对正常眼为显性,若分别受基因 D 、 d 和 G 、 g 控制,两对基因都存在显性纯合致死现象。可知群体中表现显性性状的均为杂合子,基因型都为DdGg。
【详解】A、展翅黏胶眼果蝇亲本均为 DdGg ,若 D 与 g 连锁, d 与 G 连锁,因为存在显性纯合致死现象,后代中仍然只有展翅黏胶果蝇DdGg,A正确;
B、亲本均为展翅黏胶眼( DdGg ) ,若亲本之一为 D 与 g 连锁, d 与 G 连锁,另一亲本为 D 与 G 连锁, d 与 g 连锁,后代表型比例为展翅正常眼:正常翅黏胶眼=1:1,B正确;
CD、亲本展翅黏胶眼均为DdGg,若 D 与 G连锁, d 与 g 连锁,后代展翅黏胶眼:正常翅正常眼=2:1,C正确,D错误;
故选D。
二、非选择题:本题共4小题。
26. 甘薯是一种高产且适应性强的粮食作物,其块根除食用外,还可作为食品等的工业原料,其茎叶可作为优质饲料。淀粉和蔗糖是甘薯光合作用的两种主要终产物,甘薯叶片合成的有机物主要运向块根储存,图1是光合作用产物的形成及运输示意图。在温度、湿度等条件适宜的情况下,测定4种不同光照强度下,甘薯植株的净光合速率和蒸腾速率,结果如图2所示,已知蒸腾速率与叶片气孔大小成正比。回答下列问题:
注:净光合速率/(μmol·m-²·s⁻¹)蒸腾速率/(mmol·m⁻²·s-¹)
(1)图1的①和②过程中,需要消耗NADPH和ATP的是________过程,催化①②过程的酶主要分布在叶肉细胞的________中。
(2)若给甘薯叶片提供C18O2,块根中会出现含18O的淀粉,请据图写出块根细胞合成淀粉的过程中18O的转移途径________;(用文字和箭头表示);人食用甘薯块根后,含18O的淀粉被分解利用产生的CO2中的O并不都是18O,原因是________。
(3)据图分析,若将发育中的甘薯块根切除,则短时间内叶片中叶肉细胞的淀粉含量________。
(4)图2显示,随光照强度增强,甘薯植株的净光合速率、蒸腾速率都逐渐增大,蒸腾速率增大有利于提高光合速率,从光合作用暗反应的角度分析,原因是________。
【答案】(1) ①. ② ②. 叶绿体基质
(2) ①. C18O2→C3→磷酸丙糖→蔗糖→淀粉 ②. 淀粉分解成葡萄糖及葡萄糖氧化分解过程都需要水的参与,产生的CO2中的O部分来自水
(3)增多 (4)蒸腾速率增大,气孔增大,有利于吸收CO2,使暗反应加快,光合速率提高
【解析】
【分析】光合作用:①光反应场所在叶绿体类囊体薄膜,发生水的光解、ATP和NADPH的生成;②暗反应场所在叶绿体的基质,发生CO2的固定和C3的还原,消耗ATP和NADPH。
【小问1详解】
图1中①表示CO2的固定,②表示C3的还原,C3还原需要NADPH和ATP供能供氢,即需要消耗NADPH和ATP的是②。①②属于暗反应中的生理过程,暗反应的场所是叶绿体基质,因此催化①②过程的酶主要分布在叶肉细胞的叶绿体基质中。
【小问2详解】
据图1可知,若给甘薯叶片提供C18O2,首先C18O2能与C5结合形成C3,C3还原形成磷酸丙糖,磷酸丙糖能转化形成蔗糖,通过韧皮部的运输,在块根细胞中蔗糖合成淀粉,因此转移途径为:C18O2→C3→磷酸丙糖→蔗糖→淀粉。淀粉分解成葡萄糖及葡萄糖氧化分解过程都需要水的参与,产生的CO2中的O部分来自水,因此人食用甘薯块根后,含18O的淀粉被分解利用产生的CO2中的O并不都是18O。
【小问3详解】
图1中磷酸丙糖一方面能转化形成蔗糖通过韧皮部运输到块根细胞,另一方面在叶肉细胞内合成淀粉,若将发育中的甘薯块根切除,则磷酸丙糖更多的在叶肉细胞内合成淀粉,因此短时间内叶片中叶肉细胞的淀粉含量增多。
【小问4详解】
蒸腾速率增大,气孔增大,有利于吸收CO2,CO2是光合作用的原料,CO2增多,使暗反应加快,光合速率提高,因此蒸腾速率增大有利于提高光合速率。
27. 基因的表达是指基因控制蛋白质合成的过程,下图表示影响基因表达的3种途径。回答下列问题:
(1)小鼠若体内缺乏蛋白D,则不能正常发育而表现为侏儒。蛋白D的合成受A基因控制,a基因无具体功能。A基因表达的调控过程如途径1:来自卵细胞的A基因甲基化,在子代中不能正常表达;来自精子的A基因未甲基化,在子代中能正常表达。某基因型为Aa的侏儒鼠,由于RNA聚合酶不能与甲基化状态的A基因结合,_______过程受抑制,该基因型为Aa的侏儒鼠的A基因来自______(填“父本”或“母本”)。
(2)人体内DU145细胞是一种癌细胞,XIAP基因有利于抑制凋亡和促进细胞的增殖。科研人员向DU145细胞基因组中导入X基因,使XIAP基因的mRNA被切割成片段,最终抑制了XIAP基因的表达(如途径2)。
①该研究中的shRNA是由________的转录产物经过折叠形成的;
②在复合体作用下,siRNA的一条链被去掉,有利于另一条链与XIAP基因的mRNA结合,最终抑制XIAP基因表达的______过程,使该基因沉默,从而达到抑制DU145细胞增殖的目的。
(3)海龟体内雄性基因表达的调控机制如途径3:环境温度较高时,钙离子大量流入性腺细胞,经过一系列信号转导,抑制Kdm6B酶的活性;Kdm6B有利于组蛋白H3的合成,组蛋白H3与DNA结合紧密,导致雄性基因不表达,使得受精卵更易发育为雌性。据此推测,与高温条件相比,低温条件下海龟性腺细胞中Kdm6B酶的活性_______,海龟雄性个体比例_______(填“较高”或“较低”)
【答案】(1) ①. 转录 ②. 母本
(2) ①. X基因 ②. 翻译
(3) ①. 较高 ②. 较低
【解析】
【分析】基因表达包括转录和翻译两个过程,其中转录是以DNA的一条链为模板合成RNA的过程,该过程主要在细胞核中进行,需要RNA聚合酶参与;翻译是以mRNA为模板合成蛋白质的过程,该过程发生在核糖体上,需要以氨基酸为原料,还需要酶、能量和tRNA。
【小问1详解】
RNA聚合酶能与DNA结合,参与转录过程,RNA聚合酶不能与甲基化状态的A基因结合,转录过程受抑制。小鼠若体内缺乏蛋白D,则不能正常发育而表现为侏儒。蛋白D的合成受A基因控制,a基因无具体功能,来自卵细胞的A基因甲基化,在子代中不能正常表达;来自精子的A基因未甲基化,在子代中能正常表达。该基因型为Aa表现为侏儒,推测A基因甲基化,不能正常表达,因此推测A基因来自母本。
【小问2详解】
①据题意可知,导入X基因后,XIAP基因的mRNA被切割成片段,图中shRNA具有切割作用,推测该研究中的shRNA是由X基因的转录产物经过折叠形成的。
②翻译时以mRNA为模板,在复合体作用下,siRNA的一条链被去掉,有利于另一条链与XIAP基因的mRNA结合,最终抑制XIAP基因表达的翻译过程。
【小问3详解】
据题意可知,环境温度较高时,钙离子大量流入性腺细胞,经过一系列信号转导,抑制Kdm6B酶的活性,因此可知,与高温条件相比,低温条件下海龟性腺细胞中Kdm6B酶的活性较高。Kdm6B会导致雄性基因不表达,使得受精卵更易发育为雌性,因此Kdm6B酶的活性较高,海龟雄性个体比例较低。
28. 鹦鹉的性别决定方式为ZW型,其羽色由位于Z染色体上的3个复等位基因R₁、R₂、R3;控制,其中R₁控制红色,R₂控制黄色,R₃控制绿色。1只绿色雄性鹦鹉与多只黄色雌性鹦鹉交配,子一代个体中绿色雌性:红色雌性:绿色雄性:红色雄性=1:1:1:1.回答下列问题:
(1)控制鹦鹉羽色的基因的遗传遵循______(填“分离”或“自由组合”)定律。
(2)基因R1、R₂、R₃中,有两个基因是由另一个基因突变产生的,这体现了基因突变的______性;这3个基因碱基序列的差异可能是由碱基的_______引起的。
(3)自然界中绿色雄性鹦鹉的基因型有_______种,亲代雄性鹦鹉的基因型为_____;让子一代中的绿色个体自由交配,所得子二代的表型及比例为_______。
(4)1只绿色雄性鹦鹉与多只雌性鹦鹉交配,根据子代中_______可以判断出该绿色雄性鹦鹉的基因型。
【答案】(1)分离 (2) ①. 不定向 ②. 替换、增添或缺失
(3) ①. 3 ②. ZR3ZR1 ③. 绿色雄性:绿色雌性:黄色雌性=2:1:1
(4)雌性鹦鹉的羽色的类型(或雌性鹦鹉的表型等)
【解析】
【分析】根据题干分析,绿色雄性鹦鹉(ZR3Z_)和黄色雌性鹦鹉(ZR2W)杂交,子代出现绿色雌性(ZR3W)、红色雌性(ZR1W)、绿色雄性(ZR3Z_)、红色雄性(ZR1Z_),根据子代有红色雌性(ZR1W),说明绿色雄性鹦鹉为ZR3ZR1,绿色R3对红色R1是显性;据此可知子代红色雄性为ZR1ZR2,说明红色R1对黄色R2是显性,故3个复等位基因显隐性关系为R3>R1>R2。
【小问1详解】
控制鹦鹉羽色这一性状受一对复等位基因控制,遵循基因的分离定律。
【小问2详解】
同一个基因可朝着不同方向突变,体现了基因突变的不定向性。基因突变是由于DNA分子中发生碱基对的增添、缺失和替换,从而导致基因结构的改变。
【小问3详解】
绿色雄性鹦鹉(ZR3Z_)和黄色雌性鹦鹉(ZR2W)杂交,子代出现绿色雌性(ZR3W)、红色雌性(ZR1W)、绿色雄性(ZR3Z_)、红色雄性(ZR1Z_),根据子代有红色雌性(ZR1W),说明亲代绿色雄性鹦鹉为ZR3ZR1,绿色R3对红色R1是显性;据此可知子代红色雄性为ZR1ZR2,说明红色R1对黄色R2是显性,故3个复等位基因显隐性关系为R3>R1>R2,则绿色雄性鹦鹉的基因型有3种,分别是 ZR3ZR3、ZR3ZR1、ZR3ZR2。子一代的绿色雄性的基因型是ZR3ZR2,子一代绿色雌性的基因型是ZR3W,两者交配后代的基因型是ZR3ZR3:ZR3ZR2:ZR3W:ZR2W=1:1:1:1,表现型及其比例为绿色雄性:绿色雌性:黄色雌性=2:1:1。
【小问4详解】
绿色雄性鹦鹉的基因型是ZR3Z_,与多只雌性鹦鹉交配,产生的后代雌性中的羽色的性状与该绿色雄性鹦鹉的基因型有关。
29. 某动物存在黄色、灰色、青色三种体色,与体色有关的生化反应原理如图所示,两对基因位于两对常染色体上,已知基因B能抑制基因b的表达。让纯种黄色个体和纯种灰色个体交配,F1全部为青色个体,F1自由交配得F2.回答下列问题:
(1)图中显示出的基因与性状的数量关系是________。
(2)黄色亲本的基因型为_______;F2的表型及比例为_______,其中______色个体中纯合子所占比例最高。
(3)F1雄性产生配子时,由于________,产生了4种精子;若F1个体的某初级精母细胞中,基因A、a所在的同源染色体的非姐妹染色单体发生互换,导致基因A与基因a互换,则该初级精母细胞分裂产生的精子有________种。
【答案】(1)一个性状受多个基因的影响
(2) ①. aaBB ②. 青色:灰色:黄色=9:3:4 ③. 黄
(3) ①. 等位基因分离,非同源染色体上的非等位基因自由组合 ②. 4
【解析】
【分析】分析题图和题意可知,aa 表现为黄色,A B 表现为青色,A bb表现为灰色。
【小问1详解】
根据题意可知,该动物体色这种性状由两对基因控制,说明基因与性状的数量关系是一个性状受多个基因的影响。
【小问2详解】
纯种黄色个体aa 和纯种灰色个体AAbb交配,F1全部为青色个体A B ,推知黄色亲本的基因型为aaBB。F1的基因型为AaBb,F1自由交配得F2,aa 表现为黄色,A B 表现为青色,A bb表现为灰色,F2的表型及比例青色:灰色:黄色=9:3:4,其中黄色个体中纯合子(aabb、aaBB)所占的比例最高,占比1/2。
【小问3详解】
相关试卷
这是一份湖北省十堰市2022-2023学年高一生物下学期期末调研考试试题(Word版附解析),共23页。试卷主要包含了选择题,非选择题等内容,欢迎下载使用。
这是一份湖北省十堰市2022-2023学年高一生物下学期期末调研考试试题(Word版附解析),共23页。试卷主要包含了选择题,非选择题等内容,欢迎下载使用。
这是一份湖北省十堰市2022-2023学年高一下学期期末调研考试生物试卷(含答案),共21页。试卷主要包含了单选题,读图填空题,填空题等内容,欢迎下载使用。