


2022-2023学年湖南省岳阳市湘阴县高一下学期期末生物试题含答案
展开 湘阴县2023年上期普通高中期末质量检测
高一 生物
一、选择题
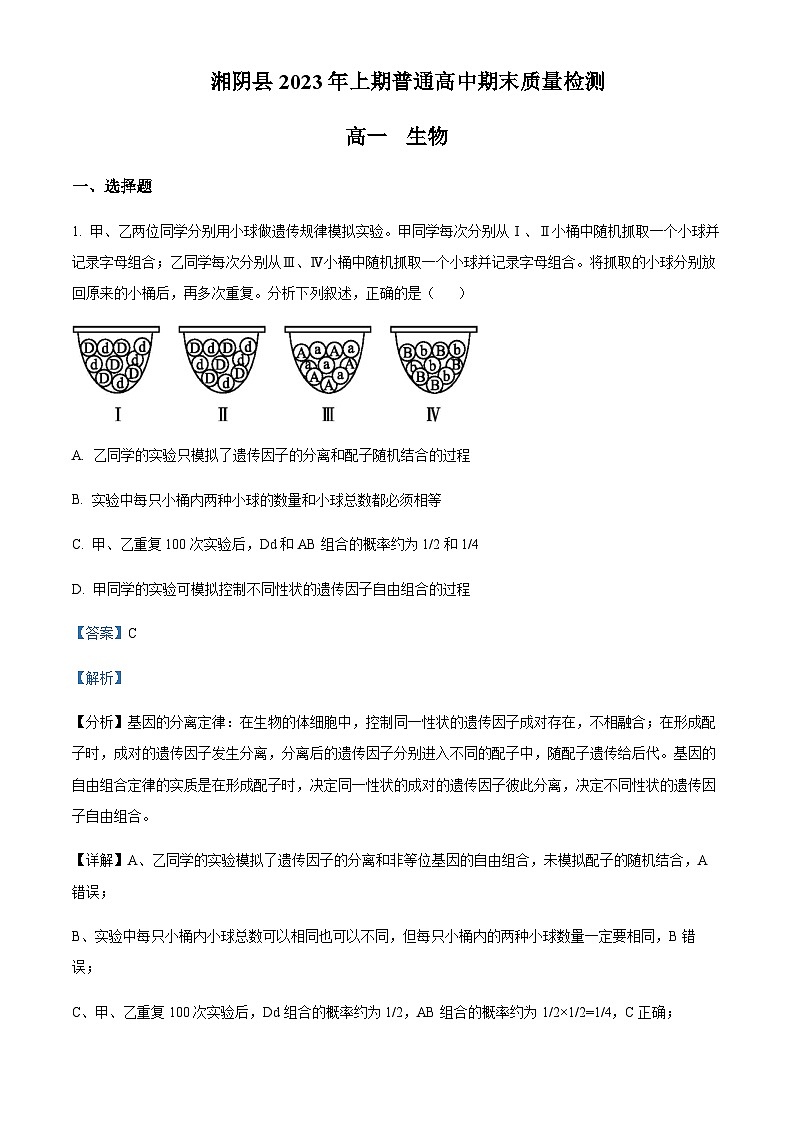
1. 甲、乙两位同学分别用小球做遗传规律模拟实验。甲同学每次分别从Ⅰ、Ⅱ小桶中随机抓取一个小球并记录字母组合;乙同学每次分别从Ⅲ、Ⅳ小桶中随机抓取一个小球并记录字母组合。将抓取的小球分别放回原来的小桶后,再多次重复。分析下列叙述,正确的是( )
A. 乙同学的实验只模拟了遗传因子的分离和配子随机结合的过程
B. 实验中每只小桶内两种小球的数量和小球总数都必须相等
C. 甲、乙重复100次实验后,Dd和AB组合的概率约为1/2和1/4
D. 甲同学的实验可模拟控制不同性状的遗传因子自由组合的过程
【答案】C
【解析】
【分析】基因的分离定律:在生物的体细胞中,控制同一性状的遗传因子成对存在,不相融合;在形成配子时,成对的遗传因子发生分离,分离后的遗传因子分别进入不同的配子中,随配子遗传给后代。基因的自由组合定律的实质是在形成配子时,决定同一性状的成对的遗传因子彼此分离,决定不同性状的遗传因子自由组合。
【详解】A、乙同学的实验模拟了遗传因子的分离和非等位基因的自由组合,未模拟配子的随机结合,A错误;
B、实验中每只小桶内小球总数可以相同也可以不同,但每只小桶内的两种小球数量一定要相同,B错误;
C、甲、乙重复100次实验后,Dd组合的概率约为1/2,AB组合的概率约为1/2×1/2=1/4,C正确;
D、Ⅰ、Ⅱ小桶中的小球表示的是一对等位基因D和d,说明甲同学模拟的是基因分离规律实验;Ⅲ、Ⅳ小桶中的小球表示的是两对等位基因A、a和B、b,说明乙同学模拟的是基因自由组合规律实验,D错误。
故选C。
2. 下图为XY型性别决定的生物的性染色体组成示意图,其中Ⅱ为X、Y染色体的同源区段,Ⅰ、Ⅲ是非同源区段。下列分析错误的是( )
A. 人类的红绿色盲基因、血友病基因均位于Ⅰ区段上
B. 受Ⅱ区段上基因控制的性状的遗传与性别没有关联
C. 减数第二次分裂后期的细胞中含有2条X染色体或2条Y染色体
D. T2噬菌体的主要组成成分与X、Y性染色体的主要组成成分相同
【答案】B
【解析】
【分析】分析题图:图中Ⅰ为X染色体特有的区段,Ⅱ为X和Y的同源区,Ⅲ为Y染色体特有的区段。
【详解】A、人类的红绿色盲基因、血友病基因均位于Ⅰ区段上,属于伴X隐性遗传,A正确;
B、X、Y染色体上的基因不论位于同源区段还是非同源区段,控制的性状的遗传都与性别相关联,B错误;
C、减数第二次分裂后期的细胞中X或者Y染色体着丝粒断裂,产生含有2条X染色体或2条Y染色体,C正确;
D、T2噬菌体的主要组成成分是DNA和蛋白质,X、Y性染色体的主要组成成分也是DNA和蛋白质,D正确。
故选B。
3. 科学研究发现,未经人工转基因操作的番薯都含有农杆菌的部分基因,而这些基因的遗传效应促使番薯膨大产生了可食用的部分,因此番薯被人类选育并种植。下列相关叙述错误的是
A. 农杆菌这些特定的基因可以在番薯细胞内复制
B. 农杆菌和番薯的基因都是4种碱基对的随机排列
C. 农杆菌和番薯的基因都是具有遗传效应的DNA片段
D. 农杆菌这些特定的基因可能在自然条件下转入了番薯细胞
【答案】B
【解析】
【分析】根据题干信息分析,“未经人工转基因操作的番薯都含有农杆菌的部分基因”,说明农杆菌侵入番薯,且部分基因进入了番薯细胞;“而其遗传效应促使番薯根部膨大形成可食用部分”,说明农杆菌的部分基因在番薯细胞中得到了表达;“番薯被人类选育并种植”,说明转入番薯的部分农杆菌的基因可以通过复制遗传给下一代。
【详解】A、根据以上分析已知,转入番薯的部分农杆菌的基因可以通过复制遗传给下一代,即农杆菌这些特定的基因可以在番薯细胞内复制,A正确;
B、农杆菌和番薯的基因的化学本质都是DNA,都是由4种脱氧核苷酸(或碱基)组成的,但是有特定的脱氧核苷酸排列顺序,B错误;
C、农杆菌和番薯的基因都是有遗传效应的DNA片段,C正确;
D、根据题干信息可知,该过程未经人工转基因操作,说明农杆菌这些特定的基因可能在自然条件下转入了番薯细胞,D正确。
故选B。
4. 基因型为AaBB的动物(2n=4),其处于减数分裂某时期的细胞如图所示,假设分裂过程中未发生基因突变。下列叙述正确的是( )
A. 该细胞处于减数第二次分裂后期,细胞名称为次级精母细胞
B. 分裂过程中染色体片段交换仅发生在同源染色体非姐妹单体之间
C. 分裂产生该细胞的同时,产生的另一个子细胞基因型可能为AaB
D. 该细胞分裂产生的子细胞中均只有1条结构正常的染色体
【答案】C
【解析】
【分析】图示细胞不含同源染色体,为减数第二次分裂后期,该生物的基因型为AaBB,假设分裂过程中未发生基因突变,则该细胞中A和a的出现是交叉互换的结果。由于a所在染色体上还含有B,说明该细胞还发生过染色体变异。
【详解】A、该细胞处于减数第二次分裂后期,细胞名称为次级精母细胞或第一极体,A错误;
B、a基因所在染色体上含有B基因,说明染色体片段交换发生在非同源染色体之间,B错误;
C、该生物基因型为AaBB,经DNA复制后基因型为AAaaBBBB,由于图示细胞的基因型为AaBBB,所以分裂产生该细胞的同时,产生的另一个子细胞基因型可能为AaB,C正确;
D、该细胞分裂产生的两个子细胞中一个含有1条结构正常的染色体,一个含有2条结构正常的染色体,D错误。
故选C。
5. 萤火虫(二倍体,XY型)的体色有红色、黄色、棕色三种,受常染色体上的基因E/e、X染色体上的基因F/f控制。已知含有F基因的个体体色均为红色,含E但不含F的个体均为黄色,其余情况体色均为棕色。下列说法错误的是( )
A. 红色萤火虫的基因型种类数为9种
B. EeXFXf×EeXFY的杂交后代雄性个体中黄色所占比例为3/16
C. EeXFXf×EeXfY的杂交后代中棕色雌性个体所占比例为1/16
D. 萤火虫的体色遗传规律可说明一对相对性状可以受两对等位基因的控制
【答案】B
【解析】
【分析】红色个体基因型为_ _XFX-、_ _XFY;黄色个体基因型为E_XfXf、E_XfY;棕色基因型为eeXfXf、eeXfY。又因为的基因E/e位于常染色体上,基因F/f位于X染色体上,所以在遗传过程中遵循基因的自由组合定律。
【详解】A、根据题意可知,红色雌性萤火虫的基因型为_ _XFX−,有3×2=6种,红色雄性萤火虫的基因型为_ _XFY有3种,红色萤火虫基因型共6+3=9种,A正确;
B、EeXFXf×EeXFY杂交,后代雄性个体有:红色个体_ _XFY(占1/2)、黄色个体E_XfY(占3/4×1/2=3/8)、棕色个体eeXfY(占1/4×1/2=1/8),即红色:黄色:棕色=4:3:1,雄性个体中黄色所占比例为3/8,B错误;
C、EeXFXf×EeXfY杂交,后代中棕色雌性个体为eeXfXf为1/4×1/4=1/16,C正确;
D、萤火虫的体色可说明一对相对性状在这里是受两对等位基因的控制的,D正确。
故选B。
6. miRNA是一类在人体内广泛分布的内源性非编码RNA,长度为19-25个核苷酸。不同miRNA在个体发育的不同阶段产生。miRNA通过与靶mRNA结合或引起靶mRNA的降解,进而特异性的影响相应的基因的表达。请根据材料判断下列相关说法正确的是( )
A. miRNA指导合成的肽链最多含有8个氨基酸
B. miRNA的合成不需要RNA聚合酶的参与
C. miRNA在转录阶段特异性的影响基因的表达过程
D. 不同miRNA在个体发育不同阶段产生,与细胞分化有关
【答案】D
【解析】
【分析】1、细胞分化:在个体发育中,相同细胞的后代,在形态、结构和生理功能上发生稳定性差异的过程。细胞分化过程遗传物质不变,只是基因选择性表达的结果。
2、基因表达包括转录和翻译两个过程,其中转录的条件:模板(DNA的一条链)、原料(核糖核苷酸)、酶(RNA聚合酶)和能量;翻译过程的条件:模板(mRNA)、原料(氨基酸)、酶、tRNA和能量。
【详解】A、根据题意可知,miRNA是非编码RNA,故不能作为模板翻译肽链,A错误;
B、RNA是通过转录合成的,转录过程需要RNA聚合酶的催化,故miRNA的合成需要RNA聚合酶的参与,B错误;
C、根据题意,miRNA通过与靶mRNA结合或引起靶mRNA的降解,影响 的是翻译过程,C错误;
D、不同miRNA在个体发育不同阶段产生,属于基因的选择性表达,与细胞分化有关,D正确。
故选D。
7. 研究发现,直肠癌患者体内存在癌细胞和肿瘤干细胞。用姜黄素治疗,会引起癌细胞内BAX等凋亡蛋白高表达,诱发癌细胞凋亡;而肿瘤干细胞因膜上具有高水平的ABCG2蛋内,能有效排出姜黄素,从而逃避凋亡,并增殖分化形成癌细胞。下列说法错误的( )
A. 肿瘤干细胞的增殖与分化过程都需要消耗ATP
B. 编码BAX蛋白和ABCG2蛋白的基因都属于原癌基因
C. 肿瘤干细胞与癌细胞中基因的执行情况不完全相同
D. 用ABCG2抑制剂与姜黄素联合治疗,可促进肿瘤干细胞凋亡
【答案】B
【解析】
【分析】1、细胞凋亡是由基因决定的细胞自动结束生命的过程,属于正常的生命现象,对生物体有利;细胞坏死是由外界环境因素引起的,属于不正常的细胞死亡,对生物体有害。
2、癌细胞形成的根本原因是原癌基因和抑癌基因发生基因突变,其特征为:
(1)能无限增殖;
(2)癌细胞的形态结构发生显著改变;
(3)癌细胞表面发生变化,细胞膜上的糖蛋白等物质减少,使细胞间黏着性降低,易于在体内扩散转移。
【详解】A、肿瘤干细胞的增殖需要消耗能量,细胞分化过程发生转录和翻译,也是耗能的过程,两过程都需要消耗ATP,A正确;
B、BAX蛋白为凋亡蛋白,与细胞凋亡有关,故控制其合成的基因不属于原癌基因,B错误;
C、由于基因的选择性表达,肿瘤干细胞与癌细胞中基因的执行情况不同,C正确;
D、姜黄素能诱发癌细胞凋亡,而ABCG2蛋白,能有效排出姜黄素,从而逃避凋亡,用ABCG2抑制剂与姜黄素联合治疗,可促进肿瘤干细胞凋亡,D正确。
故选B。
8. 蔗蟾蜍曾被某国引入,用来控制甘蔗园中的害虫,但除控制害虫外,蔗蟾蜍还能捕食多种动物。蔗蟾蜍本身有毒,在当地鲜有天敌,且繁殖速度快,变异率高,几十年来迅速扩散,已成为入侵物种,造成了生态灾难。研究发现,它们的进化速度惊人,已经进化出长而有力的后腿,生存能力剧增。对上述材料的分析,不正确的是( )
A. 几十年来,蔗蟾蜍种群的基因频率发生了改变
B. 某国的环境条件直接对引入蔗蟾蜍的基因进行了选择
C. 蔗蟾蜍的变异主要来自基因突变
D. 引入地的环境诱导蔗蟾蜍发生了定向突变
【答案】BCD
【解析】
【分析】现代生物进化理论的基本观点:种群是生物进化的基本单位,生物进化的实质在于种群基因频率的改变;突变和基因重组产生生物进化的原材料;自然选择使种群的基因频率发生定向的改变并决定生物进化的方向;隔离是新物种形成的必要条件。
【详解】A、研究发现,它们的进化速度惊人,已经进化出长而有力的后腿,生存能力剧增,由于已经发生了进化,则几十年来,蔗蟾蜍种群的基因频率发生了改变,A正确;
B、自然选择决定种群进化的方向,某国的环境条件直接对引入蔗蟾蜍的表现型进行了选择,B错误;
C、蔗蟾蜍属于真核生物,蔗蟾蜍的变异主要来自突变(基因突变和染色体变异)和基因重组,C错误;
D、突变是不定向的,D错误。
故选BCD。
9. 光合作用和细胞呼吸无论从物质还是能量上都有紧密联系,下图a至d表示叶肉细胞中的物质转化过程。下列有关叙述错误的是( )
A. 在生物膜上进行的生理过程有c、d
B. 人体细胞中也可发生的过程有b、d
C. 过程c中固定的光能是生物圈主要的能量源头
D. 一昼夜中旺盛生长的植物体内ATP产生量b+d>c
【答案】D
【解析】
【分析】据题意可知,图中a过程是光合作用暗反应,b是有氧呼吸作用第一二阶段或无氧呼吸过程,c是光合作用中水的光解阶段,d是有氧呼吸作用第三阶段。
【详解】A、c是光合作用中水的光解阶段,在叶绿体囊状结构薄膜上进行,d是呼吸作用第三阶段,在线粒体内膜上进行,A正确;
B、b是有氧呼吸作用第一二阶段,d是有氧呼吸作用第三阶段,可以发生在人体中,B正确;
C、c是光合作用中水的光解阶段,c中固定的光能是生物圈主要的能量源头,C正确;
D、一昼夜中旺盛生长的植物体内ATP产生量b+d
10. 红苋菜的叶肉细胞中含有花青素。将红菜叶片放在清水中,水的颜色无明显变化而对其加热后,随着水温升高,水的颜色逐渐变成红色。其原因是( )
A. 花青素在水等无机溶剂中难以溶解
B. 水温升高使花青素的溶解度增大
C. 加热使细胞壁失去了选择透过性
D. 加热使叶肉细胞的生物膜被破坏
【答案】D
【解析】
【分析】将红苋菜叶片放在清水中,水的颜色无明显变化;若对其进行加热,随着水温升高,细胞膜和液泡膜被破坏,失去选择透过性,色素流入水中,使水颜色逐渐变成红色,据此答题即可。
【详解】植物细胞壁是全透性结构,但由于生物膜的选择透过性,正常情况下,花青素无法扩散细胞外,加热后生物膜失去选择透过性,花青素通过液泡膜和细胞膜扩散到细胞外,使水颜色逐渐变成红色,D符合题意。
故选D。
11. 下图为某二倍体昆虫精巢中一个异常精原细胞的部分染色体组成示意图。若该细胞可以正常分裂,下列哪种情况不可能出现( )
A. B.
C. D.
【答案】D
【解析】
【分析】分析题图:二倍体昆虫的体细胞中各种形态的同源染色体应为两条,该异常精原细胞中某种形态的同源染色体有三条。精巢中的精原细胞既可以进行有丝分裂,也可以进行减数分裂。
【详解】A、若该细胞进行正常的有丝分裂,则后期会出现如图A所示的情况,A不符合题意;
B、该图为异常精原细胞进行减数第二次分裂后期时可能出现的情况,B不符合题意;
C、该图为异常精原细胞进行减数第二次分裂后期时可能出现的情况,C不符合题意;
D、正常分裂时,形态较小的那对同源染色体应该在减数第一次分裂后期分离,该图所示的减数第二次分裂后期不会出现其同源染色体,D符合题意。
故选D。
12. 烟草花叶病毒(TMV)和车前草病毒(HRV)同属于RNA病毒,都可以使烟草患病。将TMV的RNA和HRV的蛋白质外壳混合后感染烟草叶片,使烟草患病,可能观察到的现象是( )
A. 能检测到TMV的RNA和蛋白质
B. 能检测到HRV的RNA和蛋白质
C. 能检测到TMV的RNA和HRV的蛋白质
D. 能检测到HRV的RNA和TMV的蛋白质
【答案】A
【解析】
【分析】RNA病毒的遗传物质是RNA,RNA决定RNA病毒的遗传性状。蛋白质不是RNA病毒的遗传物质,不能决定RNA病毒的遗传性状。
【详解】将TMV的RNA和HRV的蛋白质外壳混合后感染烟草叶片,使烟草患病。由于RNA是RNA病毒的遗传物质,病毒感染烟草时,RNA进入烟草细胞,蛋白质外壳留在细胞外面,故由于RNA来自TMV,因此能检测到TMV的RNA和蛋白质,A正确,BCD错误,
故选A。
二、不定项选择题
13. 图一是某绿色植物细胞内生命活动示意图:其中1、2、3、4、5表示生理过程:A、B、C、D表示生命活动产生的物质。图一为将生长状况相同的等量花生叶片分成4等份,在不同温度下分别暗处理1h,再光照1h(光照强度相同),测其有机物变化,得到如下数据,下列相关叙述正确的是( )
A. 图一中在生物膜上发生的生理过程有2、3和4
B. 该细胞中CO2由2过程产生到5过程利用,至少穿过8层磷脂双分子层
C. 若昼夜恒温,白天光照10小时,实验中最适合花生生长的温度是27℃
D. 实验中,花生叶片C02固定速率最大时的温度为29℃
【答案】CD
【解析】
【分析】分析图一,表示光合作用和呼吸作用的生理过程,其中1是呼吸第一阶段在细胞质基质,2是有氧呼吸第二阶段在线粒体基质,3是有氧呼吸第三阶段在线粒体内膜,4是光反应在类囊体薄膜,5是暗反应在叶绿体基质;A是丙酮酸,B是[H],C是ADP和Pi,D是ATP和[H]。
分析图二,暗处理后的重量变化指的是1h呼吸消耗的有机物,光照后和暗处理前的重量变化是指呼吸作用两小时,光合作用一小时后的有机物积累。由图中数值可计算出总光合作用,总光合作用=光照后和暗处理前的重量变化+暗处理后的重量变化×2。
【详解】A、据图一分析,2是呼吸作用的第二阶段在线粒体基质,没有发生在生物膜上,3表示有氧呼吸的第三阶段,发生在线粒体内膜,4表示光合作用的光反应阶段,发生在叶绿体的类囊体薄膜,A错误;
B、该细胞中CO2由2线粒体基质过程产生到5叶绿体基质过程利用,至少穿过4层膜,8层磷脂分子层,B错误;
C、昼夜恒温,呼吸速率不变,所以呼吸速率最小则有机物积累最多,所以适合花生生长的温度是27℃,C正确;
D、据图二分析,花生叶片真正的光合作用强度为:27℃真正的光合作用强度是3+1+1=5,28℃真正的光合作用强度是3+2+2=7,29℃真正的光合作用强度是3+3+3=9,30℃真正的光合作用强度是1+1+1=3,所以当花生叶片所处温度为29℃时,CO2固定速率最大,数值为9mg/h,D正确。
故选CD。
14. 某二倍体植物为雌雄同株,其花色由细胞核中两对等位基因D/d和E/e控制,D对d、E对e为显性,其中D基因控制红色色素的合成,E基因控制蓝色色素的合成,2种色素均不合成时花呈白色。D、E基因转录得到的mRNA能够相互配对形成双链,导致两种色素均不能合成。用纯合的红花植株和蓝花植株杂交,F1均开白花,F1自由交配得F2.下列叙述错误的是( )
A. 该植物种群中白花植株的基因型有4种,红花和蓝花的基因型各有2种
B. 含D、E基因的植株由于彼此干扰了基因的转录,不能合成色素而开白花
C. 若这两对基因位于两对同源染色体上,则F2中红花:白花:蓝花约为3:10:3
D. 若F2中红花:白花:蓝花约为1:2:1,则D与e一定位于同一条染色体上
【答案】AB
【解析】
【分析】1、分析题干信息可知:D、E同时存在时开白花,则D—E—为白花;D基因控制红色色素的合成,则红花基因型为D—ee;E基因控制蓝色色素的合成,蓝花基因型为ddE—;2种色素均不合成时花呈白色,白花基因型为ddee。
2、用纯合的红花植株和蓝花植株杂交,F1均开白花,则亲本基因型为DDee×ddEE,F1基因型为DdEe。
【详解】A、由以上分析可知,白花的基因型有D—E—和ddee,故白花基因型有5种,A错误;
B、mRNA为翻译的模板,据题干信息“D、E基因转录得到的mRNA能够相互配对形成双链,导致两种色素均不能合成”,可知含D、E基因的植株由于彼此干扰了基因的翻译,不能合成色素而开白花,B错误;
C、若这两对基因位于两对同源染色体上,则F2中D—E—(白花):D—ee(红花):ddE—(蓝花):ddee(白花)=9:3:3:1,故红花:白花:蓝花约为3:10:3,C正确;
D、若D与e一定位于同一条染色体上,则F1产生的配子类型及比例为De:dE=1:1,F2中DDee:DdEe:ddEE=1:2:1,即红花:白花:蓝花约为1:2:1;若DE位于同一条染色体上,则配子类型及比例为DE:de=1:1,F2中DDEE:DdEe:ddee=1:2:1,F2中全为白花,故若F2中红花:白花:蓝花约为1:2:1,则D与e一定位于同一条染色体上,D正确。
故选AB。
15. miRNa是一种小分子RNA,某miRNA能抑制W基因控制的蛋白质(W蛋白)的合成,某真核细胞内形成该miRNA及其发挥作用的过程示意图如下。下列叙述正确的是( )
A. RNA聚合酶在细胞质中合成,在miRNA基因转录时发挥作用
B. miRNA与W基因mRNA结合时碱基配对方式是C与G、A与U配对
C. miRNA在细胞核中转录合成后进入细胞质中加工,用于翻译
D. miRNA抑制W蛋白的合成发生在翻译过程中
【答案】ABD
【解析】
【分析】分析题图:miRNA基因在细胞核中转录形成前体mRNA,对前体mRNA进行加工,加工后通过核孔进入细胞质,在细胞质中再加工,加工后成为两段mRNA,一段翻译出蛋白质,另一段单链结构的miRNA与蛋白质结合形成的miRNA蛋白质复合物,随后miRNA蛋白质复合物通过碱基互补配对原则,与W基因的mRNA结合形成复合物,进而阻碍翻译过程的进行。
【详解】A、RNA聚合酶为蛋白质,在细胞质中合成,并通过核孔与DNA结合,启动miRNA基因的转录,A正确;
B、miRNA与W基因mRNA结合遵循碱基互补配对原则,即A与U、C与G配对,B正确;
C、miRNA在细胞核中转录形成RNA后,经过初步加工,然后通过核孔到达细胞质中,在细胞质中再加工后,与蛋白质结合形成miRNA-蛋白质复合体,不用于翻译,C错误;
D、由题图信息可知,该miRNA与蛋白质结合形成的miRNA-蛋白质复合物直接与W基因的mRNA结合,从而使翻译过程终止,D正确。
故选ABD。
【点睛】
16. 近年来因金鱼体色多样成为观赏的一大看点,研究小组对某池塘的金鱼种群进行调查及基因鉴定,得知红色(AA)金鱼25条、花斑色(Aa)40条、白色(aa)35条。下列叙述错误的是( )
A. 金鱼种群中全部A和a构成其基因库
B. 不同体色数量的差异是由适应环境的变异造成的
C. 基因重组产生的花斑色为自然选择提供选择材料
D. 种群中A的基因频率为45%,Aa的基因型频率为40%
【答案】ABC
【解析】
【分析】基因频率及基因型频率:(1)在种群中一对等位基因的频率之和等于1,基因型频率之和也等于1;(2)一个等位基因的频率=该等位基因纯合子的频率+1/2杂合子的频率。
【详解】A、基因库是指种群中所有个体所含的全部基因,因此金鱼种群中全部A和a不能构成其基因库,A错误;
B、不同体色数量的差异是由变异造成的,这种变异是不定向的,环境只能对这些变异进行定向选择,B错误;
C、基因突变产生的花斑色为自然选择提供选择材料,C错误;
D、种群中红色(AA)金鱼25条、花斑色(Aa)40条、白色(aa)35,则AA的基因型频率为25%,Aa的基因型频率为40%,aa的基因型频率为35%,则A的基因频率为25%+40%×1/2=45%,D正确。
故选ABC。
三、非选择题
17. 请将适当的内容填在下面的短线上。
(1)孟德尔两个基本规律的内容:生物体遗传的不是性状本身,而是控制性状的
_______________,并有_______________和_______________之分。
(2)丹麦生物学家_____________提出了表型和基因型的概念,并指出基因型是表现的内在因素,表型是基因型表现出来的_____________。
(3)孟德尔的杂交实验中,曾使用多种植物,如豌豆、玉米、山柳菊等,其中_______________的杂交实验是最为成功的,借此他发现了遗传规律。给我们的启示是选择适宜的_______________是确保实验成功的重要条件之一。
【答案】(1) ①. 遗传因子 ②. 显性 ③. 隐性
(2) ①. 约翰逊 ②. 性状
(3) ①. 豌豆 ②. 实验材料
【解析】
【分析】孟德尔发现遗传定律用了假说—演绎法,其基本步骤:提出问题→作出假说→演绎推理→实验验证→得出结论。
①提出问题(在纯合亲本杂交和F1自交两组豌豆遗传实验基础上提出问题);
②做出假设(生物的性状是由细胞中的遗传因子决定的;体细胞中的遗传因子成对存在;配子中的遗传因子成单存在;受精时雌雄配子随机结合);
③演绎推理(如果这个假说是正确的,这样F1会产生两种数量相等的配子,这样测交后代应该会产生两种数量相等的类型);
④实验验证(测交实验验证,结果确实产生了两种数量相等的类型);
⑤得出结论(就是分离定律)。
【小问1详解】
孟德尔两个基本规律的内容有:生物体遗传的不是性状本身,而是控制性状的遗传因子并有显性和隐性之分。
【小问2详解】
丹麦生物学家约翰逊提出了表型和基因型的概念,并指出基因型是性状表现的内在因素,表型是基因型表现出来的性状。
【小问3详解】
孟德尔的杂交实验中,曾使用多种植物如豌豆、玉米、山柳菊等,其中豌豆的杂交实验是最为成功的,借此他发现了遗传规律。给我们的启示是选择适宜的实验材料是确保实验成功的重要条件。
18. 细胞内的各种生物膜在结构上既有明确的分工,又有紧密的联系。结合下面关于溶酶体发生过程和“消化”功能的示意图,回答下列问题。
(1)b是刚形成的溶酶体,它来源于细胞器a;e是包裹着衰老细胞器d的小泡,而e的膜来源于细胞器c。由图示可判断:a、c、d分别是___________、___________、___________。
(2)f表示b与e正在融合,这种融合过程反映了这些生物膜在结构上具有_____________特点。生物膜之所以具有这个特点是因为这些生物膜的___________和结构很相似。
(3)细胞器b、c、d膜结构的主要成分是___________、___________等。
(4)细胞器膜___________、___________等结构,共同构成细胞的生物膜系统。生物膜的研究具有广泛的应用价值,如可以模拟细胞膜的___________功能对海水进行淡化处理。
【答案】(1) ①. 高尔基体 ②. 内质网 ③. 线粒体
(2) ①. 一定的流动性 ②. 组成成分
(3) ①. 脂质 ②. 蛋白质
(4) ①. 细胞膜 ②. 核膜 ③. 选择透过性
【解析】
【分析】1、生物膜系统是由细胞膜、细胞器膜和核膜等组成。
2、分析题图:a是高尔基体;b是溶酶体;c是内质网;d是线粒体;e表示膜包裹的衰老细胞器线粒体,f表示b与e正在融合,g表示消化过程。
【小问1详解】
分析题图细胞器的形态可知:a由一个个单膜结构组成的囊状结构垛叠而成,是高尔基体,c由单膜连接而成的网状结构是内质网,d由两层膜构成,内膜凹陷形成脊是线粒体。
【小问2详解】
生物膜之间的融合过程反映了生物膜在结构上具有一定的流动性的特点。生物膜之所以具有这个特点是因为这些生物膜的组成成分和结构很相似。
【小问3详解】
细胞器膜与细胞膜的组成成分相似,主要成分是脂质和蛋白质。
小问4详解】
细胞的生物膜系统由细胞膜、细胞器膜和核膜等组成,生物膜系统的各种膜在组成、结构上相似,在结构和功能上联系,可以模拟生物膜的选择透过性功能对海水进行淡化处理。
19. 已知桃树中,树体乔化与矮化为一对相对性关(由等位基因D、d控制),蟠桃果形与圆桃果形为一对相对性状(由等位基因H、h控制),蟠桃对圆桃为显性。下表是桃树两个杂交组合的实验统计数据:
亲本组合
后代的表现型及其他株数
组别
表现型
乔化蟠桃
乔化圆桃
矮化蟠桃
矮化圆桃
甲
乔化蟠桃×矮化圆桃
41
0
0
42
乙
乔化蟠桃×乔化圆桃
30
13
0
14
(1)根据组别_______的结果,可判断桃树树体的显性性状为________。
(2)甲组的两个亲本基因型分别为__________。
(3)根据甲组的杂交结果可判断,上述两对相对性状的遗传不遵循自由组合定律。理由是:如果这两对性状的遗传遵循自由组合定律,则甲组的杂交后代应出现______种表现型,比例应为_________。
(4)桃树的蟠桃果形具有较高的观赏性。已知现有蟠桃树种均为杂合子,欲探究蟠桃是否存在显性纯合致死现象(即HH个体无法存活),研究小组设计了以下遗传实验,请补充有关内容。
实验方案:_______,分析比较子代的表现型及比例;
预期实验结果及结论:①如果子代______,则蟠桃存在显性纯合致死现象;
②如果子代______,则蟠桃不存在显性纯合致死现象。
【答案】 ①. 乙 ②. 乔木 ③. DdHh ddhh ④. 4 ⑤. 1:1:1:1 ⑥. 蟠桃(Hh)自交 或蟠桃和蟠桃杂交 ⑦. 表现型为蟠桃和园桃,比例2:1 ⑧. 表现型为蟠桃和园桃,比例3:1
【解析】
分析】
【详解】(1)由于乙组实验中,后代发生性状分离,说明乔化相对于矮化是显性性状。
(2)蟠桃对圆桃为显性,乔化对矮化为显性,则甲组中亲本乔化蟠桃×矮化圆桃的基因型可表示为D_H_×ddhh,又由于后代中乔化:矮化=1:1,蟠桃:圆桃=1:1,均属于测交,因此亲本的基因型为DdHh×ddhh。
(3)若甲组遵循自由组合定律,则其杂交后代应出现乔化蟠桃、矮化蟠桃、乔化圆桃、矮化圆桃四种表现型,并且四种表现型的比例为1:1:1:1。
(4)实验方案:让杂合蟠桃与杂合蟠桃杂交,分析比较子代表现型及比例。预期实验结果及结论:①如果子代表现型为蟠桃和圆桃,比例为2:1,则蟠桃存在显性纯合致死现象。②如果子代表现型为蟠桃和圆桃,比例为3:1,则蟠桃不存在显性纯合致死现象。
20. 科学家们为“揭秘基因的化学本质,解析DNA的优美螺旋,验证DNA的精巧复制,测读ATGC的生命长卷”,在不断的争论中开展合作探究,他们的研究精神值得我们学习。请回答下列问题:
(1)组成染色体的化学成分主要是_______________。
在研究它们的遗传功能时,科学家设计实验的关键思路是_________________________,最终证明了DNA是遗传物质。
(2)科学家沃森和克里克默契配合,共同揭示了“DNA的优美螺旋”,该结构内部[ ]_____________(填图1中数字及结构名称)的排列顺序代表着遗传信息。对细胞生物而言,基因是指___________________________________。
(3)“测读ATGC的生命长卷”是指DNA的测序。从第一个模式植物拟南芥被测序,植物基因组的测序已有20多年的历史。芦笋(2n=20)为XY型性别决定的植物,玉米(2n=20)为雌雄同株异花植物,则测定芦笋、玉米的基因组序列需要分别测定_____________条染色体上DNA的碱基序列。
(4)科学家梅塞尔森和斯塔尔证明了DNA复制的方式。图2中的④⑤是某个卵原细胞内一对同源染色体上的两个DNA分子(细胞中的其他染色体及其上的DNA不考虑,只考虑这两个DNA分子)。将该卵原细胞放在只含有32P的完全培养液中完成减数分裂,请画出该卵原细胞产生的卵细胞中DNA放射性标记情况________。
(5)7-乙基鸟嘌呤不与胞嘧啶(C)配对而与胸腺嘧啶(T)配对。某DNA分子中腺嘌呤(A)占碱基总数的30%,其中的鸟嘌呤(G)全部被7-乙基化,该DNA分子正常复制产生两个DNA分子,其中一个DNA分子中胸腺嘧啶(T)占碱基总数的45%,另一个DNA分子中鸟嘌呤(G)所占比例为_______________________。
【答案】(1) ①. DNA、蛋白质 ②. 设法把DNA和蛋白质分开,单独、直接地观察各种组分的作用
(2) ①. ③ (含氮)碱基 ②. 有遗传效应的DNA片段
(3)11、10 (4)
(5)20%
【解析】
【分析】DNA的双螺旋结构:①DNA分子是由两条反向平行的脱氧核苷酸长链盘旋而成的;②DNA分子中的脱氧核糖和磷酸交替连接,排列在外侧,构成基本骨架,碱基在内侧;③两条链上的碱基通过氢键连接起来,形成碱基对且遵循碱基互补配对原则(C与G配对,A与T配对)。
【小问1详解】
组成染色体主要化学成分是蛋白质、DNA,还有少量RNA。在研究它们的遗传功能时,科学家实验设计的关键思路是设法把DNA和蛋白质分开,单独、直接地观察各种组分的作用,通过肺炎链球菌体外转化实验和噬菌体侵染细菌实验最终证明了DNA是遗传物质。
【小问2详解】
DNA中(含氮)碱基的排列顺序代表着遗传信息,即图中的③。对细胞生物来说,基因是有遗传效应的DNA片段,对RNA病毒来说,基因是有遗传效应的RNA片段。
【小问3详解】
芦笋(2n=20)为XY型性别决定的植物,则测定芦笋9条常染色体+X+Y染色体,即测定11条染色体;而玉米为没有性别分化的植物,没有常染色体和性染色体之分,故只需测定10条染色体即可。
【小问4详解】
DNA的复制是半保留复制,DNA在只含有32P的完全培养液中完成复制,DNA分子④⑤的结果是一条单链为31P,另一条单链为32P。由于一个卵原细胞完成一次减数分裂只能产生一个卵细胞,因此,该卵原细胞产生的卵细胞中DNA放射性标记情况如下图所示:
【小问5详解】
据DNA分子中的A占30%,可知T占30%,C占20%,G占20%,该DNA分子正常复制后,子代DNA中的G由该DNA的C含量决定,因此另一个DNA分子中(G)占20%。
21. DNA甲基化是DNA化学修饰的一种形式,能影响表型,也能遗传给子代。在蜂群中,雌蜂幼虫一直取食蜂王浆而发育成蜂王,而以花粉和花蜜为食的幼蜂将发育成工蜂。研究发现,DNMT3蛋白是核基因DNMT3表达的一种DNA甲基化转移酶,能使DNA某些区域添加甲基基团。回答下列问题:
(1)蜜蜂细胞中DNMT3基因发生图1过程①的场所是____________,过程②需要的原料是____________.
(2)由图2可知发生甲基化后_____(填“会”或“不会”)改变基因的碱基序列。图3表示DNA甲基化对该基因表达的影响,由图可知发生甲基化的区域为________________________________的识别位点,直接影响了__________________的合成。
(3)已知注射DNMT3siRNA (小干扰RNA)能使DNMT3基因表达沉默,蜂王的基因组甲基化程度低于工蜂的,请设计实验验证基因组的甲基化水平是决定雌蜂幼虫发育成工蜂还是蜂王的关键因素。
①实验思路:取多只生理状况相同的雌蜂幼虫,均分为A、B两组;A组不作处理,B组____________,其他条件相同且适宜;用花粉和花蜜饲喂一段时间后,观察并记录幼蜂发育情况。
②预期实验结果:A组________________________, B组___________________________
【答案】(1) ①. 细胞核 ②. 氨基酸
(2) ① 不会 ②. RNA聚合酶 ③. mRNA
(3) ①. 注射适量的DNMT3siRNA ②. 发育为工蜂 ③. 发育为蜂王
【解析】
【分析】1、DNA甲基化是指DNA序列上特定的碱基在DNA甲基转移酶的催化作用下添加上甲基,虽然不改变DNA序列,但是导致相关基因转录沉默。
2、由题干可以理出一条逻辑线:DNMT3基因转录出某种mRNA后,翻译出DNMT3蛋白,能使DNA使某些区域甲基化程度高,结果雌蜂幼虫发育成工蜂。
【小问1详解】
过程①是转录过程,其中DNMT3基因是核基因,因此过程①发生在细胞核内;过程②为翻译过程,发生在核糖体中,需要的原料为21种氨基酸。
【小问2详解】
分析图2可知,基因甲基化不改变基因的碱基序列,但会影响转录,从而影响基因的表达。图3显示基因的甲基化区域发生在启动子,从而影响RNA聚合酶与启动子的结合,抑制转录过程,直接影响了mRNA的形成。
【小问3详解】
根据题干可知DNMT3siRNA能使DNMT3基因表达沉默,基因的甲基化程度降低,雌蜂幼虫发育成蜂王。实验的自变量为有无DNMT3siRNA,因变量是幼蜂的发育类别。
①据此取多只生理状况相同的雌蜂幼虫,均分为A、B两组;A组不作处理,B组注射适量的DNMT3siRNA,其他条件相同且适宜;用花粉和花蜜饲喂一段时间后,观察并记录幼蜂发育情况。
②如果A组发育成工蜂,B组发育成蜂王,则能验证基因组的甲基化水平是决定雌蜂幼虫发育成工蜂还是蜂王的关键因素。
湖南省岳阳市湘阴县2023-2024学年高二上学期教学质量监测生物试题(Word版附解析): 这是一份湖南省岳阳市湘阴县2023-2024学年高二上学期教学质量监测生物试题(Word版附解析),共20页。试卷主要包含了选择题,非选择题等内容,欢迎下载使用。
湖南省岳阳市湘阴县2022-2023学年高一下学期期末考试生物试卷(含答案): 这是一份湖南省岳阳市湘阴县2022-2023学年高一下学期期末考试生物试卷(含答案),共15页。试卷主要包含了单选题,多选题,填空题,读图填空题等内容,欢迎下载使用。
湖南省岳阳市湘阴县2022-2023学年高一生物下学期期末试题(Word版附解析): 这是一份湖南省岳阳市湘阴县2022-2023学年高一生物下学期期末试题(Word版附解析),共19页。