所属成套资源:全套2022-2023学年高一下学期期末生物试题含答案
2022-2023学年安徽省黄山市高一下学期期末生物试题含答案
展开
这是一份2022-2023学年安徽省黄山市高一下学期期末生物试题含答案,文件包含安徽省黄山市2022-2023学年高一下学期期末测试生物试题Word版含解析docx、安徽省黄山市2022-2023学年高一下学期期末测试生物试题Word版无答案docx等2份试卷配套教学资源,其中试卷共37页, 欢迎下载使用。
黄山市2022-2023学年度第二学期期末质量检测
高一生物学试题
一、选择题
1. 有关遗传学的相关概念,下列说法正确的是( )
A. 猫的白毛与短毛是一对相对性状 B. B与b,B与B,b与b都是等位基因
C. 隐性性状是指生物体不能表现出来的性状 D. 杂合子的自交后代可能会出现纯合子
【答案】D
【解析】
【分析】相对性状是指同种生物相同性状的不同表现类型。判断生物的性状是否属于相对性状需要扣住概念中的关键词“同种生物”和“同一性状”答题。
【详解】A、猫的白毛与短毛是同种生物的不同性状,不属于相对性状,A错误;
B、等位基因是指位于同源染色体控制相对性状的基因,B与b属于等位基因,但B与B,b与b属于相同基因,B错误;
C、隐性性状是由隐性基因控制的性状,具有相对性状的纯合亲本杂交,子一代表现出来的亲本性状为显性性状,不表现的性状为隐性性状,隐性纯合子能表现出隐性性状,C错误;
D、杂合子通过自交产生的后代一定有纯合子,也有杂合子,如Aa自交后代有纯合子AA、aa,也有杂合子Aa,D正确。
故选D。
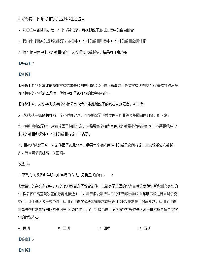
2. 某同学准备了装有小球的小桶①-④来模拟孟德尔杂交实验,如图所示。下列叙述错误的是( )
A. ①②两个小桶分别模拟的是雌雄生殖器官
B. 从①③中各随机抓取一个小球并记录,可模拟配子形成过程中的自由组合
C. 桶内小球模拟的是雌雄配子,故①中D小球的数目和②中D小球的数目必须相等
D. 每个桶中两种小球的数目相等,实验重复次数越多,结果可信度越高
【答案】C
【解析】
【分析】性状分离比的模拟实验结果失败的原因是: (1)小球不易混匀,导致实验误差较大;(2)每次抓取后没有将抓取的小球放回原桶,使每种配子被抓取的概率不相等。
【详解】A、实验中①②两个小桶分别代表产生雌雄配子的雌雄生殖器官,A正确;
B、从①③中各随机抓取一个小球并记录,可模拟配子形成过程中的非等位基因自由组合,B正确;
C、模拟形成配子时一对遗传因子彼此分离,只需要每个桶内两种球的数量必须相等即可,不需要①中D小球的数目和②中D小球的数目相等,C错误;
D、模拟形成配子时一对遗传因子彼此分离,需要每个桶内两种球的数量必须相等,且实验重复次数越多,结果可信度越高,D正确。
故选C。
3. 下列有关现代科学研究中常用的方法,分析正确的有( )
①孟德尔的杂交实验中,F1的表现型否定了融合遗传,也证实了基因的分离定律②孟德尔所做测交实验的 64 株后代中高茎与矮茎的分离比接近1∶1,属于假说演绎法中的演绎部分③1910年摩尔根进行果蝇杂交实验,证明基因位于染色体上运用了假说演绎法④梅塞尔森等验证DNA复制是半保留复制,运用了假说演绎法⑤控制果蝇白眼的基因在 X 染色体上,而 Y 染色体上不含有它的等位基因属于摩尔根果蝇杂交实验的假说内容
A. 两项 B. 三项 C. 四项 D. 五项
【答案】B
【解析】
【分析】假说—演绎法是现代科学研究中常用的一种科学方法;在观察和分析基础上提出问题以后,通过推理和想像提出解释问题的假说,根据假说进行演绎推理,再通过实验检验演绎推理的结论。如果实验结果与预期结论相符,就证明假说是正确的,反之,则说明假说是错误的。
【详解】①孟德尔的杂交实验中,F1的表现型否定了融合遗传,但没有证实基因的分离定律,①错误;
②孟德尔所做测交实验的 64 株后代中高茎与矮茎的分离比接近1∶1,属于通过实验检验演绎推理的结论,不属于演绎推理,②错误;
③摩尔根进行果蝇杂交实验,运用假说演绎法证明了基因位于染色体上,③正确;
④梅塞尔森等验证DNA复制是半保留复制,运用了假说演绎法,④正确;
⑤摩尔根果蝇杂交实验的假说是控制果蝇白眼的基因在 X 染色体上,而 Y 染色体上不含有它的等位基因,之后演绎出测交实验并预测实验结果,再通过测交实验检验演绎推理的结论,⑤正确。
故选B。
4. 某玉米品种含一对等位基因A和a,其中a基因纯合的植株花粉败育,即不能产生花粉,含A基因的植株完全正常。现有基因型为Aa的玉米若干,每代均为自由交配直至F2,F2植株中正常植株与花粉败育植株的比例为( )
A. 1∶5 B. 3∶1 C. 7∶1 D. 5∶1
【答案】D
【解析】
【分析】1、基因分离定律的实质是杂合子在产生配子的过程中等位基因随同源染色体的分开而分离,分别进入不同的配子中,随配子独立地遗传给后代;
2、一对相对性状的遗传实验中,杂合子自交产生的后代的基因型及比例是:显纯合子:杂合子:隐性纯合子=1:2:1。
【详解】基因型为Aa的个体自交F1的基因型及比例是AA:Aa:aa=1:2:1,其中aa花粉败育,花粉败育是父本不能提供a配子,而母本却能提供a配子。F1进行自由交配时,雌性个体产生的配子的基因型及比例是A:a=1:1,由于aa不能产生正常的生殖细胞,因此雄配子的基因型及比例是A:a=(1-2/3×1/2):(2/3×1/2)=2:1,所以,自由交配直至F2,aa=1/2×1/3=1/6,A_=1-1/6=5/6,所以F2植株中正常植株与花粉败育植株的比例为5:1,ABC错误,D正确。
故选D。
5. 已知A与a、B与b、C与c、D与d这4对等位基因自由组合,基因型分别为AaBbCcDD、AabbCcdd的两个体进行杂交。有关其杂交后代的推测,正确的是( )
A. 表现型有8种,AAbbCcDd个体的比例为1/16
B. 表现型有16种,aaBbccDd个体的比例为1/16
C. 表现型有8种,AabbccDd个体的比例为1/32
D. 表现型有8种,AabbCcDD个体比例为1/8
【答案】A
【解析】
【分析】用分离定律解决自由组合问题的思路:先将自由组合定律问题转化为若干个分离定律问题,在遵循自由组合定律的情况下,有几对相对性状(或几对基因)就可分解为几个分离定律问题,然后按照题目要求的实际情况进行组合。本题基因型分别为AaBbCcDD、AabbCcdd的两个体进行杂交,将各对基因分别计算,①Aa×Aa→1/4AA:1/2Aa:1/4aa,后代有2种表现型;②Bb×bb→1/2Bb:1/2bb,后代有2种表现型;③Cc×Cc→1/4CC:1/2Cc:1/4cc,后代有2种表现型;④DD×dd→Dd,后代有1种表现型;然后根据需要组合。
【详解】A、后代表现型有2×2×2×1=8种,AAbbCcDd个体比例为1/4×1/2×1/2×1=1/16,A正确;
B、aaBbccDd个体的比例为1/4×1/2×1/4×1=1/32,B错误;
C、AabbccDd的比例为1/2×1/2×1/4×1=1/16,C错误;
D、AabbCcDD的比例为0,因为后代没有DD类型,D错误。
故选A。
6. 大麦品系Ⅰ的麦穗性状表现为二棱、曲芒;品系Ⅱ的麦穗性状表现为六棱、直芒。研究人员将品系Ⅰ和品系Ⅱ杂交,F1麦穗性状全为二棱、曲芒。F1自交,统计F2麦穗性状,结果如下表所示。对此实验分析错误的是( )
麦穗性状
二棱曲芒
六棱曲芒
二棱直芒
六棱直芒
统计结果
541
181
177
63
A. F2代表型为六棱曲芒的个体中能稳定遗传的个体占1/16
B. F1产生的雌、雄配子种类均为4种,比例均为1:1:1:1
C. F1产生配子的过程中,非同源染色体上的非等位基因发生了自由组合
D. 控制麦穗性状为曲芒还是直芒的等位基因遵循基因的分离定律
【答案】A
【解析】
【分析】基因自由组合定律的实质是:位于非同源染色体上的非等位基因的分离或自由组合是互不干扰的;在减数分裂过程中,同源染色体上的等位基因彼此分离的同时,非同源染色体上的非等位基因自由组合。
【详解】A、分析表格,F2中二棱曲芒:六棱曲芒:二棱直芒:六棱直芒≈9:3:3:1,说明这两对等位基因的遗传遵循基因自由组合定律,设相关基因是A/a、B/b,则F1基因型是AaBb,F2中六棱曲芒的个体占3/16(1/16aaBB、2/16aaBb),其中稳定遗传的占1/3,A错误;
BC、F1的基因型为AaBb,因此其产生雌配子和雄配子的种类均为4种,其基因型及比例均为AB:Ab:aB:ab=1:1:1:1,F1产生配子的过程中,非同源染色体上的非等位基因发生了自由组合,BC正确;
D、后代中曲芒:直芒=3:1,控制麦穗性状为曲芒还是直芒的是一对等位基因,遵循基因的分离定律,D正确。
故选A。
7. 番茄中紫茎(A)对绿茎(a)呈显性,缺刻叶(C)对马铃薯叶(c)呈显性,F1代表型为紫茎缺刻叶∶紫茎马铃薯叶∶绿茎缺刻叶∶绿茎马铃薯叶=3∶1∶3∶1的亲本组合是( )
A. AaCc和AaCc B. AaCC和aacc C. Aacc和aacc D. AaCc和aaCc
【答案】D
【解析】
【分析】基因自由组合定律的实质:位于非同源染色体上的非等位基因的分离或组合是互不干扰的。在减数分裂形成配子的过程中,同源染色体上的等位基因彼此分离,非同源染色体上的非等位基因自由组合。
【详解】据题分析,F1中紫茎:绿茎=1:1,亲本有关茎颜色基因型应是Aa和aa;F1中缺刻叶:马铃薯叶=3:1,亲本有关叶形的基因型为Cc和Cc,所以亲本组合应是AaCc和aaCc,ABC错误,D正确。
故选D。
8. 家蚕的性别决定为ZW型。家蚕幼虫体色正常基因(A)与油质透明基因(a)是位于Z染色体上的一对等位基因。以下杂交组合的后代中能根据皮肤特征,区分幼虫雌雄的是( )
A. ZAZA×ZAW B. ZAZA×ZaW
C. ZAZa×ZAW D. ZaZa×ZAW
【答案】D
【解析】
【分析】根据题意家蚕的性别决定为ZW型,雄性的性染色体为ZZ,雌性的性染色体为ZW;正常家蚕幼虫的皮肤不透明,由显性基因A控制,“油蚕”幼虫的皮肤透明,由隐性基因a控制,A对a是显性,位于Z染色体上。则正常家蚕基因型是ZAZA、ZAZa、ZAW,“油蚕”基因型是ZaZa、ZaW。
【详解】A、ZAZA×ZAW,后代基因型是ZAZA、ZAW,无论是雌性还是雄性幼虫的皮肤都是不透明的,A不符合题意;
B、ZAZA×ZaW,后代基因型是ZAZa、ZAW,无论是雌性还是雄性幼虫的皮肤都是不透明的,B不符合题意;
C、ZAZa×ZAW,后代基因型是ZAZA、ZAZa、ZAW、ZaW,则后代雌性幼虫的皮肤都是一半是透明的,一半是不透明的,雄性幼虫的皮肤都是不透明的,C不符合题意;
D、ZaZa×ZAW,后代基因型是ZAZa、ZaW,则后代雌性幼虫的皮肤全部是透明的,雄性幼虫的皮肤全部是不透明的,D符合题意。
故选D。
【点睛】
9. 下列关于伴性遗传的说法,正确的是( )
①位于X染色体上的显性遗传,往往女性患者多于男性②伴性遗传的基因存在性染色体上,其遗传和性别相关联③Y染色体上没有X染色体上基因的等位基因④伴X染色体隐性遗传具有交叉遗传现象⑤位于X、Y同源区段的基因,遗传过程中不遵循孟德尔遗传规律
A. ①②④ B. ①②⑤ C. ①③④ D. ②③⑤
【答案】A
【解析】
【分析】与决定性别的基因位于性染色体上,但是性染色上的基因不都与性别决定有关。基因在染色体上,并随着染色体传递。隔代交叉遗传是伴X隐性遗传病的特点。
【详解】①伴X染色体上的显性遗传具有代代相传的特点,往往女性患者多于男性,如抗维生素D佝偻病,①正确;
②性染色体上的基因都伴随性染色体遗传,其遗传和性别有关,称为伴性遗传,②正确;
③在X和Y染色体的同源区段,Y染色体上有X染色体上基因的等位基因,③错误;
④对于伴X染色体隐性遗传而言,正常情况下,雄性的X染色体一定来自于母方,且一定会遗传给雌性后代,表现为交叉遗传,④正确;
⑤遵循孟德尔遗传规律适用于真核生物有性生殖的细胞核遗传,位于X、Y同源区段的基因,遗传过程中也遵循孟德尔遗传定律,⑤错误。
故选A。
10. 色盲是伴X染色体隐性遗传病,抗维生素D佝偻病是伴X染色体显性遗传病。现有四个伴性遗传的家系(不考虑XY同源区段),下列叙述错误的是( )
A. 可能是色盲遗传的家系是甲、乙、丙
B. 肯定不是抗维生素D佝偻病遗传的家系是甲、乙
C. 家系甲中,这对夫妇再生一男孩患病的几率为1/2
D. 家系丙中,女儿一定是杂合子
【答案】D
【解析】
【分析】四个家系都是伴性遗传,图甲中双亲正常,但有一个患病的儿子,为隐性遗传病,则为伴X染色体隐性遗传病;乙图中患病父亲的女儿正常,也为伴X染色体隐性遗传病;丙图无法判断遗传方式;丁中双亲都患病,但有一个正常的儿子,为伴X染色体显性遗传病。
【详解】A、四个家系都是伴性遗传,色盲是伴X染色体隐性遗传病,甲为隐性病,为伴X染色体隐性遗传病,乙图中患病父亲女儿正常,也为伴X染色体隐性遗传,丙图可能是伴X染色体隐性遗传,也可能是伴X染色体显性遗传,丁图一定是显性病,A正确;
B、抗维生素D佝偻病为伴X染色体显性遗传病,由A选项可知,甲和乙都为伴X染色体隐性遗传病,丙图可能是伴X染色体显性遗传病,丁图一定是伴X染色体显性遗传病,B正确;
C、家系甲是伴X隐性遗传,假设用字母A/a表示,双亲的基因型为XAXa、XAY,再生一男孩患病的几率为1/2,C正确;
D、家系丙中遗传病的遗传方式不能确定,若为伴X显性遗传病,则女儿可能是纯合子,D错误。
故选D。
11. 模型建构是一种重要的科学研究方法,在制作一个线性DNA分子双螺旋结构模型的活动中,下列表述错误的是( )
A. A、T、G、C四种碱基的大小和形状应相同
B. 需制作两条碱基互补的脱氧核苷酸链
C. 末端的磷酸基团可以体现DNA双链的反向平行
D. 需准备制作磷酸、脱氧核糖和碱基等材料
【答案】A
【解析】
【分析】1、模型:人们为了某种特定目的而对认识对象所作的一种简化的概括性的描述,这种描述可以是定性的,也可以是定量的。
2、形式:物理模型、概念模型、数学模型等。
【详解】A、A、T、G、C四种碱基的分子结构不同,故大小和形状应该不同,A错误;
B、两条链上的碱基遵循碱基互补配对原则,因此需要制作两条碱基互补的脱氧核苷酸链,B正确;
C、DNA分子的两条链上分别各有一个磷酸基团位于两端,可以体现DNA双链的反向平行,C正确;
D、DNA基本单位是脱氧核苷酸,由脱氧核糖、含氮碱基、磷酸组成,因此需要准备制作磷酸、脱氧核糖和碱基等材料,D正确。
故选A。
12. 在证明DNA是遗传物质的几个著名经典实验中,在实验设计思路中最关键的是( )
A. 要用同位素标记DNA和蛋白质
B. 要分离DNA和蛋白质
C. 要区分DNA和蛋白质,单独地、直接的观察它们的作用
D 要得到噬菌体和肺炎双球菌
【答案】C
【解析】
【分析】证明DNA是主要遗传物质的实验:
1、肺炎双球菌转化实验包括格里菲思体内转化实验和艾弗里体外转化实验,其中格里菲思体内转化实验证明S型细菌中存在某种“转化因子”,能将R型细菌转化为S型细菌;艾弗里体外转化实验证明DNA是遗传物质。
2、T2噬菌体侵染细菌的实验步骤:分别用35S或32P标记噬菌体→噬菌体与大肠杆菌混合培养→噬菌体侵染未被标记的细菌→在搅拌器中搅拌,然后离心,检测上清液和沉淀物中的放射性物质。
【详解】艾弗里的肺炎双球菌转化实验和赫尔希的噬菌体侵染细菌实验的关键都是将DNA和蛋白质分开,单独观察它们各自的作用,并最终证明DNA是遗传物质,C正确。
故选C。
13. 格里菲思和艾弗里所进行的肺炎双球菌的转化实验证实了
①DNA是遗传物质
②RNA是遗传物质
③DNA是主要的遗传物质
④蛋白质和多糖不是遗传物质
⑤S型细菌的性状是由DNA决定的
⑥在转化过程中,S型细菌的DNA可能进入了R型细菌的细胞内
A. ②④⑤⑥ B. ①④⑤⑥ C. ③④⑤⑥ D. ②③⑤⑥
【答案】B
【解析】
【分析】肺炎双球菌转化实验包括格里菲思体内转化实验和艾弗里体外转化实验,其中格里菲思体内转化实验证明S型细菌中存在某种转化因子,能将R型细菌转化为S型细菌;艾弗里体外转化实验证明DNA是遗传物质,蛋白质、多糖、RNA等不是遗传物质。据此答题。
【详解】格里菲思肺炎双球菌体内转化实验证明加热杀死的S型菌具有转化因子,艾弗里的肺炎双球菌体外转化实验通过往R型菌培养基分别加入S型菌的DNA、糖类、蛋白质和DNA+DNA酶,证明了DNA是遗传物质,蛋白质不是遗传物质,糖类不是遗传物质。由于R型细菌向S型细菌转化的内因是S型细菌的DNA进入了R型细菌的细胞,并成功表达了某些性状,所以S型细菌的性状是由DNA决定的,综上所述,B正确,ACD错误。
故选B。
14. 含有m个腺嘌呤的DNA分子,第n次复制需要游离的胸腺嘧啶脱氧核苷酸数( )
A. m×2n B. m×2n-1个 C. m×2n+1个 D. 无法确定
【答案】B
【解析】
【分析】已知DNA分子中的某种脱氧核苷酸数,求复制过程中需要的游离脱氧核苷酸数:(1)设一个DNA分子中有某核苷酸m个,则该DNA复制n次,需要该游离的该核苷酸数目为(2 n-1)×m个。(2)设一个DNA分子中有某核苷酸m个,则该DNA完成第n次复制,需游离的该核苷酸数目为2n-1×m个。
【详解】某DNA分子中含腺嘌呤m个,即A=m个,根据碱基互补配对原则,T=A=m个,DNA分子复制的方式是半保留复制,1个DNA第n次复制需要某一种脱氧核苷酸的数目=(2 n -1)×m,其中n表示复制的次数,m表示一个DNA分子含有该脱氧核苷酸的数目,因此第n次复制需要游离的胸腺嘧啶脱氧核苷酸数m×2n-1个,B正确,ACD错误。
故选B。
15. 探究DNA分子复制过程的实验中,通常用15N标记的同位素示踪法。下列叙述正确的是( )
A. 该实验第一代细菌的DNA,经离心后位置靠近试管底部
B. 为保证实验效果,需将提取的细菌进行密度梯度超速离心和分析
C. 用15NH4C1培养若干代的大肠杆菌,其蛋白质和DNA分子都含15N标记
D. 15N标记大肠杆菌在含14NH4Cl培养基中进行一次有丝分裂,每个菌体均含15N和14N
【答案】C
【解析】
【分析】DNA复制为半保留复制,DNA完成一次复制后,每个DNA分子都有一条链为亲本链,一条链为新合成的链。大肠杆菌可从培养基中获取含氮物质用来合成细胞内含氮的化合物。
【详解】A、DNA分子复制的方式是半保留复制,故该实验第一代细菌的DNA一条链是14N一条链是15N,经离心后位置靠近试管中部,A错误;
B、为保证实验效果,需分别提取子一代和子二代细菌的DNA进行密度梯度超速离心和分析,而不是对细菌进行密度梯度超速离心,B错误;
C、蛋白质和DNA均含N,所以用15NH4C1培养若干代的大肠杆菌体内,其蛋白质和DNA分子都含15N标记,C正确;
D、15N标记的大肠杆菌在含14NH4C1的培养基中进行一次DNA复制后,每个菌体均含15N和14N,大肠杆菌为原核生物,不能进行有丝分裂,D错误。
故选C。
16. 下列关于基因表达的相关叙述,正确的是( )
A. 分裂期细胞不进行基因的转录和翻译
B. 真核细胞转录过程只发生在细胞核内
C. 翻译形成一条肽链的过程最多可涉及64种tRNA
D. 原核细胞有三类RNA参与了翻译过程
【答案】D
【解析】
【分析】基因的表达包括转录和翻译两个过程,其中转录是在细胞核内,以DNA一条链为模板,按照碱基互补配对原则,合成RNA的过程; 翻译是在核糖体中以mRNA为模板,按照碱基互补配对原则,以tRNA为转运工具、以细胞质里游离的氨基酸为原料合成蛋白质的过程。
【详解】A、分裂期细胞中染色体高度螺旋化,暂停基因的转录,但是翻译过程还能进行,A错误;
B、真核细胞转录过程主要发生在细胞核内,细胞质中的线粒体和叶绿体中也能发生,B错误;
C、翻译形成一条肽链的过程最多可涉及到61+1=62种tRNA,没有tRNA相同与终止密码配对,C错误;
D、无论真核细胞还是原核细胞中,mRNA、tRNA和rRNA都参与了翻译过程,D正确。
故选D。
17. 下图为基因作用与性状表现关系的流程示意图,据图分析,正确的是( )
A. 基因是有遗传效应的DNA片段,基因都位于染色体上
B. ②过程可以结合多个核糖体共同完成一条多肽链的翻译
C. ①②过程中都存在碱基互补配对的现象
D. 一些非蛋白质(如固醇类等)的合成不受基因的控制
【答案】C
【解析】
【分析】分析题图:图示为基因的作用与性状的表现流程示意图,其中①表示转录过程,②表示翻译过程.基因对性状的控制方式:基因通过控制酶的合成来影响细胞代谢,进而间接控制生物的性状,如白化病、豌豆的粒形;基因通过控制蛋白质分子结构来直接控制性状,如镰刀型细胞贫血症、囊性纤维病。
【详解】A、染色体是基因的主要载体,在线粒体和叶绿体中也含有少量的基因,A错误;
B、②过程可以结合多个核糖体共同完成多条相同多肽链的翻译,B错误;
C、①表示转录过程,②表示翻译过程,这两个过程中都存在碱基互补配对,C正确;
D、基因控制蛋白质的合成,一些非蛋白质(如固醇类等)的合成也间接受基因的控制,D错误。
故选C。
18. 下图中a、b、c表示一条染色体的一个DNA分子上相邻的3个基因,m、n为不具有遗传效应的DNA片段。 下列相关叙述错误的是( )
A. 基因a、b、c中若发生碱基对增添、缺失、替换,必然导致基因结构的改变
B. 基因a、b、c控制的性状可能属于相对性状
C. 基因a、b、c均可能发生基因突变,体现了基因突变具有随机性
D. 在生物个体发育的不同时期,基因a、b、c不一定都能表达
【答案】B
【解析】
【分析】基因突变是指DNA分子中发生碱基对的替换、增添和缺失而引起基因结构的改变,即必须是DNA中具有遗传效应的片段发生碱基对的替换、增添和缺失。
【详解】A、根据基因突变的概念可知,图中基因a、b、c中若发生碱基对的增添、缺失、替换,必然导致a、b、c基因分子结构改变,A正确;
B、等位基因控制的是相对性状,基因a、b、c属于非等位基因,B错误;
C、基因突变具有随机性,a、b、c位于同一DNA分子的不同部位,均可能发生基因突变,C正确;
D、在生物个体发育的不同时期,细胞内基因的表达具有选择性,即图中基因a、b、c不一定都能表达,D正确。
故选B。
19. 某科学家用15N标记胸腺嘧啶脱氧核苷酸,32P标记尿嘧啶核糖核苷酸研究细胞的分裂,已知相应的细胞周期为20h,两种核苷酸被利用的情况如下图。下列叙述错误的是( )
A. 15N和32P的利用量可分别表示细胞中的DNA复制和转录的原料消耗量
B. 间期细胞中的细胞核、核糖体、线粒体代谢活跃,7~12h可能发生基因突变
C. DNA复制速率最快的时间在10h左右,分裂期时间不足8h
D. 该实验中15N主要用于蛋白质的合成,32P则主要作为DNA复制和转录的原料
【答案】D
【解析】
【分析】分析曲线图:32P(碱基U)是合成RNA的成分,2~8阶段,细胞在大量利用32P,说明细胞正在大量合成RNA,处于有丝分裂间期(G1期);15N(碱基T)是合成DNA的成分,8~14阶段,细胞在大量利用15N,说明该阶段细胞正在大量合成DNA,处于有丝分裂间期(S期),此时DNA分子不稳定,容易发生基因突变。
【详解】A、15N(碱基T)是合成DNA的成分,32P(碱基U)是合成RNA的成分,15N利用量大,说明细胞中正在进行DNA复制,32P利用量大说明细胞正在大量合成RNA,A正确;
B、细间期细胞中主要进行DNA的复制和有关蛋白质的合成,因此间期细胞中的细胞核、核糖体、线粒体代谢活跃,7~12小时DNA正在复制,此时DNA分子最不稳定,容易发生基因突变,B正确;
C、10h左右15N的利用量大,说明此时DNA复制速率最快,由于分裂间期约占细胞周期的95%,再结合图中横坐标可知,分裂期时间不足8小时,C正确;
D、15N标记胸腺嘧啶脱氧核苷酸是合成DNA的原料,32P标记尿嘧啶核糖核苷酸是转录的原料,D错误。
故选D。
20. 人类性染色体上的性别决定基因(SRY)决定胚胎发育成男性。人类中发现有XX男性、XY女性、XO女性。下列分析错误的是( )
A. XX男性可能是亲代产生精子过程中Y染色体片段转移到X上所致
B. 正常男性中SRY基因位于Y染色体与X染色体同源的区段上
C. XO女性可能是父方或母方在产生配子过程中同源染色体未分离所致
D. XY女性可能是SRY基因突变或Y染色体片段缺失所致
【答案】B
【解析】
【分析】1、人的体细胞中有23对染色体,22对是常染色体,1对是性染色体,在女性中,这对性染色体是同型的,用XX表示;在男性中,这对性染色体是异型的,用XY表示。
2、基因突变是指DNA分子中发生碱基的替换、增添或缺失,而引起的基因碱基序列的改变,是产生新基因的途径。
3、染色体结构变异包括染色体片段缺失、重复、易位和倒位
【详解】A、XX男性可能是亲代产生精子过程中Y染色体上的性别决定基因(SRY)片段转移到X上,形成的异常精子与正常的含X染色体的卵细胞受精作用后发育而来,A正确;
B、如果正常男性中SRY基因位于Y染色体与X染色体同源的区段上,那么XY和XX应该全为男性,所以SRY基因位于Y染色体的非同源区段上,B错误;
C、XO女性可能是父方在产生配子过程中同源染色体未分离形成的无性染色体的精子与正常卵细胞受精后发育而来,也可能是母方在产生配子过程中同源染色体未分离形成的无性染色体的卵细胞与正常精子受精后发育而来,C正确;
D、XY表现为女性说明Y染色体上的SRY不能正常表达,有可能是SRY基因突变或Y染色体片段缺失所致,D正确。
故选B。
21. 某同学观察二倍体玉米(2N=20, 基因型为Aa) 的处于分裂过程中的某个细胞, 该细胞内着丝粒刚分裂。下列有关叙述正确的是( )
A. 染色体上的着丝粒在纺锤丝的牵拉下发生了分裂
B. 该细胞内可能有20条染色体、10对同源染色体
C. 该细胞内可能有40条染色体、2个染色体组
D. 该细胞内有可能发生等位基因A/a的分离
【答案】D
【解析】
【分析】1、有丝分裂过程:
(1)间期:进行DNA的复制和有关蛋白质的合成;
(2)前期:核膜、核仁逐渐解体消失,出现纺锤体和染色体;
(3)中期:染色体形态固定、数目清晰;
(4)后期:着丝粒分裂,姐妹染色单体分开成为染色体,并均匀地移向两极;
(5)末期:核膜、核仁重建、纺锤体和染色体消失。
2、减数分裂过程:
(1)减数分裂前间期:染色体的复制;
(2)减数第一次分裂:①前期:联会,同源染色体上的非姐妹染色单体交叉互换;②中期:同源染色体成对的排列在赤道板上;③后期:同源染色体分离,非同源染色体自由组合;④末期:细胞质分裂。
(3)减数第二次分裂:①前期:核膜、核仁逐渐解体消失,出现纺锤体和染色体;②中期:染色体形态固定、数目清晰;③后期:着丝粒分裂,姐妹染色单体分开成为染色体,并均匀地移向两极;④末期:核膜、核仁重建、纺锤体和染色体消失。
【详解】A、着丝粒分裂不是纺锤丝牵拉造成的,A错误;
B、在细胞分裂过程中,着丝粒已分裂的细胞可能处于有丝分裂后期或减数第二次分裂后期,而有丝分裂后期细胞内有40条染色体,减数第二次分裂后期没有同源染色体, B错误;
C、若该细胞内的染色体有40条时, 则该细胞应处于有丝分裂后期, 染色体组有4个,C错误;
D、该玉米的基因型为Aa,且减数第一次分裂前期发生染色体互换,则在减数第二次分裂后期时该细胞内有可能发生等位基因A/a的分离,D正确。
故选D。
22. 如图表示利用某种农作物①和②两个品种分别培育出不同品种的过程,下列有关说法正确的是( )
A. 由①和②培育能稳定遗传的⑤过程中,Ⅰ→Ⅱ途径比Ⅰ→Ⅲ→Ⅴ途径所用时间短
B. 由②获得⑧的过程利用了射线处理能够诱导基因定向突变的原理
C. 由③获得④与由③获得⑥的原理相同,由③获得⑦和Ⅰ→Ⅱ途径的原理相同
D. 常用花药离体培养先形成④,再用一定浓度的秋水仙素处理④的种子获得⑤
【答案】C
【解析】
【分析】杂交育种的方法通常是选出具有不同优良性状的个体杂交,从子代杂合体中逐代自交选出能稳定遗传的符合生产要求的个体;其优点是简便易行,缺点是育种周期较长。单倍体育种的过程一般是首先花药离体培养,从而获得单倍体植株,然后进行秋水仙素加倍,从而获得所需性状的纯合个体。单倍体育种的优点是能迅速获得纯合新品种,加快育种进程。
【详解】A、Ⅰ→Ⅱ为杂交育种,Ⅰ→Ⅲ→V是单倍体育种,由于单倍体育种可明显缩短育种年限,因此由①和②培育能稳定遗传的⑤过程中,Ⅰ→Ⅱ途径比Ⅰ→Ⅲ→V途径所用时间长,A错误;
B、基因突变是不定向的,B错误;
C、由③获得④与由③获得⑥的原理相同,都是染色体变异;Ⅰ→Ⅱ为杂交育种,原理是基因重组,由③获得⑦,属于基因工程,原理是基因重组,C正确;
D、由于单倍体高度不育,因此常用一定浓度的秋水仙素处理④的幼苗,而不能处理种子,D错误。
故选C。
23. 在致癌因子的作用下,正常动物细胞可转变为癌细胞。下列有关癌细胞特点的叙述正确的是( )
A. 细胞中可能发生单一基因突变,细胞间黏着性增加
B. 细胞中的DNA可能受到损伤,细胞的增殖失去控制
C. 细胞中可能发生多个基因突变,细胞的形态结构不变
D. 细胞中遗传物质可能未发生改变,细胞膜载体蛋白减少
【答案】B
【解析】
【分析】癌细胞的主要特征:
(1)无限增殖;
(2)形态结构发生显著改变;
(3)细胞表面发生变化,细胞膜上的糖蛋白等物质减少,易转移。
【详解】A、癌变是细胞中的基因突变累加的效应,癌细胞间的黏着性下降,容易扩散(分散)和转移,A错误;
B、原癌基因主要负责调节细胞周期,控制细胞生长和分裂的进程,抑癌基因主要是阻止细胞不正常的增殖,细胞癌变会导致细胞的增殖失去控制,在适宜条件下无限增殖,B正确;
C、细胞中可能发生多个基因突变,癌细胞的形态结构发生显著变化,C错误;
D、细胞癌变是由于原癌基因和抑癌基因突变引起的,癌细胞中遗传物质(DNA)可能受到损伤,细胞表面的糖蛋白减少,D错误。
故选B。
24. 图a表示某种单基因控制的人类遗传病的系谱图。通过凝胶电泳等方法可以使正常基因显示一个条带,致病基因显示为位置不同的另一个条带。图b是对家系中部分个体进行检测的电泳结果。下列有关叙述正确的是( )
A. 该病为伴X染色体隐性遗传病
B. 条带1为致病基因显示的位置
C. 7号个体形成配子时可能发生了基因突变
D. 12号个体基因型为杂合的概率为2/3
【答案】C
【解析】
【分析】分析题图a:1号和2号个体均正常,而他们有一个患病的女儿(5号),即“无中生有为隐性,隐性看女病,女病男正非伴性”,说明该病是常染色体隐性遗传病。
【详解】A、根据遗传系谱图中1和5、6和11号个体可推测该病不可能是X隐性病,若为X隐性病,父亲不患病,其女儿不可能患病,A错误;
B、系谱图显示该病应为常染色体隐性遗传病,从7、13号为正常个体判断,条带1应为正常基因显示的位置,B错误;
C、11号个体患病,正常情况下,6、7号个体应为致病基因携带者,但图b显示7号个体只有条带1(代表正常基因),故推测7号个体在减数分裂形成卵细胞过程中可能发生了基因突变,C正确;
D、6号个体为杂合子设为Aa、条带分析7号个体为AA,12号个体基因杂合的概率为1/2,D错误。
故选C。
25. 同为受精卵发育的蜂王和工蜂,蜂王以蜂王浆为食,而工蜂以花粉和花蜜为食。蜜蜂体内DNMT3基因表达的DNA甲基转移酶能使某些基因上游转录调控区及其附近的“CpG岛”甲基化从而导致基因转录失活。研究发现,工蜂细胞中DNMT3基因中“CpG岛”甲基化程度高,蜂王细胞中DNMT3基因中“CpG岛”甲基化程度低。下列相关叙述错误的是( )
A. 推测蜂王浆的作用可能是抑制DNA甲基转移酶发挥作用
B. DNA分子上CpG中的胞嘧啶被甲基化引起的基因突变能遗传给后代
C. “CpG岛”甲基化后可能阻止了RNA聚合酶识别与结合
D. “CpG岛”甲基化后造成性状的改变属于表观遗传
【答案】B
【解析】
【分析】表观遗传是指DNA序列不发生变化,但基因的表达却发生了可遗传的改变,即基因型未发生变化而表现型却发生了改变,如DNA的甲基化,甲基化的基因不能与RNA聚合酶结合,故无法进行转录产生mRNA,也就无法进行翻译,最终无法合成相应蛋白,从而抑制了基因的表达。
【详解】A、根据题干信息“蜜蜂体内DNMT3基因表达的DNA甲基转移酶能使某些基因上游转录调控区及其附近的“CpG岛”甲基化从而导致基因转录失活”,即DNA甲基化转移酶是催化“CpG岛”甲基化的,而蜂王以蜂王浆为食,蜂王细胞中DNMT3基因的“CpG岛”甲基化程度低,故推测推测蜂王浆的作用可能是抑制DNA甲基转移酶发挥作用,A正确;
B、DNA分子上CpG中的胞嘧啶被甲基化没有改变基因的碱基序列,并没有引起基因突变,B错误;
C、分析题意可知,“CpG岛”位于基因上游转录调控区附近,被DNA甲基转移酶催化后甲基化,进而基因转录失活,而RNA聚合酶能识别并与启动子结合,启动转录过程,故可推测“CpG岛”可能位于基因的启动子序列,甲基化后阻止了RNA聚合酶识别与结合,C正确;
D、“CpG岛”甲基化后基因的碱基序列等不发生改变,但造成性状的改变,属于表观遗传,D正确。
故选B。
二、非选择题
26. 下图1为某动物体内五个处于不同分裂时期的细胞示意图;图2为某哺乳动物细胞减数分裂过程简图。
其中A~G表示相关细胞,①~④ 表示过程。请分析并回答下列问题:
(1)图1中含同源染色体的细胞是_____(填字母),a细胞中含有_____个染色体组。
(2)人的造血干细胞会发生类似于图1中_____(填字母)细胞所示的分裂现象。
(3)若图2中的精原细胞基因型为BbXeY,且在减数分裂过程中仅发生过一次异常(无基因突变),产生的G细胞基因型为bXeY,则E、F细胞的基因型依次为_____、_____。
【答案】(1) ①. abce ②. 4
(2)ac (3) ①. B ②. bXeY
【解析】
【分析】分析图1:a细胞处于有丝分裂后期,b细胞处于减数第一次分裂中期,c细胞处于有丝分裂中期,d细胞处于减数第二次分裂后期,e细胞处于减数第一次分裂前期。分析图2:图2为某哺乳动物减数分裂过程简图,其中A为初级精母细胞,BC为次级精母细胞,DEFG表示精细胞。
【小问1详解】
同源染色体形态大小一般相同,一条来自父方,一条来自母方,图1中含同源染色体的细胞有a、b、c、e。a细胞处于有丝分裂后期,染色体数目加倍,此细胞中含有4个染色体组。
【小问2详解】
人的造血干细胞通过有丝分裂方式增殖,即图1中a、c细胞所示的分裂现象。
【小问3详解】
若图2中的精原细胞基因型为BbXeY,且在减数分裂过程中仅发生过一次异常(无基因突变),产生的G细胞基因型为bXeY,说明减数第一次分裂后期X和Y同源染色体没有分离,减数第二次分裂正常,F的细胞也是bXeY,则D和E细胞的基因型是B、B。
27. 现有4个纯合南瓜品种,其中2个品种的果形表现为圆形(圆甲和圆乙),1个表现为扁盘形(扁盘),1个表现为长形(长)。用这4个南瓜品种做了3个实验,结果如下:
实验1:圆甲×圆乙,F1为扁盘,F2中扁盘形∶圆形∶长形=9∶6∶1
实验2:扁盘×长形,F1为扁盘,F2为扁盘形∶圆形∶长形=9∶6∶1
实验3:用长形品种植株的花粉分别对上述杂交组合的F1植株授粉,其后代中扁盘形∶圆形∶长形均约等于1∶2∶1。
综合上述实验结果,请回答下列问题(相关的基因可依次用A/a,B/b,C/c……来表示)。
(1)南瓜果形的遗传受_____对等位基因控制,且遵循_____定律。
(2)实验1中的F2表型为扁盘形有_____种基因型;实验2中F2表型为圆形的个体中能稳定遗传的个体占_____ ;实验3中后代表型为圆形的个体自交,后代的表型及其数量比为_____。
【答案】(1) ①. 2 ②. 基因的(分离和)自由组合
(2) ①. 4 ②. 1/3 ③. 圆形:长形=3:1
【解析】
【分析】自由组合定律的实质是:位于非同源染色体上的非等位基因的分离或自由组合是互不干扰的;在减数分裂过程中,同源染色体上的等位基因彼此分离的同时,非同源染色体上的非等位基因自由组合。
【小问1详解】
根据实验1和实验2的F2中扁盘:圆:长=9∶6∶1,为9:3:3:1的变式,可判断南瓜果形受2对等位基因控制,且遵循基因的自由组合定律。
【小问2详解】
根据实验1和实验2的F2中扁盘:圆:长=9∶6∶1,可判断南瓜果形受两对等位基因控制,且遵循基因的自由组合定律。其中双显性个体表现为扁盘形,单显性个体表现为圆形,双隐性个体表现为长形。即圆形南瓜基因型含有A或B基因包括4种:aaBB:aaBb:AAbb:Aabb=1:2:1:2,扁盘南瓜基因型同时含有A和B,包括4种:AABB、AaBB、AABb、AaBb,长形南瓜的基因型为aabb,故实验2中F2表型为圆形的个体中能稳定遗传的个体占1/3;根据实验1和实验2的F2中扁盘:圆:长=9∶6∶1可知,实验1和实验2的F1基因型为AaBb,用长形品种植株的花粉分别对上述杂交组合的F1植株授粉,其后代中扁盘形∶圆形∶长形均约等于1∶2∶1,后代圆形个体的基因型及比例为aaBb:Aabb=1:1,aaBb自交后代的基因型及比例为aaBB:aaBb:aabb=1:2:1,Aabb自交后代的基因型及比例为AAbb:Aabb:aabb=1:2:1,则实验3中后代表型为圆形的个体自交,后代的表型及其数量比为圆形:长形=3:1。
28. 性别决定为XY型的某种宠物尾长和体色分别由两对独立遗传的A、a和B、b控制。某宠物繁育机构用纯合短尾白色雌性个体与纯合长尾黑鱼雄性个体杂交,F1中雌性个体均为长尾黑色,雄性个体均为长尾白色。请回答:
(1)基因B、b位于_________(具“X”或“常”)染色体上。
(2)F1的基因型是__________。让F1自由交配,F2中短尾白色个体与长尾黑色个体的数量比为__________。
(3)繁育机构在多次重复上述杂交实验时,在F1中偶然发现了一只黄色雄性个体,经检测染色体无异常,出现这种现象的原因最可能是母本形成配子时发生了_________(填变异类型)。进一步研究证实出黄色雄性个体是这种变异所致,且白色对黄色为显性,为了获得更多黄色个体,繁育机构设想首先需要得到黄色雌性个体,为获得黄色雌性个体,请利用现有的动物个体为实验材料设计实验方案:______________________。
【答案】(1)X (2) ①. AaXBXb、AaXbY ②. 1∶3
(3) ①. 基因突变 ②. 让该黄色雄性个体与白色雌性个体交配,连续随机交配两代,即可得到
【解析】
【分析】基因自由组合定律的实质是:位于非同源染色体上的非等位基因的分离或自由组合是互不干扰的;在减数分裂过程中,同源染色体上的等位基因彼此分离的同时,非同源染色体上的非等位基因自由组合。
【小问1详解】
分析题意,纯合白色雌性个体与纯合黑鱼雄性个体杂交,子一代中雌性全为黑色,雄性全为白色,颜色与性别相关联,说明控制体色的性状位于X染色体上。
【小问2详解】
分析题意,纯合短尾雌性个体与纯合长尾雄性个体杂交,子一代中雌雄个体均为长尾,无性别差异,说明控制该性状的基因位于常染色体上,且长尾为显性;而子一代中雌性全为黑色,雄性全为白色,颜色与性别相关联,说明控制体色的性状位于X染色体上,双亲的基因型分别是aaXbXb×AAXBY,子一代基因型是AaXBXb、AaXbY;F1自由交配,F2中短尾白色(aaXbXb、aaXbY)个体与长尾黑色个体(A-XB-)的数量比为(1/4×1/2):(3/4×1/2)=1∶3。
【小问3详解】
分析题意,F1应全为白色雄性,若在F1中偶然发现了一只黄色雄性个体,且经检测染色体无异常,由于只有一只,具有低频性,故最可能的是母本形成配子时发生了基因突变;已知白色对黄色为显性,白色相关基因是b,设黄色是b',则为获得更多黄色个体,首先需要得到黄色雌性个体,可让该黄色雄性个体与白色雌性个体交配,得到白色雌性XbXb’和白色雄性XbY的个体,令两者相互交配,得到XbXb’和Xb’Y的个体,再令其相互交配,即可得到Xb’Xb’的黄色雌性个体。
29. 下图是某实验小组重复赫尔希和蔡斯“噬菌体侵染细菌实验”的部分实验过程图解。请据图回答下列问题:
(1)选择T2噬菌体作为实验材料,是因为它的结构简单,且化学成分上只含有____________________。
(2)获得被32P标记的噬菌体的具体方法是____________________;实验中,进行搅拌的目的是____________________。
(3)按正常实验步骤进行时,试管的上清液中检测到的放射性(32P)很低。若在上清液中检测到的放射性(32P)很高,其原因可能是____________________。
(4)据此实验该小组得出DNA是遗传物质的结论,但有人认为上述操作还不足以得出此结论,请根据所学知识补充相应实验内容:____________________________________
【答案】 ①. DNA和蛋白质 ②. 先用含32P的培养基培养大肠杆菌,再用噬菌体侵染被32P标记的大肠杆菌 ③. 使吸附在细菌上的噬菌体与细菌分离 ④. 保温时间过短或过长 ⑤. 应另设一组对照实验,用35S标记的噬菌体重复上述实验过程,最后检测放射性(35S)的分布位置
【解析】
【分析】1、噬菌体的结构:蛋白质外壳(C、H、O、N、S)+DNA(C、H、O、N、P);
2、噬菌体繁殖过程:吸附→注入(注入噬菌体的DNA)→合成(控制者:噬菌体的DNA;原料:细菌的化学成分)→组装→释放;
3、T2噬菌体侵染细菌的实验步骤:分别用35S或32P标记噬菌体→噬菌体与大肠杆菌混合培养→噬菌体侵染未被标记的细菌→在搅拌器中搅拌,然后离心,检测上清液和沉淀物中的放射性物质。
【详解】(1)选择T2噬菌体作为实验材料,是因为它的结构简单,无细胞结构,且化学成分上只含有DNA和蛋白质。
(2)噬菌体是专门寄生在大肠杆菌的病毒,其生命活动离不开活细胞,要获得被32P标记的噬菌体的具体方法应先用含32P的培养基培养大肠杆菌,再用噬菌体侵染被32P标记的大肠杆菌;实验设计的巧妙之处是能将DNA与蛋白质分开,单独的去观察它们的作用,其中进行搅拌的目的是使吸附在细菌上的噬菌体与细菌分离。
(3)由于32P标记的DNA注入了大肠杆菌体内,大肠杆菌比较重,按正常实验步骤进行时,试管的上清液中检测到的放射性(32P)很低,若在上清液中检测到的放射性(32P)很高,其原因可能是保温时间过短噬菌体还未来得及注入或保温时间过长子代噬菌体已经从大肠杆菌内释放出来。
(4)据此实验该小组得出DNA是遗传物质的结论,但有人认为上述操作还不足以得出此结论,是因为没有对照实验,故应另设一组对照实验,用35S标记的噬菌体重复上述实验过程,最后检测放射性(35S)的分布位置。
【点睛】易错点:噬菌体侵染细菌时只有DNA注入大肠杆菌,蛋白质外壳留在外面,故可以通过离心的方法进一步将两者分开,用放射性同位素追踪标记即可证明遗传物质是什么。
30. 由CSS基因突变所致的克里斯蒂安森综合征是一种罕见的遗传病,以全身性发育迟缓、智力障碍为特征。学者在调查中获得一个如图所示的家系。
(1)据上图可知,克里斯蒂安森综合征可能的遗传方式是_____。但对该家族中5-10号成员相关基因进行测序,发现6、8、9号个体均只有一种碱基序列,据此确定克里斯蒂安森综合征的遗传方式是_____。
(2)测序结果显示,CSS基因的突变形式是第 391 位核苷酸由 变成了T。试根据图判断,上述突变使相应密码子由_____变成了_____ (填序号)。
①AGU(丝氨酸)②CGU(精氨酸)③ GAG (谷氨酸)④GUG(缬氨酸)⑤UAA(终止密码)⑥UAG(终止密码)
(3)翻译时,能特异性识别mRNA上密码子的分子是_____,该分子中_____ (填“存在”或“不存在”)氢键;一条 RNA上串联有多个核糖体,其生物学意义为_____。
【答案】(1) ①. 伴X染色体隐性遗传或常染色体隐性遗传(隐性) ②. 伴X染色体隐性遗传
(2) ①. ③ ②. ⑥
(3) ①. tRNA ②. 存在 ③. 少量mRNA分子可以迅速合成大量的蛋白质
【解析】
【分析】根据系谱图可知,该病为无中生有,故为隐性遗传病,单纯根据系谱图无法确定基因的具体位置。设控制该病的基因为B、b。根据右图CSS正常基因与突变基因表达产物可知,基因突变后编码的蛋白质中氨基酸的数目减少。
【小问1详解】
据系谱图可知,克里斯蒂安森综合征为“无中生有”,故可能是常染色体隐性遗传病或伴X隐性遗传病。若该病为常染色体隐性遗传病,则患者的正常父母一定是该病的携带者,基因测序的结果5和6均应该含有2种碱基序列,但测序结果显示6、8、9号个体均只有一种碱基序列,故该病为伴X隐性遗传病。
【小问2详解】
根据正常基因和突变基因表达产物可知,基因突变后,终止密码子提前出现。测序结果显示,CSS基因的突变形式是第391位核苷酸由G变成了T,即DNA上由G-C碱基对变为T-A碱基对,由于终止密码子的首位碱基一定是U,故突变后该部位对应的终止密码子可能是UAA或UAG,由于该突变是碱基对的替换,只改变该部位密码子的首位碱基,即G被U替代,故原始的密码子为GAA或GAG,结合题意可知,该部位的密码子由③GAG(谷氨酸)变成了⑥UAG(终止密码)。
【小问3详解】
相关试卷
这是一份2022-2023学年安徽省黄山市高二下学期期末生物试题含答案,文件包含安徽省黄山市2022-2023学年高二下学期期末测试生物试题Word版含解析docx、安徽省黄山市2022-2023学年高二下学期期末测试生物试题Word版无答案docx等2份试卷配套教学资源,其中试卷共38页, 欢迎下载使用。
这是一份2022-2023学年安徽省黄山市高一下学期期末生物试题含答案,共27页。试卷主要包含了选择题,非选择题等内容,欢迎下载使用。
这是一份安徽省黄山市2022-2023学年高二下学期期末生物试题 Word版含解析,文件包含安徽省黄山市2022-2023学年高二下学期期末测试生物试题Word版含解析docx、安徽省黄山市2022-2023学年高二下学期期末测试生物试题Word版无答案docx等2份试卷配套教学资源,其中试卷共31页, 欢迎下载使用。

