2022-2023学年湖南省永州市第一中学高一下学期6月月考生物试题Word版含解析
展开永州市第一中学2022-2023学年高一下学期6月月考
生物试题
一、选择题:
1. 下列关于生物体内元素、水和无机盐的叙述,正确的是( )
A. 人体细胞中含有Ca、Fe、Zn等大量元素
B. 干种子内结合水的相对含量较低,因此不能进行旺盛的生命活动
C. 旱生植物比水生植物更抗旱,原因之一是结合水的相对含量较高
D. 无机盐主要以离子形式存在,可以为人体生命活动提供能量
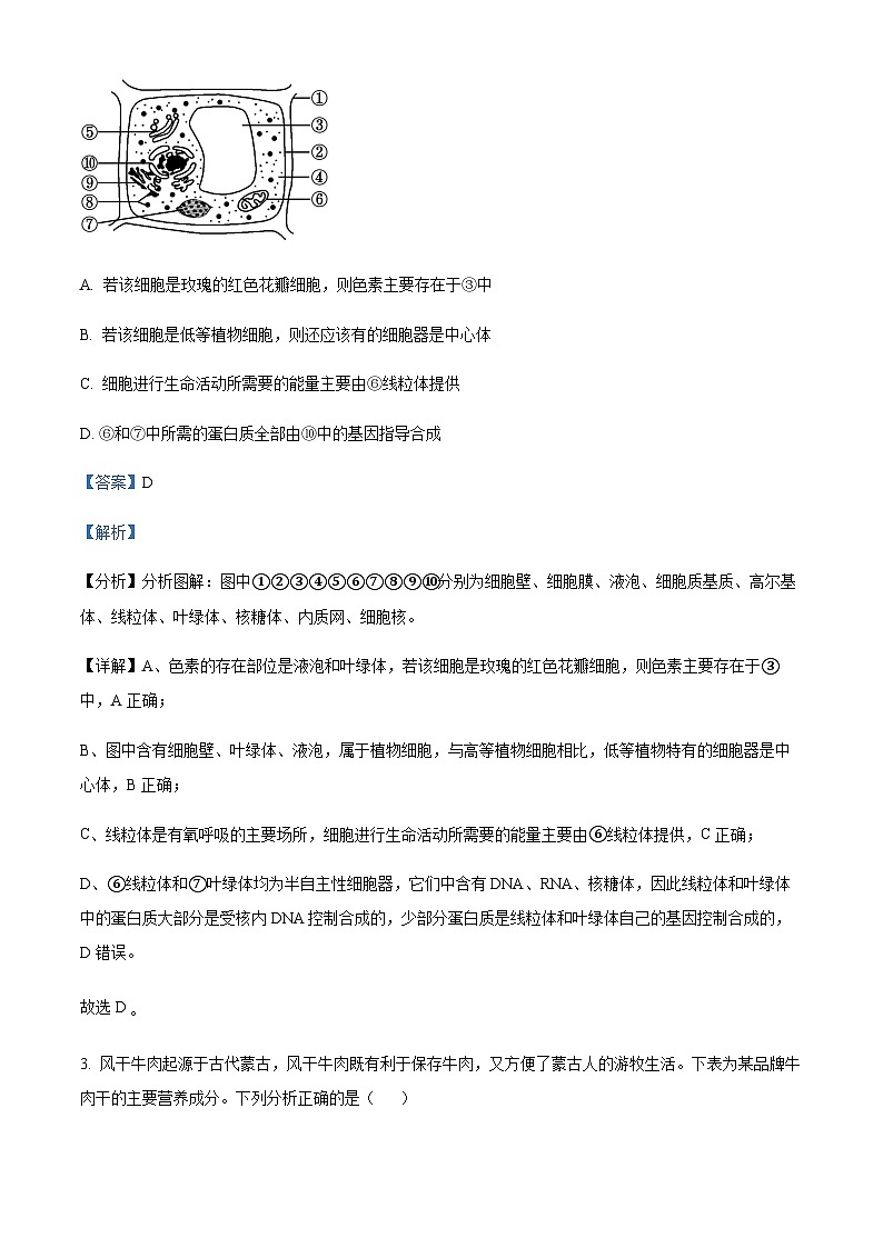
2. 下图是某生物的细胞亚显微结构示意图,下列有关说法错误的是( )
A. 若该细胞是玫瑰红色花瓣细胞,则色素主要存在于③中
B. 若该细胞是低等植物细胞,则还应该有的细胞器是中心体
C. 细胞进行生命活动所需要的能量主要由⑥线粒体提供
D. ⑥和⑦中所需的蛋白质全部由⑩中的基因指导合成
3. 风干牛肉起源于古代蒙古,风干牛肉既有利于保存牛肉,又方便了蒙古人的游牧生活。下表为某品牌牛肉干的主要营养成分。下列分析正确的是( )
成分名称 | 蛋白质 | 脂肪 | 糖类 | 胆固醇 |
含量(每100 g) | 55.69 | 8.0g | 15.0g | 120.0 mg |
A. 牛肉干提供给人体的氨基酸都是必需氨基酸
B. 牛肉干中脂肪水解产物是甘油和不饱和脂肪酸
C. 胆固醇以协助扩散的方式被小肠上皮细胞吸收
D. 牛肉干中的蛋白质、脂肪和糖彻底氧化分解过程中都产生水
4. 下图表示细胞呼吸作用的过程,其中①~③代表有关生理过程发生的场所,甲、乙代表有关物质,下列相关叙述正确的是( )
A. 加入呼吸抑制剂可使细胞中ADP生成减少,ATP生成增加
B. 甲、乙分别代表丙酮酸、[H],有氧条件下,①②③处都能产生ATP
C. 生成物H2O中的氢来自线粒体中丙酮酸的分解
D. 乳酸菌细胞内,过程①②产生[H],过程③消耗[H]
5. 生长和衰老,出生和死亡,都是生物界的正常生命现象。下列有关叙述正确的是( )
A. 经常熬夜可能会刺激细胞产生自由基,促进细胞衰老
B. 细胞的色素积累妨碍物质交流和传递,使人头发变白
C. 皮肤上的“老年斑”是细胞凋亡的产物
D. 清除被新冠病毒感染的细胞属于细胞坏死
6. 现有 AaBB 和 AAbb 两种基因型的豌豆植株,假设这两种基因型植株的数量和它们的生殖能力均相同,在自然状态下,它们产生的子一代中能稳定遗传的个体所占比例是( )
A. 1/2 B. 3/4 C. 0 D. 1/4
7. 随着生活水平的提高,人们对营养保健食品日益关注。一些厂家在核酸保健品的广告中用到类似的宣传语:一切疾病都与基因受损有关;基因是核酸片段;补充某些特定的核酸,可增强基因的修复能力。下列关于核酸的叙述正确的是( )
A. 核酸均可携带遗传信息,但只有DNA是生物遗传物质
B. RNA在真核细胞中广泛分布在各种具膜细胞器以及细胞质基质中
C. DNA是主要的遗传物质,可通过噬菌体侵染细菌的实验来证明
D. RNA病毒侵染宿主细胞时除遗传物质外,往往还有其他物质也随之进入细胞
8. 某果蝇的基因型为AaXBY,其精原细胞进行减数分裂的过程如图所示,已知分裂过程中出现1次染色体异常分离,g细胞的基因型为aaY。若仅考虑这两对基因,下列有关说法错误的是( )
A. a细胞的染色体分离异常
B. b细胞的基因型为AAXBXB
C. d、e细胞的基因型相同
D. f、g细胞的基因型不同
9. 用15N标记含有100个碱基对的DNA分子两条链,该DNA分子碱基间的氢键共有260个,在含14N的培养基中连续复制多次后共消耗游离的嘌呤类脱氧核苷酸1500个,下列有关叙述正确的是( )
A. 该DNA片段中共有腺嘌呤40个
B. 若一条链中,则其互补链中该比值也小于1
C. 若一条链中A:T:G:C=1:2:3:4,则其互补链中该比例为4:3:2:1
D. 该DNA分子经复制后一共产生了16个DNA分子,含有15N的DNA分子占1/16
10. 一段原核生物的mRNA通过翻译合成了一条含有12个氨基酸的多肽,则此mRNA分子至少含有的碱基个数及合成这段多肽需要的tRNA个数以及转录这段mRNA的基因中至少含有碱基数依次为( )
A. 33,11,66 B. 36,12,72
C. 12,36,72 D. 11,36,72
11. 下列有关生物变异的说法,正确的是( )
A. 某生物体内某条染色体上多了几个或少了几个基因,这种变化属于染色体数目变异
B. 黄圆豌豆×绿皱豌豆→绿圆豌豆,这种变异来源于基因突变
C. DNA分子中碱基的增添、缺失和替换不一定都是基因突变
D. 亲代与子代之间,子代与子代之间出现了各种差异,是因为受精过程中进行了基因重组
12. 据调查,某校高中学生中某对相对性状的基因型的比例为XBXB(42.32%)、XBXb(7.36%)、XbXb(0.32%)、XBY(46%)、XbY(4%),则该地区XB和Xb的基因频率分别是( )
A. 6%、8% B. 8%、92% C. 78%、92% D. 92%、8%
二、不定项选择题:
13. 图甲为在最适温度条件下,植物光合速率测定装置图,图乙中ab为测定过程中某些生理指标相对量的变化。下列说法正确的是( )
A. 图甲装置在较强光照下有色液滴向左移动,再放到黑暗环境中有色液滴向右移动
B. 若将图甲中的CO2缓冲液换成质量分数为10%的KOH溶液,其他条件不变,则植物幼苗叶绿体产生NADPH的速率将减慢
C. 一定光照条件下,如果再适当升高温度,总光合速率会发生图乙中从b到a的变化
D. 若图乙表示图甲植物光合速率由a到b的变化,则可能是适当降低了CO2缓冲液的浓度
14. 下图中甲表示某动物卵原细胞中的一对同源染色体,乙表示甲形成的卵细胞中的一条染色体,其中字母表示相关基因。若只考虑图中基因,下列相关叙述正确的是( )
A. 该卵原细胞形成的第一极体的基因型为aeD
B. 甲中基因E与e的分离发生在有丝分裂后期
C. 形成乙的次级卵母细胞中存在等位基因D和d
D. 乙的基因组成表明基因d与E之间发生了自由组合
15. 已知基因型为Ee的植株在产生配子时,E基因的存在可导致1/3的e雄配子死亡,雌配子的形成不受影响。某基因型为Ee的亲本植株自交获得F1。下列相关叙述正确的是( )
A. Ee植株产生的含E基因的雄配子数远多于含E基因的雌配子数
B. F1中的基因型及比例为EE:Ee:ee=3:5:2
C. Ee植株作母本与ee植株杂交,子代基因型及比例为Ee:ee=2:1
D. Ee植株作父本与ee植株杂交,子代基因型及比例为Ee:ee=2:3
16. 下图为由一对等位基因控制遗传病的系谱图,其中Ⅲ4携带该遗传病的致病基因,正常人群中出现该致病基因携带者的概率为10%。下列分析正确的是( )
A. 该病的遗传方式为常染色体隐性遗传
B. Ⅲ1为纯合子概率是1/3
C. Ⅱ1与Ⅱ2再生一个患病男孩的概率是1/4
D. Ⅲ5与正常男性生育正常小孩的概率是39/40
三、非选择题:
17. 下图甲表示在不同条件下H2O2分解放出O2的变化情况有,下图乙表示酶与底物、竞争性抑制剂的结合情况,请据图回答下列有关问题:
(1)若甲图中的③代表未加入催化剂的曲线图,则曲线____________表示加入少量过氧化氢酶的曲线图。
(2)甲图中若曲线①②③表示底物浓度一定时,不同酶浓度下酶促反应速率,则酶浓度大小关系为______________________________。
(3)影响酶作用的外界因素有________________________________________(至少答出 2 点)。
(4)图乙可以说明酶催化具有_____性。据图分析,竞争性抑制剂通过______导致酶活力降低。
(5)丙图中曲线 a 表示无抑制剂的情况,若加入竞争性抑制剂后,酶促反应速率会受到影响,请绘制加入竞争性抑制剂后酶促反应速率影响的曲线图________。
18. 拟南芥(2N=10)是自花受粉植物,基因高度纯合,易获得突变型,是经典模式植物。
(1)对拟南芥基因组测序,需要测定____________条染色体的 DNA 序列。
(2)拟南芥的 A 基因决定雄配子育性,A 失活会使雄配子育性减少 1/2;研究者将某种抗性基因插入野生型植株(AA)的 A 中,获得了“敲除”A 基因的抗性植株甲(表示为 Aa)。进行杂交实验:甲(♂)×野生型(♀),则所结种子中,基因型为Aa的种子所占比例为____________。
(3)拟南芥叶片绿色由长度为1000 个碱基对的基因B(1000bp)控制。植株乙叶片为黄色,由基因B突变为B1(1000bp)所致,基因B1纯合导致幼苗期致死。在B基因突变为B1基因的过程中发生的碱基对变化为_____________(填“增添”“缺失”或“替换”)。突变成的B1基因产生了一个限制酶酶切位点。从植株乙的细胞中获取控制叶片颜色的基因片段,用限制酶处理后进行电泳(电泳条带表示特定长度的DNA片段),其结果为图中____________(填“Ⅰ”“Ⅱ”或“Ⅲ”)。
(4)已知该植物还存在另外两对等位基因Y、y 和R、r,经基因检测该植物体内的生殖细胞类型共有Yr和yR两种,且数量比例接近1∶1,由此推断这两对等位基因在染色体上的具体位置情况是____________________,这两对等位基因遗传遵循__________________定律。
19. 骡是马和驴杂交产生的后代,马和驴体细胞中分别有 32 对和 31 对染色体。下图甲、乙、丙表示驴的某个细胞在不同分裂时期的部分染色体组成。
(1)甲细胞的名称是_____________,乙细胞处于图 1 曲线中_____________段,乙细胞处于图 2 曲线中_______________段。
(2)图 1 曲线中 de 段形成的原因是________________________________。
(3)考虑染色体的片段互换,等位基因的分离可能发生在图 2 曲线中_________________段(不考虑其他异常)。
(4)骡子的原始生殖细胞不能发生正常的减数分裂,不能繁殖后代。从减数分裂中染色体行为的角度解释其原因是___________________________________。
20. 如下图表示某 DNA 片段遗传信息的传递过程,①~⑤表示物质或结构,a、b、c、乙表示生理过程。请据下图回答下列问题:(可能用到的密码子:AUG-甲硫氨酸、GCU-丙氨酸、AAG-赖氨酸、UUC-苯丙氨酸、UCU-丝氨酸、UAC-酪氨酸)
(1)a 过程所需的酶有_______________。
(2)已知②的部分碱基序列为……CUGGCUUCU……,则合成②时作为 DNA 非模板链上相应的碱基序列是_____________。核糖体在②上的移动方向是_________(填“向左”或“向右”)。
(3)若在AUG后插入三个核苷酸,合成的多肽链中除在甲硫氨酸后多一个氨基酸外,其余氨基酸序列没有变化。由此证明_________________________。
(4)由图乙可知,延伸的子链紧跟着解旋酶,这说明DNA分子复制是_____________,人体内神经细胞、造血干细胞、成熟红细胞能同时发生上述bc两个过程的细胞是____________。
21. 如图是某家族的遗传系谱图,该家族中有甲(基因为A/a)和乙(基因为B/b)两种遗传病,已知Ⅰ1不含甲致病基因。回答下列问题:
(1)甲病的遗传方式为__________,在人群中男性患者__________(填“多于”“等于”或“少于”)女性患者。
(2)图中Ⅱ2的基因型为__________,图中Ⅱ1和Ⅰ2基因型相同的概率是__________。
湖南省永州市一中2023-2024学年高一生物上学期第一次月考试题(Word版附解析): 这是一份湖南省永州市一中2023-2024学年高一生物上学期第一次月考试题(Word版附解析),共18页。
湖南省永州市一中2023-2024学年高一生物上学期第一次月考试题(Word版附解析): 这是一份湖南省永州市一中2023-2024学年高一生物上学期第一次月考试题(Word版附解析),共18页。
2022-2023学年湖南省永州市第一中学高一下学期6月月考生物试题含答案: 这是一份2022-2023学年湖南省永州市第一中学高一下学期6月月考生物试题含答案,共23页。试卷主要包含了选择题,不定项选择题,非选择题等内容,欢迎下载使用。

