中考物理二轮复习实验专项练习实验02 探究不同物体吸热能力实验(含解析)
展开实验二、探究不同物体吸热能力的实验
【实验目的】:
比较不同物质的吸热能力
【实验器材】:
相同的酒精灯2个 、 烧杯(80ml、分别盛60g的水和食用油)2个、 温度计2 支 、 铁架台2个、 石棉网2个 、 火柴、 机械停表
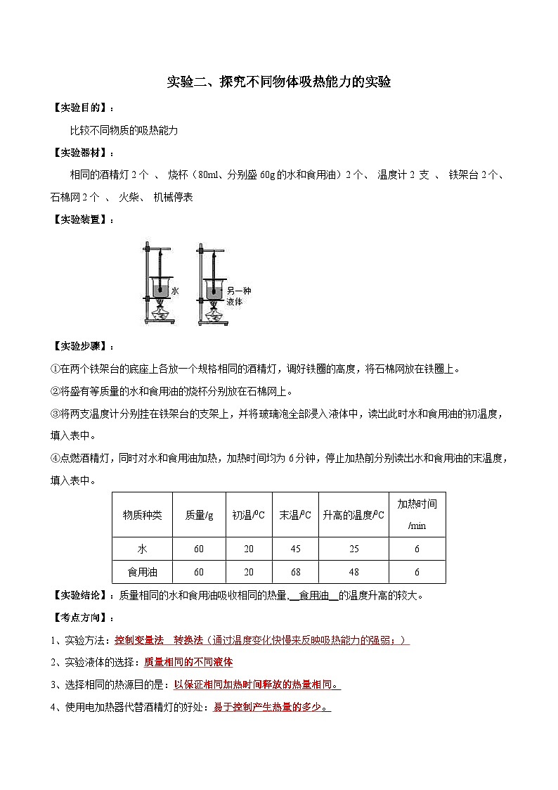
【实验装置】:
【实验步骤】:
①在两个铁架台的底座上各放一个规格相同的酒精灯,调好铁圈的高度,将石棉网放在铁圈上。
②将盛有等质量的水和食用油的烧杯分别放在石棉网上。
③将两支温度计分别挂在铁架台的支架上,并将玻璃泡全部浸入液体中,读出此时水和食用油的初温度,填入表中。
④点燃酒精灯,同时对水和食用油加热,加热时间均为6分钟,停止加热前分别读出水和食用油的末温度,填入表中。
物质种类 | 质量/g | 初温/0C | 末温/0C | 升高的温度/0C | 加热时间/min |
水 | 60 | 20 | 45 | 25 | 6 |
食用油 | 60 | 20 | 68 | 48 | 6 |
【实验结论】:质量相同的水和食用油吸收相同的热量,__食用油__的温度升高的较大。
【考点方向】:
1、实验方法:控制变量法 转换法(通过温度变化快慢来反映吸热能力的强弱;)
2、实验液体的选择:质量相同的不同液体
3、选择相同的热源目的是:以保证相同加热时间释放的热量相同。
4、使用电加热器代替酒精灯的好处:易于控制产生热量的多少。
5、实验中不断搅拌的目的:使液体受热均匀。
6、描述物体吸热能力的物理量是:比热容
7、结论:相同质量的不同物体,吸收相同的热量后升高的温度不同,比热容大的升高的温度低。
8、做哪些实验还能用的此实验器材?答:水的沸腾实验;焦耳定律(探究电流产生的热量与哪些因素有关)
【经典例题】:
【母题】:某班同学利用图甲所示的实验装置探究水和煤油的吸热能力。
(1)在图甲中除了所给的实验器材外,还需要的测量工具有天平和 。加热过程中,水和煤油吸收热量的多少是通过 来判断的;该实验方法叫 。
(2)实验过程中该同学使用玻璃棒轻轻地搅拌液体目的是: ;温度计在放置时玻璃泡要与液体 。
(3)实验中第1、2两个小组记录的实验数据如下表
实验组别 | 液体 | 质量/g | 初温/℃ | 末温/℃ | 加热时间/min |
1 | 水 | 200 | 25 | 40 | 13.5 |
煤油 | 200 | 25 | 40 | 6.5 | |
2 | 水 | 200 | 25 | 40 | 12 |
煤油 | 200 | 25 | 40 | 5.5 |
通过分析实验数据,能够得出的结论是: 。并说出生活中利用此性质的可以作为 使用。
(4)图乙是第1组同学绘制的“吸收热量一时间”和“温度一时间”图象,能正确描述该实验真实情况的图象是 (选填序号)。
(5)使质量相同的水升高相同的温度,加热时间应该相同,但1、2两组的同学在交流实验数据时发现:第1小组的加热时间明显偏长,其原因可能是 。
(6)这两组同学对图甲的装置进行了改进,将分别装有水和煤油的试管放在同一个烧杯中用水加热,如图丙所示,而不是用两个酒精灯分别加热,这样做的是 。
【答案】
(1)秒表;加热时间长短;转换法。
(2)使液体受热均匀;充分接触。
(3)质量相同的水和煤油升高相同温度,吸收的热量不同(或质量相同的水和煤油升高相同温度,水吸热的热量多;把水作为冷却液使用。
(4)C;
(5)酒精灯的火焰大小不同;
(6)在相同时间内水和煤油吸收的热量相同。
【解析】
(1)根据转换法,水和煤油吸收热量的多少是通过加热时间的长短来比较吸热多少;故还用到秒表;
(2)使用玻璃棒搅拌能够是液体受热均匀,温度计使用时要注意不能碰到玻璃杯壁和底,同时要玻璃泡与液体充分接触。
(3)通过分析实验数据,能够得出的结论是:质量相同的水和煤油升高相同温度,吸收的热量不同(或质量相同的水和煤油升高相同温度,水吸热的热量多);生活中多利用水的比热容大,作为机械运转的冷却液。
(4)加热时间相同,吸收的热量相同,故AB错误,由表中数据,由(2)知,加热相同时间,水升温慢,故C正确,D错误;
(5)使质量相同的水升高相同的温度,加热时间应该相同,但1、2两组的同学在交流实验数据时发现:第1小组的加热时间明显偏长,其原因可能是:酒精灯的火焰大小不同;
(6)将分别装有水和煤油的试管放在同一个烧杯中用水加热,如图丙所示,而不是用两个酒精灯分别加热,这样做的好处是:在相同时间内水和煤油吸收的热量相同。
练习1:(2019•无锡)在探究不同物质吸热升温的实验时,同一器材分别加热质量相等的水和煤油每隔一的时间记录水和煤油升高的度。调节好天平后将帘铝筒放置在天平左盘中 在天平右盘中加入砝码,并移动游码天平再次平衡时,天平所加砝码的位置如图甲所示。空铝桶的质量为 。
甲 乙
(2)砝码盒里盛有100克,50克,20克, 10克5克砝码各一个。为了测量90克的
是 向铝桶中加水,直至大平再次平衡。
(3)再组装成如图乙所示的实验装置时,为保证用酒精灯外焰加热,应先调节好 的高度。注意调节温度计的高度,使温度计的玻璃泡泡与液体 。
(4)正确组装好器材后给水加热,当水温度达到35℃时开始计时;每隔0.5分记录一次温度计的示数并将数据记人下表。将铅桶中的水换成等质量的煤油,重复以上操作。
加热时间/min | 0 | 0.5 | 1.0 | 1.5 | 2.0 | 2.5 | |
温度/℃ | 水 | 35 | 38 | 41 | 44 | 47 | 50 |
煤油 | 35 | 41 | 47 | 53 | 59 | 65 | |
①图内是根据实验数据画出的水温度随加热时间的变化冬像。请在内中补画出煤油的温度随加热时间变化的像。
②由图像可知,质量相等的水和煤油升高相同的温度 吸收的热量多;因此可以利用此性质可以用来制作 。
③进一步分析图像发现质量一定的水,吸收的热量与升高温度的比值是相等的,质量相等的水和煤油。上述比值大小 (选相等'或"不相等。)
【答案】
(1)23.6g ;(2)取下20克砝码,放入100克和10克砝码
(3)铁圈儿;充分接触。(4)①见解析;②水;③不相等
【解析】
(1)被测物体的质量=右盘中砝码的总质量+游码在标尺上所对的刻度值。即铝桶的质量为20 g+3.6 g=23.6 g。
(2)加水后铝桶和水的总质量应为90 g+23.6 g=113.6 g,故应取下20 g砝码,放上100 g和10 g的砝码,保持游码位置不变,加水后,使天平平衡,则水的质量为90 g。
(3)为保证用酒精灯外焰加热,应先调节好铁圈的高度;温度计的玻璃泡要与被测物体充分接触。
(4)①见答案图。
②由图像可知,加热相同时间,煤油升高的温度多,要使水升高的温度与煤油一样多,就必须延长加热时间,即吸收更多的热量。
③水和煤油质量相等,由②中的结论可知:相等质量的水和煤油升高相同的温度,水吸收的热量比煤油多,即的比值不相等;
练习2:(2019•济宁)探究物质的吸热能力,通常有两种方案:
方案一:取相同质量的两种物质,吸收相等的热量,比较温度的变化。
方案二:取相同质量的两种物质,升高相同的温度,比较吸收的热量。
(1)为便于开展实验探究,热源相同时,我们将方案中的“吸收的热量”转换为“加热的时间”,通过加热时间的长短可知吸收热量的多少。实验室温度计就是应用这种转换思想测量温度的:当温度升高或降低时,温度计中的液体便膨胀或收缩,从温度计中 的变化便可知温度的变化。
(2)下表是小明探究甲、乙两种液体的吸热能力时记录的实验数据。
液体名称 | 液体质量m/g | 初温t1/℃ | 末温t2/℃ | 加热时间t/min | 液体吸热情况“多”或“少” |
甲 | 10 | 30 | 40 | 6 | 多 |
乙 | 10 | 30 | 40 | 3 | 少 |
分析表中信息,小明采用的是 (选填“方案一”或“方案二”);
分析表中数据,可得出的结论: ;
如果甲、乙两种液体都可作为发动机冷却液,从物质吸热能力角度考虑,应选 液体作发动机冷却液。
【答案】
(1)液体;(2)方案二;甲的吸热能力强;甲。
【解析】
(1)实验室温度计就是应用这种转换思想测量温度的:当温度升高或降低时,温度计中的液体便膨胀或收缩,从温度计中液体的变化便可知温度的变化;
(2)分析表中信息,质量相同,比较升高相同的温度所用加热时间,故小明采用的是方案二;
分析表中数据知,取相同质量的两种物质,升高相同的温度,甲吸收的热量,可得出的结论是:甲的吸热能力强;如果甲、乙两种液体都可作为发动机冷却液,从物质吸热能力角度考虑,因甲的比热容大,根据Q=cm△t,相同质量的甲乙两种物质升高相同的温度,甲吸热多,故应选甲液体作发动机冷却液。
练习3:(2019•南充)如图甲是小东探究“不同物质吸热规律”的实验装置:
(1)两个相同的烧杯中装有_________相同且初温相同的水和煤油,用相同的酒精灯对它们加热。
(2)根据实验数据,小东作出了水和煤油的温度随加热时间变化的图象(见图乙)。
由图乙可知,杯中的水和煤油,升高相同的温度时,吸收的热量_________(填“相同”或“不相同”),计算出煤油的比热容是_________J/(kg•℃)。[c水=4.2×103J/(kg•℃)]
【答案】
(1)质量;
(2)不相同;2.1×103;
【解析】
(1)要探究“不同物质吸热规律”,需要控制物质的质量和热源相同,所以要使水和煤油质量和初温相同,用相同的酒精灯对它们加热;
(2)由图乙知,升高相同的温度,水用的时间是煤油的2倍,即水吸收的热量是煤油的2倍,
根据c可知,在质量、升温相同的情况下,比热容与Q成正比,
故煤油的比热容:c煤油c水4.2×103J/(kg•℃)=2.1×103J/(kg•℃)。
练习4:(2019•泰州)如图甲所示是“探究不同物质吸热升温的现象”实验装置,小华用两个相同的容器
用虚线框表示)分别装入质量相等的A、B两种液体,用相同的装置加热.
甲 乙
(1)从实验效果考虑,本实验选择_________(烧杯/易拉罐)作为盛放液体的容器较好,实验中使用玻璃棒的目的是_______ __。
(2)两种液体吸收热量的多少可通过_________(液体升高的温度/加热时间)比较。
(3)根据实验数据绘制的温度与时间的关系图像如图乙所示,分析图像可知:质量相等的A和B两种液体,在升高相同温度时,__ __(A/B)吸收的热量较多;质量相等的A和B两种液体,在吸收相同热量时,_____(A/B)升温较高。
(4)冬天,小华想自制一个暖手袋,若只能从A或B中选一种液体装入暖手袋中作为供热物质,则应该选择 _(A/B).
【答案】
(1)易拉罐;使液体均匀受热(2)加热时间(3)A;B(4)A
【解析】
(1)与烧杯相比,易拉罐的质量更小、导热性能更好,在加热过程中,容器吸收的热量更少,而且还可以缩短加热时间。故选择易拉罐作为盛放液体的容器较好。本实验需要在加热过程中使液体A、B受热均匀,故需要使用玻璃棒进行搅拌。
(2)相同的装置加热,加热的时间越长,被加热的物质吸收的热量就越多。故两种液体吸收热量的多少可通过加热时间进行比较。
(3)质量相等的A和B两种液体,在升高相同温度时,A需要的加热时间更长,故A吸收的热量较多。质量相等的A和B两种液体,加热相同的时间,B的温度上升的更高。故在吸收相同热量时,B升温较高。
(4)选一种液体装入暖手袋中作为供热物质,则要求在相同条件下,下降相同温度时,能够放出更多的热量。故应选择放热能力更强即比热容更大的液体A。
练习5:为了比较水和食用油的吸热能力,小海用如图所示的装置做了实验,
(1)实验器材:水、食用油、电加热器、温度计、天平、烧杯.
(2)在两容器内装入质量相同的水和食用油.选用相同规格电加热器的目的是:使水和食用油在每秒钟吸 收的______相同.这里应用的科学方法是___ ___.
(3)如表是实验记录数据:
物质 | 次数 | 质量m/kg | 升高的温度△t/℃ | 加热的时间t/min |
水 | 1 | 0.1 | 10 | 2 |
2 | 0.2 | 10 | 4 | |
食用油 | 3 | 0.1 | 10 | 1 |
4 | 0.2 | 10 | 2 | |
5 | 0.2 | 20 | 4 |
①分析第1、2次或第3、4次实验数据,可以得出的初步结论是:同种物质升高相同的温度时,吸收热量的多少与物质的___ ___有关.
②分析第4、5次实验数据,可以得出的初步结论是:质量相同的同种物质,吸收热量的多少与物质______有关.
(4)在水还没有到达沸点之前,通电相同的时间,食用油升高的温度比水高,说明______的吸热能力强.
(5)老师说还有一种方法可以比较水和食用油的吸热能力不同,你认为是: .
【答案】
(2)热量 ;控制变量法 ;
(3) ①质量 ; ②升高的温度 ;
(4)水 ;
(5)质量相同的不同物质,升高相同的温度,比较加热时间的长短。
【解析】
(2)在探究“不同物质吸热能力”的实验中,根据控制变量法,应保证水和煤油的质量相同、吸收的热量相同,所以在两个相同的烧杯中加入初温相同、质量相同的水和食用油。
选用相同电加热器的目的是:使水和食用油在相同时间内吸收的热量相同。
(3)①分析第1、2次或第3、4次实验数据,可以得到:同种物质,升高相同的温度(10℃),质量越大,加热的时间越长,吸收的热量越多,所以物质吸收热量的多少与质量大小有关;
②分析第4、5次实验数据,可以得到:质量相同的同种物质,升高的温度不同,加热时间不同,即吸收的热量不同,由此可知:相同质量的同种物质,吸收的热量与物质的升高的温度有关;
(4)在水还没有达到沸点之前,通电相同的时间,吸热相同,煤油升高的温度高,由公式 Q=cm△t 可知,则煤油的比热容小,煤油的吸热能力小,则水的吸热能力大;
(5)质量相同的不同物质,升高相同温度时,加热时间越长,吸热越多,则物质的吸热能力越强,所以可以根据加热时间的长短来比较吸热能力的大小。
练习6:如图是探究物质吸热情况的实验装置图,在两容器内分别装入质量相同的水和食用油,用两个相同的电加热器加热,用温度计测量液体的温度.
(1)用电加热器加热相同时间的目的是:___ ___.
(2)要使水和食用油升高相同的温度,___ ___需要加热的时间长.
(3)本实验将“物体吸收热量的多少”转化为通过比较______来实现,这种方法称为“转换法”.
(4)坐标图中能反映食用油的图象是______(选填“甲”或“乙”)
【答案】
(1)使水和煤油吸收相同的热量
(2)水(乙);
(3)加热时间
(4)甲
【解析】
(1)本实验是控制变量法探究吸热情况的,除了要探究的因素外,其他因素都要控制相同
(2)由图像可知,相同的条件下,乙图升温的比较慢。
(3)吸热的多少并不是直接测量计算得出的,而是通过观察加热时间来间接反映吸热的多少,是转换法
(4)食用油和水比较同样的加热条件下食用油升温比较快,比热容较小。
练习7:在“比较不同物质吸热的情况”实验中,所使用的实验器材有:相同规格的电加热器、玻璃杯、温度计、秒表、等质量的液体甲和乙,装置如图所示.
(1)在此实验中除了控制装置相同外,还控制甲乙液体的______相同.实验中用______表示甲乙液体吸热的多少;
(2)实验中选用规格相同的两个电加热器的目的是__ ____.
(3)“比较不同物质的吸热能力”有两种方法:可以“比较相同质量的不同物质温度______所吸收热量的多少”.吸热的______(填多或少)吸热能力强.
(4)若给同时给甲乙液体加热1min后停止加热,两种液体都未沸腾,最终液体乙的温度高一些.此时甲乙液体吸收的热量______(填相同或不同)说明______液体吸热能力强.
【答案】
(1).质量和初温 ;加热时间
(2).相同时间甲乙吸收热量相同
(3).升高相同 ;多
(4).相同; 甲
【解析】
(1)根据Q=cm△t可知不同物体吸热的多少还与质量和温度变化有关,所以在此实验中除了控制装置相同外,还控制甲乙液体的质量和初温相同;因为加热装置相同,所以相同时间物体吸热多少相同,因此实验中用加热时间表示甲乙液体吸热的多少;
(2)实验中选用规格相同的两个电加热器的目的是让物体在相同时间内吸收相同的热量;
(3)“比较不同物质的吸热能力”有两种方法:可以“比较相同质量的不同物质温度升高相同所吸收热量的多少”.吸热多的(填多或少)吸热能力强。
(4)因为加热时间相同所以吸热多少相同,乙的温度变化大于甲,因此甲的比热容大,吸热能力强;
中考物理二轮复习实验专项练习实验20 探究电流与电阻关系的实验(含解析): 这是一份中考物理二轮复习实验专项练习实验20 探究电流与电阻关系的实验(含解析),共16页。
中考物理二轮复习实验专项练习实验01 探究“水的沸腾”(含解析): 这是一份中考物理二轮复习实验专项练习实验01 探究“水的沸腾”(含解析),共10页。
初中物理中考复习 实验02 探究不同物体吸热能力实验(原卷版): 这是一份初中物理中考复习 实验02 探究不同物体吸热能力实验(原卷版),共7页。

