


所属成套资源:中考物理二轮复习核心考点复习专题 (含解析)
中考物理二轮复习核心考点复习专题12 电器设备使用中的物理问题(含解析)
展开
这是一份中考物理二轮复习核心考点复习专题12 电器设备使用中的物理问题(含解析),共16页。试卷主要包含了电器正常工作消耗的电能公式,电器产生的焦耳热量公式,电功率计算公式,凸透镜成像规律,压强公式P=F/S,8╳104J 1A等内容,欢迎下载使用。
专题12 电器设备使用中的物理问题
在生产生活和科学研究中,经常看到用到的电器设备有电视机、洗衣机、电饭锅、电脑、手机、电风扇、电炉子等成千上万中,电气设备工作时,用到许多物理知识,中考试题年年考,在解决这类物理问题会经常运用下列物理知识:
1.自动开关断开时为保温状态,自动开关闭合时为加热状态。依据是自动开关断开时电功率小于自动开关闭合时的电功率。
2.电器正常工作消耗的电能公式:W=Pt
3.电器产生的焦耳热量公式:Q=I2Rt
4.电功率计算公式:P=I2R= U2/R=IU
5.串并联电路中电流、电压特点和欧姆定律
6.凸透镜成像规律
7.压强公式P=F/S
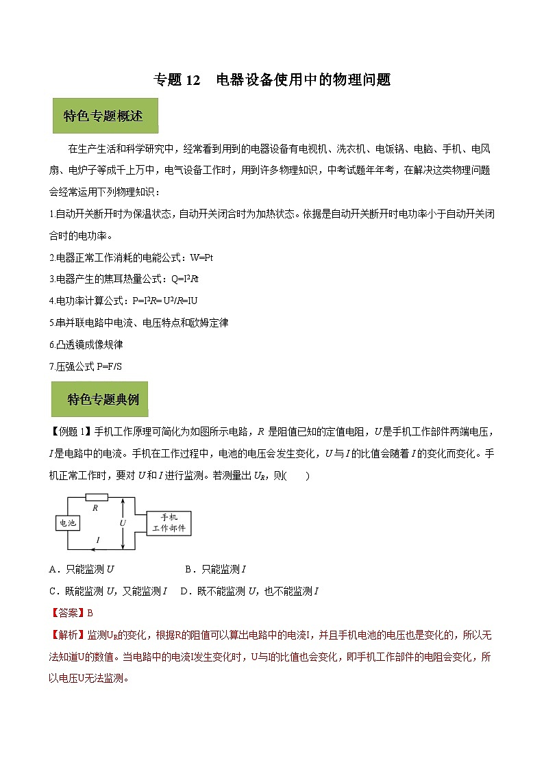
【例题1】手机工作原理可简化为如图所示电路,R 是阻值已知的定值电阻,U是手机工作部件两端电压,I是电路中的电流。手机在工作过程中,电池的电压会发生变化,U与I的比值会随着I的变化而变化。手机正常工作时,要对U和I进行监测。若测量出UR,则( )
A.只能监测U B.只能监测I
C.既能监测U,又能监测I D.既不能监测U,也不能监测I
【答案】B
【解析】监测UR的变化,根据R的阻值可以算出电路中的电流I,并且手机电池的电压也是变化的,所以无法知道U的数值。当电路中的电流I发生变化时,U与I的比值也会变化,即手机工作部件的电阻会变化,所以电压U无法监测。
【例题2】如图所示是一种环保型手电筒.使用它时只要将它来回摇晃.就能使灯泡发光。下列四幅图中能反映这种手电筒的工作原理的是( )
【答案】A
【解析】选项A是电磁感应现象,证明了磁可以生电,发电机的原理就是电磁感应现象,选项B是奥斯特实验说明电可以生磁;选项C是研究电磁铁的磁性的强弱与电流强弱的关系,选项D是磁场对通电导线有力的作用,电动机就是根据此原理制成的。使用手电筒时只要将它来回摇晃就能使灯泡发光,消耗了机械能,获得了电能,此过程将机械能转化为电能,是电磁感应现象,故选项A符合题意。
【例题3】如图甲所示一种家用调温式电熨斗,工作过程中电源电压恒为220V,电熨斗金属底板质量为500g。图乙是它的工作电路,发热部分由调温电阻R和定值电阻R0组成(电阻值均不受温度影响)。调温电阻最大阻值为110Ω,预热时电熨斗以最大功率正常工作100s可使金属底板的温度从20℃升高到220℃【金属底板的比热容为0.44×103J/(kg·℃),假设电熨斗发热体放出的热量全部被金属底板吸收】。求:
(1)预热时使金属底板吸收的热量是多少?
(2)电熨斗的最大功率是多少?
(3)定值电阻R0的阻值是多大?
(4)电熨斗调温过程中,电路中的最小电流是多少?
【答案】(1)8.8╳104J (2) 440W (3)110Ω (4)1A
【解析】(1)预热时使金属底板吸收的热量是:
Q=cmΔt=0.44×103J/(kg.℃)×0.5kg×200℃=4.4×104J;
(2)电熨斗的最大功率是P最大=Q/t=4.4×104J/100s=440W;
(3)定值电阻R0的阻值是R0=U2/P最大=(220V)2/440W=110Ω;
(4)电熨斗调温过程中,电路中的最小电流是I最小=U/R最大=220V/(110Ω+110Ω)=1A。
一、选择题
1.如图所示为家用电饭锅,与它有关的下列数据最符合实际的是( )
A.正常工作时的电流是0.01A
B.正常工作时的电压为12V
C.正常工作时的功率为700W
D.正常工作1小时消耗的电能约为360J
【答案】C.
【解析】A.电饭锅正常工作的电流在I=700W/220V≈3.2A左右.选项A错误;
B.在我国,家庭电路电压为220V,常见家用电器的额定电压与家庭电路电压应该一致,也是220V.选项B错误;
C.电饭锅属于功率较大的用电器,额定功率在700W左右.选项C正确;
D.电饭锅正常工作1h消耗的电能约W=Pt=700W×3600s=252000J.选项D错误.
2.KTV丰富了人们的业余文化生活,唱歌时用的麦克风(动圈式话筒)如图所示,它的工作原理是:对着话筒说话时,话筒将声音转变为随声音变化的电流,然后经扬声器(喇叭)还原为声音.麦克风工作原理与下列装置的工作原理相同的是( )
【答案】C
【解析】本题考查电磁感应.从麦克风(动圈式话筒)的工作原理:对着话筒说话时,话筒将声音转变为随声音变化的电流可以判断麦克风的工作原理与电磁感应相同,故C正确;图A是电磁铁,不符合题意,故A错误;图B是奥斯特实验,说明电流周围存在磁场,不符合题意,故B错误;图D说明通电导体在磁场中受到力的作用,不符合题意,故D错误.
3.近来共享电动汽车成为人们低碳出行的交通工具,某共享汽车30min行驶20km,则该车的平均速度为( )
A.40km/h B.1.5km/min C.15m/s D.40m/s
【答案】A
【解析】根据v=s/t算出平均速度即可解答。1m/s=3.6km/h
共享汽车行驶的路程s=20km,时间t=30min=1/2h;
共享汽车的平均速度:v=s/t=20km/1/2h=40km/h=40×1km/60min=0.67km/min
=40×1000m/3600s=11.1m/s,故A正确,BCD错误。
4.手机无线充电方便了人们的生活,其中电磁感应无线充电是应用最多的无线充电方案。如图所示,它的原理是送电线圈通过一定频率的交流电,线圈的周围形成交变的磁场,通过电磁感应在受电线圈中产生一定的感应电流,从而将能量从发射端转移到接收端。下列选项中和受电线圈工作原理相同的是( )
A.扬声器 B..电磁继电器 C..动圈式话筒 D..电动机
【答案】C
【解析】无线充电器是指利用电磁感应原理进行充电的设备,原理类似于变压器。在发送和接收端各有一个线圈,发送端线圈连接有线电源产生电磁信号,接收端线圈感应发送端的电磁信号从而产生电流给电池充电;分析各图中实验原理分析解答。
A.扬声器是利用通电导体在磁场中受力运动的原理工作的,故A错误;
B.电磁继电器利用的是电流的磁效应,故B错误;
C.动圈式话筒是利用电磁感应原理将声音信号转化为电信号的装置,故C正确;
D.电动机利用通电导体在磁场中受力运动的原理工作的,故D错误。
5.家庭常用的电吹风既能吹冷风又能吹热风。下列电路中最符合电吹风工作要求的是( )
【答案】A
【解析】由题知,电吹风能吹冷风又能吹热风,即电路中电动机可以单独工作,也可以是电动机和电热丝同时工作。由此分析各选项解答即可。
A.由图知,S1闭合时只有电动机工作,吹冷风;再闭合S2时,加热器和电动机并联,两者都能工作,此时吹热风,故A符合题意;
B.由图知,S1闭合时只有加热器工作,两开关都闭合加热器和电动机同时工作,只有热风没有冷风,故B不合题意;
C.由图知,S1闭合时加热器与电动机串联,再闭合S2时,只有电动机工作,但电动机和加热器串联时两者相互影响,故C不合题意;
D.由图知,S1闭合时电动机和加热器都工作,当两开关都闭合时只有加热器工作,故D不合题意。
6.某型号电吹风,电动机和电热丝串联.电动机带动风叶转动,电热丝给空气加热,得到热风,电动机线圈电阻为R1,电热丝电阻为R2.将电吹风接入电压为U的电源后,通过的电流为I,消耗的电功率为P,同学们得到了四个关系式.下列选项中,关系式均正确的是( )
①UI>P ②P=I2(R1+R2) ③UI=P ④P>Ⅰ2(R1+R2)
A.①② B.②③ C.①④ D.③④
【答案】D.
【解析】在计算电功率的公式中,总功率用P=IU来计算,发热的功率用P=I2R来计算,如果是计算纯电阻的功率,这两个公式的计算结果是一样的,
但对于电动机等非纯电阻,第一个计算的是总功率,第二个只是计算发热的功率,这两个的计算结果是不一样的.
电吹风消耗的电功率P是总功率,总功率的大小应该用P=UI来计算,所以总功率P=UI,故①错误,③正确;
由题意知,该电吹风中电动机和电热丝串联,电路中电流为I,
电吹风中发热的功率要用P热=I2R来计算,所以总的发热功率为P总热=I2(R1+R2),
因为电吹风工作时将电能转化为机械能和内能,
所以,吹风机的总功率要大于发热部分的功率,即P>Ⅰ2(R1+R2),故②错误,④正确.
7.电炉工作时,根据焦耳定律可知,相同时间内电炉丝产生的热量比导线多,所以电炉丝热得发红而连接电炉丝的导线不太热,其原因是( )
A.电炉丝的电阻较大 B.电炉丝与导线是并联的
C.电炉丝的横截面大 D.通过电炉丝的电流较大
【答案】A
【解析】电炉子在使用时,电炉丝和导线串联,I电炉丝=I导线,通电时间t相同,
因为Q=I2Rt,R电炉丝>R导线,
所以电流产生的热量:Q电炉丝>Q导线,
从而出现电炉丝热得发红,而与电炉丝相连的导线却不怎么发热的现象。
8.异丁烷和甲基丙烷作为新的制冷剂,已经代替氟利昂成为电冰箱中新的热量“搬运工”,当液态制冷剂进入电冰箱的冷冻室后,吸走热量,此时制冷剂发生的物态变化是( )
A.汽化 B.液化 C.凝固 D.熔化
【答案】A
【解析】液态的氟利昂吸收热量从液态变成气态,此过程为汽化过程,汽化吸热。
9.电子驱蚊器利用变频声波直接刺激蚊虫中枢神经,使其非常痛苦,食欲不振,繁殖力下降,无法在此环境生存,从而达到驱蚊的目的其部分参数见表格,取g=10N/kg关于驱蚊器下列说法错误的是( )
电子驱蚊器参数
额定电压
220V
额定功率
2W
声波频率
22kHz~55kHz
产品质量
60g
产品尺寸
9.9×6×3.3(cm3)
A.驱蚊器的重力为0.6N
B.驱蚊器发出的声音能被正常人听到
C.驱蚊器刺激蚊虫中枢神经利用的是超声波
D.驱蚊器工作10h消耗电能为0.02kW•h
【答案】B
【解析】根据重力计算公式G=mg求出重力;人的听觉范围20~20000Hz;振动低于20Hz的为次声波,高于20000Hz的为超声波,根据公式W=Pt,求出10h消耗的电能。
A.驱蚊器的重力,G=mg=0.06kg×10N/kg=0.6N,故A正确;
B.人的听觉范围20~20000Hz;22kHz~55kHz超出了人的听觉范围,故驱蚊器发出的声音不能被正常人听到,故B错误;
C.22kHz~55kHz超出了人的听觉范围,故驱蚊器刺激蚊虫中枢神经利用的是超声波,故C正确;
D.蚊器工作10h消耗电能为W=0.002kW×10h=0.2kW•h,故D正确。
二、填空题
10.“5G时代”已经来临,手机功能日益强大。人们在使用手机通话时是靠________来传递信息的;使用手机拍照时是利用________透镜来成像的。
【答案】 电磁波;凸
【解析】“5G时代”已经来临,手机功能日益强大。人们在使用手机通话时是靠电磁波来传递信息的;使用手机拍照时是利用凸透镜来成像的。
11.某电吹风工作6min,能使如图所示的电能表的转盘转过120转,则该电吹风消耗的电能为 kWh,电功率为 W,这些电能可供一只“220V10W”的LED灯正常工作 h,一只这样的LED灯与一只“220V100W”的白炽灯正常发光时亮度相当,若LED灯正常发光时的效率为80%,则白炽灯正常发光效率为 。
【答案】0.1;1000;10;8%。
【解析】(1)因为“1200r/kWh”表示电路中每消耗1kWh的电能,电能表转盘转过1200r,所以电能表转盘转120r,电吹风消耗的电能:
W=(120/1200)kWh=0.1kWh
电吹风的功率:
P=W/t=0.1kWh/(6/60h)=1kW=1000W
(2)由P=W/t可得,这些电能可供“220V10W”的节能灯正常工作的时间:
t′===10h;
(3)灯的发光效率等于转化为光能的功率与消耗电能的功率(灯的电功率)之比,即η=P光/P
因10W的节能灯与100W的白炽灯在正常工作时发光效果相当,
所以两灯泡获得光能的功率相等,
则:P白η白=P节η节,
即100W×η白=10W×80%,
解得该白炽灯的发光效率:η白=8%。
12.如图所示是用来测量电能的仪表,这只电表此时的读数是 kWh,当电路中只有一个电饭煲接入电路,正常工作l2min。发现此电能表的转盘转过了500转。则这个电饭煲的额定功率是 W。
【答案】231.0;1000。
【解析】由图可知,电能表此时的读数为231.0kWh,
2500r/kWh 表示电路中每消耗1kWh的电能,电能表转盘转过2500r,
则电能表的转盘转过了500转,电饭煲消耗的电能:W==0.2kWh,
电饭煲正常工作l2min,则该电饭煲的额定功率:
P=W/t=0.2kWh/(12/60h)=1kW=1000W
13.某款迷你电饭煲有加热和保温两档.其电路如图所示,已知R1=88Ω,R2=2112Ω.开关S置于 (选填“1”或“2”)时是保温挡,保温10min产生的热量是 J.
【答案】2;13200.
【解析】根据公式P=判定保温档时开关的位置;根据Q=W=t求出产生的热量.
开关接1时,电阻R2被短路,电路中只有R1=88Ω;开关接2时,电阻R2和R1;串联接入电路中,电路的总电阻为R=R1+R2=88Ω+2112Ω=2200Ω;
在电压不变的情况下,根据公式P=可知,开关接2时功率小,为保温档;
保温10min产生的热量为:
Q=W=t=×600s=13200J.
14.甲、乙两只电炉标有“220V 500W”和“220V 1000W”字样,把它们串联在220V的电路中.在相同时间内产生热量较多的是 ,将它们并联在电路中,产生热量较多的是 (选填“甲”或“乙”).串联时甲电炉消耗的电功率与并联时甲电炉消耗的电功率之比为 .
【答案】甲;乙;111:250.
【解析】知道两只电炉的额定电压和额定功率,根据R=比较两只电炉的电阻,根据串联电路的电流特点和焦耳定律比较两电炉的产生热量关系;
根据并联电路中各并联支路两端的电压相等和Q=W=Pt比较两电炉的产生热量关系;分别计算两种情况下甲消耗的实际功率并确定其比例关系.
(1)由P=得,电炉的电阻R=,
因为甲、乙两只电炉的额定电压相同,额定功率P甲<P乙,
所以甲、乙两只电炉的电阻:R甲>R乙,
又因为串联电路中的电流处处相等,
即通过甲、乙两只电炉的电流:I甲=I乙,
根据Q=I2Rt可知,在相同时间内产生的热量Q甲>Q乙,故串联时产生热量较大的是甲;
将它们并联在220V电路上,
根据并联电路中各支路两端的电压相等,即U甲=U乙=220V,
则两电炉的实际功率等于额定功率,即:P甲=500W;P乙=1000W,
根据Q=W=Pt可知,在相同时间内产生的热量Q甲<Q乙,故并联时产生热量较大的是乙;
(2)甲电炉的电阻为R甲===96.8Ω,乙电炉的电阻为R乙===48.4Ω,
串联在220V电路中甲消耗的实际功率为
P实甲=I实2R甲=()2×R甲=()2×96.8Ω≈222W;
当甲电炉并联在220V电路中,P实甲′=P额甲=500W,
所以两种情况下甲消耗的功率之比为P实甲:P实甲′=222W:500W=111:250.
15.为了公民的安全,公安部门在很多路口安装监控摄像头,如图所示,它可以拍下作案嫌疑人的现场照片,拍照时,摄像头的镜头相当于一个 (选填“凸”或“凹”)透镜,所成的像是缩小的 (选填“实”或“虚”)像。
【答案】凸;实。
【解析】摄像机的镜头是一个凸透镜,掌握凸透镜成像的规律,知道当物距大于2倍焦距时,成倒立缩小的实像。摄像头的镜头相当于一个凸透镜,拍摄违章行驶或发生交通事故的现场照片时,物距远大于2倍焦距,所以此时成倒立、缩小的实像。
三、综合题
16.多功能养生壶具有精细烹饪、营养量化等功能,深受市场认可和欢迎。图乙是某品牌养生壶简化电路图。(ρ水=1×103kg/m3,c水=4.2×103J/(kg℃),g=10N/kg)
(1)开关S1、S2处于什么状态,养生壶为高温档,说明判断依据;
(2)求R1的阻值;
项目
参数
电源电压(V)
220
低温档功率(W)
275
中温档功率(W)
550
高温档功率(W)
1100
容积(L)
1
(3)养生壶处于低温档工作时,求电路中的电流大小;
(4)在标准大气压下,使用高温档将初温是12℃的一壶水烧开,若养生壶高温档加热效率为80%,求水吸收的热量和烧开一壶水需要的时间。
【答案】(1)电路中的总电阻最小,由P=可知,总功率最大,所以此状态为高温档;
(2)88Ω;(3)1.25A;(4)420s。
【解析】(1)由图知,当开关S1闭合,S2接B时,电阻R1、R2并联,电路中的总电阻最小,由P=可知,总功率最大,所以此状态为高温档;
(2)由图知,当开关S1断开,S2接A时,电阻R1、R2串联,电路中的总电阻最大,由P=可知,总功率最小,此时为低温档;
当S2断开,S1闭合时,只有电阻R1接入电路,养生壶处于中温档。
由P=UI得,正常工作时通过R1的电流为:I1=P中/U =550W/220V=2.5A,
由I=U/R得,R1的阻值:R1=U/I1=220V/2.5A=88Ω
(3)由P=UI得,养生壶在低温档工作时电路中的电流为:
I低=P低/U=275W/220V=1.25A,
(4)由ρ=m/v可得,水的质量:m=ρV=1×103kg/m3×1×10﹣3m3=1kg,
水吸收的热量:
Q吸=cm(t﹣t0)=4.2×103J/(kg℃)×1kg×(100℃﹣12℃)=3.696×105J,
由η=Q吸/W和W=Pt得,烧开一壶水需要的时间为:
t=w/P高=Q吸/ηP高=3.696×105J/1100W×80%=420s
17.冬天,人们常用电热毯来取暖.如图所示,是某品牌电热毯的等效电路,有高温档和低温档,低温档电功率为25W,已知电阻R=484Ω.求:
(1)开关S闭合时电热毯处于 档;
(2)电热毯在低温档下工作1小时所消耗的电能;
(3)电阻R0的阻值.
【答案】(1)高温;
(2)电热毯在低温档下工作1小时所消耗的电能为9×104J;
(3)电阻R0的阻值为1452Ω.
【解析】由电路图可知,开关S闭合时,电路为R的简单电路;开关断开时,R与R0串联,根据P=UI=可知,电压一定时,电路中的电阻越小时,总功率越大,电热毯处于高温档,反之处于低温档;根据W=Pt求出电热毯在低温档下工作1小时所消耗的电能;开关断开时,R与R0串联,电路中的总电阻最大,电路的总功率最小,电热毯处于低温档,根据P=UI=求出电路的总电阻,利用电阻的串联求出电阻R0的阻值.
(1)由电路图可知,开关S闭合时,电路为R的简单电路,电路中的总电阻最小,
由P=UI=可知,电路中的总功率最大,电热毯处于高温档;
(2)由P=可得,电热毯在低温档下工作1小时所消耗的电能:
W=P低温t=25W×3600s=9×104J;
(3)开关断开时,R与R0串联,电路中的总电阻最大,电路的总功率最小,电热毯处于低温档,
此时电路的总电阻:
R总===1936Ω,
因电路的总电阻等于各分电阻之和,
所以,电阻R0的阻值:
R0=R总﹣R=1936Ω﹣484Ω=1452Ω.
18.如图甲所示的九阳豆浆机,由打浆和电热两部分装置构成。中间部位的打浆装置是电动机工作带动打浆刀头,将原料进行粉碎打浆;外部是一个金属圆环形状的电热装置,电热装置的简化电路图如图乙所示,开关S可切换加热和保温两种状态,R1、R2是发热电阻,豆浆机的主要参数如下表。请解答下列问题:
型号
额定电压
打浆装置
电热装置
JYP﹣P11S
220V
电机功率
加热功率
保温功率
180W
1000W
242W
(1)某次向豆浆机中加入黄豆和清水共1.0kg,打浆完成后浆的初温为40℃,加热该浆使其温度升高到100℃,需要吸收多少热量?[设该浆的比热容为4.0×103J/(kg•℃)]
(2)电阻R1和R2的阻值分别为多大?
(3)该九阳豆浆机同时处于打浆和加热时,正常工作lmin所消耗电能为多大?
【答案】(1)加热该浆使其温度升高到100℃,需要吸收2.4×105J的热量;
(2)电阻R1和R2的阻值分别为48.4Ω、151.6Ω;
(3)该九阳豆浆机同时处于打浆和加热时,正常工作lmin所消耗电能为70800J。
【解析】利用Q吸=cm(t﹣t0)求加热该浆需要吸收的热量;由图知,当S接a时,电路中只有R1,电阻较小,由P=U2/R可知,此时电功率较大,为加热档;当S接b时,电路中R1、R2串联,电阻较大,由P=U2/R可知,此时电功率较小,为保温档;利用P=U2/R求R1、R串;再利用串联电阻的特点求R2;该九阳豆浆机同时处于打浆和加热时,求出总功率,再利用W=Pt求正常工作lmin所消耗电能。
(1)加热该浆需要吸收的热量:
Q吸=cm(t﹣t0)=4.0×103J/(kg•℃)×1.0kg×(100℃﹣40℃)=2.4×105J;
(2)由图知,当S接a时,电路中只有R1,电阻较小,由P=U2/R可知,此时电功率较大,为加热档;当S接b时,电路中R1、R2串联,电阻较大,由P=U2/R可知,此时电功率较小,为保温档;
由P=U2/R可得R1的阻值:
R1===48.4Ω;
由P=U2/R可得串联时的总电阻:
R串===200Ω,
则R2的阻值:R2=R串﹣R1=200Ω﹣48.4Ω=151.6Ω;
(3)该九阳豆浆机同时处于打浆和加热时,总功率:
P总=180W+1000W=1180W,
正常工作lmin所消耗电能:
W=Pt=1180W×60s=70800J。
19.容积为1L的某品牌电热水壶如图甲所示,其加热功率为1000W,保温时功率为121W,简化电路如图乙所示,S为加热和保温自动转换开关,在一个标准大气压下,该电热壶正常工作,将一壶初温为20℃的水烧开,此过程中电热壶的效率为70%.[c水=4.2×103J/(kg•℃)]求:
(1)电阻R2的阻值;
(2)在此过程中,水吸收的热量;
(3)烧开一壶水,需要的加热时间。
【答案】(1)电阻R2的阻值为400Ω;
(2)在此过程中,水吸收的热量为3.36×105J;
(3)烧开一壶水,需要的加热时间为8min。
【解析】(1)由电路图可知,当开关S闭合时,R1与R2并联,电路的电阻较小,由P=U2/R可知此时电饭煲的功率较大,为加热档,P加热=1000W;
当开关S断开时,电路中只有R2,电饭煲的功率较小,为低温档,P保温=121W,由P=U2/R可得电阻R2的阻值:R2===400Ω;
(2)由ρ=m/v得水的质量:m=ρV=1×103kg/m3×1×10﹣3m3=1kg,
水吸收的热量:Q吸=cm△t=4.2×103J/(kg•℃)×1kg×(100℃﹣20℃)=3.36×105J;
(3)由题知,Q吸=70%×W,电热壶消耗的电能:
W===4.8×105J,
由P=W/t可得加热时间:t===480s=8min。
20.图甲是某家用电熨斗。电路原理如图乙,R1、R2为发热体,R1的阻值为110Ω,通过S1、S2实现温度控制。电源电压为电熨斗的额定电压220V,电熨斗消耗的最大功率为660W。
(1)只闭合S1,求通过R1的电流;
(2)只闭合S2,求R2在60s内产生的热量;
(3)为适应更多衣料,小明对电路做了改造(如图丙)。当电熨斗控制开关S1、S2处于原低温工作状态不变时,移动滑片P,相应发热体的功率可在原功率的25%~100%之间变化。求滑动变阻器最大阻值至少为多少?
【答案】(1)通过R1的电流2A;
(2)R2产生的热量13200J。
(3)变阻器的最大电阻约为220Ω。
【解析】(1)电阻R1和R2并联。只闭合S1时,通过R1的电流 ;
R1消耗的电功率P1=UI1=220V×2A=440W;
(2)只闭合S2时,只有R2接入电路,R2消耗的电功率是低温发热功率。R2消耗的电功率P2=P—P1=660W—440W=220W,R2在60s产生的热量Q2=W2=P2t=220W×60s=13200J 。R2的实际电阻。
(3)当低温档R2相应发热功率为25%时,即R2的最小功率为P最小=25%×220W=55W时,
R2两端的实际电压为。
通过R2的实际电流;此时R2与变阻器串联,
变阻器两端的实际电压U变=U—U2实=220V—110V=110V,通过变阻器的实际电流I=0.5A;变阻器的最大电阻。
相关试卷
这是一份中考物理二轮复习核心考点复习专题27 压强问题(含解析),共13页。试卷主要包含了对压强公式P=F/S的理解,对流体压强与流速关系的认识,1m=1000Pa.,1,即59个.等内容,欢迎下载使用。
这是一份中考物理二轮复习核心考点复习专题26 密度问题(含解析),共9页。试卷主要包含了密度的基础知识,测量物质密度,综合计算题,实验探究题等内容,欢迎下载使用。
这是一份中考物理二轮复习核心考点复习专题18 斜面问题(含解析),共13页。