 
 
 
光的色散同步练习-2022-2023学年上学期广东省八年级物理期末试题选编
展开
这是一份光的色散同步练习-2022-2023学年上学期广东省八年级物理期末试题选编,共18页。试卷主要包含了单选题,多选题,填空题,综合题等内容,欢迎下载使用。
光的色散
一、单选题
1.(2022秋·广东湛江·八年级统考期末)下列说法正确的是(  )
A.光的传播速度总是 B.过强的紫外线照射会伤害人的眼睛和皮肤
C.物体经过平面镜成等大实像 D.太阳光是由红、蓝、绿三种基本色光组成
2.(2022秋·广东深圳·八年级统考期末)日出东方,万物光明;林间疏影,潭影映人。上面句中,林间疏影与潭影映人,是两种光学现象,其原理与下面两幅图的光学原理相同,这两幅图是(  )
A.①和② B.②和③ C.③和④ D.②和④
3.(2022秋·广东湛江·八年级统考期末)下列关于光现象的描述,错误的是(  )
A.漫反射现象的反射光线虽然杂乱无章,但仍遵循光的反射定律
B.人们常说的“天狗吃月”,这一现象是由光的反射形成的
C.炎热夏天沙漠中出现的海市蜃楼景象,它是由光的折射形成的
D.光的色散现象,说明白光是由各种色光混合而成的
4.(2022秋·广东梅州·八年级统考期末)下列事例中,属于应用紫外线的荧光效应原理来工作的是(  )
A.夜视仪 B.遥控器
C.验钞机 D.医生用B超检查身体
5.(2022秋·广东深圳·八年级统考期末)疫情居家期间,小亮打开电视机收看《空中课堂》节目。下列说法正确的是(  )
A.彩色电视机面面上的丰富色彩是由红、绿、蓝三种色光混合而成的
B.电视屏幕上的白光是一种单色光
C.电视机遥控器利用紫外线实现对电视机的控制
D.发光的电视屏幕是天然光源
6.(2022秋·广东云浮·八年级统考期末)关于光现象,下列说法正确的是(  )
A.日食现象是由于光的直线传播形成的
B.岸边的人看水中的鱼,鱼的像的位置在鱼的下方
C.雨后的彩虹是由于光的反射形成的
D.电视机的遥控器通过发射紫外线脉冲来控制电视机
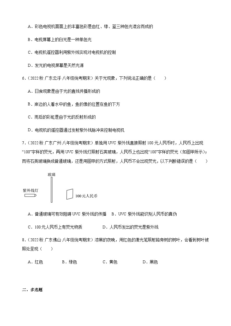
7.(2022秋·广东广州·八年级统考期末)单独用UVC紫外线直接照射100元人民币时,人民币上出现“100”字样的荧光,再用UVC紫外线灯照射石英玻璃,人民币上也出现“100”字样的荧光(如图甲所示);而将石英玻璃换成普通玻璃,还是用图甲的方式照射,人民币不会出现荧光,以下判断错误的是(  )
A.普通玻璃可有效阻碍UVC紫外线的传播 B.UVC紫外线能识别人民币的真伪
C.100元人民币上有荧光物质 D.人民币发出的荧光是紫外线
8.(2022秋·广东佛山·八年级统考期末)漆黑的夜晚,用红色的激光笔照射路旁树的树叶,会看到树叶被照处呈现(  )
A.红色 B.绿色 C.黄色 D.黑色
二、多选题
9.(2022秋·广东深圳·八年级统考期末)红外线、紫外线与我们的生活密切相关,下列属于红外线应用的是(  )
A.验钞机 B.消毒灯 C.额温枪 D.夜视仪
三、填空题
10.(2022秋·广东惠州·八年级统考期末)小明看到雨过天晴空中的彩虹,这是光的 现象;中午时看到大树底下各种形状的光斑,这是太阳的 像(选填“实”和“虚”),此像是因为光的 形成的。
11.(2022秋·广东佛山·八年级统考期末)如图所示,一束太阳光通过三棱镜后,在光屏上呈现彩色光带,这是光的 现象,光屏上自上而下出现了七种颜色的光,分别是红、橙、黄、绿、 、靛、紫的色带;把温度计放在色散光带红光的外侧,发现其示数变大,表明该处存在人眼看不见的 。
  
12.(2022秋·广东珠海·八年级统考期末)太阳光通过三棱镜后被分解成七色光的现象叫光的 ;我们能从不同方向看到一朵花,这是由于光在花朵表面发生了 (选填“镜面”或“漫”)反射;入校前需用测温枪测体温,此测温枪是利用 (选填“红外线”“紫外线”或“可见光”)的热效应工作的。
13.(2022秋·广东汕尾·八年级统考期末)在光的色散实验中,一束太阳光通过三棱镜后,只有用 (选填“白”或“黑”)色光屏来承接,我们才能看到七彩光带。2019年8月,我国发行了第五套人民币,人们常借助验钞机发出的 来辨别真伪。如今4K电视越来越普及,4K电视的屏幕上约有3840×2160个像素点,而每个像素点又是由红、 、蓝三种颜色的子像素点组成。
14.(2022秋·广东汕头·八年级统考期末)光的世界变幻莫测,奥秘无穷。雨后天空出现七色彩虹,这是光的 现象,其中红、 、蓝三种颜色的光被称为光的“三基色”。
15.(2022秋·广东佛山·八年级统考期末)将一块平面镜斜插入盛有水的水槽中,让太阳光照射在平面镜水下部分,并反射到手中的白纸上,纸上出现了彩色的条纹,此时平面镜上方的水类似于 (填写一个光学元件名称),太阳光照射到其上发生了 。此实验说明:同一介质对不同色光的 是不同的。
16.(2022秋·广东云浮·八年级统考期末)如图所示,将一束太阳光投射在玻璃三棱镜上,在棱镜后侧的白色光屏上,观察到不同颜色的光。
(1)此现象叫做光的 ,此现象是英国物理学家 发现的;
(2)此实验说明白光 (填“是”或“不是”)单色光。
17.(2022秋·广东汕头·八年级统考期末)太阳光在真空中的传播速度是 m/s;晴天晒被子能杀菌是利用太阳光中的 ;太阳光通过三棱镜后被分解成七种颜色的光的现象叫做光的 ,如图所示是一个彩色的手机屏幕,小红洗手时不小心将水滴到了手机屏幕上,透过水滴她惊奇地看到屏幕上出现多个不同颜色的小格子,当水滴滴到图中 (选填“红色”、“绿色”、“蓝色”或“白色”)区域时能同时看到红、绿、蓝三种颜色的小格子;小红带着红色墨镜去观察蓝色区域,她感觉蓝色区域呈 色。
18.(2022秋·广东汕头·八年级统考期末)如图所示,太阳光通过三棱镜后,在光屏上会形成一条彩色光带(AB区域),这种现象叫 。用温度计分别在不同色光区域测温,发现温度计放在 (选填“A”或“B”,下同)的外侧时温度计示数上升的较快,说明在这一区域有一种看不见的光。
19.(2022秋·广东汕头·八年级统考期末)五彩缤纷的电视画面是由红、 、蓝三原色混合而成的。不可见光在生活中有广泛的应用,例如:电视机的遥控器能发射 ,以实现对电视的控制; 能使荧光物质发光,可以用来验钞。
20.(2022秋·广东韶关·八年级统考期末)电视机的遥控器能发射一种不可见光,即 ,以实现对电视机的控制,如果不把遥控器对着电视机的控制窗口,而是对着墙壁,调整角度也可以控制电视机,这利用了光的 ,彩色电视画面上的色彩是由红、 、蓝三种色光混合而成.
21.(2022秋·广东汕头·八年级统考期末)霜降节气过后,枫树开始变红,像极了天上被打翻的调色盘,渲染了大好河山,我们能看到火红的枫叶是因为枫叶 (吸收/反射)了 (选填“太阳”或“眼睛”)发出光中的红光。如图所示是中考贴在试卷答题卡上用来识别考生信息的条形码,先通过条形码扫描器照射它,再通过电脑解码就可以获取考生相关信息,则该条形码 (选填“是”或“不是”)光源。
四、综合题
22.(2022秋·广东韶关·八年级统考期末)阅读下文,解答问题。
牵手太空
2016年10月17日,搭载神舟十一号载人飞船的长征二号F遥十一运载火箭,在酒泉卫星发射中心点火升空并取得圆满成功。如图甲所示是运载火箭的发射场景,火箭的总长度为58m,火箭点火后竖直向上做直线运动,图乙为监控系统先后间隔2s拍摄到的带有比例标尺的位置照片。景海鹏、陈冬两位航天员开展了为期33天的太空之旅,这是中国迄今为止时间最长的一次航天飞行。10月19日,神舟十一号载人飞船与天宫二号空间实验室实现自动交会对接,成功牵手(图丙)。景海鹏顺利进入天宫二号,成为第一个进入天宫二号的航天员。神舟十一号的成功,标志着中国载人航天探索试验进入新阶段。
(1)宇航员在空间站外面工作时,必须借助无线电交谈,这是因为 ;
(2)为了减轻火箭自身的质量,箭体应选用密度较 (选填“大”或“小”)的材料;
(3)为能够储存较多数量的燃料,运载火箭常采用液态燃料,与气体打火机中的燃气一样,都是通过 (选填“压缩体积”或“降低温度”)的方法使燃气 (选填物态变化名称)而形成的。火箭发射时,会产生频率低于20Hz的 (选填“超声波”或“次声波”),这种波对人体会造成伤害,因此,发射火箭时人群需要远离发射场;
(4)依据图乙照片上的比例标尺可推算:在这2s内火箭升空的速度为 m/s;
(5)“神十一”在太空飞行时,不论白天还是黑夜,都能利用 照相机拍摄地球表面的照片;为改善载人航天时周围环境的卫生条件,增强机体免疫功能,科学家正研究对长期航天时的航天员适当进行 照射。(以上两空均选填“红外线”或“紫外线”)。
23.(2022秋·广东茂名·八年级统考期末)面对“新型冠状病毒”,全国人民在中国共产党的领导下万众一心,科学防治。
(1)病毒可通过空气传播。病人吐出痰液含有病毒,痰液在空气中 (填物态变化),病毒又回到空气中。
(2)为有效预防新冠肺炎病毒的传播,落实入校前体温检测制度,各中小学校配备测温枪,利用 (选填“红外线”或“紫外线”)进行测量的。
(3)我们在外出时要佩戴口罩来降低病毒的感染率,这一措施类似于下列减弱噪音的哪一种途径 。
A.在声源处减弱            B.在传播过程中减弱
C.在人耳处减弱            D.两者无相似之处
(4)熔喷布是口罩的核心材料,生产时,由喷丝孔挤出液态聚丙烯,再经 (填物态变化名称)形成超细纤维,组合成布。
(5)中国科兴疫苗需保存在低于8℃的环境中、夏季,运输过程中为监测疫苗温度是否超标,应在冷藏箱内放置图中所示的温度计 (选填“甲”或“乙”),它的测温原理是 。在疫苗接收点为了准确读数,验收人员 (选“能”或“不能”)把温度计从冷藏箱中取出读数,温度计示数如图所示,表明疫苗 (选填“安全”或“不安全”)。
24.(2022秋·广东云浮·八年级统考期末)阅读短文,回答下列问题:
无知的代价
本报3月8日讯:福山区一王姓蔬菜大棚种植户突发奇想,将大棚原来使用的白色塑料薄膜换成了绿色薄膜,结果棚内种植的蔬菜生长缓慢,甚至枯萎,造成了巨大的经济损失。老王喜欢观察与思考,他注意到蔬菜的叶子多数呈现绿色,由此他猜想,蔬菜的叶子是绿色的,可能是由于蔬菜喜爱绿色的缘故,假若将温室的白色薄膜换上绿色的,它让阳光中的绿色光通过并照射蔬菜,这样蔬菜就会生长得更快,产量更高。有了这样的想法,
于是他将大棚全部用上了绿色薄膜,结果酿成了悲剧,通过了解农科所的科技人员他才悄然大悟,原来,不透明的物体的颜色是由它反射光来决定的,叶子呈绿色,说明蔬菜反射的是绿光,也就是绿色正是蔬菜所不喜欢的,只给蔬菜照射绿光,蔬菜就会因缺少所需要的其它色光,无法进行光合作用,因而生长缓慢,直至枯萎死亡。
(1)绿色蔬菜喜爱什么颜色的光? ;
(2)请你分析,红花会反射 颜色的光;
(3)文中提到了不透明物体的颜色是由什么决定的,也说明了透明物体的颜色是由什么决定的,透明物体的颜色是由 决定的。
25.(2022秋·广东河源·八年级统考期末)阅读短文,回答问题。
不透明物体的颜色
光照到不透明物体上时,一部分光被物体反射,一部分光被物体吸收。不同物体对光的反射和吸收情况不同,因此物体呈现不同的色彩。
不透明物体的颜色由它反射的色光来决定:它反射与自己颜色相同的色光,吸收与自己颜色不同的色光,如果物体反射所有的色光,就显示白色。物体吸收所有的色光,就显示黑色。如红色的物体只反射红色光,而吸收其他所有的色光,因此看到的是红色;若只有蓝色光照在红色不透明物体身上,无红色光反射,唯一的蓝色光又被吸收,所以看到的是黑色。
(1)如果一个物体呈现白色,则该物体能 所有的色光,如果呈现黑色则该物体能 所有的色光;(两空均选填“吸收”或“反射”)
(2)白光照到红色的颜料上,颜料呈现 色,用该颜料在一张白纸上写上字,把它拿到暗室,用绿光照射,看到 色的字写在 色的纸上;
(3)放映彩色电影的荧幕你认为用 色的幕布更合适。
26.(2022秋·广东汕尾·八年级统考期末)阅读短文,回答问题。
新能源智能汽车
2020年9月30日,中国新能源智能汽车产业峰会在广东佛山隆重举行新能源智能汽车融合汽车制造、计算芯片、人工智能、大数据、云计算、信息通信等多个高新技术产业,具备产业深度融合、技术体系复杂、价值链长,已成为国际公认的汽车产业发展战略方向。
如图甲所示是款新能源智能汽车,车顶覆盖薄膜式太阳能电板,车窗采用“智能玻璃”(透过玻璃的光照度与入射光照度之比),还具有单向透光功能,可以从车内看到车外景象;车身配有多个雷达,充分提高了行车的安全性。
(1)汽车雷达启动后发出 (选填“超”或“次”)声波信号经周边的物体的反射后,可判断车与障碍物的距离;改变按压汽车方向盘上喇叭开关的力度,可以改变喇叭发出声音的 ;
(2)汽车挡风玻璃是倾斜的,目的是使车内物体通过挡风玻璃所成的像位于 (选填“上方”或“下方”或“正前方”),不妨碍司机视线;
(3)薄膜式太阳能电板应设计成 (选填“黑色”或“白色”);炎热的夏天智能玻璃的单向透光可以有效减小 (选填“红”或“紫”)外线对人体皮肤的伤害;
(4)冬天行车时,汽车挡风玻璃的 (选填“内”或“外”)侧容易出现一层白雾,此时应将智能玻璃温度调 ;
(5)智能玻璃能根据车外光照度自动调节玻璃的透明度,实现车内的光照度为一个适宜的定值,经测算车外光照度和玻璃的透明度的关系图像如图乙所示,车内光照度为 Lx;当车外光照度为250Lx时,智能玻璃的透明度会自动调节为 %。
参考答案:
1.B
【详解】A.太阳光在真空中的传播速度最快,是3×108m/s,在其他介质中的传播速度都比这个数值小,故A错误;
B.适量紫外线的照射对人体是有利的,过量的紫外线会造成人体的伤害,如人的眼睛和皮肤,故B正确;
C.平面镜所成的是大小与物体相等的虚像,故C错误;
D.太阳光是有红、橙、黄、绿、蓝、靛、紫七种色光混合而成的复色光,故D错误。
故选B。
2.A
【详解】林间疏影是由光的直线传播形成的;潭影映人属于平面镜成像,是由光的反射形成的;
①手影是由光的直线传播形成的,故①符合题意;
②倒影属于平面镜成像,是由光的反射形成的,故②符合题意;
③插在水中的筷子变弯了,是由光的折射形成的,故③不符合题意;
④彩虹属于光的色散现象,光的色散现象的实质是光的折射,故④不符合题意。
综上所述,①和②符合题意,故A符合题意,BCD不符合题意。
故选A。
3.B
【详解】A.只要是光的反射,都遵循光的反射定律,镜面反射和漫反射都遵循光的反射定律,故A正确,不符合题意;
B.天狗吃月,即为月食现象,是光沿直线传播形成的,故B错误,符合题意;
C.海市蜃楼景象是由于光在不均匀的空气中传播时发生折射造成的,故C正确,符合题意;
D.白光由七色光组成,不同色光通过三棱镜后,偏折角度不同,所以被分解成七色光,这是光的色散现象,故D正确,不符合题意。
故选B。
4.C
【详解】A.夜视仪是利用红外线的热效应来工作的,故A不符合题意;
B.遥控器的前端有一个发光的二极管,可以发射红外线,用它来传递信息,实现对电视等电器的控制,故B不符合题意;
C.验钞机是利用紫外线能使荧光物质发光来鉴别钞票的真伪,故C符合题意。
D.医生用B超检查身体,利用了声音能传递信息,故D不符合题意。
故选C。
5.A
【详解】A.红、绿、蓝是三种单色光,称为光的三原色,可以混合成不同颜色的光,彩色电视机面面上的丰富色彩是利用这三种光混合而成的,故A正确;
B.电视屏幕上的白光是红、绿、蓝等色光混合而成的,不是单色光,故B错误;
C.电视机遥控器利用红外线实现对电视机的控制,故C错误;
D.发光的电视屏幕是人类制造出来的,属于人造光源,故D错误。
故选A。
6.A
【详解】A.日食现象是由于光的直线传播形成的,发生日食时,月亮转到了地球和太阳之间,站在地球上的人们看到的太阳被月亮挡住了,故A正确;
B.岸边的人看水中的鱼,鱼的像的位置在鱼的上方,鱼的像是由于光线从水中斜射向空气中时,发生折射形成的,岸上的人看过去,比真正鱼的位置要高,故B错误;
C.雨后的彩虹是由于光的折射形成的,而不是反射,故C错误;
D.电视机的遥控器通过发射红外线脉冲来控制电视机,而不是紫外线,故D错误。
故选A。
7.D
【详解】A.通过上面的探究可知紫外线照射可使荧光物质发光,当用普通玻璃挡住紫外线的传播路径时,另一侧的荧光物质不发光,说明紫外线不能透过普通玻璃,故A正确,不符合题意;
B.钞票的某些位置用荧光物质印上了标记,在紫外线下识别这些标记,是一种有效的防伪措施,故B正确,不符合题意;
C.钞票上的100字样上有荧光物质,在紫外线的照射下,它可以发光,故C正确,不符合题意;
D.人眼可以看见UVC紫外线照射时人民币发出的荧光,但是人眼是看不见紫外线的,所以人民币发出的荧光不是紫外线,故D不正确,符合题意。
故选D。
8.D
【详解】不透明物体的颜色与它反射的光的颜色相同。白色物体反射各种颜色的光,不透明物体只反射与它自身相同颜色的光,其它光被吸收。用红色的激光笔照射路旁树的树叶,由于绿色的树叶不能反射红光,红光被吸收,所以呈黑色,故ABC都不符合题意,D符合题意。
故选D。
9.CD
【详解】A.紫外线的主要作用可以使荧光物质发光,用于防伪,验钞机利用了紫外线这一特点,故A不符合题意;
B.紫外线对病菌有杀灭作用,可以用来杀菌,消毒灯利用了紫外线这一特点,故B不符合题意;
C.红外线可以向外辐射热量,额温枪是根据人体辐射的红外线强度来测量人体的温度的,属于红外线的应用,故C符合题意;
D.不同温度的物体向外辐射红外线的强度不同,夜视仪利用红外线这一特点工作的,故D符合题意。
故选CD。
10. 色散 实 直线传播
【详解】[1]雨后彩虹是由于太阳光照在空气中的小水珠上形成的光带,是色散现象。
[2][3]太阳光通过树叶的缝隙,在地面上形成的光斑,这是太阳通过树叶的缝隙出现的小孔成像现象,光斑就是太阳的像,这是光的直线传播现象。
11. 色散 蓝 红外线
【详解】[1][2]一束太阳光通过三棱镜折射后,白色光屏上自上而下出现了红、橙、黄、绿、蓝、靛、紫,这种现象叫做光的色散现象。
[3]红光的外侧有一种人眼看不见的光线,叫红外线,红外线具有热效应,因此把温度计放在红光的外侧,其示数会变大。
12. 色散 漫 红外线
【详解】[1]太阳光经过棱镜时,在光屏上看到红橙黄绿蓝靛紫七种色光的色带,这种现象是光的色散。
[2]我们能从不同方向看到花朵,是因为花朵对照射到其上的光线发生了漫反射,射到各个方向。
[3]由于红外线热效应强,可以利用红外线的热效应设计测温枪。
13. 白色 紫外线 绿
【详解】[1]太阳光经过三棱镜折射后可以分散成七种颜色的光,分别是红、橙、黄、绿、蓝、靛、紫,这就是光的色散现象。白色物体能反射所有色光,所以,只有用白色光屏,我们才能看到七彩光带。
[2]能使荧光物质发光的是紫外线,验钞器是根据这一原理制成的。
[3]光的三原色是红、绿、蓝,电视的屏幕上的每个像素点是由这三种色光组成的。
14. 色散 绿
【详解】[1]太阳光是复色光,通过三棱镜后由于各种色光的折射率不同,会发生色散现象。
[2]自然界中的各种色光都可以由红绿蓝按一定的比例组成,故红、绿、蓝被称为光的“三基色”。
15. 三棱镜 光的色散 折射程度
【详解】[1][2][3]由题意可知,平面镜斜插入水槽中,使上方的水类似于三棱镜,太阳光照射到其上发生了色散现象,所以会形成一条彩色的光带,这说明同一介质对不同颜色的光的折射程度是不同的。
16. 色散 牛顿 不是
【详解】(1)[1]英国科学家牛顿在1666年最先利用三棱镜将太阳光即白光分解成红、橙、黄、绿、蓝、靓、紫等七种颜色的光,这种现象叫光的色散。
(2)[2]光的色散现象表明太阳光即白光是七种颜色的光混合而成的,故白光不是一种单色光。
17. 3×108 紫外线 色散 白色 黑
【详解】[1]在真空中的传播速度是3×108 m/s。
[2]紫外线具有杀菌的作用,晴天晒被子能杀菌是利用太阳光中的紫外线。
[3]太阳光通过三棱镜后被分解成七种颜色的光的现象叫做光的色散。
[4]白光是复色光,故当水滴滴到图中白色区域时能同时看到红、绿、蓝三种颜色的小格子。
[5]蓝色物体会反射蓝光吸收其余色光,故红色墨镜去观察蓝色看到的是黑色。
18. 光的色散 A
【详解】[1]太阳光通过三棱镜后,在光屏上会形成一条彩色光带,这种现象叫光的色散。
[2]红外线具有热效应,它位于红色光的外面,所以温度计应放在A处的外侧示数会上升。
19. 绿 红外线 紫外线
【详解】[1]五彩缤纷的电视画面是由红、绿、蓝三原色混合而成的。
[2]电视遥控器前端的发光二极管,能发出不同的红外线来实现电视遥控,红外线是看不见的光。
[3]能使荧光物质发光的是紫外线,验钞器是根据这一原理制成的。
20. 红外线 反射 绿
【详解】[1]电视遥控器前端的发光二极管,能发出不同的红外线来实现电视遥控,红外线是看不见的光;
[2]红外线以光波的性质直线传播,并且可以发生反射,有时遥控器并没有对准电视机的控制窗口,而是沿某一合适的方向对准墙壁按下按钮,也可以控制电视机,这是利用了光的反射;
[3]彩色电视机画面上的颜色是由光的三原色红、绿、蓝三种色光混合而成
【点睛】红外线的热作用很强,可以制成热谱仪、夜视仪、电视遥控器,可见光和不可见光都遵循光的反射定律;光的三原色:红、绿、蓝.
21. 反射 太阳 不是
【详解】[1][2]我们能看到火红的枫叶是因为枫叶反射太阳发出光中的红光。
[3]通过条形码扫描器照射条形码时,是条形码反射光源的光,条形码不是光源。
22. 真空不能传声 小 压缩体积 液化 次声波 58 红外线 紫外线
【详解】(1)[1]声音的传播需要介质,太空中为真空,真空无法传声,所以必须借助无线电交谈。
(2)[2]根据m=ρV可以判断,体积相同时,密度越小,质量越小。
(3)[3][4]液化燃气或者液化天然气的制取方式均为压缩体积,气态变为液体的物态变化过程叫做液化。
[5]低于20Hz的声音成为次声波。
(4)[6]根据图中比例尺,火箭长为两格,题目中告知火箭长为58m,因此可知道比例尺中的1格长度为29m,分析火箭尾端可得知,火箭运动4格,因此可算s=116m,运动时间t为2s,火箭升空的速度
(5)[7]红外线对温度敏感,因此可以无视光线强弱(无视白日黑夜)制作红外线夜视仪。
[8]人适量照射紫外线可以促进人体合成维生素D。
23. 汽化 红外线 C 凝固 乙 液体的热胀冷缩 不能 安全
【详解】(1)[1]痰液在空气中由液态变成气态,是汽化现象。
(2)[2]人体向外辐射红外线,测温枪接收红外线来感知温度,所以测温枪是利用红外线进行测量的。
(3)[3]我们在外出时要佩戴口罩来降低病毒的感染率,防止病毒侵害人体,和在入耳处减弱噪声类似,故ABD不符合题意,C符合题意。
故选C。
(4)[4]液态聚丙烯由喷丝孔挤出,物质从液态变成固态形成超细纤维,属于凝固。
(5)[5]由题可知疫苗需保存在低干8℃的环境中,即保存的环境温度最高为8℃,甲温度计是普通温度计,乙温度计的构造类似于体温计,根据体温计的构造特点,温度升高后水银柱升高,不会再降下去,可以测定最高温度,故应在冷藏箱内放置温度计乙。
[6]此温度计是根据液体热胀冷缩的性质制成的。
[7]体温计可以离开被测物体读数,但外界温度高,体温计示数会升高,故验收人员不能把温度计从冷藏箱中取出读数。
[8]由图乙可知:温度计的分度值为1℃,示数为5℃,根据疫苗存放要求需保存在低于8℃的环境中,表明疫苗安全。
24. 绿光以外的其他色光 红 透过的色光
【详解】(1)[1]绿色蔬菜之所以呈现绿色,是由于它只能反射绿光,而吸收其它颜色的光,因此绿色蔬菜喜欢绿光以外的其他色光。
(2)[2]红花只能反射红光,而吸收其他颜色的光,因此它喜欢红光以外的其他色光。
(3)[3]透明物体的颜色是由它透过的色光决定的,不透明物体的颜色是由它反射的色光决定的。
25. 反射 吸收 红 黑 绿 白
【详解】(1)[1][2]如果一个物体呈现白色,是因为该物体反射了所有的的色光;如果呈现黑色,是因为物体吸收所有的色光.
(2)[3]红色的颜料反射红色的光,其他颜色的光被吸收了,所以用白光照射红色颜料时,颜料呈现红色。
[4][5]用绿光照射红色颜料的字迹时,绿光被红色的字迹吸收,显示黑色;但是白色的纸反射所有的色光,用绿光照射时显示绿色,所以看到的是黑色的字写在绿色纸上。
(3)[6]放映彩色电影的荧幕需要反射所有的色光,所以应该用白色的幕布更合适。
26. 超 响度 上方 黑色 紫 内 高 60 24
【详解】(1)[1]超声波有良好的反射性,遇到障碍物就会反射回来,可用来测距,倒车雷达就是根据这个原理工作的。
[2]改变按压汽车方向盘上喇叭开关的力度,可以改变发生体的振动幅度,从而改变发声的响度。
(2)[3]平面镜成的像与物体关于平面镜对称,汽车挡风玻璃是倾斜的,根据成像特点,像就在玻璃的上方,避免妨碍司机视线。
(3)[4]根据不透明物体对色光的反射特点,白色物体反射所有的色光,而黑色物体不反光,即吸收所有的光,所以为了更的吸收太阳能,薄膜式太阳能电板应设计成黑色。
[5]少量的紫外线可以帮助人体合成维生素D,有利用钙的吸收,但过量的紫外线会损伤皮肤,甚至诱发皮肤癌,对身体造成伤害。
(4)[6]车内温度高,热的水蒸气遇到冷的玻璃放热液化成小水珠附着在内壁上,形成白雾。
[7]为破坏水蒸气遇冷的条件,可以使车窗玻璃温度升高,水蒸气就不能遇冷液化了。
(5)[8][9]由题意,根据图像可知,车内的光照度为一个适宜的定值,所以
故当车外光照度为250Lx时,“智能玻璃”的透明度应为
相关试卷
这是一份运动的快慢同步练习2022-2023学年上学期广东省八年级物理期末试题选编,共25页。试卷主要包含了单选题,填空题,计算题,综合题等内容,欢迎下载使用。
这是一份温度同步练习-2022-2023学年上学期广东省八年级物理期末试题选编,共15页。试卷主要包含了单选题,多选题,填空题,实验题等内容,欢迎下载使用。
这是一份声的利用同步练习-2022-2023学年上学期广东省八年级物理期末试题选编,共20页。试卷主要包含了单选题,填空题,实验题,计算题,综合题等内容,欢迎下载使用。
 
 
 
 
 
 
 
 


