


四川省泸州市泸县第四中学2023-2024学年高二生物上学期开学检测试题(Word版附解析)
展开泸县四中高2022级高二上学期末开学考试
生物试题
第I卷 选择题(共40分)
第I卷共20个小题,每小题2分,共40分。在每题给出的四个选项中,只有一项是符合题目要求的。
1. 下列关于糖类与脂质的叙述,错误的是( )
A. 相同质量的糖类和脂肪,脂肪储存能量更多是因为脂肪的氧含量远远少于糖类,而氢含量更多
B. 在糖类代谢发生障碍引起供能不足时,脂肪不会分解供能,而是大量转化为糖类
C. 磷脂的元素组成有C、H、O、N、P,它是构成细胞膜的重要组成成分
D. 胆固醇是动物细胞膜的组分,在人体内还参与血液中脂质的运输
【答案】B
【解析】
【分析】1、糖类分为单糖、二糖和多糖,单糖包括葡萄糖、果糖、核糖、脱氧核糖等,二糖包括蔗糖、麦芽糖、乳糖等,多糖包括淀粉、纤维素和糖原等,不同糖类在动植物细胞中的功能可能不同。
2、脂质分为脂肪、磷脂和固醇,固醇又分为胆固醇、性激素、维生素D。
【详解】A、相同质量的脂肪储存能量更多是因为脂肪的氧含量远远少于糖类,而氢含量更多,氧化分解时产生的能量多,A正确;
B、脂肪一般只在糖类代谢发生障碍引起供能不足时,才会分解供能,而且不能大量转化为糖类,B错误;
C、磷脂的元素组成有C、H、O、N、P,磷脂是构成细胞质膜的重要组成成分,磷脂双分子层构成生物膜的基本骨架,C正确;
D、固醇中的胆固醇是动物细胞膜的重要组成成分,可增加细胞膜的韧性,在人体内也参与血液中脂质的运输,D正确。
故选B。
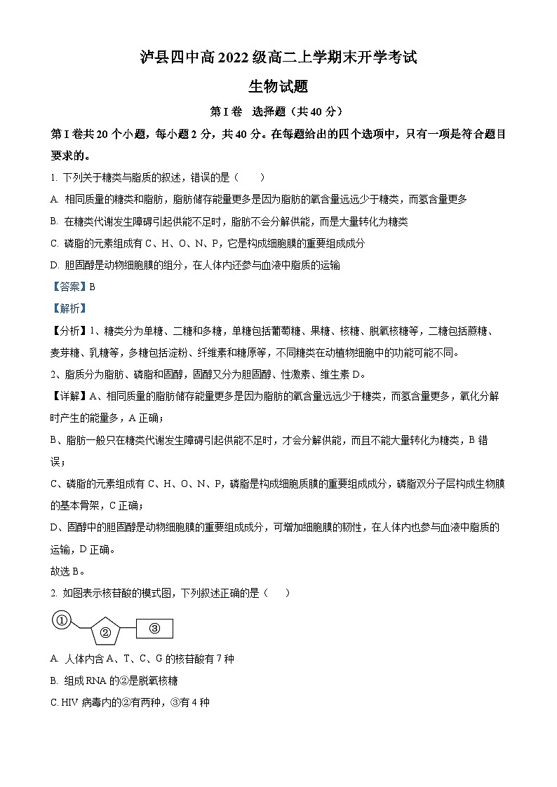
2. 如图表示核苷酸的模式图,下列叙述正确的是( )
A. 人体内含A、T、C、G的核苷酸有7种
B. 组成RNA的②是脱氧核糖
C. HIV病毒内的②有两种,③有4种
D. 组成 DNA和 RNA 基本单位的不同之处只表现在②上
【答案】A
【解析】
【分析】细胞中的核酸根据所含五碳糖的不同分为DNA(脱氧核糖核酸)和RNA(核糖核酸)两种,构成DNA与RNA的基本单位分别是脱氧核苷酸和核糖核苷酸,每个脱氧核苷酸分子是由一分子磷酸、一分子脱氧核糖糖和一分子含氮碱基形成,每个核糖核苷酸分子是由一分子磷酸、一分子核糖和一分子含氮碱基形成。
【详解】A、人体细胞中,含有碱基A的核苷酸有两种(腺嘌呤脱氧核苷酸和腺嘌呤核糖核苷酸),含有碱基G的核苷酸有两种(鸟嘌呤脱氧核苷酸和鸟嘌呤核糖核苷酸),含有碱基C的核苷酸有两种(胞嘧啶脱氧核苷酸和胞嘧啶核糖核苷酸),含有碱基T的核苷酸只有一种(胸腺嘧啶脱氧核苷酸),因此人体内含 A、T、C、G的核苷酸有7种,A正确;
B、组成 DNA的②是脱氧核糖,组成RNA的②是核糖,B错误;
C、HIV病毒内只有RNA一种核酸,其中含有的②五碳糖只有一种(脱氧核糖或核糖),③有4种(A、U、G、C),C错误;
D、DNA和RNA 组成的不同之处除了在②五碳糖(分别为脱氧核糖和核糖)方面不同外,在③含氮碱基(分别为 A、T、G、C和A、U、G、C)方面也不完全相同,D错误。
故选A。
3. 下列关于细胞结构和功能的叙述,正确的是( )
A. 线粒体是细胞提供能量所必需的结构
B. 叶绿体是细胞进行光合作用所必需的结构
C. 细胞膜上的受体是细胞进行信息交流所必需的结构
D. 核糖体是细胞合成蛋白质所必需的结构
【答案】D
【解析】
【分析】原核细胞与真核细胞相比,最大的区别是原核细胞没有被核膜包被的成形的细胞核(没有核膜、核仁和染色体);原核生物没有复杂的细胞器,只有核糖体一种细胞器,但原核生物含有细胞膜、细胞质等结构,也含有核酸(DNA和RNA)和蛋白质等物质。
【详解】A、线粒体并不是细胞提供能量所必需的结构,如原核细胞没有线粒体,也能提供能量,A错误;
B、叶绿体并不是细胞进行光合作用所必需的结构,如蓝细菌没有叶绿体,也能进行光合作用,B错误;
C、部分细胞在进行信息交流时,需要细胞膜上的受体进行信息识别,当细胞间形成通道时,如植物细胞的胞间连丝,就不需要受体,C错误;
D、核糖体的功能是合成蛋白质,故核糖体是细胞合成蛋白质所必需的结构,D正确。
故选D。
4. 结构与功能相适应是生物学的基本观点。下列有关细胞叙述正确的是( )
A. 核仁与DNA的合成以及核糖体的形成有关
B. 植物细胞通过胞间连丝实现细胞质和细胞核的信息交流
C. 核孔是RNA等生物大分子物质自由进出细胞核的通道
D. 成人心肌细胞中的线粒体数目显著多于表皮细胞
【答案】D
【解析】
【分析】细胞核的结构包括核膜、核仁和染色质。核膜是双层膜,其上有核孔,核孔是核质之间频繁进行物质交换和信息交流的通道,在代谢旺盛的细胞中,核孔的数目较多。核仁与某种RNA的合成以及核糖体的形成有关,在有丝分裂过程中,核仁有规律地消失和重建。染色质是细胞核中能被碱性染料染成深色的物质,其主要成分是DNA和蛋白质。
【详解】A、核仁与某种RNA的合成以及核糖体的形成有关,蛋白质合成的场所是核糖体,A错误;
B、植物细胞通过胞间连丝进行细胞间的信息交流,B错误;
C、核孔是大分子物质进出细胞核的通道,但核孔具有选择性,物质不是自由通过核孔,如DNA不能通过核孔,C错误;
D、线粒体是细胞的“动力车间”,心肌细胞比表皮细胞代谢旺盛,需能量多,线粒体数目显著多于表皮细胞,D正确。
故选D。
5. 关于“观察植物细胞的质壁分离与复原”的实验叙述正确的是( )
A. 细胞液浓度大于外界溶液浓度时,植物细胞发生质壁分离
B. 细胞液浓度小于外界溶液浓度时,植物细胞发生质壁分离复原
C. 细胞液浓度小于外界溶液浓度时,植物细胞发生质壁分离
D. 细胞液浓度等于外界溶液浓度时,植物细胞发生质壁分离
【答案】C
【解析】
【分析】质壁分离的原因:外因:外界溶液浓度>细胞液浓度;内因:原生质层相当于一层半透膜,细胞壁的伸缩性小于原生质层。
【详解】A、细胞液浓度大于外界溶液浓度时,细胞吸水,不会发生质壁分离,A错误;
BC、细胞液浓度小于外界溶液浓度时,细胞失水,植物细胞会发生质壁分离,B错误;C正确;
D、细胞液浓度等于外界溶液浓度时,水分进出细胞达到平衡,不会发生质壁分离,D错误。
故选C。
6. 小麦抗病和不抗病由一对等位基因决定。两个抗病亲本杂交,子代的表现型有抗病和不抗病,其比例为3:1。以下推论正确的是( )
A. 仅一个亲本是纯合子 B. 不抗病为显性性状
C. 两个亲本都是杂合子 D. 亲本的基因型不确定
【答案】C
【解析】
【分析】具有相同性状的两个体杂交或自交,出现性状分离现象,则后代中新出现的性状为隐性性状。
【详解】ACD、两个抗病亲本杂交,子代的表现型有抗病和不抗病,其比例为3:1,说明亲本都是杂合子,AD错误,C正确;
B、亲代没有不抗病,后代出现不抗病,说明不抗病为隐性,B错误。
故选C。
7. 下列有关细胞呼吸的叙述,正确的是( )
A. 玉米经酵母菌的无氧呼吸产生酒精可用来代替汽油做燃料
B. 夏天常发生的酸奶盒盖鼓胀的原因是乳酸菌需氧呼吸产生大量CO2
C. 选用透气性好的“创可贴”可以保证人体细胞的有氧呼吸,避免伤口处细胞坏死
D. 人体在剧烈运动时所需要的能量主要来自无氧呼吸过程
【答案】A
【解析】
【分析】在无氧条件下,酵母菌发酵分解葡萄糖产生酒精和二氧化碳,并释放少量能量;乳酸菌是厌氧菌,其呼吸作用产生乳酸并释放少量能量。
【详解】A、用玉米经酵母菌发酵后产生酒精来替代汽油,利用的是酵母菌的无氧呼吸,A正确;
B、乳酸菌是厌氧菌,其无氧呼吸产生乳酸,不产生气体(CO2),B错误;
C、选用透气性好的“创可贴”,是为了抑制伤口处厌氧菌生存和繁殖,C错误;
D、人体在剧烈运动时所需要的能量主要来自有氧呼吸过程,少部分来自无氧呼吸,D错误。
故选A。
8. 下列关于植物细胞有丝分裂的叙述,错误的是( )
A. 前期:每个染色体由两条并列的姐妹染色单体组成
B. 中期:染色体的着丝粒排列于纺锤体的中轴上
C. 后期:姐妹染色单体分离成两条独立的染色体
D. 末期:在赤道板的位置上出现一个细胞板,细胞板逐渐扩展形成新的细胞壁
【答案】B
【解析】
【分析】细胞周期不同时期的特点:(1)分裂间期:进行DNA的复制和有关蛋白质的合成。(2)有丝分裂:前期:核膜、核仁逐渐解体消失,出现纺锤体和染色体;中期:染色体形态固定、数目清晰,各染色体的着丝粒排列在细胞中央的一个平面上;后期:着丝粒分裂,姐妹染色单体分开成为染色体,并均匀地移向两极;末期:核膜、核仁重建、纺锤体和染色体消失。
【详解】A、有丝分裂前期,由于分裂间期进行了DNA的复制和有关蛋白质的合成,因而每个染色体由两条并列的姐妹染色单体组成,A正确;
B、有丝分裂中期,染色体的着丝粒(着丝点)排列于与纺锤体中轴垂直的赤道板上,B错误;
C、有丝分裂后期,着丝粒(着丝点)分裂,姐妹染色单体分离成两条独立的染色体,并移向两极,C正确;
D、有丝分裂末期,在赤道板的位置上由高尔基体分泌的囊泡聚集成一个细胞板,逐渐扩展形成新的细胞壁,D正确。
故选B。
9. 在胚胎学研究中,人们注意到细胞间的相互作用对细胞分化和器官构建有一定的影响,还有实验证明,改变细胞所处的位置可导致细胞分化方向发生改变。下列关于细胞分化的叙述不正确的是( )
A. 细胞分化的实质是基因的选择性表达,细胞分化完全由基因决定
B. 已分化的细胞仍可具有细胞分裂能力
C. 人口腔上皮细胞的形成是细胞分裂、分化的结果
D. 改变细胞所处的位置可导致细胞分化方向发生改变,可能与周围细胞分泌的信号分子的诱导有关
【答案】A
【解析】
【分析】细胞分化是指在个体发育中,由一个或一种细胞增殖产生的后代,在形态,结构和生理功能上发生稳定性差异的过程。细胞分化的根本原因(实质)是基因的选择性表达。
【详解】A、细胞分化是基因选择性表达的结果,结合题意,人们注意到细胞间的相互作用对细胞分化和器官构建有一定的影响,由此可知细胞分化不完全由基因决定,A错误;
B、随着细胞分化程度的加深,细胞的分裂能力逐渐下降,已分化的细胞在特定条件下也可以分裂、分化,B正确;
C、人口腔上皮细胞的形成是细胞分裂、分化的结果,C正确;
D、由题意可知,改变细胞所处的位置可导致细胞分化方向改变,可能与周围细胞分泌的信号分子的诱导有关,D正确。
故选A。
10. 近期研究表明人体内的名为RIP3的蛋白激酶可以将肿瘤的凋亡转变为细胞坏死。下列叙述不正确的是( )
A. 细胞死亡分为细胞凋亡、细胞坏死和细胞自噬三种形式
B. 通过调控RIP3的合成可以调控细胞死亡的方式
C. 细胞凋亡是基因控制下的细胞编程性死亡
D. 控制合成RIP3蛋白激酶的基因只存在于肿瘤细胞中
【答案】D
【解析】
【分析】细胞凋亡是由基因所决定的细胞自动结束生命的过程。细胞凋亡是生物体正常的生命历程,对生物体是有利的,而且细胞凋亡贯穿于整个生命历程。细胞凋亡是生物体正常发育的基础、能维持组织细胞数目的相对稳定、是机体的一种自我保护机制。在成熟的生物体内,细胞的自然更新、被病原体感染的细胞的清除,是通过细胞凋亡完成的。
【详解】A、在个体发育过程中,细胞死亡分为细胞凋亡、细胞坏死和细胞自噬三种形式,A正确;
B、蛋白激酶RIP3可以将肿瘤的凋亡转变为细胞坏死,故通过调控RIP3的合成可以调控细胞死亡的方式,B正确;
C、细胞凋亡是由基因决定的细胞编程序死亡的过程,C正确;
D、RIP3蛋白激酶基因存在于所有的体细胞中,D错误。
故选D。
11. 下列对遗传规律的叙述,错误的是( )
A. 一对基因为杂合的植株经过多年自交,其后代绝大部分为纯合子
B. “复等位基因”的存在并没有违背了体细胞中遗传因子“成对存在”的规律
C. 两对相对性状的纯合子杂交,子二代中重组性状个体数占总个体数的比例为3/8
D. 孟德尔豌豆杂交实验中的测交是对假说的验证
【答案】C
【解析】
【分析】1、一对等位基因为杂合的植株自交n代,子代杂合子概率为1/2n,所以自交代数越多,杂合子越少,纯合子越多。
2、有两对相对性状(两对等位基因分别位于两对同源染色体上)的纯合子杂交,亲本有两种情况,即AABB和aabb、AAbb和aaBB。
【详解】A、一对等位基因为杂合的植株自交n代,子代杂合子概率为1/2n,杂合子概率减小,所以绝大部分为纯合子,A正确;
B、体细胞中遗传因子成对存在;配子中遗传因子成单存在,复等位基因的存在并没有违背了体细胞中遗传因子成对存在的规律,B正确;
C、具有两对相对性状(两对等位基因分别位于两对同源染色体上)的纯合子杂交,若亲本为AABB和aabb,按自由组合定律遗传,F2中出现的性状重组的个体占总数的3/8;若亲本为AAbb和aaBB,按自由组合定律遗传,F2中出现的性状重组的个体占总数的5/8,C错误;
D、孟德尔豌豆杂交实验中的测交实验按照演绎推理的过程做实验,是对假说的验证,D正确。
故选C。
12. 下列关于基因、DNA的说法错误的是( )
A. 人类的某基因由3600个碱基构成,其碱基排列方式约有43600种
B. 沃森和克里克建构的DNA双螺旋结构模型中碱基排列在内侧
C. 碱基排列顺序的千变万化构成了DNA的多样性
D. 基因可以是DNA片段,但DNA片段不一定是基因
【答案】A
【解析】
【分析】DNA的双螺旋结构:(1)DNA分子是由两条反向平行的脱氧核苷酸长链盘旋而成的。(2)DNA分子中的脱氧核糖和磷酸交替连接,排列在外侧,构成基本骨架,碱基在内侧。(3)两条链上的碱基通过氢键连接起来,形成碱基对且遵循碱基互补配对原则。
【详解】A、人类的某基因由3600个碱基构成,但特定的基因碱基序列是确定的,A错误;
B、沃森和克里克提出的DNA双螺旋结构模型属于物理模型,DNA链中脱氧核糖和磷酸交替连接排列在外侧,构成基本骨架,碱基排列在内侧,B正确;
C、构成DNA分子的脱氧核苷酸虽只有4种,但其数目却可以成千上万,更重要的是形成碱基对的排列顺序可以千变万化,从而决定了DNA分子的多样性,C正确;
D、基因通常是有遗传效应的DNA片段,基因可以是DNA片段,但DNA片段不一定是基因,如DNA片段中非遗传效应片段不是基因,D正确。
故选A
13. 下列关于基因突变和基因重组的叙述,正确的是( )
A. DNA分子中发生碱基对的替换、增添或缺失属于基因突变
B. 基因突变能产生新的基因型,基因重组能产生新的基因
C. 非同源染色体上的非等位基因自由组合可以发生基因重组
D. 基因突变发生在生物个体的任何时期,体现基因突变的不定向性
【答案】C
【解析】
【分析】1、基因突变是指基因中碱基对的增添、缺失或替换,这会导致基因结构的改变,进而产生新基因。
2、基因重组是指在生物体进行有性生殖的过程中,控制不同性状的非等位基因重新组合,包括两种类型:①自由组合型:减数第一次分裂后期,随着非同源染色体自由组合,非同源染色体上的非等位基因也自由组合。②交叉互换型:减数第一次分裂前期(四分体),基因随着同源染色体的非姐妹染色单体的交叉互换而发生重组。此外,某些细菌(如肺炎双球菌转化实验)和在人为作用(基因工程)下也能产生基因重组。
3、基因自由组合定律的实质是:位于非同源染色体上的非等位基因的分离或自由组合是互不干扰的;在减数分裂过程中,同源染色体上的等位基因彼此分离的同时,非同源染色体上的非等位基因自由组合。
【详解】A、DNA分子中发生碱基对的替换、增添或缺失不一定属于基因突变,若碱基对的增添、缺失或替换发生在不具有遗传效应的DNA片段,则不会引起基因突变,A错误;
B、基因突变能产生新的基因,也能产生新的基因型,基因重组不能产生新的基因,但能产生新的基因型,B错误;
C、基因重组是指在生物体进行有性生殖的过程中,控制不同性状的非等位基因重新组合,非同源染色体上的非等位基因自由组合可以发生基因重组,C正确;
D、一个基因可以发生不同突变产生一个以上的等位基因,说明突变具有很多种方向,体现了基因突变的不定向性,D错误。
故选C。
14. 下图是人类精原细胞的增殖情况,下列叙述正确的是( )
A. 图中①④过程均可形成姐妹染色单体
B. 图中④过程中细胞的染色体组数不会发生变化
C. 图中②过程细胞会适度生长
D. 图中①③过程可发生的变异类型相同
【答案】C
【解析】
【分析】据图分析:①表示精原细胞通过有丝分裂增殖过程;②表示减数第一次分裂前的间期,细胞内主要进行DNA的复制和有关蛋白质的合成;③表示减数第一次分裂,主要发生同源染色体的配对、分离;④表示减数第二次分裂,形成4个精细胞。
【详解】A、①表示精原细胞通过有丝分裂增殖的过程,经染色体复制可形成姐妹染色单体;④表示减数第二次分裂,④过程中染色单体消失,A错误;
B、④表示减数第二次分裂,在减数第二次分裂后期,着丝粒分裂,染色体组数目加倍,形成两个染色体组,B错误;
C、②表示减数第一次分裂前的间期,细胞内主要进行DNA的复制和有关蛋白质的合成,细胞会适度生长,C正确;
D、图中③过程发生变异是基因重组,而①(有丝分裂)过程不能发生,D错误。
故选C。
15. 下列关于人类遗传病及其实例的分析中,不正确的是( )
A. 多指、苯丙酮尿症、原发性高血压是单基因遗传病
B. 21三体综合征、猫叫综合征都是染色体异常引起的
C. 多基因遗传病易受环境因素的影响,在群体中发病率比较高
D. 由于遗传物质发生改变而引起的疾病是遗传病
【答案】A
【解析】
【分析】1、人类遗传病一般是指由遗传物质改变引起的疾病,主要分为单基因遗传病、多基因遗传病和染色体异常遗传病。
2、人类遗传病不都是基因突变而产生致病基因引起,如染色体结构或数目异常引起的遗传病,这类遗传病患者体内可能不携带致病基因,只是染色体异常导致基因数量或排列顺序不正常。
【详解】A、单基因遗传病是指受一对等位基因控制的遗传病,多指、苯丙酮尿症是单基因遗传病,原发性高血压属于多基因遗传病,A错误;
B、21三体综合征属于染色体数目异常,猫叫综合征是5号染色体片段缺失,B正确;
C、多基因遗传病是由多对等位基因异常引起的,多基因遗传病易受环境因素的影响,在群体中发病率比较高,C正确;
D、人类遗传病一般是指由遗传物质改变引起的疾病,主要分为单基因遗传病、多基因遗传病和染色体异常遗传病,D正确。
故选A。
16. 2022年诺贝尔生理学或医学奖授予斯万特·帕博,他从化石中提取古生物DNA进行测序,绘制了尼安德特人基因组草图,分析了现代人类和已灭绝古代人类的基因差异,在“关于已灭绝人类基因组和人类进化的发现”方面做出了突出贡献。下列叙述错误的是( )
A. 提取古生物DNA进行测序,是生物进化的分子水平证据
B. 不同生物DNA的差异可揭示物种亲缘关系的远近
C. 大量的化石证实了生物是由原始的共同祖先逐渐进化而来的
D. 对研究生物进化的证据而言,基因组序列比化石更直接
【答案】D
【解析】
【分析】化石证据:在研究生物进化的过程中,化石是最重要的、比较全面的证据,化石在地层中出现的先后顺序,说明了生物是由简单到复杂、由低等到高等、由水生到陆生逐渐进化而来的。
【详解】A、分子水平的证据是指不同生物的DNA和蛋白质等生物大分子,既有共同点,又存在差异性,提取古生物DNA进行测序,是生物进化的分子水平证据,A正确;
B、不同生物DNA的差异可揭示物种亲缘关系的远近,差异越小,亲缘关系越近,B正确;
C、在研究生物进化的过程中,化石是最重要的、比较全面的证据,大量的化石证实了生物是由原始的共同祖先逐渐进化而来的,C正确;
D、化石是保存在岩层中的古生物遗物和生活遗迹,直接说明了古生物的结构或生活习性,因此生物进化的直接证据是化石证据,D错误。
故选D。
17. 下列关于适应的叙述不正确的是( )
A. 适应不仅是指生物对环境的适应,也包括生物的结构与功能相适应
B. 适应相对性的根本原因是遗传的稳定性与环境不断变化之间的矛盾
C. 达尔文认为适应形成的原因是用进废退和获得性遗传
D. 仙人掌的叶退化成叶刺后有利于保水,但光合作用减弱,体现了适应的相对性
【答案】C
【解析】
【分析】适应的普遍性和相对性:
1、普遍性(1)含义:生物体的形态结构适合于完成一定的功能;生物体形态结构及其功能适合于该生物在一定环境中生存和繁殖。(2)原因:自然选择。
2、相对性的原因:遗传物质的稳定性和环境条件的变化相互作用的结果。
【详解】A、生物体的形态结构适合于完成一定的功能,生物体形态结构及其功能适合于该生物在一定环境中生存和繁殖,因此适应不仅是指生物对环境的适应,也包括生物的结构与功能相适应,A正确;
B、适应具有相对性,具有不利变异的个体,可能由于环境突然改变,而成为有利变异,而不会过早死亡,也能留下后代,适应相对性的根本原因是遗传的稳定性与环境不断变化之间的矛盾,B正确;
C、拉马克认为适应的形成是用进废退和获得性遗传的结果,达尔文认为适应的形成是自然选择的结果,C错误;
D、仙人掌的叶退化成叶刺后有利于保水,适应于干旱的环境,但光合作用减弱,不利于积累有机物,说明适应具有相对性,D正确。
故选C。
18. 已知某双链DNA分子中,C与G之和占全部碱基总数的36%,其中一条链中的T与C分别占该链碱基总数的34%和18%,则在它的互补链中,T与C占该链碱基总数的比例分别为( )
A. 36% 、 18% B. 18%、18% C. 30%、18% D. 30%、36%
【答案】C
【解析】
【分析】DNA分子双螺旋结构主要特点:DNA分子是由两条链组成的,这两条链按反向平行方式盘旋成双螺旋结构。 DNA分子中的脱氧核糖和磷酸交替连接,排列在外侧,构成基本骨架;碱基排列在内侧。两条链上的碱基通过氢键连接成碱基对,并且碱基配对有一定的规律:A(腺嘌呤)一定与T(胸腺嘧啶)配对;G(鸟嘌呤)一定与C(胞嘧啶)配对。碱基之间的这种一一对应的关系,叫做碱基互补配对原则。
【详解】已知某DNA分子中,G与C配对,则C=G=18%,A=T=50%﹣18%=32%。其中一条链中的T与C分别占该链碱基总数的34%和18%,即T1=34%、C1=18%,根据碱基互补配对原则,双链DNA分子中,T=(T1+T2)÷2,计算可得T2=30%,同理,C2=18%,C正确。
故选C。
19. 某二倍体动物种群中A基因对a基因为显性,A基因频率为0.6。由于栖息环境气温升高,含有a基因的配子中有一定比例无法存活而被淘汰,此淘汰比例称为淘汰系数,用d表示。此种群个体间随机交配,若基因A和a都不发生突变,且没有迁入和迁出,下列有关说法错误的是( )
A. 该动物种群因气温变化而发生了进化
B. 该动物种群中AA基因型的频率会逐渐升高
C. 若d=1/2,则F1中aa的基因型频率为1/16
D. 自交代数较多时,种群中基因型为aa的个体消失
【答案】D
【解析】
【分析】A对a为显性,A基因频率为0.6,即a基因频率为0.4,若配子均存活,则含A配子和含a配子的比例为3:2。
【详解】A、环境温度效应引起使小鼠种群带有a基因的配子中有一定比例被淘汰,说明环境温度起到自然选择的作用,使A/a基因频率发生定向改变,种群因气温变化而发生了进化,A正确;
B、栖息环境温度效应会使带有a基因的配子中有一定比例被淘汰,则a基因频率有所下降,基因型为aa的个体所占比例减小,AA基因型的频率会逐渐升高,B正确;
C、若淘汰系数d=1/2,a基因频率为0.4,存活的a基因频率为0.2,A基因频率为0.6,故种群中A:a=3:1,则含a配子所占比例为1/4,F1 中aa的基因型频率为1/16,C正确;
D、d为淘汰系数,表示的是比例,是指含有a基因的配子中有一定比例被淘汰,含有a基因的配子一定存在,自交代数较多时,种群中基因型为aa的个体不会消失,D错误。
故选D。
20. 水稻高秆(D)对矮秆(d)为显性,抗稻瘟病(R)对易感稻瘟病(r)为显性,控制两对性状的基因独立遗传。现用一个纯合易感稻瘟病的矮秆品种(抗倒伏)与一个纯合抗稻瘟病的高秆品种(易倒伏)杂交得F1,F1自交得F2,F2的表型之比为9:3:3:1.下列说法错误的是( )
A. F1全部表现为易倒伏且抗稻瘟病
B. F1个体能产生四种比例相同的配子
C. F2中表型与亲本不同的个体占 5/8
D. F2出现既抗倒伏又抗病类型的比例是3/16
【答案】C
【解析】
【分析】基因自由组合定律的实质是:位于非同源染色体上的非等位基因的分离或自由组合是互不干扰的;在减数分裂过程中,同源染色体上的等位基因彼此分离的同时,非同源染色体上的非等位基因自由组合。
【详解】AB、纯合易感稻瘟病的矮秆品种(ddrr)×纯合抗稻瘟病的高秆品种(DDRR)→F1均为抗稻瘟的高秆易倒伏个体(DdRr),F1能产生DR、Dr、dR和dr四种比例相等的配子,AB正确;
CD、自交F2中,D_R_(抗稻瘟病的高秆品种):D_rr(易感稻瘟病高秆):ddR_(抗稻瘟病矮秆):ddrr(易感稻瘟病矮秆)=9:3:3:1,其中既抗倒伏又抗病类型的比例是3/16,与亲本不同的个体占 6/16=3/8,C错误,D正确。
故选C。
第Ⅱ卷 非选择题(共60分)
注意事项:
1.必须使用0.5毫米黑色签字笔在答题卡上题目指示区域内作答,答在该试题卷上无效。
2.第I卷共5个大题,共计60分。
21. 甲图为某绿色植物叶肉细胞光合作用过程示意图,乙图表示某种植物光合作用强度与光照强度的关系。回答下列问题:
(1)甲图中光反应的场所是___________________,产生的[8]_________和电子可以与[5]NADP+结合生成[2]_________________________。
(2)甲图中的[3]为________,图中[7]转化为糖类的过程中涉及的能量转变是_____转化为有机物中稳定的化学能。
(3)若突然降低环境中CO2浓度,则[6]____________的含量短时间内将会__________。
(4)乙图中c点时植物叶肉细胞合成ATP的场所有__________。当光照强度升至一定值后,植物光合速率将不再加快,此时限制光合速率的环境因素主要有________。
(5)在某光照强度下,此植物的叶肉细胞光合作用强度与细胞呼吸强度相等,则整株植物的净光合速率________O(填“大于”“小于”或“等于”)。
【答案】(1) ①. 类囊体的薄膜上 ②. H+ ③. NADPH
(2) ①. ATP ②. 将ATP和NADPH中活跃的化学能
(3) ①. 五碳化合物 ②. 增加
(4) ①. 叶绿体、线粒体、细胞质基质 ②. 温度和CO2浓度 (5)小于
【解析】
【分析】光合作用包括光反应和暗反应阶段:
1、光反应阶段是在类囊体的薄膜上进行的。叶绿体中光合色素吸收的光能将水分解为氧和H+,氧直接以氧分子的形式释放出去,H+与氧化型辅酶Ⅱ(NADP+)结合,形成还原型辅酶Ⅱ(NADPH)。还原型辅酶Ⅱ作为活泼的还原剂,参与暗反应阶段的化学反应,同时也储存部分能量供暗反应阶段利用;在有关酶的催化作用下,提供能量促使ADP与Pi反应形成ATP。
2、暗反应在叶绿体基质中进行,在特定酶的作用下,二氧化碳与五碳化合物结合,形成两个三碳化合物。在有关酶的催化作用下,三碳化合物接受ATP和NADPH释放的能量,并且被NADPH还原。一些接受能量并被还原的三碳化合物,在酶的作用下经过一系列的反应转化为糖类;另一些接受能量并被还原的三碳化合物,经过一系列变化,又形成五碳化合物。
3、分析图甲:图中1表示氧气,2表示NADPH,3表示ATP,4表示ADP和Pi,5表示NADP+,6表示五碳化合物,7表示三碳化合物,8表示H+和电子。
4、分析图乙:该图表示某种植物光合作用强度与光照强度的关系,a表示的是呼吸作用的强度,因为当光照为0是没有光合作用释放出的二氧化碳由线粒体产生;b表示光合作用强度<呼吸作用强度,此时线粒体还需从外界环境中吸收氧气;c为光补偿点,此时呼吸作用强度=光合作用强度;d时刻光合作用强度大于呼吸作用的强度,需从外界环境中吸收二氧化碳;e为光的饱和点。
【小问1详解】
光反应阶段是在类囊体的薄膜上进行的,叶绿体中光合色素吸收的光能将水分解为氧和H+,氧直接以氧分子的形式释放出去,H+、电子与氧化型辅酶Ⅱ(NADP+)结合,形成[2]还原型辅酶Ⅱ(NADPH)。
【小问2详解】
2表示NADPH,3表示ATP,6表示五碳化合物,7表示三碳化合物,三碳化合物转化为糖类的过程中将ATP和NADPH中活跃的化学能转化为有机物中稳定的化学能。
【小问3详解】
6表示五碳化合物,若若突然降低环境中CO2浓度,二氧化碳固定减慢,消耗五碳化合物减少,而三碳化合物还原生成五碳化合物的速度基本不变,因此短时间内五碳化合物的含量将会增加。
【小问4详解】
c为光补偿点,此时呼吸作用强度=光合作用强度,乙图中c点时植物叶肉细胞合成ATP的场所有叶绿体、线粒体、细胞质基质。当光照强度升至一定值后,植物光合速率将不再加快,说明此时光照强度不再是其影响因素,此时限制光合速率的环境因素主要有温度和CO2浓度等。
【小问5详解】
由于植物还含有只能进行呼吸作用而不能进行光合作用的细胞,故在某光照强度下,若此植物的叶肉细胞光合作用强度与细胞呼吸强度相等,则整株植物的净光合速率小于0。
22. 蛙的受精卵具有活跃的DNA合成能力,而脑组织则不能分裂。科学家进行了如图所示的核移植实验,请分析回答下列问题:
(1)正常情况下蛙的受精卵中DNA来自于______,受精卵通过______实现增殖;该实验中进行核移植产生的重组细胞,DNA主要来自于______。
(2)单独的细胞核不能生存的原因是______;单独的细胞质能够生活一段时间,但最终死亡的原因是______。由此说明了______。
(3)脑组织细胞不能分裂,但是脑细胞的细胞核与受精卵的细胞质重组后的细胞可以正常分裂。由此推测脑细胞不能分裂的原因可能是______。
【答案】(1) ①. 精卵双方 ②. 有丝分裂 ③. 脑细胞(的细胞核)
(2) ①. 缺乏来自细胞质的能量和营养物质的供应 ②. 失去细胞核的控制,细胞质无法正常代谢 ③. 细胞质和细胞核是相互依存的统一整体
(3)脑细胞的细胞质抑制细胞分裂
【解析】
【分析】细胞只有保持完整性,才能完成其复杂的生命活动。细胞作为基本的生命系统,其结构复杂而精巧,各组分之间分工合作成为一个整体,使生命活动能够在变化的环境中自我调控、高度有序地进行;细胞各部分结构和功能虽不相同,但它们是相互联系、分工合作、协调一致地共同完成各项生命活动的。由图可知,单独的细胞核不能存活,脑细胞的无核部分仍能生活一段时间,但最终死亡。
【小问1详解】
常情况下蛙的受精卵中DNA来自于父方和母方即精卵双方,受精卵通过有丝分裂进行增殖;分析图可知,脑细胞提供细胞核,受精卵提供除核以为的细胞质,所以该实验中进行核移植产生的重组细胞,DNA主要来自于脑细胞的细胞核。
【小问2详解】
单独的细胞核缺少了细胞质提供的物质和能量,不能生存。单独的细胞质失去细胞核的控制,细胞质无法正常代谢最终死亡。由此说明了细胞质和细胞核是相互依存的统一整体。
【小问3详解】
脑组织细胞不能分裂,但是脑细胞的细胞核与受精卵的细胞质重组后的细胞可以正常分裂。由此推测脑细胞的细胞质抑制细胞分裂导致脑细胞不能分裂。
23. 科学家分析了多种生物DNA的碱基组成,不同生物或生物体不同器官(细胞)的DNA分子中有关碱基比例的一部分实验数据如下表所示。请回答下列问题:
生物或器官(细胞)
小麦
人
猪
牛
肝
胰
脾
肾
胃
肺
精子
(A+T)/(G+C)
1.21
1.52
1.43
1.42
1.43
1.29
1.30
1.29
1.30
(1)DNA具有多样性和特异性,________________________,构成了DNA的多样性,而________________________,又构成了每个DNA分子的特异性。不同生物的DNA中4种脱氧核苷酸的比例不同,这说明DNA具有______性。
(2)同种生物不同器官细胞的DNA中脱氧核苷酸的比例基本相同,这说明同种生物的DNA碱基组成具有______(填“一致性”或“特异性”)。牛的肾和肺的DNA碱基比例相同,原因是________________________;但精子与肾和肺的DNA碱基比例稍有差异,原因是________________________。
(3)据表可知,小麦和人的DNA的碱基比例不同,______(填“能”或“不能”)据此初步判断小麦和人的DNA的热稳定性不同,原因是________________________。
(4)除少数病毒外,所有生物的DNA都由4种相同的碱基组成,从生命起源和生物进化角度说明原因:________________________。
【答案】(1) ①. 碱基排列顺序的千变万化 ②. 碱基特定的排列顺序 ③. 多样
(2) ①. 一致性 ②. 它们是由同一受精卵经有丝分裂产生的体细胞构成的 ③. 精子含X或Y染色体,X、Y染色体上的DNA分子有差异
(3) ①. 能 ②. A—T碱基对之间有2个氢键,G—C碱基对之间有3个氢键,小麦和人的DNA分子中G—C碱基对所占比例不同,可初步判断二者DNA的热稳定性不同
(4)除病毒外,所有生物都是由共同祖先进化而来的
【解析】
【分析】DNA由脱氧核苷酸组成的大分子聚合物。脱氧核苷酸由碱基、脱氧核糖和磷酸构成。其中碱基有4种:腺嘌呤(A)、鸟嘌呤(G)、胸腺嘧啶(T)和胞嘧啶(C)。
【小问1详解】
DNA具有多样性和特异性,碱基排列顺序的千变万化,构成了DNA的多样性,而碱基特定的排列顺序,又构成了每个DNA分子的特异性。不同生物的DNA中4种脱氧核苷酸的比例不同,这说明DNA具有多样性。
【小问2详解】
同种生物不同器官细胞的DNA中脱氧核苷酸的比例基本相同,这说明同种生物的DNA碱基组成具有一致性。牛的肾和肺的DNA碱基比例相同,这是因为这些组织细胞是由同一受精卵经有丝分裂产生的体细胞,这些细胞中的遗传物质是相同的;精子与肾和肺的DNA碱基比例稍有差异,是因为牛的精子是由减数分裂形成的,精子含X或Y染色体,X、Y染色体上的DNA分子有差异。
【小问3详解】
在DNA的双螺旋结构中,A—T碱基对之间有2个氢键,G—C碱基对之间有3个氢键,因此DNA分子中G和C碱基对比例越高,DNA分子越稳定,故可根据小麦和人的DNA的碱基比例不同,初步判断小麦和人的DNA的热稳定性不同。
【小问4详解】
除少数病毒外,所有生物的DNA都是由相同的4种碱基组成的,从生物进化的角度说明除病毒外的所有生物具有共同的起源,有一定的亲缘关系。
24. 阅读下列材料,回答问题:
材料一 枯叶蝶停息在树上时,形态酷似一片枯叶,天敌很难发现。雷鸟在冬季来临之前换上白色羽毛,有利于在白雪皑皑的环境中保护自己。
材料二在一个山谷中,有一群鼠“快乐”地生活着。雌鼠和雄鼠之间可以自由交配,后来因气候变化,山谷中形成一条汹涌的大河,将鼠群一分为二、几千年后,河流干涸了,两个鼠种群又相遇了,但是人们发现(假设)两个鼠群的鼠不能进行交配,或交配后产生的后代是不育的。
(1)材料一中,枯叶蝶的形态、雷鸟的毛色都与所处环境相似,体现了生物经过长期的_____________能形成对环境的适应性。但是,枯叶蝶“装模作样”再逼真,也能容易被视觉敏锐的天敌发现而被捕食;雷鸟在冬季降雪推迟时,反而“弄巧成拙”成为活靶子,容易被淘汰。这说明生物对环境的适应具有_____________(填“绝对性”或“相对性”)。
(2)材料二中,隔开几千年之后,两个鼠群的鼠是否还是同一个物种?_____________,原因是两个鼠群的鼠之间形成了_____________。
(3)综合材料一和材料二发现,自然界的不同物种之间、生物与环境之间在相互影响中不断进化发展,这就是_____________进化。
【答案】(1) ①. 自然选择 ②. 相对性
(2) ①. 不是(或否) ②. 生殖隔离
(3)协同
【解析】
【分析】适应是生物通过遗传和变异产生的适应环境的一种现象,而环境的变化会使生物的适应存在局限性。即在环境发生变化后,原来的适应可能会变成一种不适应。故适应的相对性是遗传的稳定性与环境不断变化之间的矛盾。
【小问1详解】
材料一中,枯叶蝶的形态、雷鸟的毛色都与所处环境相似,说明长期的自然选择使生物在形态、结构、功能等各个方面都表现出适应性;由题干可知,生物对环境的适应随环境改变而改变,因此这种适应具有相对性。
【小问2详解】
两个鼠群不能交配,或交配产生的后代不可育,说明这两个鼠群存在生殖隔离,生殖隔离是新物种形成的标志,因此这两个鼠群的鼠不是同一物种。
【小问3详解】
协同进化是指不同物种之间、生物与环境之间在相互影响中不断进化发展。
25. 如图为白化病遗传系谱图(相关基因用A、a表示),请据图回答下列问题:
(1)Ⅱ2和Ⅲ1的基因型分别为 _______、_______。
(2)Ⅲ2是纯合子的概率为 __________________,Ⅲ3的基因型为 _______。
(3)若Ⅲ2和Ⅲ3婚配,后代患白化病的可能性为 __________________,预计他们生一肤色正常男孩的概率为 ___________________所以国家禁止近亲结婚。
(4)若Ⅲ3(正常)与一个并指的男人结婚(并指B对正常b为显性),他们生了一个白化病且手指正常的孩子。若他们再生一个孩子,只患一种病的概率是 __________________。
【答案】(1) ①. Aa ②. aa
(2) ①. 1/3 ②. Aa
(3) ①. 1/6 ②. 5/12
(4)1/2
【解析】
【分析】由题可知,Ⅱ3为患白化病的女性,而Ⅰ1和Ⅰ2表现正常,根据无中生有为隐性,隐性遗传看女患病,判断白化病为常染色体隐性遗传病,据此答题即可。
【小问1详解】
根据Ⅰ1和Ⅰ2的女儿Ⅱ3为患白化病,可知白化病为常染色体隐性遗传病,Ⅲ1患病,所以其基因型为aa,其双亲都是携带者,所以Ⅱ1和Ⅱ2基因型为Aa。
【小问2详解】
Ⅱ1和Ⅱ2的基因型均为Aa,所以Ⅲ2表现正常,Ⅲ2的基因型为1/3AA、2/3Aa,即Ⅲ2是纯合子的概率为1/3,Ⅱ3为患者,所以基因型为aa,其女儿Ⅲ3表现正常,所以基因型为Aa。
【小问3详解】
由(2)可知,Ⅲ3基因型为Aa,Ⅲ2的基因型为1/3AA、2/3Aa,所以若Ⅲ2 和Ⅲ3婚配,后代患白化病的可能性为:2/3×1/4=1/6。他们生一肤色正常孩子的概率为1-1/6=5/6,该孩子为男孩的概率为1/2,所以预计他们生一肤色正常男孩的概率为5/6×1/2=5/12。
【小问4详解】
2023-2024学年四川省泸州市泸县第四中学高二上学期开学考试生物试题含答案: 这是一份2023-2024学年四川省泸州市泸县第四中学高二上学期开学考试生物试题含答案,文件包含四川省泸州市泸县四中2023-2024学年高二上学期开学生物试题Word版含解析docx、四川省泸州市泸县四中2023-2024学年高二上学期开学生物试题Word版无答案docx等2份试卷配套教学资源,其中试卷共33页, 欢迎下载使用。
四川省泸州市泸县第四中学2023-2024学年高二上学期期中生物试题(Word版附解析): 这是一份四川省泸州市泸县第四中学2023-2024学年高二上学期期中生物试题(Word版附解析),共21页。试卷主要包含了选择题等内容,欢迎下载使用。
四川省泸州市泸县第四中学2023-2024学年高一11月期中生物试题(Word版附解析): 这是一份四川省泸州市泸县第四中学2023-2024学年高一11月期中生物试题(Word版附解析),共17页。试卷主要包含了 下列对生命系统的认识正确的是, 细胞代谢和遗传的控制中心是, 下列关于糖的叙述,错误的是等内容,欢迎下载使用。