2022-2023学年陕西省汉中市洋县七年级(下)期末生物试卷(含解析)
展开
这是一份2022-2023学年陕西省汉中市洋县七年级(下)期末生物试卷(含解析),共23页。试卷主要包含了选择题,简答题,实验探究题等内容,欢迎下载使用。
2022-2023学年陕西省汉中市洋县七年级(下)期末生物试卷
一、选择题(本大题共25小题,共25.0分)
1. 孕期妇女需要多补铁,铁元素会通过______进入胎儿体内,供其生长发育所需。( )
A. 胎盘和脐带 B. 羊水 C. 卵巢 D. 输卵管
2. “试管婴儿”技术是将男性的______产生的精子与女性的______产生的卵细胞在体外受精形成受精卵,并发育为早期胚胎,然后植入母体内。( )
A. 输精管子宫 B. 睾丸输卵管 C. 前列腺卵巢 D. 睾丸卵巢
3. 我们应该正确认识青春期的变化,走向绽放持久生命活力的人生。下列属于青春期发育特点的是( )
A. 心肺功能减弱 B. 生殖器官开始形成
C. 出现第二性征 D. 男女体形无明显区别
4. 生活方式与健康密切相关,下列生活方式较为健康合理的是( )
A. 经常玩手机,熬夜上网打游戏 B. 适当进行体育和娱乐活动,调节心情
C. 偏爱油炸食品,经常喝碳酸饮料 D. 随地吐痰,咳嗽时打喷嚏从不掩口鼻
5. 小明的奶奶患有骨质疏松症,下列最有利于治疗该疾病的食物组合是( )
A. 牛奶、带鱼 B. 馒头、面条 C. 米饭、巧克力 D. 胡萝卜、番茄
6. 洋县黑米,陕西省汉中市洋县特产,中国国家地理标志产品。洋县黑米所含的下列营养物质中,能为人体提供能量的有( )
①淀粉
②脂肪
③铁
④蛋白质
⑤维生素B1
A. ①②④ B. ①③④ C. ②③⑤ D. ③④⑤
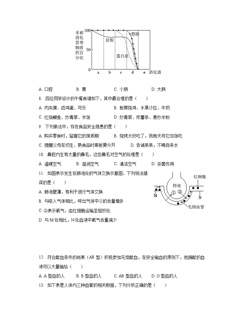
7. 如图曲线分别表示淀粉、蛋白质和脂肪在消化道中各器官内(依次用a~e表示)被消化的程度,其中d是( )
A. 口腔 B. 胃 C. 小肠 D. 大肠
8. 四位同学设计的午餐食谱如下,其中最合理的是( )
A. 肉夹馍、卤鸡蛋、可乐 B. 板栗烧鸡、水果沙拉、牛奶
C. 红烧鲫鱼、炒青菜、米饭 D. 炒青菜、炸薯条、素炒米粉
9. 下列做法中,存在食品安全隐患的是( )
A. 购买零食时,留意它的保质期 B. 烧烤太好吃了,我每天将它当饭吃
C. 提醒父母在切生、熟食品时案板要分开 D. 告诫弟弟,不喝自来水
10. 鼻腔内生有大量的鼻毛,这些鼻毛对空气的处理是( )
A. 温暖空气 B. 湿润空气 C. 清洁空气 D. 杀菌作用
11. 如图表示发生在肺泡处的气体交换示意图,下列说法错误的是( )
A. 肺泡壁薄,有利于进行气体交换
B. 与吸入气体相比,呼出气体中①的含量增多
C. ②表示氧气,由红细胞运输至组织处
D. 与M处相比,N处血液中氧气含量减少
12. 符合献血条件的肖某(AB型)积极参加无偿献血,在安全输血的原则下,他捐献的血液可以大量输给( )
A. A型血的人 B. B型血的人 C. AB型血的人 D. O型血的人
13. 如下表是人体内三种血管的相关数据,下列分析正确的是( )
特征
①
②
③
血管直径(微米)
5000
4000
8
管壁厚度(微米)
500
1000
0.5
管壁中弹性组织
较少
较多
无
A. ①的管腔较大,为动脉 B. ②的管壁最厚,弹性最大
C. ①和③内的血流速度相同 D. ③是静脉,管壁最薄
14. 血液流经下列器官后,成分发生的变化正确的是( )
A. 流经肺——二氧化碳含量增加 B. 流经肾脏——尿素含量增加
C. 饭后流经小肠——营养物质含量减少 D. 流经大脑——葡萄糖含量减少
15. 正常人的尿液中不含葡萄糖,是因为肾单位中有重吸收葡萄糖的结构,这个结构是( )
A. 肾小球 B. 肾小囊 C. 肾小管 D. 输尿管
16. 为了研究肾脏的功能,科学家利用微穿刺法将显微操纵仪插入如图肾单位的①内吸取液体进行分析,微吸管从①内吸取的液体是( )
A. 血浆
B. 原尿
C. 血液
D. 尿液
17. 夏天天气炎热,人通常会有以下感受:大汗淋漓,汗被流入口中会感觉到咸味,体表甚至会( )
A. 汗液通过汗腺的导管排出体外 B. 臭味是因为汗液中有尿素
C. 排汗不能排出体内多余的无机盐 D. 大量排汗后,可以适当补充矿物质水
18. 如图中甲、乙表示两种异常眼的成像路径,丙、丁表示矫正视力需配戴的镜片。下列叙述正确的是( )
A. 甲是远视眼,需配戴丙矫正 B. 甲是近视眼,需配戴丁矫正
C. 乙是远视眼,需配戴丁矫正 D. 乙是近视眼,需配戴丙矫正
19. 下列做法有利于耳、眼保健的是( )
A. 开玩笑时对着同学耳朵吼叫 B. 长时间戴耳机听歌,并调大音量
C. 经常坐公共汽车时看书 D. 写作业半小时后,远眺几分钟
20. 跳水运动员参加跳水比赛时,协调运动、维持身体平衡的结构主要是( )
A. 小脑 B. 大脑 C. 脊髓 D. 脑干
21. 神经系统结构和功能的基本单位是神经元。下列关于神经元的叙述,正确的是( )
A. 由细胞核和突起构成 B. 不含有细胞膜
C. 神经纤维由短的突起形成 D. 能接受刺激、产生并传导冲动
22. 瞳孔是虹膜中间的开孔。瞳孔的大小随光线的强弱而反射性改变,称为瞳孔对光反射。下面是瞳孔对光反射的过程,关于该反射的叙述正确的是( )
强光刺激→感受器→传入神经脑干中的神经中枢→传出神经瞳孔括约肌等→瞳孔缩小
A. 属于条件反射 B. 可减弱强光对视网膜的刺激
C. 感受器位于晶状体上 D. 视神经是传出神经
23. 小明骑自行车回家时,路上看到红灯亮起,他迅速停下等待。下列关于小明这一反射的分析,正确的是( )
A. 属于非条件反射,由大脑控制完成 B. 属于非条件反射,由脊髓控制完成
C. 属于条件反射,由大脑控制完成 D. 属于条件反射,由脊髓控制完成
24. 侏儒症患者是因为幼年时哪种激素分泌不足引起的( )
A. 生长激素 B. 甲状腺激素 C. 胰岛素 D. 性激素
25. “推进生态优先、节约集约、绿色低碳发展”。下列做法不符合这一理念的是( )
A. 垃圾分类回收,减少资源浪费 B. 焚烧作物秸秆,增加土壤肥力
C. 公共交通出行,践行低碳生活 D. 合理使用农药,减少环境污染
二、简答题(本大题共5小题,共29.0分)
26. 我国全面推行“健康中国”战略,针对青少年开展合理膳食,健康运动等教育。如图是人体部分消化系统示意图,请据图回答问题:
(1)若图中②处导管阻塞,最有可能导致人体对 ______ (填“蛋白质”或“脂肪”)的消化能力下降。
(2)食物中的淀粉最终被分解成 ______ ,才能被吸收进入血液。图中③既能分泌消化液消化糖类,又能分泌 ______ (填激素名称)调节糖类在体内的吸收、利用和转化等。
(3)④的内表面有许多环形皱襞和 ______ ,能大大增加吸收营养物质的面积。
(4)《中国居民膳食指南(2022)》提出:应每天摄入谷薯类、果蔬类、畜禽肉、鱼蛋奶和豆类食物,不喝或少喝含糖饮料,青少年每天摄入的能量需要在1800~2000卡路里。如下表是青少年小明某一天的用餐信息。
食物
奶茶
薯条
面包
米饭
炸鸡
火腿
热量/卡路里
900
300
280
240
896
300
类别
高糖饮料
谷薯类
畜禽肉
根据资料及表中的信息分析,小明一天的能量摄入 ______ (填“过少”“正常”或“过多”),且缺少 ______ 、鱼蛋奶和豆类食物。
27. 如图1是食物的吞咽过程;图2是“海姆立克急救法”的动作图解,该方法主要应用于急性呼吸道阻塞。请据图回答问题:
(1)当异物经过图1中消化系统和呼吸系统的共同通道—— ______ 时,若会厌软骨来不及盖住喉口,异物易由喉口进入气管,影响 ______ 与外界进行气体交换。
(2)异物进入气管后,会引起剧烈咳嗽,这属于 ______ (填“条件”或“非条件”)反射。若异物不能排出,会导致呼吸困难,从而危及生命。
(3)采用图2海姆立克急救法进行急救时,施压者通过挤压,使患者的膈的顶部快速 ______ (填“上升”或“下降”),胸腔容积缩小,肺内气压相应 ______ (填“升高”或“降低”),产生较强的气流将异物排出,挽救生命。
28. 血栓是影响人类健康的“影子杀手”,了解血栓对于指导人们健康地生活具有重要的意义。如图1为心脏结构示意图,A~D表示心脏四腔,①~⑤表示与心脏直接相连的血管,请据图回答问题:
(1)若血管内表面的内皮细胞出现损伤,血细胞中参与止血功能的 ______ 聚集在受损处进行修复。若在修复过程中发生异常,会形成凝血块,进一步产生血栓。
(2)若静脉血栓大量形成并脱落,会经由上、下腔静脉抵达图1的 ______ (填字母),然后继续经肺循环由 ______ (填字母)、肺动脉抵达肺,引发肺栓塞,造成呼吸困难。
(3)当血栓发生在冠状动脉时,会引起心肌梗塞。医生需要将图2中的人工心脏植入到患者图1的 ______ (填字母)的壁上,辅助该心室的功能,将血液泵入主动脉,进而将血液输送到全身各处。主动脉指的是图1中的 ______ (填序号)。
(4)长时间久坐、过量摄入高脂高糖食物等不良习惯,导致年轻人下肢静脉血栓的事件时有发生。为了预防下肢静脉血栓,请提出一条合理的建议: ______ 。
29. 2023年世界肾脏日的主题是:“人人享有肾脏健康-应对突发风险,关心弱势群体”。请分析下列资料,回答相关问题:
肾脏的基本生理功能是形成尿液,排出代谢废物。肾功能如果出现问题,会影响患者体内代谢废物的及时排出,严重的话会危及患者的生命。目前,肾脏移植是治疗肾功能衰竭的最佳方案。在无法进行肾脏移植的情况下,血液透析是肾衰竭患者的有效治疗方式,其原理如下:当患者的血液通过导管进入透析仪器中时,其中的废物就透过半透膜扩散到膜外透析液中去,最后经过透析的、除去废物的血液再流回人体内。
(1)正常情况下,人体形成和排出尿液的过程是:肾脏→ ______ → ______ →尿道。
(2)排尿时,尿道口括约肌在神经系统的调节下,控制尿液的排出。健康成年人能有意识地控制排尿,是因为大脑发育完善,能控制低级排尿中枢—— ______ 完成排尿反射。
(3)根据资料分析,目前对于肾功能衰竭能够实施的有效医治方法主要有 ______ 和血液透析。
(4)血液透析相当于尿液形成过程中的 ______ 作用。透析液的成分与人体的血浆相似,半透膜相当于肾单位中 ______ 和肾小囊内壁。
30. 绿茵场上,某校学生正在进行一场足球比赛,同学们尽情地挥洒着青春的汗水。如图是眼、耳和脑的结构示意图,请据图回答问题:
(1)在比赛中,足球由远及近飞向守门员的过程中,守门员眼球中[A] ______ 的曲度发生改变,使物像始终落在[C] ______ 上,最终在视觉中枢形成视觉,从而看清足球。
(2)听到队友大喊“传球”后,小明立即传球。人耳中将声波转换成振动的结构是[⑥] ______ ,听觉感受器位于耳的[⑤] ______ 内。
(3)颁奖仪式上,运动员们激动得心跳加快、血压升高。人脑中调节心跳的中枢位于图中 ______ (填序号)。此时大脑皮层兴奋性增加,大脑皮层是指图中的 ______ (填序号)。
三、实验探究题(本大题共1小题,共6.0分)
31. 小明感觉身体不适,经医生诊断是胰液分泌不足而导致的消化不良,医生建议服用胰酶肠溶片。为了探究胰酶肠溶片对蛋白质的消化作用,小明以胰酶肠溶片和牛奶(提供蛋白质)为材料,将胰酶肠溶片处理后,获得胰酶液备用。然后取三支试管进行实验,处理方法及实验现象如下表所示:
实验处理
1号
2号
3号
加入牛奶
5mL
5mL
5mL
加入不同液体后摇匀
5mL蒸馏水
5mL胰酶液
5mL煮沸过的胰酶液
静置60分钟
37℃
37℃
37℃
实验现象
无明显变化
溶液变澄清
无明显变化
请根据实验回答下列问题:
(1)根据实验设计,小明作出的假设是 ______ 。
(2)选择1号和2号进行对照,该实验的变量是 ______ 。除该变量外,其余条件都相同,目的是 ______ 。
(3)分析1号和2号试管的实验现象,可得出的结论是: ______ 。
(4)下列是小明服用的胰酶肠溶片说明书的一部分。
胰酶肠溶片说明书
【成分】本品主要含胰蛋白酶、胰脂肪酶和胰淀粉酶。
【适应症】用于消化不良。
【注意事项】必须整片吞服,不得碾碎或溶解后服用。
①请解释说明书中“必须整片吞服,不得碾碎或溶解后服用”的道理(提示:胰酶肠溶片所含的消化酶主要成分是蛋白质):药物中的酶在到达小肠前容易被 ______ (填器官名称)初步消化,影响疗效。
②根据2号和3号试管的实验现象,胰酶肠溶片的消化作用还与温度有关。这对我们服用该药物有何启示? ______ 。
答案和解析
1.【答案】A
【解析】解:受精卵分裂发育成胚泡,胚泡进入子宫植入子宫内膜后,胚泡中的细胞继续分裂和分化,逐渐发育成胚胎,胎儿通过胎盘、脐带从母体获得所需要的营养物质和氧气,同时胎儿产生的二氧化碳等废物,也是通过胎盘经母体排出体外的,所以铁元素会进入胎儿体内是通过胎盘和脐带从母体血液里获得的。
故选:A。
胎盘是胎儿和母体交换物质的器官。胎盘靠近胎儿的一面附有脐带,脐带与胎儿相连。胎盘靠近母体的一面与母体的子宫内膜相连。胎盘内有许多绒毛,绒毛内有毛细血管,这些毛细血管与脐带内的血管相通,绒毛与绒毛之间则充满了母体的血液。胎儿和母体通过胎盘上的绒毛进行物质交换。
胎盘是胎儿在子宫中发育时获取营养的通道。
2.【答案】D
【解析】解:男性的睾丸产生精子并分泌雄性激素,女性的卵巢产生卵细胞并分泌雌性激素,“试管婴儿”技术是将男性睾丸产生的精子,与女性卵巢产生的卵细胞,在体外形成受精卵,通过细胞分裂和细胞分化,形成早期胚胎,然后移植到母体子宫内发育而诞生的婴儿的技术。
故选:D。
试管婴儿技术是体外受精胚胎移植技术的俗称,是指采用人工方法让卵细胞和精子在体外受精,并进行早期胚胎发育,然后移植到母体子宫内发育而诞生的婴儿的技术。
解答此题要掌握试管婴儿技术的特点。
3.【答案】C
【解析】解:A、青春期的神经系统和心、肺等内脏器官的功能显著增强,错误。
B、生殖器官在胎儿时期就已经形成,而不是开始形成,错误。
C、男性的睾丸和女性的卵巢都重量增加,并能够产生生殖细胞和分泌性激素,性激素能促进第二性征的出现,正确。
D、男女体形有明显区别,如女性乳房突出,臀部变大等,男性开是长喉结,错误。
故选:C。
青春期是一个生长和发育发生重要变化的时期,其中身高突增是青春期的一个显著特点,另外,体重增加,神经系统和心、肺等内脏器官的功能也显著增强,青春期是人一生中身体发育和智力发展的黄金时期。
解答此类题目的关键是理解掌握青春期的发育特点。
4.【答案】B
【解析】解:A、熬夜上网打游戏会占用睡眠时间,导致白天打瞌睡、注意力不集中,影响正常生活和学习,不利于身体健康,A错误;
B、适当进行体育和娱乐活动,可以使情绪得到缓解,保持快乐的心情,B正确;
C、饮料、油炸食品中都含有不利于身体健康的物质,不可多喝和多吃,否则对身体健康不利,C错误;
D、假如某人有呼吸道传染病,他的痰中含有大量的细菌,通过咳嗽、打喷嚏、大声说话等方式经鼻腔和口腔喷出体外,周围的人吸入这种带有病菌的空气,就可能引起感染,因此随地吐痰,咳嗽时打喷嚏从不掩口鼻属于不健康的生活方式,D错误。
故选:B。
健康的生活方式不仅有利于预防各种疾病,而且有利于提高人们的健康水平,提高生活质量。选择健康的生活方式,要从我做起,从现在做起:吃营养配餐;坚持体育锻炼;按时作息;不吸烟、不喝酒;拒绝毒品;积极参加集体活动。健康的生活还需保持愉快的心情,积极向上的心态,同时还应学会与人相处,维持良好的人际关系。
本题考查了生活方式与健康的关系,属理解层次,意在考查考生能运用所学知识,对选项做出正确判断的能力。
5.【答案】A
【解析】解:小明的奶奶患有骨质疏松症,主要是缺钙造成的,因此在饮食方面,应让他多吃含钙和维生素D丰富的食物,也可以同时口服鱼肝油以促进钙的吸收。
A、牛奶、带鱼中富含钙、维生素D和蛋白质等,有利于治疗骨质疏松症。符合题意。
B、馒头、面条富含淀粉,与治疗骨质疏松症无关,不符合题意。
C、米饭、巧克力富含糖类,与治疗骨质疏松症无关,不符合题意。
D、胡萝卜、番茄富含胡萝卜素和维生素C。与治疗骨质疏松症无关,不符合题意。
故选:A。
钙主要存在于骨骼和牙齿中,使骨和牙齿具有坚硬的结构支架。老年人会患骨质疏松症,说明缺乏钙元素和维生素D等。
掌握骨质疏松症的病因即可解答。
6.【答案】A
【解析】解:食物中含有六大类营养物质中,能为人体提供能量的是糖类(如淀粉)、脂肪和蛋白质,其中蛋白质是构成人体细胞的基本物质,蛋白质还能被分解,为人体的生理活动提供能量;糖类是人体最主要的供能物质,糖类也是构成细胞的一种成分;脂肪是人体内备用的能源物质,水、无机盐(如铁元素)、维生素(如维生素B1)不提供能量,A符合题意。
故选:A。
食物中含有六大类营养物质:蛋白质、糖类、脂肪、维生素、水和无机盐,各具有不同的作用。
解答本题的关键是掌握蛋白质、糖类、脂肪能提供能量,水、无机盐、维生素不提供能量。
7.【答案】C
【解析】解:小肠是消化和吸收的主要场所,脂肪在d内初步被消化,淀粉和蛋白质在d内彻底被分解消化,因此,d表示小肠。
故选:C。
图中a口腔、b咽和食道、c胃、d小肠、e大肠。
掌握营养物质的消化过程是解题的关键。
8.【答案】C
【解析】解:A、“肉夹馍、卤鸡蛋、可乐”主要提供糖类、蛋白质等,缺少维生素,不合理,A不符合题意。
B、“板栗烧鸡、水果沙拉、牛奶”主要提供蛋白质、维生素等,缺少糖类,不合理,B不符合题意。
C、“红烧鲫鱼、炒青菜、米饭”主要提供了糖类、脂肪、蛋白质、维生素、水、无机盐,营养全面,C符合题意。
D、“炒青菜、炸薯条、素炒米粉”主要提供糖类、维生素等,缺少蛋白质,不合理,D不符合题意。
故选:C。
合理营养的含义是,由食物中摄取的各种营养素与身体对这些营养素的需要达到平衡,既不缺乏,也不过多。根据平衡膳食宝塔,均衡的摄取五类食物。合理营养还包括合理的用膳制度和合理的烹调方法。每天要一日三餐,按时进餐,每天摄入的总能量中,早、中、晚三餐比例为3:4:3。
解答此类题目的关键是理解合理营养的含义和要求。
9.【答案】B
【解析】解:A、购买带包装的食品时,应当关注食品包装上标注的有关营养成分,是否有添加剂、生产日期、保质期、生产厂家和厂家地址等内容。因此,购买快熟面要看保质期,A正确;
B、烧烤食物有致癌物,常吃烧烤不卫生不安全,营养不全面,B错误;
C、防止食品被细菌等污染,食用前要加热煮熟,切生、熟食品的砧板应分开,C正确;
D、自来水是生水,里面含有细菌,告诫弟弟,不喝自来水,D正确。
故选:B。
食品安全包括两个方面的内容:一是食品原料的成分和质量问题,二是食品在生产、加工、运输、销售过程中人为的改变其性质而生产的安全问题。
食品安全是关乎人们健康与否的大事,应特别注意。
10.【答案】C
【解析】解:鼻腔具有温暖、清洁和湿润进入体内空气的作用:鼻腔能预热吸入的冷空气,鼻腔内的黏液还能杀灭一些细菌并能湿润吸入的空气,鼻毛对吸入的空气起到过滤作用。
故选:C。
呼吸系统由肺和呼吸道组成,肺是呼吸系统的主要器官,是进行气体交换的场所,呼吸道包括鼻腔、咽、喉、气管、支气管,呼吸道对吸入的气体有温暖、湿润和清洁的作用。
掌握呼吸道各组成器官的功能是解题的关键。
11.【答案】D
【解析】解:A.肺泡壁薄,只由一层上皮细胞构成,有利于进行气体交换,A正确。
BC.肺泡内的气体交换是通过气体扩散作用实现的,根据箭头方向可知①和②分别表示二氧化碳和氧气,红细胞能运输氧气至组织处,由于组织细胞呼吸作用会利用氧气分解有机物,释放二氧化碳,因此与吸入气体相比,呼出气体中①二氧化碳的含量增多,BC正确。
D.当血液流经肺泡外的毛细血管网时,与肺泡进行气体交换,血液中的二氧化碳进入肺泡,肺泡中的氧气进入血液,由颜色暗红的静脉血变成了鲜红的动脉血。所以与M处相比,N处血液中氧气含量增加,D错误。
故选:D。
肺是呼吸系统的主要器官,是气体交换的主要场所,肺泡是气体交换的主要部位。肺泡与血液之间的气体交换叫做肺泡内的气体交换,是通过气体的扩散作用实现的。
图中①表示二氧化碳、②表示氧气、M为肺动脉、N为肺静脉。
掌握肺泡内的气体交换过程是解题的关键。
12.【答案】C
【解析】解:安全输血应以输同型血为原则。由题可知,肖某的血型为AB型,因此他捐献的血液可大量输送到同型的AB型血的人体内,故C符合题意。
故选:C。
安全输血以输入同型血为原则。但在紧急情况下,AB血型的人可以接受任何血型的血,但只能输给AB型的人,O型血可以输给任何血型的人,但只能接受O型血。如果异血型者之间输血输得太快太多,输进来的凝集素来不及稀释,红细胞可能引起凝集反应。因此,输血时应该以输入同型血为原则。
解答此题要掌握安全输血的原则。
13.【答案】B
【解析】解:A.①的管腔较大,管壁中弹性组织较少,弹性小,为静脉,A错误。
B.②的管壁最厚,管壁中弹性组织最多,弹性最大,为动脉,B正确。
C.③管腔最小,是毛细血管,血流速度最慢,①静脉比③毛细血管内的血流速度快,C错误。
D.③是毛细血管,管壁最薄,D错误。
故选:B。
血管分为动脉、静脉和毛细血管三种.三种血管的比较:
血管类型
概念
功能
分布
管壁特点
管腔特点
血流速度
动脉
将血液从心脏输送到身体各部分去的血管
把心脏中的血液输送到全身各处
大多分布在身体较深的部位
较厚、弹性大
较小
快
毛细血管
连通于最小的动脉和静脉之间的血管
进行物质交换
数量多,分布广
非常薄,只由一层上皮细胞构成
很小,只允许红细胞呈单行通过
最慢
静脉
将血液从身体各部分送回到心脏的血管
把血液从全身各处送回心脏
有的分布较深,有的分布较浅
较薄,弹性小
较大
慢
掌握血管的结构特点是解题的关键。
14.【答案】D
【解析】解:A、血液流经肺部时,肺泡处高浓度的氧气扩散到血液,血液由含氧少的静脉血变成含氧丰富的动脉血,氧气含量升高,二氧化碳含量下降,A错误。
B、血液流经肾脏时,血液中的尿素等废物形成尿液排出,因此血液流经肾脏时,尿素含量减少,B错误。
C、小肠是消化和吸收的主要场所,当血液流经小肠时,消化道中的水、无机盐、葡萄糖、氨基酸、维生素、甘油和脂肪酸会通过消化道壁进入血液,血液中营养物质含量增加,C错误。
D、血液流经大脑后,大脑进行生理活动要消耗葡萄糖和氧气,所以氧气和葡萄糖都会相应减少,D正确。
故选:D。
血液在血管内的流动方向是:动脉→毛细血管→静脉;血液在流经某一器官的毛细血管时,与该器官的组织细胞进行物质交换,因此血液从该器官流出后,血液的成分会发生变化。
解答此题的关键是要明确血液流经各种器官时成分的变化是答题关键。
15.【答案】C
【解析】解:当原尿流经肾小管时,全部葡萄糖、大部分的水和部分无机盐等被肾小管重新吸收。这些被重新吸收的物质进入包绕在肾小管外面的毛细血管中送回到血液里,而剩下的水和无机盐、尿素等就形成了尿液。可见肾单位中能对葡萄糖起重吸收作用的是肾小管。
故选:C。
尿的形成主要包括两个连续的生理过程:肾小球和肾小囊内壁的过滤(滤过)作用和肾小管的重吸收作用。
解题的关键是掌握熟记尿液的形成过程,肾单位的各结构和功能。
16.【答案】B
【解析】解:当血液流经肾小球时,除了血细胞和大分子的蛋白质外。其余一切水溶性物质(如血浆中的一部分水、无机盐、葡萄糖和尿素等)都可以过滤到肾小囊的腔内,形成原尿。所以,微吸管从①内吸取的液体是原尿。B符合题意。
故选:B。
尿的形成主要包括两个连续的生理过程:肾小球和肾小囊内壁的过滤作用和肾小管的重吸收作用。①是肾小囊。
掌握泌尿系统的组成及尿液的形成过程是解题的关键。
17.【答案】C
【解析】解:A.汗腺属于外分泌腺,由分泌部和导管组成,汗腺的分泌部形成汗液,再通过导管排出体外,A不符合题意。
B.汗液中有尿素、尿酸,所以汗液有酸臭味,B不符合题意。
C.汗液的成分包括水、无机盐、尿素、尿酸等,所以排汗也可以排出体内多余的无机盐,C符合题意。
D.人在大量出汗时,会丢失大量水分和无机盐,需通过及时补充淡盐水或矿物质水,来补充水分和无机盐,D不符合题意。
故选:C。
人体内物质分解时产生的二氧化碳、尿素和多余的水等废物排出体外的过程叫做排泄。排泄的途径主要有三条:一部分水和少量的无机盐、尿素以汗液的形式由皮肤排出;二氧化碳和少量的水以气体的形式通过呼吸系统排出;绝大部分水、无机盐、尿素等废物以尿的形式通过泌尿系统排出。
掌握排泄的途径和意义是解题的关键。
18.【答案】B
【解析】解:据分析可知,图甲是近视眼,可以通过佩戴图丁凹透镜进行矫正;图乙是远视眼,可以通过佩戴丙凸透镜进行矫正,因此,B正确,ACD错误。
故选:B。
(1)看近处物体时,必须通过睫状肌的收缩作用,使晶状体的凸度增加,使近处的物体像能够落在视网膜上,才能看的清楚。长时间的近距离作业,如读书、写字、看电视、玩游戏机等,导致晶状体过度变凸,不能恢复成原状;严重时使眼球的前后径过长,使远处物体所形成的物像落在视网膜的前方,因此不能看清远处的物体,形成近视,可以通过配戴凹透镜进行矫正。远视眼是由于眼球的前后径过长,或者晶状体的曲度过小,使远处物体所形成的物像落在视网膜的后方,可以通过配戴凸透镜进行矫正。
(2)图甲:光线在视网膜前汇聚,表示成像落在视网膜的前方,因此表示的是近视眼,需要配戴凹透镜矫正。图乙:光线在视网膜后方汇聚,表示成像落在视网膜的后方,因此表示的是远视眼,需要配戴凸透镜矫正。图丙:凸透镜。图丁凹透镜。
掌握近视、远视成形的原因和矫正方法以及正确识图是解题的关键。
19.【答案】D
【解析】解:A、与同学开玩笑时突然大声吼叫不利于保护听力,错误;
B、长时间戴耳机听音乐,会对鼓膜造成损伤,如果鼓膜受损,会使听力下降,错误。
C、预防近视,不要在公共汽车上看书,错误。
D、预防近视,写作业半小时后,远眺几分钟,正确。
故选:D。
(1)保护耳朵关键在于保护耳朵的鼓膜;不让污水进入,遇到巨大声响时张口,不用尖锐东西挖耳,感冒呼吸道感染时要防止中耳炎等。
(2)在学习和生活中我们要养成良好的用眼习惯,能预防近视,要做到:三要、五不看、三个一。
三要是:读书写字的姿势要正确;看书写字40分钟后要到室外活动或向远处眺望一会儿;要认真做眼保健操,所按穴位要准确。
五不看是:不要在暗弱光线下和直射的阳光下看书写字;不要躺在床上、在公共汽车上或走路时看书;不要看字体过小、字行过密、字迹印刷不清的读物;做作业不要用淡色铅笔;看电视时间不要太久。
三个一是:一尺、一拳、一寸,即读书写字时,眼睛和桌面要保持一尺的距离;身体和课桌之间保持一个小拳头的间隔;握笔时手和笔尖要保持一寸的距离。
解答此类题目的关键是熟知保护耳和眼睛的防范措施。
20.【答案】A
【解析】解:大脑由两个大脑半球组成,大脑半球的表层是灰质,叫大脑皮层,大脑皮层是调节人体生理活动的最高级中枢;小脑位于脑干背侧,大脑的后下方,小脑的主要功能是使运动协调、准确,维持身体的平衡;脑干位于大脑的下方和小脑的前方,它的最下面与脊髓相连,脑干的灰质中含有一些调节人体基本生命活动的中枢(如心血管中枢、呼吸中枢等)。因此,跳水运动员参加跳水比赛时,协调运动、维持身体平衡的结构主要是小脑。
故选:A。
脑位于颅腔内,包括大脑、脑和脑干三部分。
解答此类题目的关键点记住小脑的主要功能是使运动协调、准确,维持身体的平衡。
21.【答案】D
【解析】解:A、神经元包括细胞体和突起两部分,A错误。
B、神经元又叫神经细胞,具有细胞膜,B错误。
C、长而分支少的突起是轴突,轴突以及套在外面的髓鞘叫神经纤维,C错误。
D、神经元的功能是受到刺激后能产生和传导兴奋,D正确。
故选:D。
神经元又叫神经细胞,是神经系统结构和功能的基本单位,其基本结构包括细胞体和突起两部分。
掌握神经元的结构和功能是解题的关键。
22.【答案】B
【解析】解:A、由图可知,瞳孔对光反射是由脑干参与即可完成,属于非条件反射,A错误。
B、瞳孔的大小控制进光量,当瞳孔缩小时,可减弱强光对视网膜的刺激,B正确。
C、瞳孔对光反射的过程,感受器位于视网膜上,C错误。
D、视神经是传入神经,将神经冲动传至脑干的神经中枢,D错误。
故选:B。
(1)非条件反射是指人生来就有的先天性反射。是一种比较低级的神经活动,由大脑皮层以下的神经中枢(如脑干、脊髓)参与即可完成。
(2)条件反射是人出生以后在生活过程中逐渐形成的后天性反射,是在非条件反射的基础上,在大脑皮层参与下完成的,是一种高级的神经活动,是高级神经活动的基本方式。
掌握非条件反射和非条件反射的特点是解题的关键。
23.【答案】C
【解析】解:小明骑自行车回家时,路上看到红灯亮起,他迅速停下等待是人出生以后在生活过程中逐渐形成的后天性反射,是在简单反射的基础上,经过一定的过程,在大脑皮层参与下完成的,属于条件反射。
故选:C。
1.反射分为简单反射(也称非条件反射)和复杂反射(也称条件反射)。简单反射是指人生来就有的先天性反射,是一种比较低级的神经活动,由大脑皮层以下的神经中枢(如脑干、脊髓)参与即可完成。
2.复杂反射是人出生以后在生活过程中逐渐形成的后天性反射,是在简单反射的基础上,经过一定的过程,在大脑皮层参与下完成的,是一种高级的神经活动,是高级神经活动的基本方式。与语言文字有关的反射是最复杂的,也是人类所特有的。
掌握条件反射的含义是解题的关键。
24.【答案】A
【解析】解:A、生长激素有促进生长发育的作用。幼年时期生长激素分泌不足,就会患侏儒症,符合题意;
B、甲状腺激素的作用是促进新陈代谢和生长发育,提高神经系统的兴奋性。幼年时期甲状腺激素分泌不足,就会患呆小症,患者身材矮小,智力低下,生殖器官发育不全;甲状腺激素分泌过多就会患甲亢患者食量大增而身体却逐渐消瘦,情绪易于激动,失眠健忘,心率和呼吸频率偏高。不符合题意;
C、胰岛素的作用是调节血糖在体内的吸收、利用和转化等,如促进血糖合成糖元,加速血糖的分解等。所以当体内胰岛素分泌不足时,就会患糖尿病。不符合题意;
D、男性产生生殖细胞--精子的器官是睾丸,同时睾丸也可以分泌雄性激素,女性产生生殖细胞--卵细胞的器官是卵巢,同时卵巢也可以分泌雌性激素,不符合题意。
故选:A。
本题考查的是甲状腺激素、生长激素、胰岛素分泌异常时的症状,它们分别是由甲状腺、垂体、胰岛分泌的.
甲状腺激素、生长激素、胰岛素分泌异常时的症状是考查的重点,可结合着这些激素的作用理解掌握.
25.【答案】B
【解析】解:A、垃圾通过分类收集后,便于对不同类垃圾进行分类处置,既提高垃圾资源利用水平,又可减少垃圾处置量,A不符合题意。
B、焚烧作物秸秆,会产生大量的气体,污染环境,虽然草木灰可以作为肥料提供作物生长,但长期使用会改变土壤性质,B符合题意。
C、公共交通出行,践行低碳生活,可有效减少私家车尾气排放对环境的污染,是一种绿色环保的生活方式,C不符合题意。
D、合理使用农药,尽量选用污染小或无污染的农药,做到科学合理使用农药,可以减少对环境的污染,D不符合题意。
故选:B。
人类活动对生态环境的影响有两方面:一是有利于或改善其他生物的生存环境;二是不利于或破坏其他生物的生存环境。
掌握人类活动对环境所造成的影响是解答本题的关键。
26.【答案】脂肪 葡萄糖 胰岛素 小肠绒毛 过多 果蔬类
【解析】解:(1)肝脏是人体最大的消化腺,能够分泌胆汁。分泌的胆汁中不含有消化酶,对脂肪起乳化作用,进行物理性消化,所以体内的②胆管发生阻塞,胆汁将不能注入十二指肠,因此消化及吸收营养物质功能中,最可能发生的是消化脂肪的功能下降。
(2)淀粉的消化是从口腔开始的,在口腔中淀粉被初步分解为麦芽糖,再到④小肠中在肠液和胰液的作用下,被彻底分解为葡萄糖,才能被吸收进入血液。胰岛素能促进血糖合成糖原,加速血糖的分解,降低血糖的浓度。图中③胰腺既能分泌消化液消化糖类,又能分泌胰岛素调节糖类在体内的吸收、利用和转化等。
(3)④小肠的内表面有许多环形皱襞和小肠绒毛,增加了小肠消化食物和吸收营养物质的面积。
(4)根据题干可知,《中国居民膳食指南(2022)》提出:应每天摄入谷薯类、蔬菜水果、畜禽肉、鱼蛋奶和豆类食物,不喝或少喝含糖饮料,青少年每天摄入的能量需要1800~2000卡路里。小明一天的能量为:900+300+280+240+896+300=2916(卡路里),故摄入的能量过多。根据表格食物种类可知,小明的食物中缺少了果蔬类、鱼蛋奶和豆类。此外,小明喝奶茶的行为与《中国居民膳食指南(2022)》不符。
故答案为:
(1)脂肪。
(2)葡萄糖;胰岛素。
(3)小肠绒毛。
(4)过多;果蔬类。
(1)人体需要的主要营养物质有:糖类、脂肪、蛋白质、水、无机盐、维生素。营养合理的饮食,应该是每日均衡地吃“平衡膳食宝塔”中的五类食物,每日的早、中、晚餐能量比例合理,并按时进餐,以避免营养不良和营养过剩;人每天摄入最多的应该是米、面等主食,其次是蔬菜、水果,摄入量最少的是脂肪食品。
(2)观图可知:①肝脏、②胆管、③胰腺、④小肠。
本题考查学生对食物的消化和吸收、合理膳食等知识点的掌握情况。
27.【答案】咽 肺 非条件 上升 升高
【解析】解:(1)咽是食物和气体的共同通道,既是消化器官,又是呼吸器官。人们吞咽食物时,喉上升,会厌软骨向后倾斜,将喉门盖住,食物顺利进入食管。下咽动作完成以后,会厌软骨又恢复直立状态,以便进行呼吸。如果吃饭时大声说笑,就会使会厌软骨来不及向后倾斜,不能及时将喉门盖住,导致食物“呛”入气管的事故发生,影响肺与外界进行气体交换。
(2)异物进入气管后,会引起剧烈咳嗽是人生来就有的先天性反射,是一种比较低级的神经活动,由大脑皮层以下的神经中枢(如脑干、脊髓)参与即可完成,属于非条件反射。若异物不能排出,会导致呼吸困难,从而危及生命。
(3)呼气时,肋间外肌舒张,肋骨因重力作用而下降,胸骨向下、向内移动,使胸廓的前后径和左右径都缩小:同时,膈肌舒张,膈顶部回升,使胸廓的上下径缩小。这时,胸廓缩小,肺跟着回缩,肺的容积缩小,肺内气压升高,迫使肺泡内的部分气体通过呼吸道排到体外,完成呼气。因此,采用图2海姆立克急救法进行急救时,施压者通过挤压,使患者的膈的顶部快速上升,胸腔容积缩小,肺内气压相应升高,产生较强的气流将异物排出,挽救生命。
故答案为:(1)咽;肺;
(2)非条件;
(3)上升;升高。
(1)当膈肌和肋间外肌舒张时,肋骨与胸骨因本身重力及弹性而回位,膈肌顶部升高,结果胸廓容积缩小,肺也随之回缩,造成肺内气压大于外界气压,肺内气体排出肺,完成呼气。
(2)呼吸系统由呼吸道和肺组成。呼吸道包括鼻、咽、喉、气管、支气管,呼吸道是气体的通道。肺是气体交换的场所,是呼吸系统的主要器官。
(3)人体的消化系统包括消化道和消化腺。消化道自上而下依次是:口腔、咽、食道、胃、小肠、大肠和肛门;消化腺有唾液腺、胃腺、肝脏、肠腺和胰腺。
此题属于综合题,灵活运用知识是解题的关键。
28.【答案】血小板 A C D ③ 不久坐,常运动(或饮食少糖、少脂等)
【解析】解:(1)血细胞中血小板具有止血和凝血的作用,所以如图1所示,当血管内表面的内皮细胞出现损伤时,血小板会聚集在受损处进行修复。
(2)在心脏的四个腔中与右心房相连的血管是上、下腔静脉,与右心室相连的血管是肺动脉。当静脉血栓大量形成并脱落,它们会经由上、下腔静脉首先抵达心脏的右心房,即图1中的A右心房,再进入C右心室,泵至④肺动脉进入肺部毛细血管抵达肺,可引发肺栓塞,造成患者呼吸困难。
(3)在心脏的四个腔中与左心室相连的血管是主动脉。医生需要将图2中的人工心脏植入到患者图1中的D左心室的壁上,辅助该心室的功能,将血液泵入③主动脉,进而将血液输送到全身各处。
(4)适当增加运动能促进血液循环,减少血栓的形成,如打太极、体操、骑自行车、慢跑、游泳、舞剑等;另外科学饮食,保证营养均衡,保持少糖、低盐、低脂的清淡饮食,戒烟酒,多喝水等都可以有效的预防血栓。
故答案为:(1)血小板;
(2)A;C;
(3)D;③;
(4)不久坐,常运动(或饮食少糖、少脂等)。
(1)血液的组成包括:血浆和血细胞,血细胞包括红细胞,白细胞和血小板。红细胞的功能是运输氧;白细胞能吞噬病菌,对人体起保护和防御作用;血小板有促进止血和加速凝血的功能。
(2)根据循环途径的不同,血液循环分为体循环和肺循环两部分;体循环的路径为:左心室→主动脉一各级动脉→毛细血管网→各级静脉→上、下腔静脉→右心房;肺循环的路径为:右心室→肺动脉→肺部毛细血管网→肺静脉→左心房。
(3)图1 中①是上腔静脉、②是下腔静脉、③是主动脉、④是肺动脉、⑤是肺静脉、A是右心房、B是左心房、C是右心室、D是左心室。
掌握心脏和血管的结构特点是解题的关键。
29.【答案】输尿管 膀胱 脊髓 肾脏移植 过滤(或滤过) 肾小球
【解析】解:(1)人体的泌尿系统主要由肾脏、输尿管、膀胱和尿道等组成,当血液流经肾时,肾将多余的水、无机盐和尿素等从血液中分离出来形成尿液,使血液得到净化,尿液由输尿管把尿液运送到膀胱暂时贮存起来,当达到一定量时,尿液从尿道排出体外。所以,正常情况下,人体形成和排出尿液的过程是:肾脏→输尿管→膀胱→尿道。
(2)肾脏产生的尿液通过输尿管流入膀胱中暂时储存,尿液储存到一定量就会产生排尿反射,它一般要在神经系统的最高级中枢大脑皮层制低级排尿中枢——脊髓完成排尿反射。
(3)根据短文内容可知:目前对于肾功能衰竭能够实施的有效医治方法主要有肾脏移植和血液透析。
(4)尿的形成主要包括两个连续的生理过程:肾小球的过滤作用和肾小管的重吸收作用;血液透析的目的是除去血液中人体内产生的代谢废物,如同尿的形成过程,其中透析液的成分与人体的血浆相似,因此血液透析过程实际上模拟了尿液形成过程中的肾小球和肾小囊内壁的过滤(或滤过)作用,半透膜相当于肾单位中肾小球和肾小囊内壁。透析废液中尿素等废物增多,新鲜透析液中葡萄糖和无机盐的浓度应与人体内的浓度一样,这样才能保证血液中的这些物质不向透析液中扩散,同时,透析液的温度要与人体的正常体温一致,过凉或过热都会对人体产生危害。
故答案为:
(1)输尿管;膀胱。
(2)脊髓。
(3)肾脏移植。
(4)过滤(或滤过);肾小球。
(1)尿的形成要经过肾小球的滤过和肾小管的重吸收作用。当血液流经肾小球时,除了血细胞和大分子的蛋白质外,其他的如水、无机盐、尿素、葡萄糖会滤过到肾小囊腔形成原尿;当原尿流经肾小管时,其中大部分水、部分无机盐和全部的葡萄糖被重新吸收回血液,而剩下的如尿素、一部分无机盐和水等由肾小管流出形成尿液。
(2)排尿对于人体进行正常生命活动具有重要的意义,不仅可以排出废物,而且还可以调节体内水和无机盐的平衡,维持组织细胞的生理功能。尿液主要通过泌尿系统排出。
解答此题的关键是明确尿液的形成过程。
30.【答案】晶状体 视网膜 鼓膜 耳蜗 ② ①
【解析】解:(1)在眼球的结构中,晶状体透明、有弹性,类似照相机的镜头。睫状体内有平滑肌,通过平滑肌的收缩和舒张来调节晶状体的曲度,从而使眼睛能够看清远近不同的物体。人视近物时,睫状体收缩,晶状体曲度变大;视远物时,睫状体舒张,晶状体曲度变减小。可见,守门员眼球中A晶状体对光线进行调节,在足球由远及近飞向守门员的过程中,通过它的调节作用,始终使物像落在眼球的C视网膜上。
(2)外界声波经过外耳道传导鼓膜,鼓膜的振动通过听小骨传到内耳,刺激了耳蜗内对声波敏感的感觉细胞,这些细胞就将声音信息通过听觉神经传给大脑皮层的听觉中枢,这样就产生了听觉。可见,听到“传球”后,李宁同学立即传球。人耳中将声波转换成振动的结构是图中的⑥鼓膜,听觉感受器位于图中的⑤耳蜗内。
(3)脑由图中的①大脑、③小脑、②脑干组成。大脑由左右两个半球组成。大脑半球的表层是灰质,称为大脑皮层,其表面有许多凹陷的沟和隆起的回,大大增加了大脑皮层的总面积。脑干位于大脑下方,是连接大脑、小脑和脊髓的桥梁。脑干中有许多能够调节人体基本生命活动的中枢,如呼吸中枢和心血管运动中枢等。因此,人脑中调节心跳的中枢位于图中②脑干中。此时大脑皮层兴奋性增加,大脑皮层是指图中的①。
故答案为:(1)晶状体;视网膜;
(2)鼓膜;耳蜗;
(3)②;①。
图中:A晶状体、B角膜、C视网膜;①大脑(或大脑皮层)、②脑干、③小脑、④听神经、⑤耳蜗、⑥鼓膜、⑦听小骨。
掌握视觉的形成过程、耳的结构和功能以及脑的组成和功能是解题的关键。
31.【答案】胰酶肠溶片对蛋白质有(没有)消化作用 胰酶液 控制单一变量 胰酶肠溶片对蛋白质有消化作用 胃 胰酶肠溶片要用温水吞服(或不能将胰酶肠溶片溶解在热水中服用)
【解析】解:(1)本本实验是为了探究胰酶肠溶片对蛋白质的消化作用,故小明作出的假设是胰酶肠溶片对蛋白质有(没有)消化作用。
(2)1号和2号进行对照,该实验的变量是胰酶液。对照实验除变量外,其余条件都相同,目的是为了控制单一变量。
(3)1号试管无明显变化,2号试管溶液变澄清。说明胰酶肠溶片对蛋白质有消化作用。
(4)①胰酶肠溶片所含的消化酶主要成分是蛋白质,而蛋白质会被胃中胃蛋白酶初步消化。故药物中的酶在到达小肠前容易被胃初步消化,影响疗效。
②根据2号和3号试管的实验现象,胰酶肠溶片的消化作用还与温度有关,故胰酶肠溶片要用温水吞服(或不能将胰酶肠溶片溶解在热水中服用)。
故答案为:
(1)胰酶肠溶片对蛋白质有(没有)消化作用
(2)胰酶液;控制单一变量
(3)胰酶肠溶片对蛋白质有消化作用
(4)胃;胰酶肠溶片要用温水吞服(或不能将胰酶肠溶片溶解在热水中服用)(合理即可)
对照实验:在探究某种条件对研究对象的影响时,对研究对象进行的除了该条件不同以外,其他条件都相同的实验。根据变量设置一组对照实验,使实验结果具有说服力。一般来说,对实验变量进行处理的,就是实验组,没有处理的就是对照组。
关键是熟记掌握科学探究各个环节的过程以及作用。
相关试卷
这是一份陕西省汉中市洋县2020-2021学年七年级上学期期末生物试题(解析版),共20页。试卷主要包含了答卷前将密封线内的项目填写清楚等内容,欢迎下载使用。
这是一份陕西省汉中市洋县2022-2023学年七年级下学期期末生物试题,共7页。试卷主要包含了本试卷分为第一部分,领到试卷和答题卡后,请用0等内容,欢迎下载使用。
这是一份2022-2023学年陕西省咸阳市秦都区七年级(下)期末生物试卷(含解析),共22页。试卷主要包含了选择题,简答题,实验探究题等内容,欢迎下载使用。

