资料中包含下列文件,点击文件名可预览资料内容
还剩6页未读,
继续阅读
2023-2024学年江西省丰城中学高三上学期开学考试 语文 PDF版
展开
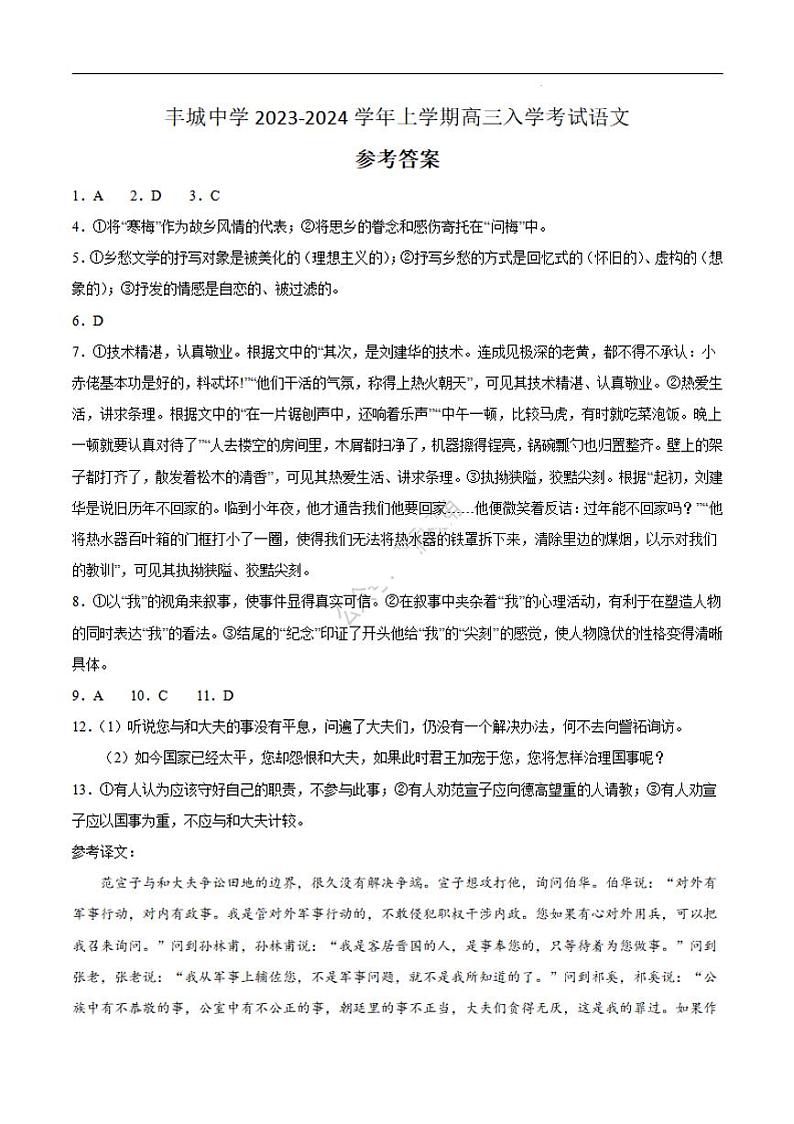
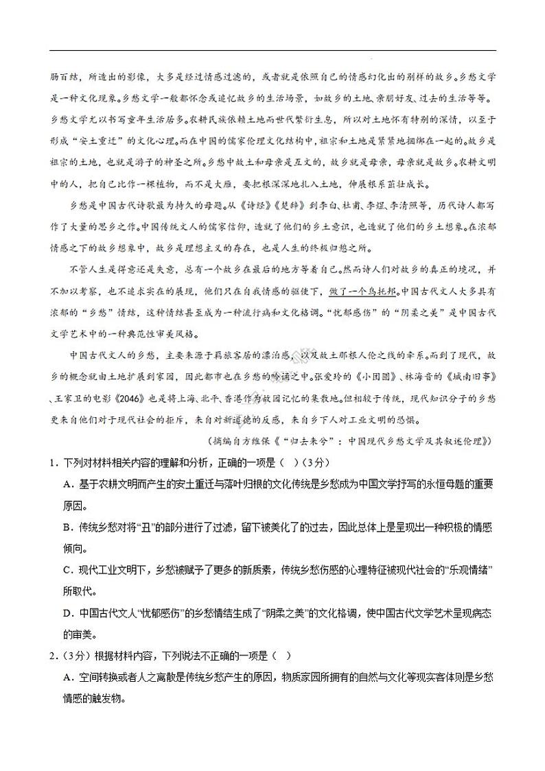
这是一份2023-2024学年江西省丰城中学高三上学期开学考试 语文 PDF版,文件包含江西省丰城中学2023-2024学年高三上学期开学考试语文pdf、江西省丰城中学2023-2024学年高三上学期开学考试语文答案pdf等2份试卷配套教学资源,其中试卷共12页, 欢迎下载使用。
相关试卷
2024江西省丰城中学高三上学期10月段考试题语文PDF版含解析、答题卡:
这是一份2024江西省丰城中学高三上学期10月段考试题语文PDF版含解析、答题卡,文件包含高三语文答题卡pdf、丰城中学2023-2024学年上学期高三第一次段考语文pdf、高三语文参考答案和解析pdf等3份试卷配套教学资源,其中试卷共14页, 欢迎下载使用。
江西省宜春市丰城市拖船中学2023-2024学年高三上学期开学语文试题:
这是一份江西省宜春市丰城市拖船中学2023-2024学年高三上学期开学语文试题,共9页。试卷主要包含了现代文阅读,二生三,语言文字运用,写作等内容,欢迎下载使用。
2023-2024学年江西省南昌市高三上学期开学考试(南昌零模) 语文 PDF版:
这是一份2023-2024学年江西省南昌市高三上学期开学考试(南昌零模) 语文 PDF版,文件包含江西省南昌市2023-2024学年高三上学期开学考试南昌零模语文pdf、江西省南昌市2023-2024学年高三上学期开学考试南昌零模语文答案pdf等2份试卷配套教学资源,其中试卷共7页, 欢迎下载使用。

