山东省临沂市罗庄区2022-2023学年九年级下学期期中化学试题(含答案)
展开这是一份山东省临沂市罗庄区2022-2023学年九年级下学期期中化学试题(含答案),共10页。试卷主要包含了04,5% C,7%等内容,欢迎下载使用。
2022-2023 学年度下学期期中学业水平质量调研试题
九年级化学 2023.04
注意事项:
1.本试卷分第Ⅰ卷(选择题)和第Ⅱ卷(非选择题)两部分,共 6 页。满分 100 分,考试时间 90 分钟。答卷前,考生务必用 0.5 毫米黑色签字笔将自己的姓名、准考证号、座号填写在试卷和答题卡规定的位置。考试结束后,将本试卷和答题卡一并交回。
2.答题注意事项见答题卡,答在本试卷上不得分。
3.可能用到的相对原子质量:H-1 C-12 N—14 O-16 Na-23 Cu—64
第Ⅰ卷 (选择题 共 36 分)
一、选择题(本题包括 18 小题,每小题只有一个选项符合题意,每小题 2 分,共 36 分)
1.在家庭厨房中,下列做法属于物理变化的是( )
①用食醋除水垢 ②用钢丝球擦除灶具污渍 ③用西瓜榨汁 ④用燃气煮饭
A.①② B.①③ C.②③ D.③④
2.生活中,下列物质加入适量水不能形成溶液的是( )
A.食醋 B.食用油 C.白砂糖 D.食盐
3.制取、收集 CO2并验证相关性质,下列做法不正确的是( )
A.检查装置气密性 B.加入石灰石
C.收集 CO2 D.验证 CO2不支持燃烧
4.关于下列符号或图示的说法正确的是( )
A.2H 表示 2 个氢分子 B.Al3+表示铝元素的化合价为+3 价
C. 表示镁原子的结构示意图 D.由 可知铕的原子序数为 63
5.宏微结合是化学学科特有的思维方式。下列对宏观事实的微观解释不正确的是( )
A.水蒸气冷凝变成液态水,体积减小——温度降低,分子变小
B.墙内开花墙外香——分子是不断运动的
C.一氧化碳能燃烧,二氧化碳不能燃烧——不同种分子的化学性质不同
D.稀盐酸和稀硫酸化学性质相似——溶液中都含有氢离子
6.化学与我们的生产生活息息相关。下列说法不正确的是( )
A.碘是人体所需要的一种微量元素,缺碘会导致甲状腺肿大
B.纸箱着火用水浇灭,降低了可燃物的着火点
C.洗涤剂具有乳化作用,能用于清洗油污
D.鉴别聚酯纤维和羊毛可用灼烧、闻气味的方法
7.认真观察、准确记录和仔细分析实验现象是学习化学的重要方法。下列有关实验现象的描述不正确的是( )
A.红磷在空气中燃烧产生大量的白烟
B.细铁丝在氧气中燃烧,火星四射,生成黑色固体
C.木炭在氧气中燃烧发白光,生成能使澄清石灰水变浑浊的气体
D.镁条在空气中燃烧发出耀眼的白光,生成氧化镁
8.2022 年中国科学家发现的新冠治疗新药千金藤素(C37H38N2O6)获得国家发明专利授权。以下关于千金藤素的说法正确的是( )
A.千金藤素分子由碳、氢、氮、氧四种元素组成
B.千金藤素中碳、氢、氮、氧四种元素的质量比是 37︰38︰2︰6
C.千金藤素是由碳原子、氢原子、氮原子和氧原子构成
D.千金藤素属于有机物
9.对比是学习化学的重要方法。下列关于 CO2与 CO 的比较中错误的是( )
A.CO2可用于灭火,CO 可用作燃料
B.CO2能溶于水,CO 难溶于水
C.CO2可用于光合作用,CO 可用于人工降雨
D.CO2会造成温室效应,CO 易与血液中的血红蛋白结合引起中毒
10.为验证铁、铜、银的金属活动性顺序,某同学设计了以下四组实验。下列说法错误的是( )
A.通过实验①、②,能验证金属活动性:Fe > Cu
B.通过实验①、②、③,能验证金属活动性:Fe > Cu > Ag
C.实验④中 X 为 Cu,Y 为 FeSO4,能验证金属活动性:Fe > Cu
D.实验④中 X 为 Cu,Y 为 AgNO3,能验证金属活动性:Cu > Ag
11.了解溶液的酸碱性,对于生活、生产以及人类的生命活动具有重要的意义。现测得生活中一些物质的 pH(常温)如下,下列说法中不正确的是( )
物质 | 淡盐水 | 肥皂水 | 汽水 | 蔗糖水 | 苏打水 | 自来水 |
pH | 7 | 10 | 3~4 | 7 | 7.5~9.0 | 6~7 |
A.自来水呈中性或弱酸性 B.苏打水比肥皂水的碱性强
C.淡盐水、蔗糖水呈中性 D.汽水能使紫色的石蕊溶液变红色
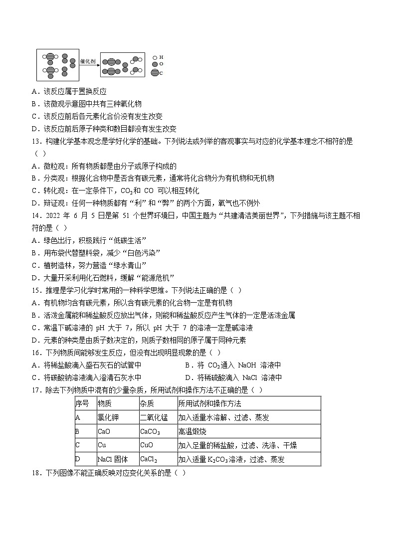
12.某化学反应的微观示意图如图所示,下列说法正确的是( )
A.该反应属于置换反应
B.该微观示意图中共有三种氧化物
C.该反应前后各元素化合价没有发生改变
D.该反应前后原子种类和数目都没有发生改变
13.构建化学基本观念是学好化学的基础。下列说法或列举的客观事实与对应的化学基本理念不相符的是( )
A.微粒观:所有物质都是由分子或原子构成的
B.分类观:根据化合物中是否含有碳元素,通常将化合物分为有机物和无机物
C.转化观:在一定条件下,CO2和 CO 可以相互转化
D.辩证观:任何一种物质都有“利”和“弊”的两个方面,氧气也不例外
14.2022 年 6 月 5 日是第 51 个世界环境日,中国主题为“共建清洁美丽世界”,下列措施与该主题不相符的是( )
A.绿色出行,积极践行“低碳生活”
B.用布袋代替塑料袋,减少“白色污染”
C.植树造林,努力营造“绿水青山”
D.大量开采利用化石燃料,缓解“能源危机”
15.推理是学习化学时常用的一种科学思维。下列说法正确的是( )
A.有机物均含有碳元素,所以含有碳元素的化合物一定是有机物
B.活泼金属能和稀盐酸反应放出气体,则能和稀盐酸反应产生气体的一定是活泼金属
C.常温下碱溶液的 pH 大于 7,所以 pH 大于 7 的溶液一定是碱溶液
D.元素的种类是由质子数决定的,则质子数相同的原子属于同种元素
16.下列物质间能够发生反应,但没有出现明显现象的是( )
A.将稀盐酸滴入盛石灰石的试管中 B.将 CO2通入 NaOH 溶液中
C.将碳酸钠溶液滴入澄清石灰水中 D.将稀硫酸滴入 NaCl 溶液中
17.除去下列物质中混有的少量杂质,所用试剂和操作方法不正确的是( )
序号 | 物质 | 杂质 | 所用试剂和操作方法 |
A | 氯化钾 | 二氧化锰 | 加入适量水溶解、过滤、蒸发 |
B | CaO | CaCO3 | 高温煅烧 |
C | Cu | CuO | 加入足量的稀盐酸,过滤、洗涤、干燥 |
D | NaCl固体 | CaCl2 | 加入适量K2CO3溶液,过滤、蒸发 |
18.下列图像不能正确反映对应变化关系的是( )
A.足量红磷在盛有一定量空气的密闭容器内燃烧(图 1)
B.分别向等质量、等浓度的稀盐酸中加入足量的镁粉和锌粉(图 2)
C.向一定溶质质量分数的氢氧化钠溶液中不断加入水(图 3)
D.用加热氯酸钾和二氧化锰固体混合物来制取氧气(图 4)
第Ⅱ卷 (非选择题 共 64 分)
二、填空与简答题(每个化学方程式 2 分,其它每空 1 分,共 40 分)
19.化学与人类生产、生活息息相关。
(1)最近,中国科学家不利用光合作用,直接以二氧化碳和氢气为原料,经过一系列反应成功合成了淀粉。淀粉属于六大营养素中的__________。
(2)小明同学帮妈妈做饭,刮山药皮时手上皮肤奇痒难忍(山药中含有的碱性皂角素所致),可用厨房中的___________(填调味品名称)来止痒。
(3)氢气是人类未来的理想能源之一。但氢气的贮存和运输存在科学难题。储氢金属是一类能够与 H2结合成金属氢化物的材料。如钠可与 H2结合生成氢化钠(NaH),氢化钠与水反应可释放出 H2,同时生成一种碱,该反应的化学方程式是__________ 。
20. “宏观一微观一符号”建立联系是化学学科重要的思维方法。
(1)图 1 是碳元素的价类二维图, CO 对应的点是 __________;b 点对应物质充分燃烧后可得到 __________点对应的物质。
(2)如图 2 是在一种新型纳米催化剂的作用下发生的某反应的微观示意图。写出该反应的化学方程式 __________。
21.水与人类的生产、生活密切相关,科学认识水是合理利用水的前提。
(1)天然水中常含有不溶性杂质和可溶性杂质等。要想判断某天然水是硬水还是软水可用__________ 。
(2)“节约用水和保护水资源”是每个公民应尽的义务。下列说法中符合这一理念的是__________(填字母)。
A.淡水资源可以取之不尽、用之不竭 B.用洗菜、淘米水浇花
C.农业生产中为提高产量可以多使用化肥、农药 D.工业废水达标排放
(3)水是最常见的溶剂。一定浓度的硫酸铜溶液能用于游泳池消毒、配制农药波尔多液等。现需配制 100g 溶质的质量分数为 8%的硫酸铜溶液,根据下图提供的试剂,拟定一个配制方案:__________ (写出所选试剂和用量即可)。
22.碳元素是形成地球上生命现象的基本元素。以碳元素为主要成分的化石燃料仍然是当今人类社会最常用的燃料。
(1)金刚石和石墨都是由碳元素组成的单质,金刚石很硬而石墨却很软,造成它们物理性质差异很大的原因是__________ 。
(2)古代书画家用墨汁(由炭黑制成)绘制的水墨画经久不变色,原因是__________ 。
(3)酒精是实验室常用的一种燃料,酒精燃烧的化学方程式为 __________。
23.实验是进行科学探究的重要手段。请根据图示信息完成下列问题:
A.探究燃烧的条件 B.简易净水器
C.测定空气中氧气含量D.探究水的组成
(1)实验 A 探究燃烧的条件:白磷着火点是 40℃,红磷着火点是 240℃~260℃。实验中水底的白磷不能燃烧的原因是__________ 。
(2)B 是简易家用净水器,加入活性炭是利用其___________性除去水中的颜色和异味。
(3)实验 C 结束后,打开止水夹,发现进入集气瓶中水的体积小于集气瓶内空气体积的五分之一,可能的原因是 __________(填一条原因即可)。
(4)实验 D 是电解水的实验,发生反应的化学方程式是__________ ,通过实验证明水是由氢、氧两种元素组成。
24.金属及其制品是现代生活中不可缺少的材料和工具。
(1)我国神舟十三号载人飞船用的是砷化镓太阳能电池。镓在元素周期表中的信息和原子结构示意图如图所示。镓元素在元素周期表中位于第__________ 周期;镓原子在化学反应中所形成的镓离子的符号为__________ 。
(2)“天问一号”探测器应用了世界上目前最轻的金属结构材料一新型镁锂合金,该合金具有减震、消噪和抗电磁干扰性能。关于该材料,下列说法不正确的是 __________(填字母)。
A.硬度很小 B.对电磁波有屏蔽作用 C.可有效的降低卫星发射时的噪音
(3)某同学在探究金属与盐溶液反应的实验时,将铁粉加入一定质量的 Zn(NO3)2和AgNO3混合溶液中,充分反应后,过滤,可得到滤渣和滤液。若滤渣中含有两种金属,则此时滤液中的溶质是__________ (填化学式),有关的化学方程式 __________。
25.甲、乙、丙三种物质的溶解度曲线如图 1 所示:
(1)将丙物质的饱和溶液转化为不饱和溶液的方法有__________ (填字母序号)。
A.加水 B.降低温度 C.升高温度
(2)t2℃时,在 50g 水中加入 35g 甲物质,所得溶液的溶质质量分数为 __________。
(3)t1℃时,将甲、乙、丙三种物质的饱和溶液升温到 t2℃时,所得溶液的溶质质量分数由大到小的顺序是 __________。
(4)如图 2 所示,t1℃时若向烧杯中加入足量的 __________(填字母序号),并使之充分溶解,在试管中可观察到有晶体析出。
A.氯化钠 B.硝酸铵 C.氢氧化钠
26.学习了单质、氧化物、酸、碱、盐的性质后,发现有很多不同类别的物质在发生反应时都有盐生成(其它物质省略),如图所示。
(1)图中⑤处应补充的文字是__________(写一组即可,不能与图中已有信息重复)。
(2)若盐是氯化亚铁,则在已显示的变化中可以通过置换反应来实现的有_________(填序号)。
(3)若盐是硫酸钡,如果通过⑦来制取它,所需要药品为___________________________。(用化学式,填一组即可)
(4)生活中,服用含氢氧化铝的药物可治疗胃酸过多,这是通过①来实现的,有关反应的化学方程式为__________ 。
27.某化工厂使用食盐和其他原料,采用中国化学家侯德榜发明的“侯氏制碱法”的原理生产纯碱。主要工艺流程如图所示:
(1)操作Ⅰ的名称是__________ 。
(2)反应①的化学方程式为__________ ;反应②属于化学反应基本类型中的 __________反应。
(3)上述工艺流程中可以循环利用的物质是__________ (填化学式)
三、实验探究题(每个化学方程式 2 分,其它每空 1 分,共 12 分)
28.下图是实验室制取气体的常用装置,请回答下列问题:
(1)写出标号①的仪器名称__________ 。
(2)实验室用高锰酸钾制取较纯净的氧气,有关的化学方程式__________ ,可选用的发生装置和收集装置是 __________(填字母序号)。
(3)实验室用锌粒和稀硫酸制取氢气,可选用 C 装置作为发生装置,该装置的优点是 __________。
29.在某些食品的包装袋内,有一个装有白色颗粒状固体的小纸袋,上面写着“干燥剂,主要成分为生石灰”。如果将小纸袋拿出来放在空气中,经过一段时间后,会发现纸袋内的白色固体颗粒黏在一起成为块状。同学们在老师指导下,对纸袋内物质进行了探究。
【提出问题】白色块状固体的成分是什么?
【猜想假设】同学们猜想该固体有 CaO、Ca(OH)2中的一种或两种。你认为还可能有__________ 。
【实验验证】
序号 | 实验操作 | 实验现象 | 实验结论 |
实验1 | 取样品于试管中,加水溶解,用手触摸试管外壁。 | 试管外壁_________,试管底部有白色固体 | 样品中一定含有CaO |
实验2 | 将实验1中液体过滤,取少量滤液于试管中,向其中通入_________气体。 | 滤液变浑浊 | 样品中一定含有Ca(OH)2 |
实验3 | 取少量实验2中的滤渣,加入足量的稀盐酸。 | __________ | 样品中含有你猜想的物质 |
【反思评价】同学们经过讨论,认为滤液中一定含有 Ca(OH)2,样品中不一定含有Ca(OH)2。理由用化学方程式表示为__________ 。
【拓展应用】若证明实验 2 滤液中 Ca(OH)2的存在,选用下列物质中的 __________(填字母)也可达到实验目的。
A.稀硝酸 B.酚酞溶液 C.碳酸钠溶液
四、计算题(30 题 4 分,31 题 8 分,共 12 分)
30.习近平总书记用“文明其精神,野蛮其体魄”来激励青少年多运动,重视强身健体。因为运动时,身体可以产生多巴胺,让人心情舒畅,缓解焦虑,提高身体免疫力。多巴胺的化学式为 C8H11NO2。
(1)在多巴胺中,氮元素和氧元素的质量比为__________ (填最简整数比);
(2)多巴胺中碳元素的质量分数__________ (精确到 0.1%)。
31.现有 CuSO4和 H2SO4的混合溶液,向其中加入一定溶质质量分数的 NaOH 溶液。实验过程中,生成沉淀的质量与加入 NaOH 溶液的质量关系,如图所示。
(1)中和混合溶液中硫酸需要的氢氧化钠溶液的质量是__________ g,图中 a 点对应溶液中的溶质是__________ (填化学式)。
(2)求该 NaOH 溶液的溶质质量分数(写出计算过程)。
2022-2023 学年度下学期期中学业水平质量调研试题
九年级化学参考答案 2023.04
一、选择题(本题包括 18 小题,每小题只有一个选项符合题意,每小题 2 分,共 36 分)
1 | 2 | 3 | 4 | 5 | 6 | 7 | 8 | 9 | 10 | 11 | 12 | 13 | 14 | 15 | 16 | 17 | 18 |
C | B | B | D | A | B | D | D | C | B | B | D | A | D | D | B | D | C |
二、填空与简答题(每个化学方程式 2 分,其它每空 1 分,共 40 分)
19.(1)糖类 (2)醋或食醋 (3)
20.(1)c ;d(2)
21.(1)肥皂水(2)BD(3)选用硫酸铜固体 8g,再加 92g 蒸馏水(或选用 10%的硫酸铜溶液 80g,再加 20g 蒸馏水或选用 16%的硫酸铜溶液 50g,再加 50g 蒸馏水)
22.(1)碳原子排列方式不同(2)常温下,碳的化学性质稳定
(3)
23.(1)水底白磷没有与氧气接触 (2)吸附 (3)红磷量不足(或装置漏气、没冷却至室温就打开止水夹等)(4) ;
24.(1) 四; Ga
3+ (2)A (3) Zn (NO3)2和 Fe(NO3)2 ;
25.(1)AB (2)37.5% (3)乙 > 甲 > 丙 (4)C
26.(1) (2)④⑥(3)BaCl2和 Na2SO4等(4)
27.(1)过滤(2) ;分解 (3)CO2
三、实验探究题(每个化学方程式 2 分,其它每空 1 分,共 12 分)
28.(1)长颈漏斗(2) AF
(3)可随时控制反应的发生和停止
29.①碳酸钙或 CaCO3 ②发热 ③二氧化碳或 CO2 ④固体(全部)溶解,有气体产生
⑤ ⑥BC
四、计算题(30 题 4 分,31 题 8 分,共 12 分)
30.(1)7︰16(2)62.7%
31.(1)80 CuSO4和 Na2SO4
(2)设与 CuSO4反应的 NaOH 的质量为 x
该氢氧化钠溶液的溶质的质量分数:
答:氢氧化钠溶液的溶质的质量分数为 10%。
相关试卷
这是一份2023-2024学年山东省临沂市罗庄区化学九年级第一学期期末调研试题含答案,共10页。试卷主要包含了下列防锈措施不合理的是等内容,欢迎下载使用。
这是一份(教研室提供)山东省临沂市罗庄区2023-2024学年九年级上学期期中考试化学试题,共6页。
这是一份山东省临沂市罗庄区2023-2024学年九年级上学期期中考试化学试题,共11页。试卷主要包含了11等内容,欢迎下载使用。

