备战2023 人教版化学中考复习 高效提分作业 第十单元 酸 和 碱(安徽版)
展开
这是一份备战2023 人教版化学中考复习 高效提分作业 第十单元 酸 和 碱(安徽版),文件包含安徽中考复习高效提分作业第十单元酸和碱学生版doc、安徽中考复习高效提分作业第十单元酸和碱教师版doc等2份试卷配套教学资源,其中试卷共13页, 欢迎下载使用。
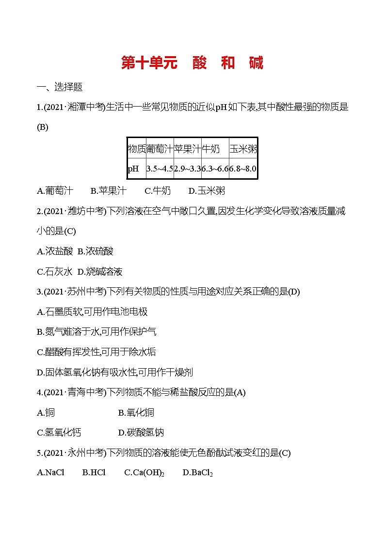
第十单元 酸 和 碱一、选择题1.(2021·湘潭中考)生活中一些常见物质的近似pH如下表,其中酸性最强的物质是( )物质葡萄汁苹果汁牛奶玉米粥pH3.5~4.52.9~3.36.3~6.66.8~8.0A.葡萄汁 B.苹果汁 C.牛奶 D.玉米粥2.(2021·潍坊中考)下列溶液在空气中敞口久置,因发生化学变化导致溶液质量减小的是( )A.浓盐酸 B.浓硫酸C.石灰水 D.烧碱溶液3.(2021·苏州中考)下列有关物质的性质与用途对应关系正确的是( )A.石墨质软,可用作电池电极B.氮气难溶于水,可用作保护气C.醋酸有挥发性,可用于除水垢D.固体氢氧化钠有吸水性,可用作干燥剂4.(2021·青海中考)下列物质不能与稀盐酸反应的是( )A.铜 B.氧化铜C.氢氧化钙 D.碳酸氢钠5.(2021·永州中考)下列物质的溶液能使无色酚酞试液变红的是( )A.NaCl B.HCl C.Ca(OH)2 D.BaCl26.(2021·泸州中考)同学们在实验室进行了如下实验:将酚酞滴入KOH溶液中,观察到液滴周围立即变红,并逐渐扩散开来。下列与实验有关的说法错误的是( )A.实验验证了KOH的碱性B.实验中酚酞分子没有任何变化C.红色扩散说明了分子在运动D.实验中发生了化学变化7.(2021·桂林中考)测定某溶液的pH,可用下列哪种仪器取该溶液滴到pH试纸上( )8. (2021·金华中考)稀HCl和NaOH溶液混合后无明显现象,要证明两者已发生化学反应,如图操作及实验现象(或结果),不能证明反应发生的是( )A.在混合液中加金属Zn,无气泡产生B.在混合液中加无色酚酞,溶液呈无色的C.在混合液中加AgNO3溶液,有白色沉淀D.用pH试纸测混合液的pH,测得pH等于79.(2021·常德中考)如图一所示为稀盐酸和氢氧化钠溶液反应的实验操作,图二为反应过程中烧杯内溶液pH的变化曲线。下列说法不正确的是( )A.胶头滴管中所取的溶液为氢氧化钠溶液B.b点表示溶液中氢氧化钠和盐酸恰好完全反应C.a点表示的溶液能使酚酞溶液变红D.c点表示的溶液中溶质是NaCl和HCl二、非选择题10.(2021·济宁中考)有一瓶因久置而失去标签的无色溶液,为鉴定该溶液的成分,小亮进行了下面的实验:(1)取一支洁净试管,倒入3~5 mL待测溶液,滴加2~3滴石蕊试液,石蕊试液变红色,该溶液呈 (填“酸性”或“碱性”); (2)另取一支洁净试管,倒入3~5 mL待测溶液,加入几粒锌粒后有气泡冒出,该溶液一定是 溶液; (3)要确定该溶液是稀硫酸还是稀盐酸,小亮还需要补充的实验是实验步骤现象实验结论 11.(2021·广州中考)某校学生利用如图所示两个实验探究酸的性质。(1)试管A中溶液变浑浊的反应是 (写化学方程式)。 (2)试管B中铁钉变得光亮且表面有气泡生成,溶液呈黄色,将此时溶液中和液面上方存在的微观粒子的种类在图中补充完整(粒子数目不作要求,不考虑空气、水)。(3)将所有学生完成上述两个实验产生的废液收集并处理,向该废液中加入适量Na2CO3,除去钙、铁元素和过量的酸,可观察到:① ,②产生大量沉淀。静置过滤得到无色溶液,经检测pH约为7,取样滴加 溶液,无明显现象,钙已除尽。 (4)若处理废液时共消耗Na2CO3 212 g,则实验室为本次探究实验至少准备了 g盐酸。(已知盐酸的质量分数为7.3%) 12.(2021·菏泽中考)某化学兴趣小组为验证硫酸的部分化学性质,使用氢氧化钠、碳酸钠、金属铝和另外一种不同类别的物质A进行了相关实验(1)实验时观察到稀硫酸与A反应有蓝色溶液生成则A物质是 。 (2)稀硫酸与氢氧化钠溶液反应时没有明显现象,为了证明二者发生了反应,该组同学设计了如图一所示实验,传感器测定的pH和温度随溶液质量变化的情况见图二、图三。则B溶液是 溶液,图三中的M与图二中X、Y、Z中的 数值相等。 (3)该化学兴趣小组又做了如图所示实验:【提出问题】②号试管中无色溶液的溶质是什么?【作出猜想】猜想一:硫酸钠猜想二:硫酸钠、硫酸猜想三: 【实验验证】该小组同学用试管取适量②号试管中的无色溶液,加入一种试剂后,根据产生的现象推断出了②号试管中溶质的成分,该试剂是 。 【质疑反思】甲同学认为猜想三不能成立,因为①②号试管中溶液混合后烧杯中没有蓝色沉淀生成。乙同学则认为猜想三是可以成立的,理由是 。 13.(2021·遂宁中考)某工厂生产的NaCl产品中含有杂质MgCl2,化学兴趣小组取100 g样品完全溶解于313.6 g水中,向该溶液中分5次加入一定浓度的氢氧化钠溶液,每次30 g,充分反应。测得实验数据如下表所示:次数第1次第2次第3次第4次第5次加入氢氧化钠溶液的质量/g3030303030累计生成沉淀的质量/g2.95.88.711.611.6(注:发生反应的化学方程式为MgCl2+2NaOHMg(OH)2↓+2NaCl)请完成下列各题:(1)第 次恰好完全反应。 (2)样品中MgCl2的质量是 g。 (3)计算恰好完全反应时所得溶液的溶质质量分数(写出规范的计算过程)。
相关试卷
这是一份备战2023 人教版化学中考复习 梯级训练 第十单元 酸 和 碱(安徽版),文件包含安徽中考复习梯级训练第十单元酸和碱学生版doc、安徽中考复习梯级训练第十单元酸和碱教师版doc等2份试卷配套教学资源,其中试卷共23页, 欢迎下载使用。
这是一份备战2023 人教版化学中考复习 高效提分作业 题型一 选 择 题(安徽版),文件包含安徽中考复习高效提分作业题型一选择题学生版doc、安徽中考复习高效提分作业题型一选择题教师版doc等2份试卷配套教学资源,其中试卷共11页, 欢迎下载使用。
这是一份备战2023 人教版化学中考复习 安徽5年真题 第十单元 酸 和 碱(安徽版),文件包含安徽中考复习安徽5年真题第十单元酸和碱学生版doc、安徽中考复习安徽5年真题第十单元酸和碱教师版doc等2份试卷配套教学资源,其中试卷共7页, 欢迎下载使用。

