


所属成套资源:新教材高中物理新人教版必修第一册作业
高中物理人教版 (2019)必修 第一册2 时间 位移课堂检测
展开这是一份高中物理人教版 (2019)必修 第一册2 时间 位移课堂检测,共7页。试卷主要包含了时刻和时间间隔,位置和位移,直线运动的位移,位移—时间图像,位移和时间的测量等内容,欢迎下载使用。
第2节 时间 位移
1.时刻和时间间隔:二者既有联系又有区别,在表示时间的数轴上,时刻用点表示,时间间隔用线段表示。
2.位置和位移
(1)坐标系:为了定量地描述物体的位置,需要在参考系上建立适当的坐标系。坐标系的三要素:一要确定原点,二要规定坐标轴的正方向,三要选择合适的单位长度。在坐标系中,坐标表示物体的位置。一般物体做直线运动时,要建立一维坐标系;物体在某一平面内运动时,需建立平面直角坐标系。
(2)路程与位移:路程是物体运动轨迹的长度;位移是从物体运动的初位置指向末位置的有向线段。
(3)矢量和标量
①矢量的特点:既有大小,又有方向,例如:位移。
②标量的特点:只有大小,没有方向,例如:时间、路程、质量、温度。
3.直线运动的位移:做直线运动的物体,它的初位置为x1,末位置为x2,则物体的位移是由x1指向x2的有向线段,即Δx=x2-x1。若其值为正,则位移的方向指向x轴的正方向;若其值为负,则位移的方向指向x轴的负方向。
4.位移—时间图像:物体在每一时刻的位置或每一时间间隔的位移可以用图像直观地表示。在直角坐标系中选时刻t为横轴,选位置x为纵轴,其上的图线就是位置—时间图像。若将物体运动的初始位置选作位置坐标原点O,则位置与位移大小相等,位置—时间图像就成为位移—时间图像,又称xt图像。
5.位移和时间的测量
(1)生活中:可以用照相的方法记录物体的位置,用钟表记录物体运动的时刻,也可以用频闪照相的方法同时记录物体运动的时刻和位置。
(2)学校实验室中:常用打点计时器来记录时间和位移。
①电磁打点计时器是一种使用交变电源的计时仪器,工作电压约为8_V,当电源频率是50 Hz时,振针每隔0.02_s打一次点。使用电磁打点计时器时,纸带应穿过限位孔,复写纸要放在纸带上面。打点时应先接通电源,稳定后,再让纸带运动。打点完毕,应立即关闭电源。
②电火花计时器是利用电火花和墨粉在纸带上打出墨点而显示出点迹的计时仪器,工作电压是220 V。当电源频率是50 Hz时,它也是每隔0.02_s打一次点。使用时,墨粉盘套在纸盘轴上,把纸带穿过限位孔。这种计时器工作时,纸带运动受到的阻力比较小,实验误差也就比较小。
典型考点一 时刻和时间间隔
1.下列计时数据指时间间隔的是( )
A.北京时间8月6日07:00巴西里约奥运会正式开幕
B.2016年法国欧洲杯决赛于北京时间7月11日03:00开赛
C.国际田径室内赛纽约站男子60米比赛中,中国短跑名将苏炳添以6秒62夺得银牌
D.据新华社消息,2020年6月23日9时43分,我国在西昌卫星发射中心用长征三号乙运载火箭,成功发射了第55颗北斗导航卫星
答案 C
解析 07:00、03:00和9时43分均是指时刻,6秒62是指时间间隔,故C正确。
2.(多选)下列说法正确的是( )
A.在第5秒末时,指的是时刻
B.在5秒内指的是在4秒末到5秒末这1秒的时间
C.在第5秒内指的是在第4秒末到第5秒末这1秒的时间
D.第4秒末就是第5秒初,指的是时刻
答案 ACD
解析 在第5秒末时,指的是时刻,故A正确;在5秒内指的是在零时刻到5秒末这5秒的时间,故B错误;在第5秒内指的是在4秒末到5秒末这1秒的时间,故C正确;第4秒末就是第5秒初,指的是时刻,故D正确。
典型考点二 位置和位移
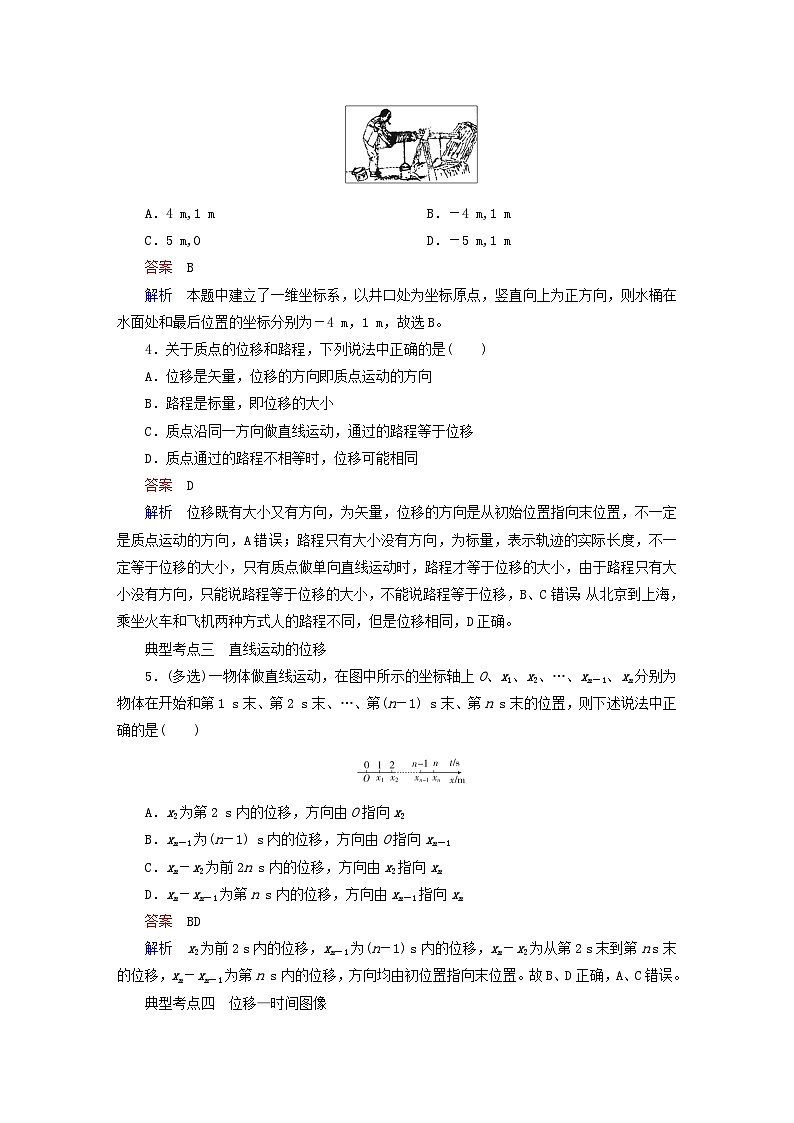
3. 有一口井,水面距井口4 m,现用水桶从井中提水(如图),出井后又将水桶提升了1 m。选井口处为坐标原点,水桶竖直向上提升的路线为x轴,向上为正方向,则水桶在水面时的位置和最后的位置坐标分别是( )
A.4 m,1 m B.-4 m,1 m
C.5 m,0 D.-5 m,1 m
答案 B
解析 本题中建立了一维坐标系,以井口处为坐标原点,竖直向上为正方向,则水桶在水面处和最后位置的坐标分别为-4 m,1 m,故选B。
4.关于质点的位移和路程,下列说法中正确的是( )
A.位移是矢量,位移的方向即质点运动的方向
B.路程是标量,即位移的大小
C.质点沿同一方向做直线运动,通过的路程等于位移
D.质点通过的路程不相等时,位移可能相同
答案 D
解析 位移既有大小又有方向,为矢量,位移的方向是从初始位置指向末位置,不一定是质点运动的方向,A错误;路程只有大小没有方向,为标量,表示轨迹的实际长度,不一定等于位移的大小,只有质点做单向直线运动时,路程才等于位移的大小,由于路程只有大小没有方向,只能说路程等于位移的大小,不能说路程等于位移,B、C错误;从北京到上海,乘坐火车和飞机两种方式人的路程不同,但是位移相同,D正确。
典型考点三 直线运动的位移
5.(多选)一物体做直线运动,在图中所示的坐标轴上O、x1、x2、…、xn-1、xn分别为物体在开始和第1 s末、第2 s末、…、第(n-1) s末、第n s末的位置,则下述说法中正确的是( )
A.x2为第2 s内的位移,方向由O指向x2
B.xn-1为(n-1) s内的位移,方向由O指向xn-1
C.xn-x2为前2n s内的位移,方向由x2指向xn
D.xn-xn-1为第n s内的位移,方向由xn-1指向xn
答案 BD
解析 x2为前2 s内的位移,xn-1为(n-1) s内的位移,xn-x2为从第2 s末到第n s末的位移,xn-xn-1为第n s内的位移,方向均由初位置指向末位置。故B、D正确,A、C错误。
典型考点四 位移—时间图像
6.已知一汽车在平直公路上运动,计时开始时汽车的位置记为0,则它的位移—时间图像如图甲所示。
(1)根据图像在图乙所示的位置坐标轴上标出A、B、C、D、E各点代表的汽车的位置;
(2)求出下列各段时间内汽车的路程和位移大小:
①第1 h内;②前6 h内;③前8 h内。
答案 (1)图见解析
(2)①第1 h内路程为40 km,位移大小为40 km;
②前6 h内路程为100 km,位移大小为100 km;
③前8 h内路程为200 km,位移大小为0。
解析 (1)位移—时间图像上任意一点的纵坐标的绝对值表示该时刻汽车的位置与初始位置的距离,据此可得:
(2)在直线运动中,xt图像的纵坐标的绝对值等于位移大小,路程等于运动轨迹的长度。则由图甲知:
①第1 h内路程为:s1=40 km-0=40 km,位移大小为:x1=40 km-0=40 km;
②前6 h内路程为:s2=100 km-0=100 km,位移大小为:x2=100 km-0=100 km;
③前8 h内路程为:s3=100 km+100 km=200 km,位移大小为:x3=0-0=0。
典型考点五 位移和时间的测量
7.打点计时器是使用________(填“交流”或“直流”)电源的计时仪器。根据打点计时器打出的纸带,我们可以从纸带上直接得到的物理量有________。
A.时间间隔
B.物体在某段时间内发生的位移
C.物体开始运动的时刻
答案 交流 AB
解析 电磁打点计时器和电火花计时器都是使用交流电源的计时仪器。根据打点计时器的工作原理可知,它每隔一定时间打一次点,因此从纸带上直接通过两点间的间隔数即可得到时间间隔,同时通过测量点之间的距离,可以得到物体在某段时间内的位移,而物体开始运动的时刻不能从纸带上直接得到,故A、B正确,C错误。
1.关于时刻和时间间隔,下列说法正确的是( )
A.老师说:“明天早上8点钟上课,上课45分钟。”其中“8点钟”指的是时刻,“45分钟”指的是时间间隔
B.我国优秀田径运动员刘翔在雅典奥运会110米栏决赛中,以12秒91的成绩夺得了冠军,其中“12秒91”指的是时刻
C.某场足球赛15 min时甲队攻入一球,其中“15 min时”指的是时间间隔
D.老师说:“希望你下次一定要在7点50分以前到校。”其中“7点50分”指的是时间间隔
答案 A
解析 时间间隔是指时间的长度,在时间轴上对应一段线段,时刻是指时间点,在时间轴上对应一个点。老师说:“明天早上8点钟上课,上课45分钟。”其中“8点钟”指的是时刻,“45分钟”指的是时间间隔,故A正确;12秒91的成绩对应的是一段时间间隔,故B错误;15 min时甲队攻入一球,其中“15 min时”在时间轴上对应一个点,指的是时刻,故C错误;老师说:“希望你下次一定要在7点50分以前到校。”其中“7点50分”指的是时刻,故D错误。
2.(多选)关于位移和路程,下列说法正确的是( )
A.沿直线运动的物体,位移和路程是相等的
B.质点沿不同的路径由A到B,其路程可能不同,而位移是相同的
C.质点通过一段路程,其位移可能等于零
D.质点运动的位移大小可能大于路程
答案 BC
解析 当物体做单向直线运动时,路程等于位移的大小,若直线运动有往复,则位移的大小和路程不等,故A错误;质点沿不同的路径由A到B,路程可能不同,但位移一定相同,故B正确;质点通过一段路程,位移可能为零,比如绕圆周运动一圈,故C正确;质点的位移大小小于等于路程,不可能大于路程,故D错误。
3.下列关于矢量和标量的说法正确的是( )
A.取定正方向,做直线运动的甲、乙两物体的位移分别为x甲=3 m、x乙=-5 m,则x甲>x乙
B.甲、乙两运动物体的位移大小均为50 m,这两个物体的位移必定相同
C.温度计读数有正有负,所以温度也是矢量
D.温度计读数的正负号表示温度的高低,不表示方向,温度是标量
答案 D
解析 直线运动位移的正负号表示方向,不表示大小,A错误;两个矢量大小相等、方向相同时,它们才相同,B错误;温度是标量,温度的正负号表示温度的高低,C错误,D正确。
4. (多选)某一质点沿一直线做往复运动,如图所示,OA=AB=OC=CD=1 m,O点为原点,且质点由A点出发沿x轴正方向运动到B点后返回,沿x轴负方向继续运动。下列说法正确的是( )
A.质点从A到B再到C的位移为2 m,路程为4 m
B.质点从B到D的位移为-4 m,路程为4 m
C.当质点到达D点时,其位置可用D点的坐标-2 m表示
D.当质点到达D点时,相对于A点的位移为-3 m
答案 BCD
解析 位移是矢量,质点从A到B再到C的位移为-2 m,路程为4 m,A错误;质点从B到D的位移为-2 m-2 m=-4 m,路程为4 m,B正确;质点到达D点时,其位置可用D点的坐标-2 m表示,此时质点相对于A点的位移为-2 m-1 m=-3 m,C、D正确。
5.(多选)在“练习使用打点计时器”的实验中,下列操作正确的是( )
A.打点前,手应靠近打点计时器,要先接通电源,再水平拉动纸带
B.要舍去纸带上特别密集的点
C.打点频率为50 Hz,则从起始点到第5个点的时间间隔为0.10 s
D.实验中应使纸带运动得尽量慢些
答案 AB
解析 打点前,手应靠近打点计时器,要先接通电源,再水平拉动纸带,故A正确;处理纸带时,要舍去纸带上特别密集的点,从清晰的点开始计数,故B正确;打点频率为50 Hz,则打点周期为0.02 s,从起始点到第5个点的时间间隔为4×0.02 s=0.08 s,故C错误;若实验中纸带运动过慢,会导致纸带上的点比较密集,不利于选点和测量,故D错误。
6. (多选)如图所示是做直线运动的甲、乙两物体的xt图像,下列说法中正确的是( )
A.甲启动的时刻比乙早t1
B.当t=t2时,两物体相遇
C.当t=t2时,两物体相距最远
D.当t=t3时,两物体相距x1
答案 ABD
解析 由图像可以看出,乙在t1时刻才开始运动,所以甲启动的时刻比乙早t1,故A正确;当t=t2时,两物体相遇,而不是相距最远,故B正确,C错误;当t=t3时,两物体相距x1,D正确。
7.北京正负电子对撞机的核心部分是使电子加速的环形室。若一电子在半径为R的环形室中运动了一周,则其位移大小为________,路程是________;若电子运动了周,则其位移大小为________,路程是________,此运动过程中最大位移是________,最大路程是________。
答案 0 2πR R 2R
解析 电子绕半径为R的环形室运动一周,初、末位置相同,位移是零,通过的路程是2πR。若电子运动了周,如图所示,设电子从A点开始逆时针运动,则末位置为C,其位移为由A指向C的有向线段,大小为R,路程即轨迹的总长,为周长,即;运动过程中,最大位移是2R,最大路程为。
相关试卷
这是一份人教版 (2019)必修 第一册2 时间 位移课后复习题,共8页。试卷主要包含了02 0等内容,欢迎下载使用。
这是一份高中人教版 (2019)第一章 运动的描述2 时间 位移第2课时当堂检测题,共7页。试卷主要包含了选择题,非选择题等内容,欢迎下载使用。
这是一份人教版 (2019)必修 第一册2 时间 位移第1课时课时练习,共7页。试卷主要包含了选择题,非选择题等内容,欢迎下载使用。