


所属成套资源:江苏专版2023_2024学年新教材高中历史部编版选择性必修2分层作业
- 江苏专版2023_2024学年新教材高中历史第五单元交通与社会变迁第12课水陆交通的变迁分层作业部编版选择性必修2 试卷 0 次下载
- 江苏专版2023_2024学年新教材高中历史第五单元交通与社会变迁第13课现代交通运输的新变化分层作业部编版选择性必修2 试卷 0 次下载
- 江苏专版2023_2024学年新教材高中历史第六单元医疗与公共卫生单元培优练部编版选择性必修2 试卷 0 次下载
- 江苏专版2023_2024学年新教材高中历史第六单元医疗与公共卫生单元测评部编版选择性必修2 试卷 0 次下载
- 江苏专版2023_2024学年新教材高中历史第六单元医疗与公共卫生第14课历史上的疫病与医学成就分层作业部编版选择性必修2 试卷 0 次下载
人教统编版选择性必修2 经济与社会生活第15课 现代医疗卫生体系与社会生活课堂检测
展开
这是一份人教统编版选择性必修2 经济与社会生活第15课 现代医疗卫生体系与社会生活课堂检测,共8页。
1. [2023江苏高二开学]现代医疗卫生体系对保障人类健康、提高生活质量意义重大。现代医疗卫生体系包括( )
①基本医疗卫生体系 ②医疗服务体系 ③药品供应体系 ④医疗保障体系
A. ①②③B. ①②④C. ①③④D. ①②③④
2. [2022江苏南通高二期末]19世纪以前,英国专科医生盛行,其服务价格昂贵;19世纪以后,这个群体市场份额缩小,全科医生迅速崛起,且服务价格低廉。这一变化说明( )
A. 医疗资源呈现社会化大生产趋势B. 专科医生已经不适应时代的需求
C. 工业革命导致人们健康状况恶化D. 工业革命推动了医疗技术的进步
3. [2023江苏高二开学]1950年,中央人民政府卫生部下发《1950年医政工作的指示》明确要求,县卫生院要把负担全县防疫工作作为首要任务。同年我国还在疫情高发区设立了专门的防治所、站,同时开展血吸虫病、疟疾、黑热病、丝虫病等的重点调查和防治工作。这说明中国( )
A. 突出疫情防治中政府主导性作用B. 形成了完整的卫生防疫体系
C. 人民群众健康状况得到明显改善D. 强调疫情防治的法治化建设
4. [2022江苏扬州高二期末]1965年中国的一项科研成果标志着人类在认识生命、探索生命奥秘的征途中迈出了关键性的一步,开辟了人工合成蛋白质的时代。这一成果指的是( )
A. 人工合成牛胰岛素B. 局部大脑移植手术
C. 人类基因工程技术D. 超声无创医疗技术
5. [2022江苏淮安高二期末]《中华人民共和国药品管理法》是我国药品监管部门履行职责的重要法律依据,要落实“四个最严”的要求,即最严谨的标准、最严格的监管、最严厉的处罚、最严肃的问责。由此可知( )
A. 药品供应问题严重B. 国家医疗立法完善
C. 国家重视民生医疗D. 卫生事业进入新时期
6. [2022江苏宜兴高二期末]2009年3月公布的《中共中央 国务院关于深化医药卫生体制改革的意见》指出,改革要坚持保基本、强基层、建机制,把基本医疗卫生制度作为公共产品向全民提供,逐步实现人人享受基本医疗卫生服务的目标。这表明中国政府( )
A. 不断地完善医疗卫生体制B. 全面贯彻为人民服务的理念
C. 工作重点是基层社会保障D. 有效缓解医疗卫生不平衡现象
7. [2023江苏连云港高三调研]美国的医疗卫生体系比较发达,但在现实的疫情面前却暴露了一些问题,美国的医疗卫生体系注重市场竞争和大投入背景下的科技创新能力,注重医疗技术在世界范围内领先优势的获得和维持,而不是公民的医疗福利与公平。这反映的本质问题是美国( )
A. 公民未享受到发达国家的福利政策B. 医疗体系具有清晰的霸权国家特征
C. 医疗技术的创新受政治体制的束缚D. 医疗科技创新成果与疫情防治脱钩
8. [2023江苏南通高二期末]1953年10月,中央人民政府卫生部向中央报告,确定卫生工作的重点首先是要加强工矿卫生和城市医疗工作,使农村卫生工作和互助合作运动密切结合并继续开展爱国卫生运动,防治对人民危害性最大的疾病。这一举措的施行( )
A. 确保互助合作运动的顺利开展B. 彰显了社会主义制度的优越性
C. 缩短城乡医疗卫生水平的差距D. 服务国家建设主要任务的推进
9. [2022江苏常州高二期末]法国在1952年为农民建立了社会养老保险制度,1960年将医疗保险覆盖到农业从业人员。德国于1957年颁布《农民老年救济法》,开始建立农民养老保险制度,1972年建立农民医疗保险体系。由此可知( )
A. 德法两国农村社会保障制度全面完善B. 德国和法国已经成为完善的福利国家
C. 制度的建立和完善是一个渐进的过程D. 西方资本主义制度发生根本性的改变
10. [2022江苏镇江高二期初]世界人口的平均预期寿命从1980年的62.8岁增长到2019年的72.6岁,中国人口的平均预期寿命从1949年的35岁增加到2019年的77.3岁,达到了世界中等发达国家水平。这主要得益于中国( )
A. 把防疫工作视为重中之重B. 医疗卫生事业持续发展
C. 乡村医生业务水平的提高D. 对食品药品的严格监管
B级 能力素养提升练
11. [2022江苏盐城高二期初]中华人民共和国成立初期开展了群众性的大规模卫生运动,其中,主要包括1949—1952年以环境卫生清洁大扫除为中心的卫生运动、1952—1954年以反美细菌战为中心的爱国卫生运动、1955年以后以“除四害”为中心的爱国卫生运动等。这表明( )
A. 近代“卫生”概念获得国家认同
B. 人类的健康水平得到很大提高
C. 中华人民共和国医疗保障体系已建立起来
D. 中西医结合防疫新风尚已形成
12. [2022江苏宿迁高二期中]中华人民共和国成立后,培养了大量不脱离农业集体劳务、半农半医的乡村医生,到1975年全国已有150多万名。几乎每个生产大队都能拥有2名深受群众欢迎的“头戴草帽、身背药箱、一根银针、一把草药”的乡村医生。乡村医生的出现( )
A. 有效地提高了国家的整体医疗卫生水平
B. 是社会主义的优越性在医疗领域的体现
C. 极大满足了人民对医疗日益增长的需求
D. 是特定历史条件下医疗卫生事业的成果
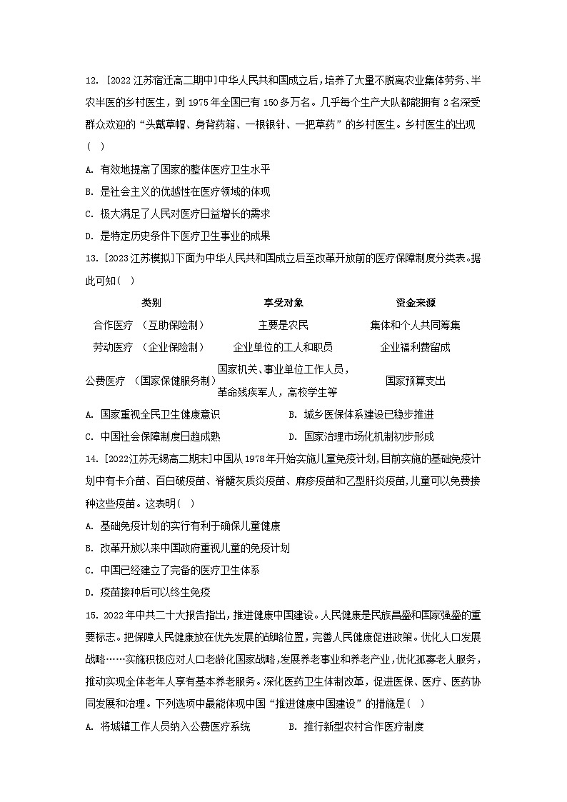
13. [2023江苏模拟]下面为中华人民共和国成立后至改革开放前的医疗保障制度分类表。据此可知( )
A. 国家重视全民卫生健康意识B. 城乡医保体系建设已稳步推进
C. 中国社会保障制度日趋成熟D. 国家治理市场化机制初步形成
14. [2022江苏无锡高二期末]中国从1978年开始实施儿童免疫计划,目前实施的基础免疫计划中有卡介苗、百白破疫苗、脊髓灰质炎疫苗、麻疹疫苗和乙型肝炎疫苗,儿童可以免费接种这些疫苗。这表明( )
A. 基础免疫计划的实行有利于确保儿童健康
B. 改革开放以来中国政府重视儿童的免疫计划
C. 中国已经建立了完备的医疗卫生体系
D. 疫苗接种后可以终生免疫
15. 2022年中共二十大报告指出,推进健康中国建设。人民健康是民族昌盛和国家强盛的重要标志。把保障人民健康放在优先发展的战略位置,完善人民健康促进政策。优化人口发展战略……实施积极应对人口老龄化国家战略,发展养老事业和养老产业,优化孤寡老人服务,推动实现全体老年人享有基本养老服务。深化医药卫生体制改革,促进医保、医疗、医药协同发展和治理。下列选项中最能体现中国“推进健康中国建设”的措施是( )
A. 将城镇工作人员纳入公费医疗系统B. 推行新型农村合作医疗制度
C. 实行革命的人道主义D. 加强“福利国家”建设
16. [2023湖南高三阶段练习]阅读材料,完成下列要求。
材料一 19世纪中叶之前,改善公共卫生一直是地方志愿团体或地方政府的工作,英国的医院和诊所大多由私人慈善组织资助。工业革命推动了人口的爆炸,城镇人口的过度拥挤、叠加污秽的居住环境严重损害了人们的健康,出现了很多婴儿死亡的情况。据统计,1842年在英国工人的孩子中有一半不满5岁即死亡。恶劣的工厂环境和超负荷的压迫劳动使工人的健康严重透支。在英国扫烟囱的童工中,时有因劳累过度掉入烟囱中或被烧、烫伤的情况发生,由于没有洗浴卫生设施,发生了在历史上轰动的扫烟囱工患癌事件。伦敦工人、商人和贵族的平均死亡年龄分别为22、33、44岁。
材料二19世纪上半叶,英国律师查德威克提出疾病是贫困的根源。他于1842年出版了一本研究公共卫生的著作《大不列颠工人群众的公共卫生状况之报告》,支持公共污物导致疾病,而疾病加重公共开支的观点。1845年,英国的一份官方报告建议各地要有单一的公共卫生主管机构,负责有关排水、铺路、净水、供水等工作,并且要求主管当局规范建筑物的兴建准则。1848年,英国议会通过了一项《公共卫生法案》,要求监管城市清洁卫生、排除“讨厌的麻烦事”以及提供清洁自来水等。英国在中央政府设立国家卫生委员会,这个机构到1919年发展成为具有广泛影响的公共卫生部。
——以上材料均摘编自武斌《记疫:祈祷、隔离与共生》
(1) 根据材料一并结合所学知识,分析19世纪中期英国公共卫生问题严重的原因。
(2) 根据材料一、二并结合所学知识,归纳英国公共卫生运动的特点。
17. [2023湘豫名校联考高三模拟]阅读材料,完成下列要求。
材料一19世纪80年代,德国初步建立了社会保险制度。1935年,美国颁布《社会保障法》,标志着美国现代社会保障制度的最终确立。第二次世界大战后,英国率先构建了包括家庭津贴、养老、疾病、失业、伤残和死亡等内容的社会保障体系,基本实现了全民覆盖,大大推动了社会保障制度的发展。此后,瑞典、挪威、芬兰、丹麦等北欧国家以及法国、德国、加拿大和澳大利亚等国都建成了福利国家,社会保障制度基本建立。资本主义国家的社会保障制度包括全民就业、社会保障和服务等方面的内容,它是资本主义社会生产力发展到一定高度时产生的社会和经济制度。但是,过度的社会保障,加大了国家财政支出的负担,容易助长懒惰行为,使得整个社会缺乏工作动力,效率低下。
——摘编自齐世荣主编《世界史》等
材料二 19世纪中叶以后,中国开始向近代转型,在这个过程中国家赈济制度已经衰落,传统的家庭救济模式也无法适应新的社会结构变化。中国近代社会立法工作在民国北洋政府时期已经略见成效,例如1915年仿照欧美《济贫法》制定的《游民习艺所章程》。国民政府统治时期的社会福利立法,则以1943年《社会救济法》为其典型,将社会上极度贫困的弱势群体与受灾民众作为优先照顾的对象。由于近代中国复杂的社会环境,社会福利立法产生的实际效果非常有限。
——摘编自聂鑫《近代中国社会立法与福利国家的建构》等
材料三 中华人民共和国成立后,1951年,政务院颁布了《劳动保险条例》,这是中华人民共和国第一部劳动保险法规,至1957年,“初步建成了以国家责任为主体,覆盖国家机关、企事业单位职工生活方方面面的福利制度”。改革开放后,以城乡统筹为特征的社会福利制度取得了极大的进展。中华人民共和国成立七十多年来,社会福利制度从城乡分割到城乡全覆盖,努力实现对全体社会成员的福利保障。
——摘编自胡晓义《当代中国社会保障制度》等
(1) 根据材料一并结合所学知识,概括近现代欧美国家社会保障制度的特点及其历史影响。
(2) 根据材料二、三并结合所学知识,指出近现代中国社会保障制度的主要不同之处,并说明造成不同的主要原因。
(3) 根据上述材料并结合所学知识,谈谈近现代中西方社会保障制度的历史经验。
第15课 现代医疗卫生体系与社会生活
分层作业
A级 必备知识基础练
1. D
[解析]根据所学知识可知,现代医疗卫生体系包括基本医疗卫生体系、医疗服务体系、药品供应体系与医疗保障体系等内容,①②③④正确,故D项正确。
2. A
[解析]材料中19世纪前后专科医生与全科医生的变化说明医疗资源呈现社会化大生产的趋势,故A项正确;这种变化的出现强调的是工业革命下医疗资源的社会化,而不是强调专科医生不适应时代的需求,故B项错误;全科医生的迅速崛起,且服务价格低廉,主要是医疗资源的社会化导致的,且“工业革命导致人们健康状况恶化”的说法与材料主旨不符,故C项错误;19世纪后全科医生的迅速崛起且服务价格低廉不足以说明工业革命推动了医疗技术的进步,故D项错误。
3. A
[解析]根据材料及所学可知,中华人民共和国成立初期,中央人民政府卫生部对全国防疫工作进行统一部署,突出了在防疫中的政府主导性作用,故A项正确。
4. A
[解析]根据材料“探索生命奥秘的征途中迈出了关键性的一步,开辟了人工合成蛋白质的时代”并结合所学知识可知,这一成果指的是1965年人工合成牛胰岛素,故A项正确。
5. C
[解析]根据题干中的“四个最严”的要求可知,国家重视医疗卫生问题,故C项正确;仅根据材料内容不能得出当前药品供应问题严重的结论,加强医疗立法只是为了进一步规范相关法律,排除A项;“完善”的说法不准确,排除B项;材料只是强调我国加强医疗立法并提出相关要求,无法说明“卫生事业进入新时期”,排除D项。
6. A
[解析]由材料信息可知,中国政府不断完善医疗卫生体制,深入贯彻为人民服务的理念,推动社会公平的实现,故A项正确;“全面”说法错误,故B项错误;材料只体现了医疗卫生领域,不能得出中国政府的工作重点,故C项错误;材料中的改革意见是引导性文件,不能看出效果,不能得出“有效缓解”的结论,故D项错误。
7. B
[解析]医疗卫生体系比较发达的美国,在现实的疫情面前,注重获得和维持其医疗技术在世界范围内的领先优势,却不注重公民的医疗福利与公平,从本质上反映了美国医疗体系具有清晰的霸权国家特征,故B项正确;材料不能说明美国公民未享受到发达国家的福利政策,故A项错误;医疗技术的创新受政治体制的束缚与美国医疗卫生体系注重“科技创新能力”不符,故C项错误;医疗科技创新成果与疫情防治脱钩并非本质问题,故D项错误。
8. D
[解析]根据材料“1953年10月”“卫生工作的重点首先是要加强工矿卫生和城市医疗工作,使农村卫生工作和互助合作运动密切结合”等信息,结合所学知识可知,1953年,国家开始实行“一五”计划和社会主义改造,将卫生工作与工业建设、互助合作运动相结合,说明当时卫生工作服务国家建设主要任务的推进,故D项正确;卫生工作可以辅助互助合作运动的开展,而不是确保,排除A项;材料强调的是卫生工作服务于“一五”计划和社会主义改造,“彰显了社会主义制度的优越性”不符合材料主旨,排除B项;材料反映的是城乡同时开展卫生工作,并未侧重发展乡村卫生,无法得出缩短城乡医疗卫生水平差距的结论,排除C项。
9. C
[解析]材料反映了20世纪50—70年代,法德两国经过长时间的工作,逐渐建立和完善了农村养老与医疗保险制度,这说明制度的建立和完善是一个渐进的过程,故C项正确;材料只涉及养老与医疗,“全面完善”“完善的福利国家”表述有误,排除A、B两项;法国、德国依旧实行资本主义制度,并没有因为农村社会保障制度发展而发生根本性改变,排除D项。
10. B
[解析]根据材料可知,中国人口的平均预期寿命从1949年的35岁增加到2019年的77.3岁,达到了世界中等发达国家水平。结合所学可知,中华人民共和国成立后,人民健康状况的改善、平均预期寿命的增加,主要得益于中国医疗卫生事业的持续发展,故B项正确。
B级 能力素养提升练
11. A
[解析]根据材料主要内容可知,中华人民共和国成立初期开展了群众性的大规模卫生运动,这反映了中华人民共和国成立后近代“卫生”概念获得国家认同,故A项正确。
12. D
[解析]根据材料信息可知,乡村医生的医疗水平不高,但分布较广,是在经济水平较低的情况下发展医疗卫生事业的举措,故D项正确。
13. B
[解析]根据材料,表中信息是中华人民共和国成立后至改革开放前的医疗保障制度分类,保障对象有农民、企业单位的工人和职员、国家机关与事业单位工作人员、革命残疾军人、高校学生等,受保障的人越来越多,涉及农村和城市,由此可知城乡医保体系建设已稳步推进,故B项正确。
14. B
[解析]根据材料并结合所学知识可知,改革开放以来,政府重视对公共疾病的防控,在免疫计划上也取得了重大成就,故B项正确;材料只涉及儿童的疫苗接种问题,并没有提到接种疫苗后儿童的健康情况,无法体现“确保儿童健康”,故A项错误;医疗卫生体系的建立包含很多内容,材料只涉及儿童免疫计划,故C项错误;儿童接种疫苗并不能保证终生免疫,故D项错误。
15. B
[解析]根据所学知识可知,当今最能体现中国“推进健康中国建设”,为人民群众提供全方位全周期健康服务的措施是推行新型农村合作医疗制度,故B项正确;20世纪60年代,国家已经把城镇工作人员纳入公费医疗系统,该项措施不是最能体现中国“推进健康中国建设”的措施,故A项错误;“实行革命的人道主义”与材料主旨不符,故C项错误;建设“福利国家”是第二次世界大战后西方资本主义国家采取的措施,故D项错误。
16. (1) 原因:中央政府的忽视,工业革命带来的快速城镇化,恶劣的生活环境和工作环境,工人阶级的极度贫困,自由放任主义的影响。
(2) 特点:广泛参与;立法保障;设立专门机构,统一管理。
17. (1) 特点:由国家及政府主导,用法律手段加以保证,以国家财政作基本保障;覆盖面广且体系健全。
历史影响:一定程度上缓和了社会矛盾,巩固了资产阶级统治,一定范围内改善了民众的生活,有利于资本主义经济的发展,但过度的社会保障容易产生一些弊端,如加重了国家负担、助长了懒惰行为、缺乏工作动力、效率低下等。
(2) 不同之处:近代中国社会福利实际效果非常有限,覆盖面、保障范围小;现代中国逐渐建立起中国特色的社会保障体制,覆盖面和范围广。
主要原因:近代中国长期处于半殖民地半封建社会;现代中国由学习苏联到实行改革开放,中国特色社会主义制度具有显著优势。
(3) 历史经验:社会保障制度要与国情相结合,兼顾经济发展与社会稳定,要以民生为根本立足点。
类别
享受对象
资金来源
合作医疗 (互助保险制)
主要是农民
集体和个人共同筹集
劳动医疗 (企业保险制)
企业单位的工人和职员
企业福利费留成
公费医疗 (国家保健服务制)
国家机关、事业单位工作人员,革命残疾军人,高校学生等
国家预算支出
相关试卷
这是一份人教统编版选择性必修2 经济与社会生活第15课 现代医疗卫生体系与社会生活练习题,共7页。
这是一份高中人教统编版第15课 现代医疗卫生体系与社会生活课时作业,共5页。试卷主要包含了选择题,非选择题等内容,欢迎下载使用。
这是一份高中历史人教统编版选择性必修2 经济与社会生活第15课 现代医疗卫生体系与社会生活课时作业,共6页。试卷主要包含了由下表内容可知,8岁增长到2019年的72,5亿,参保率稳定在95%以上等内容,欢迎下载使用。