所属成套资源:江苏专版新教材高中历史部编版必修中外历史纲要上分层作业
- 江苏专版2023_2024学年新教材高中历史第四单元明清中国版图的奠定与面临的挑战第12课从明朝建立到清军入关分层作业部编版必修中外历史纲要上 试卷 0 次下载
- 江苏专版2023_2024学年新教材高中历史第四单元明清中国版图的奠定与面临的挑战第13课清朝前中期的鼎盛与危机分层作业部编版必修中外历史纲要上 试卷 0 次下载
- 江苏专版2023_2024学年新教材高中历史第五单元晚清时期的内忧外患与救亡图存单元培优练部编版必修中外历史纲要上 试卷 0 次下载
- 江苏专版2023_2024学年新教材高中历史第五单元晚清时期的内忧外患与救亡图存单元测评部编版必修中外历史纲要上 试卷 0 次下载
- 江苏专版2023_2024学年新教材高中历史第五单元晚清时期的内忧外患与救亡图存第15课两次鸦片战争分层作业部编版必修中外历史纲要上 试卷 0 次下载
人教统编版第15课 明至清中叶的经济与文化课时训练
展开
这是一份人教统编版第15课 明至清中叶的经济与文化课时训练,共7页。
1. [2023江苏盐城检测]如图是某同学课堂笔记。根据笔记内容可知,他学习的主题是( )
A. 宋代的农业B. 唐朝的金融C. 元朝的外交D. 明朝的经济
2. [2023江苏徐州期中]唐宋以来,江浙地区一直是重要的粮食产地,“东南之田,所种惟稻”;但明中后期,江浙“乡民以种稻收薄,故为他种以图利”。据此可知明代江浙地区( )
A. 农业生产无利可图B. 资本主义萌芽产生
C. 区域经济存在较大差异D. 社会经济结构调整
3. [2023江苏南京期末]宋代,江南的粮食问题一般通过当地的苏常之米解决。到了明代,江南则需要从两湖、江西、安徽运进粮米。这一变化出现的主要原因是( )
A. 市镇经济的发展B. 南方人口的增加C. 经济作物的推广D. 经济重心的转移
4. [2023江苏南通统考]自明朝后期起,农业、手工业、商业各经济领域出现了一些新现象。下列各项,属于明清经济领域新现象的是( )
A. 出现了最早的纸币B. 工场使用自由雇佣劳动力
C. 瓷器大量出口海外D. 棉花开始在内地种植
5. [2023江苏南通期中]清代相邻的集市,群集期相错,互不冲突,还形成专门的名称,如河北的“差花集”、广东的“插花墟”、四川的“转转场”等,商人们在相邻几个集市中逐日赶集,轮回贸易。这可以反映出该时期( )
A. 商品经济繁荣B. 商业都会崛起C. 长途贸易发展D. 城市管理严格
6. [2023江苏南京校考]王阳明的心学填补了程朱理学的一大漏洞,即天理和人欲似乎是两个不相容的世界。而阳明心学消解了这两个世界的紧张性,将天理与人心直接沟通,心即是理,我心即世界。这种思想( )
A. 隐含一定的平等和叛逆色彩B. 猛烈抨击了君主专制
C. 体现了客观唯心主义的倾向D. 彻底否定了程朱理学
7. [2023江苏徐州期中]如图分别是小说《红楼梦》和《范进中举》的插图,插图反映了( )
A. 人们美好联想的艺术状态B. 市民阶层的兴起瓦解传统伦理观念
C. 专制王朝走向败落的命运D. 市民阶层的扩大推动世俗文化发展
8. [2023江苏镇江模拟]鲁迅说:“小说体例,经历了唐代传奇、宋元话本这一过程后,到明清时期已非常成熟……清代的小说之种类及其变化,比明朝的多。”鲁迅所说体现了中国古代文学的历史发展趋势是( )
A. 通俗化B. 多元化C. 简单化D. 复杂化
9. [2023江苏淮安校考]北宋张载提出:“为天地立心,为生民立命,为往圣继绝学,为万世开太平。”明末清初顾炎武说:“保天下者,匹夫之贱与有责焉耳矣。”两者共同反映了( )
A. 维护封建统治的使命感B. 继承传统儒学的教育观
C. 弘扬为国为民的责任感D. 追求个人名誉的荣辱观
10. [2023江苏南通期中]下列著作反映出明代科技发展的特点是( )
A. 对传统科技进行总结B. 西东学渐成为潮流
C. 重视科学技术的实用性D. 形成近代科学体系
能力素养提升练B级
11. [2023江苏南通期末]清代前期,桑蚕业在浙江、江苏、广东的一些地区很发达,有些地区“寸尺之堤,必树以桑”。甘蔗盛产于闽、粤等地,台湾更是“蔗田万顷碧萋萋,一望茏葱路欲迷”。据此我们可以推断,当时( )
A. 南北经济差距扩大B. 农业多种经营日益兴盛
C. 社会发展加速转型D. 传统经济结构局部解体
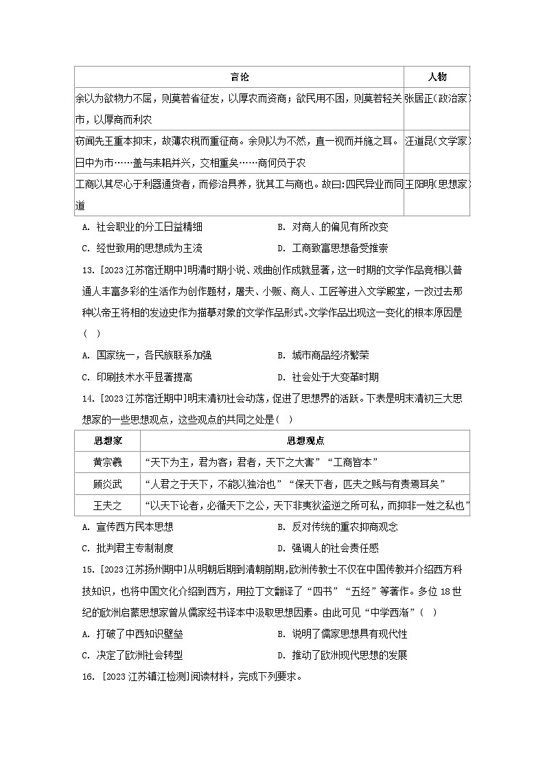
12. [2023江苏苏州联考]下表所示为明代中后期几位历史人物的言论。这些言论主要说明当时( )
A. 社会职业的分工日益精细B. 对商人的偏见有所改变
C. 经世致用的思想成为主流D. 工商致富思想备受推崇
13. [2023江苏宿迁期中]明清时期小说、戏曲创作成就显著,这一时期的文学作品竞相以普通人丰富多彩的生活作为创作题材,屠夫、小贩、商人、工匠等进入文学殿堂,一改过去那种以帝王将相的发迹史作为描摹对象的文学作品形式。文学作品出现这一变化的根本原因是( )
A. 国家统一,各民族联系加强B. 城市商品经济繁荣
C. 印刷技术水平显著提高D. 社会处于大变革时期
14. [2023江苏宿迁期中]明末清初社会动荡,促进了思想界的活跃。下表是明末清初三大思想家的一些思想观点,这些观点的共同之处是( )
A. 宣传西方民本思想B. 反对传统的重农抑商观念
C. 批判君主专制制度D. 强调人的社会责任感
15. [2023江苏扬州期中]从明朝后期到清朝前期,欧洲传教士不仅在中国传教并介绍西方科技知识,也将中国文化介绍到西方,用拉丁文翻译了“四书”“五经”等著作。多位18世纪的欧洲启蒙思想家曾从儒家经书译本中汲取思想因素。由此可见“中学西渐”( )
A. 打破了中西知识壁垒B. 说明了儒家思想具有现代性
C. 决定了欧洲社会转型D. 推动了欧洲现代思想的发展
16. [2023江苏镇江检测]阅读材料,完成下列要求。
材料一 明清时期,在农业领域积极引进高产作物,如玉米、马铃薯、花生,并扩大其耕种面积,同时出现农业作物的分区,农产品逐步向商品化模式发展。手工业领域包括的范围不仅日渐广泛,同时在各个行业的规模、数量、工具以及技术方面都进入一个新的阶段,这对促进手工业领域商品经济的发展具有重要的意义。农业和手工业经济的发展,促使了当时商业领域的进一步繁荣,主要表现在市场规模的扩大、商品种类的增加、区域性商人群体的结盟以及白银的广泛使用等方面。另外,新兴商业城市以及商业化的市镇经济也逐渐兴起,并且开始出现区域性的商业中心,如松江、杭州等城市。
——摘编自姚庆《“明清时期商品经济发展”新思考》
材料二 在传统社会制度的制约下,明清时期社会各阶层,无论是官绅、地主、商人,还是一般平民百姓,他们的最终目标乃是买田置宅,或科举入宦。就商人而言,从事工商业并不是他们最终的追求,而只是达到这些终极目标的一个有效手段而已。例如,在徽商群体中,我们看到了为数甚多的“亦贾亦儒”及至业贾致富后转而从儒的事例。在科举时代,习儒是为了入仕,徽商向儒说穿了就是向官。
——摘编自张海英《明清商业思想发展及其转型困境》
(1) 根据材料一并结合所学知识,概述明清时期商品经济发展的表现。
(2) 根据材料二并结合所学知识,指出明清时期绝大多数商人的最终归宿,并说明其产生的消极影响。
第14课 明至清中叶的经济与文化
A级 必备知识基础练
1. D
[解析]材料分别指的是明朝时期外来农作物的引进、资本主义萌芽的出现、对外贸易的大量出超以及商帮和长途贩运贸易繁荣等经济现象,故材料主题是明朝的经济,故D项正确。
2. D
[解析]根据材料,江浙地区在唐宋时期“东南之田,所种惟稻”,但到了明中后期“乡民以种稻收薄”,种稻的人越来越少,“故以他种以图利”,说明该地区对社会经济结构进行了调整,故D项正确;根据“乡民以种稻收薄,故为他种以图利”可以看出农业生产还是有利润的,排除A项;资本主义萌芽出现的标志是有雇佣关系,而材料中没有涉及,排除B项;材料中没有涉及江浙地区区域经济的差异,排除C项。
3. C
[解析]结合所学知识可知,到明代,江南地区扩大了经济作物的种植面积,导致粮食作物不足,因此扩大了向江南供应粮米的地区范围,故C项正确;这一变化出现的原因是经济作物的推广,减少了粮食作物的种植面积,并不是市镇经济的发展和南方人口的增加,排除A、B两项;南宋时期,经济重心已经完成南移,排除D项。
4. B
[解析]根据材料“自明朝后期起,农业、手工业、商业各经济领域出现了一些新现象”可知,明朝中后期由于商品经济的发展,出现了以雇佣关系为特征的资本主义萌芽,故B项正确;宋朝时期四川地区出现了世界上最早的纸币,排除A项;早在唐宋时期瓷器就已出口,排除C项;棉花在内地的种植始于宋朝,排除D项。
5. A
[解析]根据材料可知,清代的集市经济繁盛,这是清代商品经济发展的重要体现,故A项正确;材料不能反映商业都会崛起,排除B项;材料未涉及长途贸易,排除C项;材料与政府对城市的管理政策无关,排除D项。
6. A
[解析]根据“将天理与人心直接沟通,心即是理,我心即世界”并结合所学知识可知,这体现了对人的重视,而每个人都可以做到这一点,所以隐含了一定的平等和叛逆色彩,故A项正确;这种思想并不是在抨击君主专制,排除B项;王阳明的思想体现的是主观唯心主义,排除C项;“彻底否定”的说法过于绝对,排除D项。
7. D
[解析]根据材料“小说《红楼梦》和《范进中举》的插图”可知,小说插图中对人物的神情刻画细致,展现了世俗面貌,当时市民阶层的扩大推动了世俗文化的发展,故D项正确;人们美好联想的艺术状态,在材料中没有体现,排除A项;市民阶层同样遵循传统伦理观念,排除B项;材料没有体现专制王权,也无法通过插图体现专制王朝走向败落的命运,排除C项。
8. A
[解析]根据材料及所学知识可知,中国古代小说的发展适应了商品经济的发展和市民阶层的需要,小说的发展趋势是平民化、通俗化,故A项正确。
9. C
[解析]材料“为天地立心,为生民立命,为往圣继绝学,为万世开太平”“保天下者,匹夫之贱与有责焉耳矣”都强调社会责任感与历史使命感,故C项正确。
10. A
[解析]结合所学知识可知,《本草纲目》《天工开物》《农政全书》等都是明代具有总结性的科技著作,故A项正确;这些著作体现出明代科技的特点是对传统科技进行总结,并不能说明西学东渐成为潮流,也不是重视科学技术的实用性,更没有形成近代的科学体系,排除B、C、D三项。
B级 能力素养提升练
11. B
[解析]根据材料可知,清代前期农业立体化发展明显,出现养蚕、种桑、甘蔗种植等多种模式,农业多种经营日益兴盛,故B项正确;材料并未提到南北经济差距,排除A项;清代社会并未转型,排除C项;近代传统经济结构才逐渐解体,排除D项。
12. B
[解析]通过阅读表格并结合所学知识可知,明朝中后期,张居正等知名士人提出“厚农而资商”“厚商而利农”“(商业)与耒耜并兴,交相重矣”“(士农工商)四民异业而同道”等言论,承认商业对经济和社会发展的作用,反映出当时社会对商人的偏见有所改变,故B项正确;材料不能说明社会职业分工日益精细,排除A项;明朝时期的主流思想是程朱理学,排除C项;材料没有体现工商致富思想备受推崇,排除D项。
13. B
[解析]明清时期小说、戏曲题材丰富折射出商品经济发展、市民阶层壮大的时代特征,反映了该时期文艺的大众化趋势增强,故B项正确;材料无法体现各民族联系加强,排除A项;印刷技术水平显著提高,与小说、戏曲题材丰富无关,排除C项;明清时期,社会处于大变革时期与小说、戏曲题材丰富无关,排除D项。
14. C
[解析]根据材料“天下为主,君为客;君者,天下之大害”“人君之于天下,不能以独治也”“以天下论者,必循天下之公,天下非夷狄盗逆之所可私,而抑非一姓之私也”等信息可知,黄宗羲等三大思想家都批判君主专制制度,故C项正确;黄宗羲等三大思想家的思想仍属于儒学范畴,没有宣传西方民本思想,排除A项;材料中只有黄宗羲反对传统的重农抑商观念,排除B项;材料中只有顾炎武强调人的社会责任感,排除D项。
15. D
[解析]根据材料“多位18世纪的欧洲启蒙思想家曾从儒家经书译本中汲取思想因素”可以看出,中国的传统文化对欧洲的思想解放运动有着重要的推动作用,故D项正确;“中学西渐”并没有打破中西知识壁垒,排除A项;材料涉及的是中国文化对欧洲思想所产生的作用,不能说明儒家思想具有现代性,排除B项;“决定了欧洲社会转型”,表述夸大,排除C项。
16. (1) 表现:农产品和手工业产品商品化程度提高(或答大量农产品和手工业产品投放市场);形成地域性商人群体;白银成为普遍流通的货币;区域间长途贩运贸易发展;新兴商业城市和商业市镇大量出现并走向繁荣。
(2) 最终归宿:买田置宅,成为新兴地主阶级;投身科举考试,跻身统治阶层。
消极影响:制约了工商业的扩大再生产,不利于资本主义萌芽的发展。
▸甘薯、玉米等外来作物引入中国
▸手工业雇佣劳动力进行较大规模生产
▸大量白银流入中国;长途贸易发展,商帮势力雄厚
言论
人物
余以为欲物力不屈,则莫若省征发,以厚农而资商;欲民用不困,则莫若轻关市,以厚商而利农
张居正(政治家)
窃闻先王重本抑末,故薄农税而重征商。余则以为不然,直一视而并施之耳。日中为市……盖与耒耜并兴,交相重矣……商何负于农
汪道昆(文学家)
工商以其尽心于利器通货者,而修治具养,犹其工与商也。故曰:四民异业而同道
王阳明(思想家)
思想家
思想观点
黄宗羲
“天下为主,君为客;君者,天下之大害”“工商皆本”
顾炎武
“人君之于天下,不能以独治也”“保天下者,匹夫之贱与有责焉耳矣”
王夫之
“以天下论者,必循天下之公,天下非夷狄盗逆之所可私,而抑非一姓之私也”
相关试卷
这是一份高中历史人教统编版(必修)中外历史纲要(上)第14课 明至清中叶的经济与文化同步练习题,共6页。试卷主要包含了素养达标,能力提升等内容,欢迎下载使用。
这是一份历史(必修)中外历史纲要(上)第14课 明至清中叶的经济与文化课时作业,共6页。试卷主要包含了选择题,非选择题等内容,欢迎下载使用。
这是一份人教统编版(必修)中外历史纲要(上)第14课 明至清中叶的经济与文化同步测试题,共10页。试卷主要包含了鲁迅书评,某古代科技著作记载等内容,欢迎下载使用。

