还剩3页未读,
继续阅读
山东省+滕州市羊庄镇羊庄中学2023-2024学年九年级上学期开学语文试题
展开
这是一份山东省+滕州市羊庄镇羊庄中学2023-2024学年九年级上学期开学语文试题,共5页。试卷主要包含了选择题,句子默写,综合性学习,语言表达,现代文阅读,作文等内容,欢迎下载使用。
相关试卷
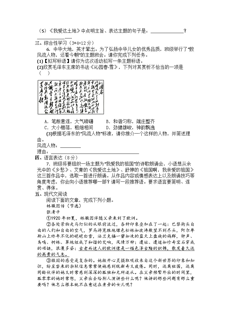
山东省滕州市育才中学2023-2024学年九年级上学期期中练习语文试卷:
这是一份山东省滕州市育才中学2023-2024学年九年级上学期期中练习语文试卷,文件包含道法一下第9课我和我的家课件pptx、道法一下第9课我和我的家教案docx、家庭称呼歌mp4、幸福的一家mp4、我家是动物园mp4等5份课件配套教学资源,其中PPT共24页, 欢迎下载使用。
山东省滕州市东郭镇东郭中学2023-2024学年八年级上学期开学语文试题:
这是一份山东省滕州市东郭镇东郭中学2023-2024学年八年级上学期开学语文试题,共5页。试卷主要包含了选择题,情景默写,语言表达,综合性学习,诗歌鉴赏,现代文阅读,作文等内容,欢迎下载使用。
山东省滕州市张汪中学2023-2024学年七年级上学期开学检测语文试题:
这是一份山东省滕州市张汪中学2023-2024学年七年级上学期开学检测语文试题,共4页。试卷主要包含了基础知识综合,选择题,句子默写,语言表达,诗歌鉴赏,现代文阅读,作文等内容,欢迎下载使用。

