还剩12页未读,
继续阅读
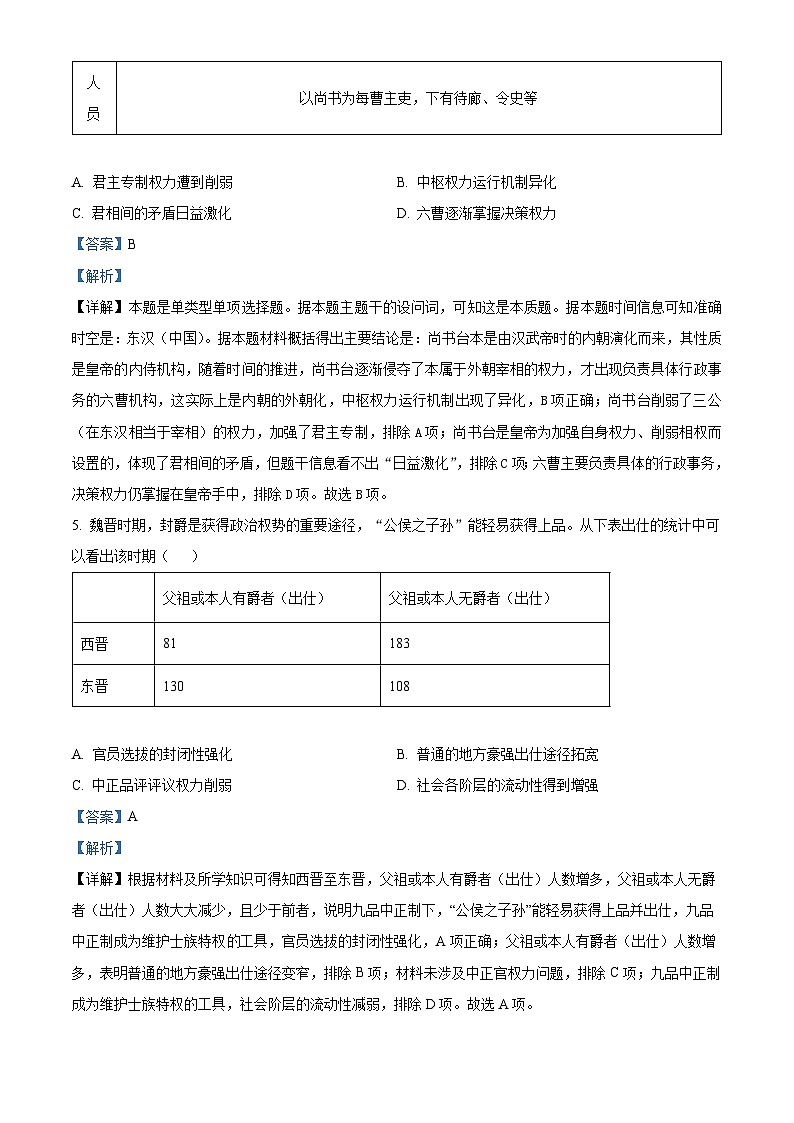
四川省成都市石室中学2023-2024学年高三历史上学期开学试题(Word版附解析)
展开相关试卷
四川省成都市石室中学2023-2024学年高三下学期开学考试文科综合历史试卷(Word版附解析):
这是一份四川省成都市石室中学2023-2024学年高三下学期开学考试文科综合历史试卷(Word版附解析),文件包含四川省成都市石室中学2023-2024学年高三下学期开学考试文科综合试卷-高中历史Word版含解析docx、四川省成都市石室中学2023-2024学年高三下学期开学考试文科综合试卷-高中历史Word版无答案docx等2份试卷配套教学资源,其中试卷共18页, 欢迎下载使用。
四川省成都市石室中学2023-2024学年高一上学期期中历史试题(Word版附解析):
这是一份四川省成都市石室中学2023-2024学年高一上学期期中历史试题(Word版附解析),共20页。
四川省成都市石室中学2023-2024学年高二上学期期中历史试题(Word版附解析):
这是一份四川省成都市石室中学2023-2024学年高二上学期期中历史试题(Word版附解析),共16页。

