


吉林省梅河口市第五中学2023-2024学年高二生物上学期开学考试试题(Word版附解析)
展开
这是一份吉林省梅河口市第五中学2023-2024学年高二生物上学期开学考试试题(Word版附解析),共22页。试卷主要包含了选择题,非选择题等内容,欢迎下载使用。
高二生物
一、选择题(共30小题,每题2分,共60分)
1. 苦瓜植株中含一对等位基因 D 和 d,其中 D 基因纯合的植株不能产生卵细胞,而 d 基因纯合的植株花粉不能正常发育,杂合子植株完全正常。现有基因型为 Dd 的苦瓜植株若干做亲本,下列有关叙述错误的是( )
A. 如果每代均自交直至 F2,则 F2 植株中基因型为 dd 植株所占比例为 1/4
B. 如果每代均自交直至 F2,则 F2 植株中正常植株所占比例为 1/2
C. 如果每代均自由交配直至 F2,则 F2 植株产生D 的配子的比例为 1/2
D. 如果每代均自由交配直至 F2,则 F2 植株中正常植株所占比例为 1/2
【答案】D
【解析】
【分析】基因分离定律的实质是杂合子在产生配子的过程中等位基因随同源染色体的分开而分离,分别进入不同的配子中,随配子独立地遗传给后代;一对相对性状的遗传实验中,杂合子自交产生的后代的基因型及比例是:显纯合子∶杂合子∶隐性纯合子=1∶2∶1。
【详解】A、亲代基因型是Dd,自交产生F1代基因型DD∶Dd∶dd=1∶2∶1,由于D基因纯合的植株不能产生卵细胞,而d基因纯合的植株花粉不能正常发育,所以F1中只有Dd能够进行正常自交,则F2中dd=1/4,正常植株Dd=1/2,AB正确;
CD、如果每代自由交配,则F1中母本有2/3Dd,1/3dd能够产生正常的配子,D∶d=2∶1,父本有1/3DD,2/3Dd能够产生正常的配子,D∶d=1∶2,因此自由交配后DD∶Dd∶dd=1/3×2/3∶1/3×2/3+2/3×2/3∶2/3×1/3=2∶5∶2,正常植株Dd的比例为5/9,D配子的频率=1/2,C正确,D错误。
故选D。
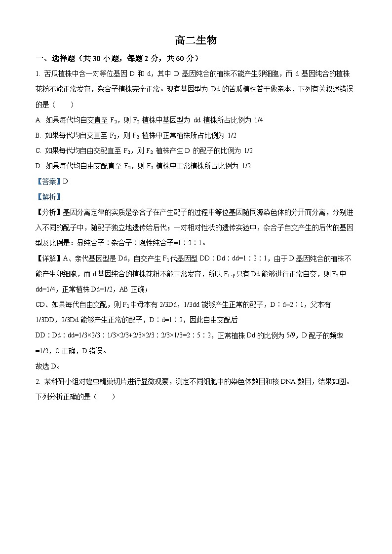
2. 某科研小组对蝗虫精巢切片进行显微观察,测定不同细胞中的染色体数目和核DNA数目,结果如图。下列分析正确的是( )
A. 细胞c和细胞g都可能发生了染色单体分离
B. 细胞d、e中都可能发生同源染色体联会
C. 细胞g和细胞b中都含有同源染色体
D. 细胞a可能是精细胞或卵细胞
【答案】A
【解析】
【分析】图中细胞a中染色体数和核DNA数都是N,都是体细胞的一半,属于生殖细胞,细胞b中染色体是N,核DNA是2N,说明细胞处于减数第二次分裂的前期或中期,细胞c中染色体和核DNA都是2N,与体细胞相同,可能处于减数第二次分裂的后期,d和e细胞的DNA处于2N和4N之间,说明细胞处于间期DNA复制时期,f细胞中染色体2N,核DNA是4N,可能处于有丝分裂的前期和中期以及减数第一次分裂过程,细胞g中染色体和核DNA都是4N,则为有丝分裂后期的细胞。
【详解】A、根据分析可知细胞c可能处于减数第二次分裂的后期,细胞g是处于有丝分裂后期的细胞,两个时期都会发生了染色单体分离,A正确;
B、同源染色体的联会发生在减数第一次分裂的前期,细胞d、e处在间期DNA复制的时期,B错误;
C、细胞b处在减数第二次分裂的前期或中期,细胞中没有同源染色体,C错误;
D、本题用的是蝗虫的精巢,因此细胞a不可能是卵细胞,D错误。
故选A。
3. 下列关于威尔金斯、沃森和克里克、富兰克林、查哥夫等人在DNA分子结构构建方面的突出贡献的说法,正确的是 ()
A. 威尔金斯和富兰克林提供了DNA分子的电子显微镜图像
B. 沃森和克里克提出了DNA分子的双螺旋结构模型
C. 查哥夫提出了A与T配对,C与G配对的正确关系
D. 富兰克林和查哥夫发现A的量等于T的量、C的量等于G的量
【答案】B
【解析】
【详解】试题分析:威尔金斯和富兰克林提供了DNA衍射图谱,A项错误;沃森和克里克提出了DNA分子的双螺旋结构模型,B项正确;富兰克林为沃森和克里克提供了DNA衍射图谱,查哥夫为沃森和克里克提供了“碱基A量总是等于T量、G量总是等于C量”的重要信息,C、D项错误。
考点:本题考查DNA双螺旋结构模型的构建的相关知识,意在考查学生关注对科学、技术和社会发展有重大影响和意义的生物科学发展史上的重要事件。
4. 蜜蜂蜂王和工蜂的发育机理如图所示。该现象与DNMT3基因有关,其表达产物(Dmmt3酶)能催化DNA分子甲基化。若敲除幼虫细胞中的DNMT3基因,幼虫都能发育成蜂王。有关叙述错误的是( )
A. 工蜂发育过程中,细胞分化导致基因的选择性表达
B 蜜蜂个体发育过程中,表现型差异与环境因素有关
C. DNA甲基化不会使DNA分子中的遗传信息发生改变
D. 蜂王浆中可能含有某种抑制DNMT3基因表达的物质
【答案】A
【解析】
【分析】少数幼虫一直取食蜂王浆而发育成蜂王,而大多数幼虫以花粉和花蜜为食将发育成工蜂。这说明蜂王和工蜂的差别并不是由遗传物质不同造成的,而是由食物的差异造成的,是环境对表型的影响。
【详解】A、工蜂发育过程中,基因的选择性表达导致细胞分化,A错误;
B、从题干信息可知,食物的差异导致了蜂王和工蜂的差别,说明表现型差异与环境因素有关,B正确;
C、DNA分子中碱基上连接一个“-CH3”,称为DNA甲基化。甲基化不改变基因的遗传信息,C正确;
D、根据题意,敲除幼虫细胞中的DNMT3基因和取食蜂王浆都能达到幼虫发育成蜂王的目的,所以可推测蜂王浆中可能含有某种抑制DNMT3基因表达的物质,D正确。
故选A。
【点睛】
5. 某昆虫的a基因是抗药基因,研究人员从农场的某昆虫群体中随机捕捉100只,aa、Aa和AA的个体数分别为16、48、36.在使用农药杀虫的若干年后,再从该农场中随机捕捉100只该昆虫,aa、Aa和AA的个体数分别为64、20、16.下列叙述正确的是( )
A. Aa和Aa相互交配的后代出现AA、Aa和aa三种基因型,这是基因重组的结果
B. A基因频率从60%降至26%,不能说明昆虫发生了进化
C. 抗药性昆虫数量逐渐增多是自然选择的结果,自然选择能使基因频率定向改变
D. 三种基因型频率均发生了变化,说明昆虫发生了进化
【答案】C
【解析】
【分析】种群中开始时,基因频率A=(48+36×2)÷200×100%=60%,a=40%;使用农药若干年后,基因频率A=(20+16×2)÷200×100%=26%,a=74%;进化的本质是基因频率的定向改变,自然选择决定进化的方向,是进化的动力和机制。
【详解】A、基因型为Aa和Aa相互交配的后代出现AA、Aa和aa三种基因型,不是基因重组的结果,这是由等位基因分离造成的,基因重组至少要涉及两对等位基因,A错误;
B、生物进化的实质是种群的基因频率发生改变,A基因频率从60%降至26%,说明昆虫发生了进化,B错误;
C、抗药性昆虫数量逐渐增多是自然选择的结果,自然选择能决定生物进化的方向,能使基因频率定向改变,C正确;
D、生物进化的实质是基因频率的改变,而不是基因型频率的改变,D错误。
故选C。
6. 酶在细胞代谢中的作用是( )
A. 提供代谢所需要的物质 B. 提供代谢所需要的能量
C. 提供代谢所需要的场所 D. 降低反应所需的活化能
【答案】D
【解析】
【分析】1.酶是由活细胞产生的具有催化活性的有机物,其中大部分是蛋白质、少量是RNA;
2.酶的特性。①高效性:酶的催化效率大约是无机催化剂的107~1013倍;
②专一性:每一种酶只能催化一种或者一类化学反应;
③酶的作用条件较温和:在最适宜的温度和pH条件下,酶的活性最高;温度和pH偏高或偏低,酶的活性都会明显降低。。
3.因受生物体内环境所限,不可能采取加热加压的方式提供活化能,所以酶的作用就变得尤为重要,因为酶可以降低化学反应的活化能。
【详解】A、酶是催化剂,不能提供代谢所需要的物质,A错误;
B、酶不能提供代谢所需要的能量,B错误;
C、酶作为催化剂,不能提供代谢所需要的场所,C错误;
D、酶能降低化学反应所需的活化能,使一个原本在较温和条件下不能进行的反应可以高效快速地进行,D正确。
故选D。
【点睛】
7. 鲁宾和卡门用氧的同位素18O分别标记H2O和CO2,然后进行两组实验:第一组向小球藻培养液提供H2O和C18O2;第二组向同种植物提供H218O和CO2。在其他条件都相同的情况下,分析了两组实验释放的氧气。卡尔文用小球藻做实验:用14C标记的14CO2,供小球藻进行光合作用,探究CO2中的碳在光合作用中转化成有机物中碳的途径。下列相关叙述正确的是( )
A. 小球藻细胞和黑藻叶细胞最明显的区别是有无核膜
B. 鲁宾和卡门的实验需通过检测同位素的放射性来追踪物质变化规律
C. 鲁宾和卡门的实验中第一组和第二组释放氧气的相对分子质量比为8∶9
D. 卡尔文实验中C的转移途径是14CO2→14C5→(14CH2O)+14C3
【答案】C
【解析】
【分析】同位素可用于追踪物质的运行和变化规律,包括放射性同位素和非放射性同位素,前者如35S、32P、3H、14C,后者如18O、15N。
【详解】A、小球藻细胞和黑藻叶细胞均属于真核细胞,二者均有核膜,A错误;
B、18O不具有放射性,不能通过检测同位素的放射性来追踪物质变化规律,B错误;
C、鲁宾和卡门的实验中第一组释放的氧气为16O2,第二组释放的氧气为18O2,二者相对分子质量比为8∶9,C正确;
D、卡尔文实验中14C的转移途径是14CO2→14C3→(14CH2O),D错误。
故选C。
8. 已知某植物光合作用和细胞呼吸的最适温度分别为25 ℃和30 ℃,下图表示30 ℃时细胞呼吸强度、光合作用强度与光照强度的关系。若温度下降到25 ℃(原光照强度和CO2浓度不变),理论上,图中A、B、C三点的移动方向分别是( )
A. 下移、右移、上移 B. 下移、左移、下移
C. 上移、左移、上移 D. 上移、右移、上移
【答案】C
【解析】
【分析】A点代表呼吸作用速率,B点代表光补偿点,C点代表光饱和点。
【详解】已知某植物光合作用和细胞呼吸的最适温度分别是25℃、30℃,如图所示曲线表示该植物在30℃时光合作用强度与光照强度的关系(是用二氧化碳的吸收和释放来表示的)。若将温度调节到25℃的条件下(原光照强度和CO2浓度不变),则光合作用增强,而呼吸作用减弱,所以A点上移,B点时光合作用强度等于呼吸作用强度,所以B点左移,从外界吸收二氧化碳变多,C点上移,C正确,ABD错误。
故选C。
9. 下列属于组成细胞的微量元素的是( )
A. Fe、Mn、Zn、Mg B. Zn、Cu、Mn、K C. N、S、Cu、Mo D. Zn、Cu、B、Mn
【答案】D
【解析】
【分析】组成生物体的化学元素根据其含量不同分为大量元素和微量元素两大类。
(1)大量元素是指含量占生物总重量万分之一以上的元素,包括C、H、O、N、P、S、K、Ca、Mg;
(2)微量元素是指含量占生物总重量万分之一以下的元素,包括Fe、Mn、Zn、Cu、B、Mo等。
【详解】A、Fe、Mn、Zn属于微量元素,Mg属于大量元素,A错误;
B、Zn、Cu、Mn属于微量元素,K属于大量元素,B错误;
C、N、S属于大量元素,Cu、Mo属于微量元素,C错误;
D、根据以上分析可知, Zn、Cu、B、Mn都属于微量元素,D正确。
故选D。
10. 下列关于生命系统的结构层次的叙述中,正确的是( )
A. 培养大肠杆菌的培养基被污染后,滋生了许多杂菌,它们共同构成种群
B. 松树生命系统的结构层次依次为细胞→组织→器官→系统→种群→群落
C. 一只飞翔的鸽子属于生命系统中的个体层次
D. 生命系统各个层次各自独立,各层次之间无联系
【答案】C
【解析】
【分析】生命系统的结构层次:细胞→组织→器官→系统→个体→种群→群落→生态系统→生物圈。单细胞生物既是细胞层次又是个体层次,植物没有系统。
【详解】A、培养大肠杆菌的培养基被污染后,滋生了许多杂菌,它们共同构成群落,A错误;
B、松树是植物,没有“系统”这一层次,B错误;
C、一只飞翔的鸽子属于生命系统中的个体层次,C正确;
D、生命系统各个层次相对独立,各层次之间相互联系,D错误。
故选C。
11. 在生物进化过程中,下列不符合生物进化历程的是( )
A. 由水生到陆生 B. 由简单到复杂
C. 由单细胞到多细胞 D. 由真核细胞到原核细胞
【答案】D
【解析】
【分析】生物的进化历程可概括为:从原核生物到真核生物,从无性生殖到有性生殖,由简单到复杂,由水生到陆生,由低等到高等。
【详解】在生物进化过程中,生物由水生到陆生、由简单到复杂、由单细胞到多细胞,而由真核细胞到原核细胞不符合生物进化的历程。D符合题意。
故选D。
【点睛】
12. 下列遗传病中,属于单基因遗传病的是
A. 白化病 B. 青少年型糖尿病
C. 人类的21三体综合征 D. 人类的猫叫综合征
【答案】A
【解析】
【分析】人类遗传病通常是指由于遗传物质改变而引起的人类遗传病。主要可以分为单基因遗传病、多基因遗传病、染色体异常遗传病三大类,由染色体异常造成的遗传病,患者体内没有致病基因。
【详解】A、白化病属于常染色体上的隐性致病基因引起的,属于单基因遗传病,A正确;
B、青少年型糖尿病属于多基因遗传病,B错误;
C、人类的21三体综合征是多了一条21号染色体,属于染色体异常遗传病,C错误;
D、人类的猫叫综合征是因为5号染色体缺失了一段所致,D错误。
故选A。
13. 一对表现型正常的夫妇生了一个色盲男孩,该男孩母亲和父亲的基因型分别是( )
A. XBXB XBY B. XBXb XBY
C. XBXB XbY D. XBXb XbY
【答案】B
【解析】
【分析】色盲与正常是一对相对性状,基因位于X染色体上,色盲是由隐性基因控制的,用B/b表示。
【详解】一对表现型正常夫妇(XBX-、XBY)生了一个色盲的男孩(XbY),因此该夫妇的基因型为XBXb、XBY。
故选B。
14. 密码子位于( )
A. 基因上 B. DNA上 C. tRNA上 D. mRNA上
【答案】D
【解析】
【分析】遗传信息:基因中能控制生物性状的脱氧核苷酸的排列顺序。
遗传密码:又称密码子,是指mRNA上能决定一个氨基酸的三个相邻的碱基。
反密码子:是指tRNA的一端的三个相邻的碱基,能专一地与mRNA上的特定的三个碱基(即密码子)配对。
【详解】AB、遗传信息位于基因上,基因通常是DNA上有遗传效应的片段,AB错误;
C、tRNA一端相邻的三个碱基构成反密码子,C错误;
D、密码子是mRNA相邻的三个碱基,D正确。
故选D。
15. 基因型为aaBb的个体,经减数分裂产生基因型为AB的配子的机率为( )
A. 0 B. 1/4 C. 1/8 D. 1/2
【答案】A
【解析】
【分析】基因自由组合定律的实质是:位于非同源染色体上的非等位基因的分离或自由组合是互不干扰的;在减数分裂过程中,同源染色体上的等位基因彼此分离的同时,非同源染色体上的非等位基因自由组合。
【详解】基因型为aaBb的个体,经减数分裂产生基因型为aB和ab的配子,二者比例均等,可见不会出现基因型为AB的配子,故产生基因型为AB的配子的机率为0,A正确。
故选A。
16. 人的唾液腺细胞能产生唾液淀粉酶,但不能产生胰岛素,所以该细胞( )
A. 只有唾液淀粉酶基因
B. 既有胰岛素基因,也有唾液淀粉酶基因
C. 只有胰岛素基因
D. 有唾液淀粉酶基因,是否有胰岛素基因不确定
【答案】B
【解析】
【分析】细胞分化是指在个体发育中。由一个或一种细胞增殖产生的后代,在形态结构和生理功能上发生稳定性差异的过程。细胞分化的实质是基因的选择性表达,但是遗传物质没有发生改变。
【详解】唾液腺细胞是由受精卵细胞经过分裂和分化产生的,细胞分化的实质是基因的选择性表达,并不改变细胞内的遗传物质,因此唾液腺细胞中含有唾液淀粉酶基因、胰岛素基因等其他基因。综上所述,ACD错误,B正确。
故选B。
17. 下列关于基因的叙述中,错误的是( )
A. 基因通常是有遗传效应的DNA片段
B. 基因的的载体主要是染色体
C. 基因的基本组成单位是脱氧核苷酸
D. 基因和性状是一一对应的关系
【答案】D
【解析】
【分析】1、基因的概念:基因通常是具有遗传效应的DNA片段。
2、基因和染色体的关系:基因在染色体上,并且在染色体上呈线性排列,染色体是基因的主要载体。
3、基因和性状的关系:基因控制生物的性状,基因是决定生物性状的基本单位--结构单位和功能单位。
4、基因和脱氧核苷酸的关系:每个基因中含有成百上千个脱氧核苷酸。
【详解】A、根据基因的概念,基因通常是有遗传效应的DNA片段,A正确;
B、基因主要位于染色体上,在染色体上呈线性排列,其次在线粒体和叶绿体中也有基因分布,因此染色体是基因的主要载体,B正确;
C、由于基因通常是具有遗传效应的DNA片段,而DNA的组成单位为脱氧核苷酸,因此基因的基本组成单位也是脱氧核苷酸,C正确;
D、基因控制生物的性状,基因是决定生物性状的基本单位。大多数情况下,基因与性状之间并不是简单的一一对应关系,如一个性状可以受到多个基因的影响,如人的身高,而一个基因也可以影响多个性状,D错误。
故选D。
18. 在减数分裂不发生的现象是( )
A. 染色体数目加倍
B. 纺锤体的形成
C. 着丝粒分裂
D. 同源染色体配对
【答案】A
【解析】
【分析】有丝分裂和减数分裂的比较:
比较项目
有丝分裂
减数分裂
染色体复制
间期
减Ⅰ前的间期
同源
染色
体的
行为
联会与四分体
无同源染色体联会现象、不
形成四分体非姐妹染色单体
之间没有互换现象
出现同源染色体联会现象、形
成四分体,同源染色体的非姐
妹染色单体之间常常发生互换
现象
分离与组合
不出现同源染色体
分离和非同源染色
体的自由组合
出现同源染色体分离和非同
源染色体的自由组合
着丝
粒的
行为
中期位置
赤道板
减Ⅰ在赤道板两侧,减Ⅱ在
赤道板上
分裂
有丝分裂后期
减Ⅱ后期
【详解】A、染色体数目的加倍只发生在有丝分裂的后期,由于染色体的着丝粒分裂,姐妹染色单体分开,形成独立的染色体,使得染色体数目比体细胞加倍,A符合题意;B、无论是减数分裂还是有丝分裂过程中均有纺锤体的形成,B不符合题意;
C、着丝粒分裂在有丝分裂的后期发生,在减Ⅱ的后期也发生,C不符合题意;
D、同源染色体配对只发生在减数分裂过程中,在减Ⅰ的前期发生,D不符合题意。
故选A。
19. 5个精原细胞,经过两次连续的细胞分裂,形成以下哪种结果( )
A. 20个精细胞
B. 10个精细胞和10个极体
C. 5个精细胞和5个极体
D. 5个精细胞和15个极体
【答案】A
【解析】
【分析】精子的形成过程:1个精原细胞→1个初级精母细胞→2个次级精母细胞→4精细胞→4个精子;卵细胞的形成过程:1个卵原细胞→1个初级卵母细胞→1个次级卵母细胞+1个第一极体→1个卵细胞+3个第二极体。
【详解】1个精原细胞减数分裂可形成4个精细胞,因此5个精原细胞可形成20个精细胞,即A正确。
故选A。
20. 一个DNA连续复制2次,最多能形成多少个DNA分子( )
A. 2个 B. 4个 C. 8个 D. 16个
【答案】B
【解析】
【分析】DNA的复制:
条件:a、模板:亲代DNA的两条母链;b、原料:四种脱氧核苷酸为;c、能量:(ATP);d、一系列的酶。缺少其中任何一种,DNA复制都无法进行。
过程: a、解旋:首先DNA分子利用细胞提供的能量,在解旋酶的作用下,把两条扭成螺旋的双链解开,这个过程称为解旋;b、合成子链:然后,以解开的每段链(母链)为模板,以周围环境中的脱氧核苷酸为原料,在有关酶的作用下,按照碱基互补配对原则合成与母链互补的子链。
【详解】DNA复制表现为半保留复制、边解旋边复制的特征,呈指数增长,即一个DNA连续复制2次,最多能形成22=4个DNA分子,B正确。
故选B。
21. 下列关于遗传问题的叙述,错误的是( )
A. 纯合子与纯合子杂交,后代不一定是纯合子
B. 隐性性状是指生物体不能表现出来的性状
C. 红花与白花杂交,F1全为红花,否定了融合遗传
D. 杂种后代中同时出现显性性状和隐性性状的现象,叫性状分离
【答案】B
【解析】
【分析】①融合遗传是指两个亲本杂交后,双亲的遗传物质会在子代体内发生混合,使子代表现出介于双亲之间的性状。②纯合子是指遗传因子组成相同的个体,如AA。杂合子是指遗传因子组成不同的个体,如Dd。③具有一对相对性状的两个纯合的亲本杂交,在F1中显现出来的性状为显性性状,在F1中未显现出来的性状为隐性性状。人们将杂种后代中同时出现显性性状和隐性性状的现象,叫作性状分离。
【详解】A、纯合子与纯合子杂交,后代不一定是纯合子,如AA ×aa →Aa,A正确;
B、隐性性状是指具有一对相对性状的两纯合子杂交,子一代未表现出来的性状,隐性纯合子能表现隐性性状,B错误;
C、红花与白花杂交,F1全为红花,说明红花对白花完全显性,否定了融合遗传,C正确;
D、杂种后代中同时出现显性性状和隐性性状的现象,叫性状分离,D正确。
故选B。
22. 番茄的红果色(R)对黄果色(r)为显性,以下关于鉴定一株结红果的番茄植株是纯合子还是杂合子的叙述,错误的是( )
A. 可通过与红果纯合子杂交来鉴定
B. 可通过与黄果纯合子杂交来鉴定
C. 可通过该红果植株自交来鉴定
D. 可通过与红果杂合子杂交来鉴定
【答案】A
【解析】
【分析】常用的鉴别方法:(1)鉴别一只动物是否为纯合子,可用测交法;(2)鉴别一棵植物是否为纯合子,可用测交法和自交法,其中自交法最简便;(3)鉴别一对相对性状的显性和隐性,可用杂交法和自交法(只能用于植物);(4)提高优良品种的纯度,常用自交法;(5)检验杂种F1的基因型采用测交法。
【详解】A、无论该红果基因型是RR还是Rr,与红果纯合子(RR)杂交后代都是红果(R_),所以不能通过与红果纯合子杂交来鉴定,A错误;
B、红果植株基因型(RR或Rr)可通过与黄果纯合子(rr)杂交来鉴定:如果后代都是红果,则是纯合子;如果后代有红果也有黄果,则是杂合子,B正确;
C、能通过该红果植株自交来鉴定:如果后代都是红果,则是纯合子;如果后代有红果也有黄果,则是杂合子,C正确;
D、能通过与红果杂合子杂交来鉴定:如果后代都红果,则是纯合子;如果后代有红果也有黄果,则是杂合子,D正确。
故选A。
23. 下图为某雄性动物正在进行分裂的细胞,相关判断正确的是( )
A. 细胞中有8条染色体,8个DNA分子
B. 细胞中a和a´、b和b´为同源染色体
C. 该动物精原细胞中有4条染色单体
D. 该动物精子细胞中有2条染色体
【答案】D
【解析】
【分析】分析题图:图示为某雄性动物正在进行分裂的细胞,该细胞含有同源染色体(A和B、C和D),且同源染色体两两配对,应处于减数第一次分裂前期。
【详解】A、细胞中有4条染色体,8个DNA分子,A错误;
B、细胞中A和B、C和D为同源染色体,B错误;
C、该动物精原细胞中无染色单体,在减数第一次分裂前的间期,经染色体复制后形成染色单体,C错误;
D、该动物精子细胞中染色体数目减半,有2条染色体,D正确。
故选D。
24. 同种生物前后代的染色体数目是相同的,对此有决定作用的过程是( )
A. 细胞增殖和细胞分化
B. 有丝分裂和减数分裂
C. 有丝分裂和受精作用
D. 减数分裂和受精作用
【答案】D
【解析】
【分析】减数分裂是进行有性生殖的生物,在形成成熟生殖细胞进行的细胞分裂,在分裂过程中,染色体复制一次,而细胞分裂两次。因此减数分裂的结果是:成熟生殖细胞中的染色体数目比原始生殖细胞减少一半。通过受精作用,受精卵中的染色体数目又恢复到体细胞的数目。
【详解】减数分裂使成熟生殖细胞中的染色体数目比原始生殖细胞减少一半,而受精作用使染色体数目又恢复到体细胞的数目。因此对于进行有性生殖的生物体来说,减数分裂和受精作用对于维持每种生物前后代体细胞中染色体数目的恒定,对于遗传和变异都很重要,ABC错误,D正确。
故选D。
25. 下列关于基因、染色体、性状三者之间关系的表述,错误的是( )
A. 一条染色体有多个基因且呈线性排列
B. 位于一对同源染色体上相同位置的基因控制同一种性状
C. 非等位基因都位于非同源染色体上
D. 非同源染色体上的非等位基因可以自由组合
【答案】C
【解析】
【分析】等位基因是指位于一对同源染色体的相同位置上、控制相对性状的基因。非等位基因是指位于一对同源染色体的不同位置上的基因或位于非同源染色体上的基因。
【详解】A、一条染色体上有1个或2个DNA分子,每个DNA分子上有多个基因,基因在染色体上呈线性排列,A正确;
B、位于一对同源染色体上相同位置基因,可能是相同的基因(如Y和Y),也可能是等位基因(如Y和y),但它们都控制同一种性状(如豌豆子粒的颜色),B正确;
C、非等位基因,有的位于非同源染色体上,有的位于同源染色体的不同位置上,C错误;
D、在减数第一次分裂的后期,非同源染色体上的非等位基因可以自由组合,D正确。
故选C。
26. 已知红绿色盲为伴X染色体隐性遗传病,下图为某红绿色盲家族系谱图,其中Ⅲ-1基因型为XbY,下列叙述错误的是( )
A. Ⅱ-2的致病基因Xb来自Ⅰ-3
B. Ⅲ-1致病基因Xb来自Ⅱ-2
C. Ⅰ-3和Ⅱ-1的基因型相同
D. Ⅱ-1和Ⅱ-2再生一个男孩不一定患病
【答案】B
【解析】
【分析】红绿色盲为伴X染色体隐性遗传病,致病基因b位于X染色体上,Y染色体上不携带其等位基因。儿子的X染色体来自母亲,Y染色体来自父亲;女儿的两条X染色体,其中之一来自母亲,另一来自父亲。
【详解】A、Ⅱ-2为红绿色盲患者,其基因型为XbY,致病基因Xb来自Ⅰ-3,A正确;
B、Ⅲ-1的基因型为XbY,致病基因Xb来自Ⅱ-1,B错误;
C、由图可知:Ⅰ-3和Ⅱ-1均为正常的女性,她们患色盲的儿子(Ⅱ-2和Ⅲ-1)的基因型均为XbY,进而推知:Ⅰ-3和Ⅱ-1的基因型相同,都是XBXb,C正确;
D、Ⅱ-1和Ⅱ-2的基因型分别是XBXb和XbY,二者再生一个男孩的基因型为XBY或XbY,该男孩不一定患病,D正确。
故选B。
27. 下列科学实验能证明DNA是遗传物质的是( )
①DNA的X射线衍射实验②摩尔根的果蝇杂交实验③格里菲思的肺炎链球菌体内转化实验④艾弗里的肺炎链球菌体外转化实验⑤赫尔希和蔡斯的噬菌体侵染细菌实验
A. ①② B. ③④⑤ C. ④⑤ D. ②③④
【答案】C
【解析】
【分析】1、孟德尔以豌豆为实验材料,运用假说演绎法得出两大遗传定律,即基因的分离定律和自由组合定律。
2、肺炎链球菌转化实验包括格里菲斯体内转化实验和艾弗里体外转化实验,其中格里菲斯体内转化实验证明S型细菌中存在某种“转化因子”,能将R型细菌转化为S型细菌;艾弗里体外转化实验证明DNA是遗传物质。
3、萨顿运用类比推理法提出基因在染色体上的假说,摩尔根运用假说演绎法证明基因在染色体上。
4、T2噬菌体侵染细菌的实验步骤:分别用35S或32P标记噬菌体→噬菌体与大肠杆菌混合培养→噬菌体侵染未被标记的细菌→在搅拌器中搅拌,然后离心,检测上清液和沉淀物中的放射性物质。该实验证明DNA是遗传物质。
【详解】①DNA的X光衍射实验与DNA结构的有关,并没有证明DNA是遗传物质,①错误;
②摩尔根的果蝇杂交实验证明基因在染色体上,并没有证明DNA是遗传物质,②错误;
③格里菲斯体内转化实验证明S型细菌中存在某种“转化因子”,能将R型细菌转化为S型细菌,并没有证明DNA是遗传物质,③错误;
④肺炎链球转化实验证明DNA是遗传物质,④正确;
⑤赫尔希和蔡斯的噬菌体侵染大肠杆菌实验证明DNA是遗传物质,⑤正确。
综上正确的选项有④⑤,C正确,ABD错误。
故选C。
28. 下图为小明绘制的含有两个碱基对的DNA片段,有关叙述错误的是( )
A. 单链中相邻两个脱氧核苷酸间连接有误
B. 图中的“核糖”应为“脱氧核糖”
C. 图中的“碱基U”应为“碱基T”
D. 图中碱基A和C通过氢键连接
【答案】D
【解析】
【分析】1.DNA的双螺旋结构:①DNA分子是由两条反向平行的脱氧核苷酸长链盘旋而成的。②DNA分子中的脱氧核糖和磷酸交替连接,排列在外侧,构成基本骨架,碱基在内侧。③两条链上的碱基通过氢键连接起来,形成碱基对且遵循碱基互补配对原则。
2.分析题图:图中有三处错误:①题目明确是DNA,因此五碳糖应为脱氧核糖,而不是核糖;②DNA不含碱基U,而是含碱基T;③核苷酸之间的连接方式错误,应是前一个核苷酸的脱氧核糖与后一个核苷酸的磷酸基团连接形成磷酸二酯键。
【详解】A、图中两个相邻核苷酸之间的磷酸二酯键连接不正确,应是前一个核苷酸的脱氧核糖与后一个核苷酸的磷酸基团连接形成磷酸二酯键,A 正确;
B、DNA中含有的五碳糖应为脱氧核糖,而不是核糖,B正确;
C、DNA不含碱基U,而是含碱基T;图中碱基U应改为碱基T,C正确;
D、图中碱基A和C不能直接连接,D错误。
故选D。
【点睛】
29. DNA复制保证了亲子代间遗传信息的连续性。下列关于DNA复制的叙述,正确的是( )
A. 复制均在细胞核内进行
B. 碱基互补配对原则保证了复制的准确性
C. 1个DNA分子复制1次产生4个DNA分子
D. 游离的脱氧核苷酸在解旋酶的作用下合成子链
【答案】B
【解析】
【分析】DNA分子的复制时间:有丝分裂和减数分裂间期;
条件:模板(DNA的双链)、能量(ATP水解提供)、酶(解旋酶和DNA聚合酶等)、原料(游离的脱氧核苷酸);
过程:边解旋边复制;
结果:一条DNA复制出两条DNA;
特点:半保留复制。
【详解】A、DNA复制主要在细胞核内进行,A错误;
B、碱基互补配对原则保证了复制准确性,B正确;
C、1个DNA分子复制1次产生2个DNA分子,C错误;
D、游离的脱氧核苷酸在DNA聚合酶的作用下合成子链,D错误。
故选B。
【点睛】
30. 深圳华大基因研究院在深圳第十届“高交会”上宣布:大熊猫“晶晶”的基因组框架图绘制完成。大熊猫有21对染色体,包含2万~3万个基因。下列叙述合理的是( )
A. 基因就是任意一个DNA片段
B. 大熊猫的基因都位于染色体上
C. 由1000个碱基对组成的某基因具有特定的碱基排列顺序
D. 大熊猫基因组计划测定的是21条染色体上DNA的碱基序列
【答案】C
【解析】
【分析】绝大多数生物的遗传物质是DNA,少数生物(RNA病毒)的遗传物质是RNA,因此基因通常是有遗传效应的DNA片段。DNA能够储存足够量的遗传信息;遗传信息蕴藏在4种碱基的排列顺序之中;碱基排列顺序的千变万化,构成了DNA的多样性,而碱基特定的排列顺序,又构成了每个DNA分子的特异性。
【详解】A、基因通常是有遗传效应的DNA片段,A错误;
B、大熊猫的基因主要位于染色体上,线粒体中也存在少量的基因,B错误;
C、每一个特定的基因都具有特定的碱基排列顺序,由1000个碱基对组成的某基因具有特定的碱基排列顺序,C正确;
D、大熊猫基因组计划测定的是22条染色体(20条常染色体+X+Y)上DNA的碱基序列,D错误。
故选C。
二、非选择题(共4题,共40分)
31. 下图中纵坐标表示物质通过膜的运输速率,据图回答下列问题:
(1)a、b两种物质跨膜运输的方式分别是______、______。心肌细胞吸收O2、K+的运输方式依次是______、______(填图中序号)。
(2)图b出现BC段的主要原因是________________________________________________。
(3)对绿色植物而言,决定能否吸收土壤中某种离子的直接因素是____________。
(4)若对离体的心肌细胞施用某种毒素,结果Ca2+吸收量显著减少,而K+、C6H12O6等物质的吸收不受影响,其可能的原因是____________。若用呼吸作用抑制剂处理心肌细胞,则Ca2+、K+、C6H12O6等物质的吸收均受到显著的影响,其原因是______________________________。
【答案】 ①. 自由扩散 ②. 主动运输 ③. a ④. b ⑤. 细胞膜上载体蛋白的数量是有限的 ⑥. 根细胞的细胞膜上相应矿质离子的载体蛋白的有无 ⑦. 该毒素抑制了 Ca2+载体蛋白的活性,而对运输K+、C6H12O6等物质的载体蛋白没有影响 ⑧. 这些物质的跨膜运输方式都是主动运输,需要消耗能量
【解析】
【分析】依据物质跨膜运输模型,a曲线图中物质通过膜运输的速率与浓度差成正比,属于自由扩散模型,如O2进入心肌细胞;b曲线图表示在一定氧气浓度范围内,随着氧气浓度增加,物质通过膜运输的速率增加,但氧气浓度到达一定浓度后,运输速率不再增加,属于主动运输方式,如K+进入心肌细胞。该模型除了要考虑有氧呼吸释放能量时氧气的消耗量,还要考虑细胞膜上载体的种类和数量对物质运输的直接影响,同时参与呼吸作用的酶也是有限的。
【详解】(1)根据以上分析可知a为自由扩散模型,故为O2进入心肌细胞的方式,b为主动运输模型,是K+的运输方式。
(2)主动运输需要载体蛋白的协助,还需要消耗能量,所以图b出现BC段的主要原因是细胞膜上载体蛋白的数量是有限的。
(3)绿色植物吸收土壤中的离子是主动运输的方式,因此决定绿色植物吸收某种离子的直接因素即根细胞膜上的相应载体蛋白的有无,这体现了细胞膜是选择透过性膜。
(4)若毒素抑制了钙离子载体的活性,则Ca2+吸收最显著减少,但其他物质不受影响。反之若用呼吸抑制剂处理心肌细胞,由于细胞的呼吸受阻,产生的能量减少,而Ca2+、K+、C6H12O6等物质吸收都是主动运输的方式,需要消耗能量,因此均受到影响。
【点睛】本题考查物质跨膜运输的方式的知识点,要求学生能够根据坐标图正确判断物质跨膜运输的方式,掌握各种物质跨膜运输的方式和特点,这是该题考查的重点。
32. 为了研究蓝光对植物生长的影响,研究人员在自然光的基础上增加不同强度的蓝光处理蚕豆幼苗,两周后测定单位时间内植株光照条件下CO2吸收量和黑暗条件下CO2释放量,实验结果如下图所示。回答下列问题:
(1)叶绿体中的色素分布于____________________,吸收蓝光的色素有____________________。
(2)分析数据可知,一定强度的蓝光照射____________________(填“能”或“不能”)提高蚕豆幼苗的总光合速率,得出该结论的理由是_______________________。
(3)进一步研究发现,叶绿体中存在一种特殊的蓝光受体,能感受蓝光刺激并显著提高植物叶肉细胞中叶绿素a的含量,据此推测,蓝光影响蚕豆幼苗光合作用的机制是____________________________。
(4)为验证蓝光能显著提高植物叶肉细胞中叶绿素a的含量,可将上述实验中没有经蓝光处理的蚕豆幼苗(对照组)和经一定强度蓝光处理过的蚕豆幼苗(实验组)叶片进行色素提取与分离,观察并比较两滤纸条上自上而下第____________________条色素带的带宽;若____________________,则说明蓝光能显著提高植物叶肉细胞中叶绿素a的含量。
【答案】(1) ①. 类囊体薄膜上 ②. 叶绿素和类胡萝卜素(或叶绿素a、叶绿素b、叶黄素和胡萝卜素)
(2) ①. 能 ②. 一定强度的蓝光对净光合速率基本没有影响,但能明显提高呼吸速率,因而能提高蚕豆幼苗的总光合速率
(3)蓝光能提高叶绿素a的含量,进而增强了植株对光能的吸收、转换和利用能力,提高叶绿体中NADPH和ATP含量来促进暗反应进行
(4) ①. 三 ②. 实验组叶绿素a色素带明显比对照组的宽
【解析】
【分析】纸条上自上而下的色素分别是胡萝卜素,叶黄素,叶绿素a,叶绿素b。叶绿体中的色素分布于类囊体薄膜上。叶绿素主要吸收蓝紫光和红光,类胡萝卜素主要吸收蓝紫光。
【小问1详解】
叶绿体中的色素分布于类囊体薄膜上,吸收蓝光的色素有叶绿素和类胡萝卜素(或叶绿素a、叶绿素b、叶黄素和胡萝卜素);
【小问2详解】
研究人员在自然光的基础上增加不同强度的蓝光处理蚕豆幼苗,两周后测定单位时间内植株光照条件下CO2吸收量(代表净光合速率)和黑暗条件下CO2释放量(代表呼吸速率),曲线中蓝光处理后能明显提高呼吸速率,对净光合速率基本没有影响,总光合速率=净光合速率+呼吸速率,因而能提高蚕豆幼苗的总光合速率;
【小问3详解】
根据题干信息,蓝光能提高叶绿素a的含量,进而增强了植株对光能的吸收、转换和利用能力,提高叶绿体中NADPH和ATP含量来促进暗反应进行,所以蓝光影响蚕豆幼苗光合作用;
【小问4详解】
滤纸条上自上而下的色素分别是胡萝卜素,叶黄素,叶绿素a,叶绿素b,为验证蓝光能显著提高植物叶肉细胞中叶绿素a的含量,可将上述实验中没有经蓝光处理的蚕豆幼苗(对照组)和经一定强度蓝光处理过的蚕豆幼苗(实验组)叶片进行色素提取与分离,观察并比较两滤纸条上自上而下第三条色素带的带宽;若实验组叶绿素a色素带明显比对照组的宽,则说明蓝光能显著提高植物叶肉细胞中叶绿素a的含量。
33. 如图所示为某家族遗传系谱图,请据图回答下列问题:
(1)该病的致病基因为______性基因,且位于______染色体上。
(2)若该遗传病由一对等位基因A、a控制,则5号、6号、8号的基因型应分别为__________、_______、________。
(3)4号个体的基因型为_____,纯合体的概率为______。如果3号个体为纯合子,则7号个体是纯合体的概率为______。
(4)如果8号与一个患病男性婚配,生出正常男孩的概率为______。
【答案】(1) ①. 隐 ②. 常
(2) ①. aa ②. AA或Aa ③. Aa
(3) ①. AA或Aa ②. 1/3 ③. 2/3
(4)1/4
【解析】
【分析】基因分离定律的实质:在杂合子的细胞中,位于一对同源染色体上的等位基因,具有一定的独立性;生物体在进行减数分裂形成配子时,等位基因会随着同源染色体的分开而分离,分别进入到两个配子中,独立地随配子遗传给后代。
题图分析,根据1号和2号正常,5号患病,可知该病为隐性遗传病,又根据5号是患病的女性,而其父亲1号表现正常,可知该病为常染色体隐性遗传病。
【小问1详解】
1号和2号正常,5号患病,根据无中生有女为常隐可知,该病的致病基因为隐性基因,且位于常染色体上。
【小问2详解】
若该遗传病由一对等位基因A、a控制,5号为患者,其基因型为aa,6号表现正常,基因型为AA或Aa,8号的双亲之一为患者,而其表现正常,其基因型为Aa。
【小问3详解】
5号为患者,则双亲的基因型均为Aa,则4号个体的基因型为AA或Aa,且二者的比例为1∶2,可见该个体为纯合体的概率为1/3。如果3号个体为纯合子,即为AA,则7号个体是纯合体的概率为1-2/3×1/2=2/3。
【小问4详解】
8号个体的基因型为Aa,如果8号与一个患病男性(aa)婚配,生出正常男孩的概率为1/2×1/2=1/4。
34. 农田开始使用杀虫剂时,对某种害虫效果显著,但随着杀虫剂的继续使用,该种害虫表现出越来越强的抗药性。请回答下列问题:
(1)这片农田中全部的该种害虫的总和称为________,这是生物进化的__________。 该种害虫全部个体含有的全部基因,称为__________。
(2)害虫抗药性变异的来源属于__________。尽管害虫中天然存在抗药性基因,但是开始使用杀虫剂时,对害虫杀灭效果仍然非常显著,原因在于__________。
(3)害虫抗药性的形成实质是________。
(4)上述事实说明,种群中产生的变异是________(定向的或不定向的),经过长期的自然选择,其中不利变异被不断____________,有利变异则逐渐积累,从而使 种群的____________发生定向改变,导致生物朝着一定的方向缓慢地进化,因此,生物进化的方向是____________决定的。
【答案】 ①. 种群 ②. 基本单位 ③. 种群基因库 ④. 基因突变 ⑤. 害虫中有抗药性基因的个体占极少数(抗药性基因频率极低) ⑥. 种群中抗药性基因频率增加 ⑦. 不定向的 ⑧. 淘汰 ⑨. 基因频率 ⑩. 自然选择
【解析】
【分析】
达尔文的自然选择学说,其主要内容有四点:过度繁殖,生存斗争,遗传和变异,适者生存。现代进化理论的基本内容是:①进化是以种群为基本单位,进化的实质是种群的基因频率的改变。②突变和基因重组产生进化的原材料。③自然选择决定生物进化的方向。④隔离导致物种形成。
【详解】(1)这片农田中全部的该种害虫的总和称为种群,种群是生物进化的基本单位,该种群中全部个体含有的全部基因是种群的基因库。
(2)抗药性变异的来源是基因突变,尽管害虫中天然存在抗药性基因,但是害虫中有抗药性基因的个体占极少数(抗药性基因频率极低),故开始使用杀虫剂时,对害虫杀灭效果仍然非常显著。
(3)害虫抗药性的形成是杀虫剂对害虫进行定向选择的结构,实质是种群中抗药性基因频率的增加。
(4)变异是不定向的,通过长期的自然选择,其中不利变异被不断淘汰,有利变异逐渐积累,使种群基因频率发生定向改变,所以自然选择决定生物进化的方向。
相关试卷
这是一份吉林省通化市梅河口市第五中学2023-2024学年高二上学期1月期末生物试题(Word版附解析),共33页。试卷主要包含了选择题,四两个营养级,不定项选择题等内容,欢迎下载使用。
这是一份吉林省长春外国语学校2023-2024学年高二生物上学期开学考试试题(Word版附答案),共6页。试卷主要包含了 生物体时刻进行着细胞呼吸等内容,欢迎下载使用。
这是一份吉林省梅河口市第五中学2023-2024学年高三上学期开学生物试题,共12页。试卷主要包含了本试卷分选择题和非选择题两部分,答题前,考生务必用直径0,本卷命题范围等内容,欢迎下载使用。