


2022-2023学年天津市化学九年级上册期末试题知识点汇编-25计算题(溶液相关计算)①
展开
这是一份2022-2023学年天津市化学九年级上册期末试题知识点汇编-25计算题(溶液相关计算)①,共10页。试卷主要包含了计算题等内容,欢迎下载使用。
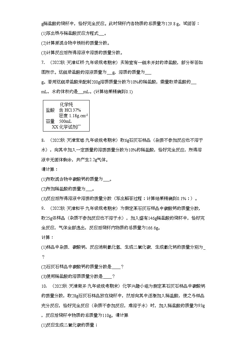
2022-2023学年天津市化学九年级上册期末试题知识点汇编-25计算题(溶液相关计算)① 一、计算题1.(2022秋·天津河北·九年级统考期末)某含有杂质的石灰石 12.5g(杂质不溶于水,也不与盐酸反应),该石灰石恰好与 100g 稀盐酸完全反应,反应后混合物总质量为 108.1g。请回答:(1)反应过程中生成 CO2的质量;(2)这 100g 稀盐酸中溶质质量分数;(3)反应后溶液的溶质质量分数为多少(计算结果保留至 0.1%)。2.(2022秋·天津东丽·九年级统考期末)10g碳酸钙与100g稀盐酸恰好完全反应。求:(1)生成二氧化碳的质量?(2)稀盐酸中溶质的质量分数?(3)反应后所得溶液中溶质的质量分数?(结果精确到0.1%)3.(2022秋·天津南开·九年级统考期末)实验室将镁粉和硫酸镁的混合物6.4g加入100g稀硫酸中,恰好完全反应,产生氢气0.2g。试计算:(1)原混合物中镁粉的质量为多少?(2)原混合物中硫酸镁的质量分数为多少?(3)反应后溶液中溶质的质量分数为多少?(结果保留至0.1%)4.(2022秋·天津南开·九年级统考期末)黄铜是铜、锌合金。取10g黄铜与100g稀硫酸恰好完全反应,生成0.2g氢气。试回答:(1)黄铜中金属锌的质量为多少克?(2)该稀硫酸中溶质的质量分数为多少?(3)反应后所得溶液中溶质的质量分数为多少?(计算结果保留至0.1%)5.(2022秋·天津河西·九年级统考期末)为了测定某种贝壳中碳酸钙的含量,实验小组将94.4g稀盐酸加入到20g贝壳样品中(杂质不溶于水,也不参与反应),恰好完全反应,气体全部逸出后,称得剩余物质的总质量为110g。请计算:(1)贝壳中碳酸钙的质量分数:(2)反应后所得溶液中溶质的质量分数。6.(2022秋·天津红桥·九年级统考期末)将铁粉和铜粉的混合物14 g,加入到盛有116.2 g稀盐酸的烧杯中,恰好完全反应。此时烧杯内各物质的总质量为129.8 g。试回答:(1)写出铁与稀盐酸反应方程式 。(2)计算原混合物中铁粉的质量分数。(3)计算反应后所得溶液中溶质的质量分数。7.(2022秋·天津红桥·九年级统考期末)实验室有一瓶未开封的浓盐酸,部分标答如图所示。这瓶浓盐酸的溶液质量为 g,溶质的质量为 g。若用这瓶浓盐酸来配制200g溶质质量分数为10%的稀盐酸,需量取浓盐酸的 mL,水的体积约是 mL。(计算结果精确到0.1)8.(2022秋·天津宝坻·九年级统考期末)取6g石灰石样品(杂质不参加反应也不溶于水),向其中加入一定质量的溶质质量分数为10%的稀盐酸,恰好完全反应,所得溶液中无固体剩余,共产生2.2g气体。请计算:(1)所取混合物中碳酸钙的质量为 。(2)所加稀盐酸的质量为 。(3)反应后所得溶液中溶质的质量分数(写出解答过程;计算结果精确到0.1%;)。9.(2022秋·天津和平·九年级统考期末)为测定某石灰石样品中碳酸钙的质量分数,取25g该样品(杂质不参加反应也不溶于水),加入盛有146g稀盐酸的烧杯中,恰好完全反应,气体全部逸出,反应后烧杯内物质的总质量为166.6g。计算:(1)样品中杂质、碳酸钙,反应消耗氯化氢、生成二氧化碳、生成氯化钙的质量分别为 ?(2)石灰石样品中碳酸钙的质量分数是 ?(3)使用稀盐酸的溶质质量分数是 ?10.(2022秋·天津南开·九年级统考期末)化学兴趣小组为测定某石灰石样品中碳酸钙的质量分数,取28g石灰石样品放在烧杯中,然后向其中逐渐加入稀盐酸,使之与样品充分反应,恰好完全反应(杂质不参加反应,难溶于水)时,加入稀盐酸的质量为93g,反应后烧杯中物质的总质量为110g。请计算(1)反应生成二氧化碳的质量;(2)样品中碳酸钙的质量分数(计算结果精确到0.1%);(3)所得溶液中溶质的质量分数是多少?(计算结果精确到0.1%)
参考答案:1.(1)(1)解:根据题意和质量守恒定律可知,反应过程中生成 CO2的质量=(12.5g+100g)-108.1g=4.4g(2)(2)设:这 100g 稀盐酸中溶质质量为,生成氯化钙质量为,含有杂质的石灰石中碳酸钙的质量为。(3)(3)根据化学方程式可知,反应后溶液的溶质是氯化钙,反应后溶液的质量=108.1g-(12.5g-10g)=105.6g所以反应后溶液的溶质质量分数=答:(1)反应过程中生成 CO2的质量4.4g;(2)这 100g 稀盐酸中溶质质量分数是7.3%;(3)反应后溶液的溶质质量分数为10.5%。 【详解】(1)详见答案。(2)详见答案。(3)详见答案。2.(1)解:设生成二氧化碳的质量为x。,x=4.4g答:生成二氧化碳的质量为4.4g。(2)设稀盐酸中溶质的质量分数为y。,y=7.3%答:稀盐酸中溶质的质量分数为7.3%。(3)反应后所得溶液的质量为:10g+100g-4.4g=105.6g。设反应后所得溶液中溶质的质量为z。,z=11.1g10.5%答:反应后所得溶液中溶质的质量分数为10.5%【详解】见答案【点睛】化学方程式的计算,关键是根据化学反应方程式找出相关物质的质量关系,利用反应中物质的质量比不变进行列比例式计算,易错点是由质量比算数错误,所以这一步要仔细检查。3.解:设混合物中镁粉的质量为x;生成硫酸镁的质量为y (1) (2)原混合物中硫酸镁的质量分数为:。(3)反应后溶液的溶质质量分数为:。答:(1)原混合物中镁粉的质量为2.4g;(2)原混合物中硫酸镁的质量分数为62.5%;(3)反应后溶液中溶质的质量分数为15.1%。【分析】镁和稀硫酸反应生成硫酸镁和氢气。【详解】(1)见答案。(2)见答案。(3)见答案。4.(1)6.5g(2)9.8%(3)15.1%【详解】解:(1)设金属锌的质量为x,H2SO4的质量为y,生成的ZnSO4质量为z;答:黄铜中金属锌的质量为6.5g。(2)该稀硫酸中溶质的质量分数=答:该稀硫酸中溶质的质量分数为9.8%。(3)反应后所得溶液中溶质的质量分数=答:反应后所得溶液中溶质的质量分数为15.1%。5.(1)解:设贝壳中碳酸钙的质量为x,生成氯化钙的质量为y。根据质量守恒定律可知,反应后生成二氧化碳的质量为:94.4 g+20 g-110 g=4.4 g;贝壳中碳酸钙的质量分数为:答:贝壳中碳酸钙的质量分数为50%。 (2)解:贝壳样品中杂质的质量=20 g-10 g=10 g;反应后所得溶液的质量=110 g-10 g=100 g;反应后所得溶液中溶质的质量分数=;答:反应后所得溶液中溶质的质量分数为11.1%。 【详解】(1)见答案;(2)见答案。6.(1)Fe+2HCl=FeCl2+H2↑(2)解:根据质量守恒定律知,生成氢气的质量为14g+116.2g-129.8g=0.4g设原混合物中Fe的质量为x,生成氯化亚铁的质量为y则原混合物中铁粉的质量分数为×100%=80% 答:原混合物中铁粉的质量分数为80%。 (3)所得溶液的质量是129.8g−(14g−11.2g)=127g 反应后所得溶液中溶质的质量分数×100%=20% 答:反应后所得溶液中溶质的质量分数 20%。 【详解】(1)铁与稀盐酸反应生成氯化亚铁和氢气,化学方程式为Fe+2HCl=FeCl2+H2↑。(2)见答案。(3)见答案。7. 590 218.3 45.8 145.9【详解】这瓶浓盐酸中溶液的质量为:500×1.18g/cm3=590克;溶质的质量=590克×37%=218.3g;设:需量取浓盐酸的质量为m。200g×10%=m•37% m≈54.1g;根据密度公式: 所以需量取浓盐酸的体积V=54.1g÷1.18g/cm3≈45.8mL需要水的质量为:200g-54.1g=145.9g 即145.9mL。8.(1)5g/5克(2)36.5g /36.5克(3)解:设反应后所得溶液中溶质的质量为z反应后所得溶液质量为5g+36.5g-2.2g=39.3g反应后所得溶液中溶质的质量分数为答:反应后所得溶液中溶质的质量分数为14.1%。 【详解】(1)解:由题意知,碳酸钙和稀盐酸完全反应生成二氧化碳气体2.2g设混合物中碳酸钙质量为x,所加稀盐酸的质量为y 则混合物中碳酸钙的质量为5g。(2)由以上计算知,所加稀盐酸的质量为。(3)见答案。9.(1)解:生成二氧化碳的质量为25g+146g-166.6g=4.4g设参与反应的碳酸钙质量为x,氯化氢质量为y,生成的氯化钙的质量为z杂质的质量为25g-10g=15g。 (2)石灰石样品中碳酸钙的质量分数是 (3)使用稀盐酸的溶质质量分数是答:(1)样品中杂质为15g,碳酸钙的质量为10g,反应消耗氯化氢的质量为7.3g,生成二氧化碳4.4g,生成氯化钙11.1g。(2)石灰石样品中碳酸钙的质量分数是40%。(3)使用稀盐酸的溶质质量分数是5%。 【详解】(1)详见答案。(2)详见答案。(3)详见答案。10.(1)解:根据质量守恒定律,化学反应前后各物质的质量总和不变,所以生成二氧化碳的质量为: 28g+93g−110g=11g答:反应生成二氧化碳的质量为11g。 (2)设样品中CaCO3的质量为 x ,生成氯化钙的质量为 y样品中碳酸钙的质量分数为答:样品中碳酸钙的质量分数为89.3%。(3)样品中杂质的质量为: 28g−25g=3g 反应后所得溶液的溶质质量分数为答:所得溶液的溶质质量分数为25.9%。 【详解】(1)见答案。(2)见答案。(3)见答案。
相关试卷
这是一份2022-2023学年天津市化学九年级上册期末试题知识点汇编-27计算题(化学式),共9页。试卷主要包含了计算题等内容,欢迎下载使用。
这是一份2022-2023学年天津市化学九年级上册期末试题知识点汇编-29计算题(酸碱盐),共10页。试卷主要包含了计算题等内容,欢迎下载使用。
这是一份2022-2023学年天津市化学九年级上册期末试题知识点汇编-26计算题(金属)②,共7页。试卷主要包含了计算题等内容,欢迎下载使用。