2023年河南省十二县一区中考二模生物试题(含解析)
展开
这是一份2023年河南省十二县一区中考二模生物试题(含解析),共24页。试卷主要包含了单选题,综合题,实验探究题等内容,欢迎下载使用。
2023年河南省十二县一区中考二模生物试题
学校:___________姓名:___________班级:___________考号:___________
一、单选题
1.通过生物学学习,相信你一定认识了很多生物。下列各项中属于生物的是( )
A.能逐年长大的钟乳石
B.没有细胞结构的病毒
C.海洋中千姿百态的珊瑚
D.会洗衣做饭的机器人
2.中央电视台《中华诗词大会》栏目深受人们喜爱,中华古诗词中不乏对生命现象的描述。下列诗句中,体现了生物因素对生物的影响的是( )
A.春种一粒粟 B.草尽兔狐愁
C.万物生长靠太阳 D.橘生淮南则为橘,橘生淮北则为枳
3.生物圈是一个统一的整体,是地球上最大的生态系统。下列关于生物圈的说法错误的是( )
A.生物圈包括地球上所有的生物以及他们所生活的环境
B.不同地域环境和生物种类千差万别,形成了多种多样的生态系统
C.生物可以到达不同的生态系统,让不同的生态系统之间建立起联系
D.生物圈包括岩石圈、水圈和大气圈
4.某同学在使用显微镜观察番茄果肉细胞时,显微镜下的视野如图所示。以下说法错误的是( )
A.对光时使用高倍镜对准通光孔,转动反光镜使视野明亮
B.安放玻片时要注意用压片夹压住
C.调节粗准焦螺旋下降镜筒时,眼睛要从侧面注视物镜
D.视野中的黑色圆圈是气泡,可能是盖盖玻片时操作不当引起的
5.人体生命的起点是一个受精卵,它经过很多变化逐渐构成人体。以下叙述错误的是( )
A.①的过程中,细胞内染色体的变化最明显
B.④过程中的每个细胞内染色体数目发生改变,导致细胞形态结构发生改变
C.①的过程中,细胞核先一分为二,然后细胞质分成两份
D.一块肌肉是一个器官,由图中四种组织构成
6.生物圈中的绿色植物种类繁多,与人类关系密切。下列相关说法错误的是( )
A.海带、裙带菜等各种藻类植物可以为大气圈提供大量的氧气
B.苔藓植物可以作为监测空气污染程度的指示植物
C.卷柏、侧柏等可以作为优良的园林绿化物种
D.两亿年前的蕨类植物遗体经过复杂变化变成了现在的煤
7.2022年12月4日20时09分,神舟十四号载人飞船返回舱在成功着陆。中国空间站第三批空间科学实验样品也在着陆场交付空间应用系统,其中就包括经历了120天空间培育生长、完成发育全过程的水稻种子。下列关于水稻发育过程的说法错误的是( )
A.水稻种子在太空中萌发时所需要营养主要来自于胚乳
B.水稻种子中的胚由胚芽、胚轴、胚根、子叶四部分组成
C.水稻种子在太空萌发过程中胚根发育成根、胚芽发育成叶
D.水稻种子在植物体结构层次上属于器官
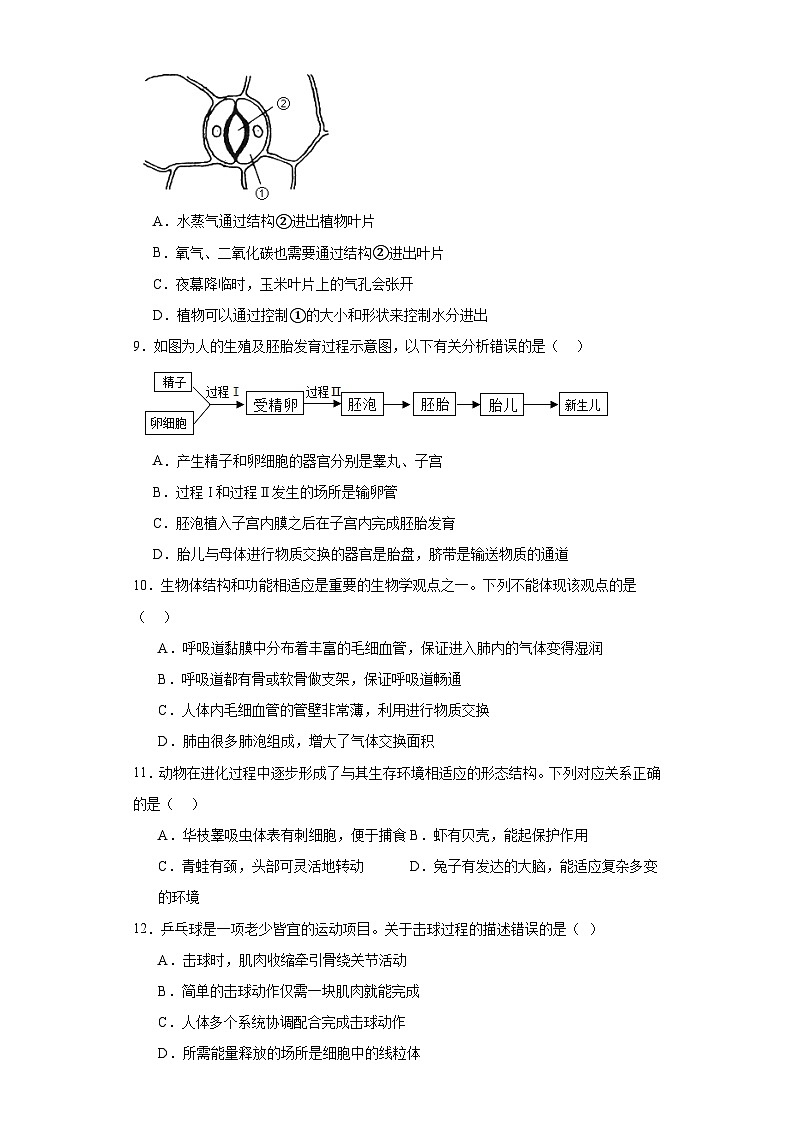
8.玉米一生中吸收的水分只有很少部分参与植物体组成和参与各种生理活动,大部分以水蒸气形式蒸发了。下图为玉米叶下表皮部分结构示意图,下面有关叙述错误的是( )
A.水蒸气通过结构②进出植物叶片
B.氧气、二氧化碳也需要通过结构②进出叶片
C.夜幕降临时,玉米叶片上的气孔会张开
D.植物可以通过控制①的大小和形状来控制水分进出
9.如图为人的生殖及胚胎发育过程示意图,以下有关分析错误的是( )
A.产生精子和卵细胞的器官分别是睾丸、子宫
B.过程I和过程Ⅱ发生的场所是输卵管
C.胚泡植入子宫内膜之后在子宫内完成胚胎发育
D.胎儿与母体进行物质交换的器官是胎盘,脐带是输送物质的通道
10.生物体结构和功能相适应是重要的生物学观点之一。下列不能体现该观点的是( )
A.呼吸道黏膜中分布着丰富的毛细血管,保证进入肺内的气体变得湿润
B.呼吸道都有骨或软骨做支架,保证呼吸道畅通
C.人体内毛细血管的管壁非常薄,利用进行物质交换
D.肺由很多肺泡组成,增大了气体交换面积
11.动物在进化过程中逐步形成了与其生存环境相适应的形态结构。下列对应关系正确的是( )
A.华枝睾吸虫体表有刺细胞,便于捕食 B.虾有贝壳,能起保护作用
C.青蛙有颈,头部可灵活地转动 D.兔子有发达的大脑,能适应复杂多变的环境
12.乒乓球是一项老少皆宜的运动项目。关于击球过程的描述错误的是( )
A.击球时,肌肉收缩牵引骨绕关节活动
B.简单的击球动作仅需一块肌肉就能完成
C.人体多个系统协调配合完成击球动作
D.所需能量释放的场所是细胞中的线粒体
13.很多微小的细菌和真菌是人类的好帮手。下列关于人们对细菌、真菌的利用,叙述错误的是( )
A.制作酸奶时,要加入酸奶是为了接种
B.制作馒头时,酵母菌发酵产生的二氧化碳气体会在面团中形成许多小孔,使馒头膨大松软
C.食物晒干后不易变质,是由于干燥的环境不利于细菌和真菌的生长和繁殖
D.制作泡菜的坛子加水密封,目的是给乳酸菌提供充足的水分
14.2023年短道速滑世锦赛,中国短道速滑队在3月12日男子5000米接力赛中获得金牌。从运动系统来看,比赛中运动员运动滑行的动力来自( )
A.肌肉 B.骨 C.关节 D.骨骼
15.动物的行为多种多样,下列有关动物行为的说法中错误的是( )
A.鸟类筑巢、产卵、育雏等行为属于繁殖行为
B.喷洒性外激素可以干扰通讯
C.失去雏鸟的红雀给鱼喂食是由遗传物质所决定的行为
D.乌鸦利用汽车碾碎坚果获取食物的行为是先天性行为
16.多种多样的生物是生态系统的重要组成部分,下列关于生物多样性的叙述中错误的是( )
A.生物多样性指的是生物种类的多样性、基因多样性和生态系统多样性
B.每种生物都是一个丰富的基因库
C.杂交水稻利用物种多样性改良作物品种
D.保护生态系统多样性是保护生物多样性的根本措施
17.科学家从苏云金芽孢杆菌中发现了Bt基因,该基因进入鳞翅目害虫(如棉铃虫)肠道碱性环境后即被激活,然后导致害虫死亡。科学家将Bt基因导入棉花体内培育出抗棉铃虫棉花品种,使棉花的抗虫性显著提高。根据材料,以下叙述错误的是( )
A.棉花的这种变异属于不可遗传变异
B.抗虫棉花是利用转基因技术培育的
C.这种技术实现了不同生物优良性状的重新组合
D.抗虫基因能够在棉花体内成功表达说明了基因控制生物的性状
18.一些人注射青霉素后会心慌、皮疹、皮痒、发热等症状,严重时会导致过敏性休克。下列说法中,错误的是( )
A.过敏反应是人体免疫系统防御功能过强引起的
B.过敏反应属于人体的非特异性免疫
C.过敏反应中,青霉素相当于抗原
D.出现过敏反应最好的办法是避免与过敏原接触
19.生物概念之间存在着联系。如下表中符合图示关系的是( )
甲
乙
丙
A
血管
动脉
主动脉
B
细胞膜
细胞质
细胞核
C
染色体
蛋白质
DNA
D
原核生物
病毒
细菌
A.A B.B C.C D.D
20."珍爱生命,健康生活"是一个永恒的主题。下列关于健康生活方式的叙述错误的是( )
A.进行体育锻炼要循序渐进,持之以恒,且要参加多种运动
B.被动吸烟也会损害人的身体健康,所以公共场所应禁止吸烟
C.毒品会损害人体的神经系统、呼吸系统等,所以应拒绝毒品
D.“是药三分毒”,因此患病时不要吃药
二、综合题
21.河南省是粮食生产大省,素有“中原粮仓”之称。图甲是某个农田生态系统中部分生物形成的食物网,图乙表示某条食物链中四种生物体内有毒物质的相对含量。请据图回答问题:
(1)图甲中缺少生态系统中生物部分的 。
(2)鸟和昆虫这两种生物之间的关系是 。
(3)此生态系统中各种生物生命活动所需的能量最终来自 。
(4)若图乙中a、b、c、d组成图甲中包含鸟的一条食物链,则c对应的生物是 。
(5)农田生态系统中喷洒农药后,昆虫数量会减少但之后会恢复,说明其具有一定的 能力,但该系统这种能力较弱,因为生物种类相对较少。
三、实验探究题
22.图1表示某生物兴趣小组采用银边天竺葵进行相关实验,银边天竺葵叶片边缘因为不含叶绿体而呈现白色。先将银边天竺葵放置暗处一昼夜,光照一段时间后,取A、B两叶片脱色、漂洗、滴加碘液,观察实验现象;图2表示植物所进行的相关生理活动。请回答下列问题。
(1)图1中的A叶片脱色、漂洗、滴加碘液后,可以观察到叶片的 部分变蓝;由此可得出的结论是
(2)图1中的B叶片经脱色、漂洗、滴加碘液后,观察到绿色部分没有变蓝。请分析出现这一现象的原因 。
(3)图2植物黑暗环境中吸收的气体主要是 ,该植物白天和晚上都能进行生理活动是 (填A或C)。
四、综合题
23.在学完人体呼吸和循环系统后,同学们绘制了血液循环过程模式图,请据图回答下列问题:
(1)如图所示四条血管中含动脉血的有
A.肺静脉和上下腔静脉
B.肺动脉和上下腔静脉
C.肺动脉和主动脉
D.肺静脉和主动脉
(2)a过程表示肺与外界的气体交换,吸气时肋间肌和膈肌提供动力使胸廓 ,气体进来。血液经过b过程后,血液中 含量增加,该气体最终进入组织细胞被利用。
(3)春季有些同学感冒,扁桃体发炎。医生会静脉点滴消炎药。药物进入体内首先到达心脏的[ ] 。心脏是血液循环的动力器官,图中[ ] 的壁最厚,因为血液要通过主动脉运送到全身。
24.果蝇的长翅和残翅是一对相对性状,由一对基因(用A,a表示)控制。为了区分显性性状和隐性性状科研人员进行了下列实验:
组别
父本
母本
子代
甲
长翅
残翅
有长翅,也有残翅
乙
长翅
长翅
有长翅,也有残翅
请分析回答:
(1)在适宜的条件下,果蝇约12天左右繁殖一代。其发育过程经过受精卵、幼虫、 、成虫四个时期。
(2)分析实验结果可知,根据组别可以判断出 为显性性状,甲组父本基因组成为 。
(3)研究表明,纯种长翅果蝇幼虫在25℃环境中发育为长翅果蝇,在35℃环境中部分发育为残翅果蝇M。为研究果蝇的这种变异现象是否可遗传,科研人员进行了下列实验:让M与纯种残翅果蝇交配,后代幼虫在25℃环境中培养:
①若后代全发育为 ,说明M的变异不可遗传;
②若后代全发育为 说明M的变异可遗传。
五、实验探究题
25.某初中生物研究性学习小组的同学,在探究“馒头在口腔中的变化”课题时,设计了如下实验方案:
试管编号
馒头形态
加入的物质
温度环境
实验现象
1
碎屑
2毫升唾液;2滴碘液
37'C;10分钟
2
碎屑
2毫升清水;2滴碘液
37C;10分钟
3
小块.
2毫升唾液;2滴碘液
37 C;10分钟
4
碎屑
+2滴碘液
0 C;10分钟
5
碎屑
+2滴碘液
100 C;10分钟
请分析回答下列问题:
(1)分析1号试管和2号试管这一组实验,探究的问题是预测实验现象: 号试管变蓝。
(2)分析1号试管和3号试管这一组实验,实验变量是 ,水浴温度选择37℃的原因是
(3)研究性学习小组的同学在上述实验方案的基础上,想进一步探究“其他因素对唾液淀粉酶消化作用的影响”,补加了4号和5号试管。请你根据所学的有关知识判断,加入4号和5号试管的物质还应该有
(4)在上述实验基础之上,学习小组同学继续探究“如何保鲜食物”,操作处理如下:三个相同的锥形瓶内各加入50毫升淀粉糊并高温煮沸15分钟:
①实验前将锥形瓶内的淀粉糊高温煮沸的目的是
②依据实验结果,小组三位同学的推测不合理的是
标号
甲
乙
丙
瓶口
敞开
敞开
塞消毒棉球
温度
25℃
5℃
25℃
现象
变质
不变质
不变质
甲:锥形瓶内的淀粉糊自然就会形成细菌
乙:淀粉糊腐败是由空气中的细菌造成的
丙:低温可抑制细菌的正常生长和繁殖
参考答案:
1.B
【分析】生物的共同特征有:①生物的生活需要营养;②生物能进行呼吸;③生物能排出身体内产生的废物;④生物能对外界刺激作出反应;⑤生物能生长和繁殖;⑥生物都有遗传和变异的特性;⑦除病毒以外,生物都是由细胞构成的。
【详解】ACD.能逐年长大的钟乳石、 海洋中千姿百态的珊瑚、 会洗衣做饭的机器人都没有生物的共同特征,不属于生物,ACD错误。
B.病毒同所有生物一样,具有遗传、变异、进化,是一种体积非常微小,结构极其简单的生命形式,病毒没有细胞结构,B正确。
故选B。
2.B
【分析】环境中影响生物生活的各种因素叫生态因素,分为非生物因素和生物因。非生物因素包括:光、温度、水、空气、土壤等。生物因素是指环境中影响某种生物个体生活的其他所有生物,包括同种和不同种的生物个体.
【详解】A.春种一粒粟,体现的是非生物因素温度对生物的影响,A不符合题意。
B.兔以草为食,狐以兔为食,所以它们之间体现的是生物之间的捕食关系,所以,“草尽兔狐愁”体现的是生态因素中生物因素对生物的影响,B符合题意。
C.万物生长靠太阳,体现的是非生物因素阳光对生物的影响,C不符合题意。
D.橘生淮南则为橘,橘生淮北则为枳,体现的是非生物因素温度对生物的影响,D不符合题意。
故选B。
3.D
【分析】生物圈就是生物与环境构成的一个统一的整体,它包括了地球上所有的生物及其生存的全部环境,因此生物圈是一个生态系统,而且是最大的生态系统。
【详解】地球上所有的生物与其环境的总和就叫生物圈。生物圈的范围:以海平面为标准来划分,生物圈向上可到达约10千米的高度,向下可深入10千米左右的深处,厚度约为20千米左右的圈层,包括大气圈的底部、水圈的大部和岩石圈的表面。不同地域环境和生物种类千差万别,形成了多种多样的生态系统,包括森林生态系统、海洋生态系统、农田生态系统、草原生态系统、淡水生态系统、湿地生态系统、城市生态系统等等,生物可以到达不同的生态系统,让不同的生态系统之间建立起联系,使生物圈成为一个统一的整体,是地球上最大的生态系统,是所有生物共同的家园,D符合题意,ABC不符合题意。
故选D。
4.A
【分析】光学显微镜的使用步骤:1.取镜和安放。2.对光。①转动转换器,②再转动遮光器,③最后转动反光镜,看到明亮视野。3.观察。①安装装片②调焦,最后整理实验台。
【详解】A.对光时转动转换器,使低倍物镜对准通光孔,而不是高倍物镜,再转动遮光器,把一个较大的光圈对准通光孔,最后转动反光镜,看到明亮视野,A符合题意。
B.安放玻片时要注意用压片夹压住,防止观察时玻片移动影响观察,B不符合题意。
C.调节粗准焦螺旋下降镜筒时,以防物镜压坏玻片,眼睛要从侧面注视物镜,C不符合题意。
D.气泡在显微镜的视野中呈现为具有较黑、较宽边缘的图像,形状为圆形或椭圆形,视野中的黑色圆圈是气泡,气泡可能是盖盖玻片时操作不当引起的,应该用镊子夹起盖玻片,轻轻盖在表皮上。盖时,让盖玻片一边先接触载玻片上水滴的边沿,然后慢慢放下,D不符合题意。
故选A。
5.B
【分析】(1)图中①②③细胞分裂,④细胞分化。
(2)细胞分化是指细胞在形态、结构和功能上出现差异,形成了一些形态相似、结构和功能相同的细胞群,这些细胞群就是组织。
(3)细胞分裂就是一个细胞分成两个细胞的过程。
【详解】A.①细胞分裂的过程中,细胞内染色体的变化最明显。染色体的数量在细胞分裂时已经加倍,在细胞分裂过程中,染色体分成形态和数目相同的两份,分别进入两个新细胞中,A不符合题意。
B.④细胞分化过程中细胞形态结构发生改变,但是细胞内的染色体数目不变,B符合题意。
C.①细胞分裂时,细胞核先分成两个,随后细胞质分成两份,每份各含一个细胞核,最后在原来细胞的中央,形成新的细胞膜,植物细胞还形成细胞壁。这样,一个细胞就分裂成两个细胞了,C不符合题意。
D.一块肌肉是一个器官,肌肉中含有肌肉组织,一块肌肉附着的血液含有结缔组织,一块肌肉上附着的神经含有神经组织,一块肌肉表面含有上皮组织,D不符合题意。
故选B。
6.C
【分析】⑴对单细胞藻类来说,一个细胞就可以完成全部的生命活动,多细胞藻类整个身体都浸没在水中,几乎全身都可以从环境中吸收水分和无机盐,也能进行光合作用,但没有专门的吸收和运输养料以及进行光合作用的器官,藻类植物没有根、茎、叶的分化。
⑵苔藓植物一般都很矮小,通常具有类似茎和叶的分化,但是茎中没有导管,叶中也没有叶脉,根非常简单,称为假根。
⑶蕨类植物有根、茎 叶的分化,在这 些器官中有专门运输物质的通道——输导组织。
【详解】A.藻类植物大多生活在水中,少数生活在陆地上,种类多种多样,有单细胞的,如衣藻、硅藻等,有多细胞的,如水绵、海带、紫菜、裙带菜等,藻类植物的结构简单,无根、茎、叶的分化,其中衣藻细胞内有杯状的叶绿体,水绵细胞内是带状的叶绿体,它们的全身都能进行光合作用,释放氧气,是空气中氧气的重要来源,A正确。
B.苔藓植物,无根,有茎、叶的分化,但体内无输导组织,叶只有一层细胞构成,二氧化硫等有毒气体容易从背腹两面侵入细胞而威胁它的生存。人们利用苔藓植物的这个特点,把它当作监测空气污染程度的指示植物,B正确。
C.卷柏属卷柏科蕨类植物,又名九死还魂草,根能自行从土壤分离,卷缩似拳状,随风移动,遇水而荣,根重新再钻到土壤里寻找水分。因其耐旱力极强,在长期干旱后只要根系在水中浸泡后就又可舒展,故而得名。卷柏既是一种观叶植物,也可作药用,有止血、收敛的功效,治疗便血、尿血、鼻出血等效果显著;侧柏是优良的园林绿化树种,树高一般可达20米,树皮红褐色,纵裂,小枝扁平,叶鳞片状,小形,雌雄同株,侧柏喜光,但幼苗、幼树有一定耐荫能力,较耐寒,抗风力较差,耐干旱,喜湿润,但不耐水淹,耐贫瘠,可在微酸性至微碱性土壤上生长,生长缓慢,寿命极长,木质软硬适中,细致,有香气,耐腐力强,多用于建筑、家具、细木工等,种子、根、叶和树皮可入药,用种子榨油,供制皂、食用或药用,C错误。
D.蕨类植物的遗体层层堆积经过漫长的年代、复杂的变化,就逐渐变成了煤,D正确。
故选C。
7.C
【分析】水稻种子属于单子叶植物,有一片子叶,有胚乳,在胚乳中贮藏着大量的营养物质,如蛋白质、糖类(主要是淀粉)等。
【详解】A.水稻种子属于单子叶植物,营养主要储存在胚乳中,萌发时所需要的营养物质主要来自于胚乳,A不符合题意。
B.单子叶植物和双子叶植物种子的胚都是由胚芽、胚轴、胚根、子叶四部分组成的,B不符合题意。
C.种子萌发过程中胚芽将来发育成新植物的茎和叶,胚根发育成新植物体的根,胚轴发育成连接根和茎的部位,C符合题意。
D.根、茎、叶属于营养器官,花、果实、种子属于生殖器官,水稻种子是植物的生殖器官,D不符合题意。
故选C。
8.C
【分析】玉米叶下表皮部分结构示意图中,①是保卫细胞,②是气孔。
【详解】A.植物的蒸腾作用是指植物体内的水分通过叶片的②气孔以水蒸气的形式散发到大气中去的一个过程,A不符合题意。
B.气孔是由一对半月形的保卫细胞围成的空腔,是植物蒸腾作用的“门户”,也是气体交换的“窗口”。所以,氧气、二氧化碳、水蒸气也是通过叶片上的②气孔进出叶片的,B不符合题意。
C.当夜幕降临时,叶片的生产活动就停止了,大多数气孔缩小或闭合,C符合题意。
D.气孔的开闭受①保卫细胞的控制,①保卫细胞吸水膨胀时,气孔张开,水分可以进出植物;当①保卫细胞失水收缩时,气孔闭合,水分进出植物受阻,D不符合题意。
故选C。
9.A
【分析】精子与卵细胞在输卵管内相遇形成受精卵,受精卵不断进行细胞分裂形成胚泡。接着胚泡埋入子宫内膜,开始分化依次形成各种组织、器官和系统,逐渐发育成胚胎和胎儿。胎儿在母体的子宫内发育成熟,最后分娩。图中过程I表示受精作用,过程Ⅱ表示细胞分裂。
【详解】A.产生精子和卵细胞的器官分别是睾丸、卵巢,A错误。
B.过程I受精作用和过程Ⅱ受精卵分裂发生的场所都是输卵管,B正确。
C.胚泡植入子宫内膜之后在子宫内经过大约280天完成胚胎发育 ,C正确。
D.胎儿与母体进行物质交换的器官是胎盘,脐带是连接胎儿与母体并输送物质的通道,D正确。
故选A。
10.A
【分析】1.呼吸道包括鼻、咽、喉、气管、支气管,不同结构,功能不一样。
2.毛细血管在体内数量很多,分布很广;管的内径十分小,只允许红细胞单行通过;管内血流速度最慢;连通于最小的动脉和静脉。
3.肺是气体交换的主要场所,是呼吸系统的主要器官。
【详解】A.黏膜中分布有丰富的毛细血管,对进入的空气有温暖作用,A错误。
B.呼吸道都有骨或软骨做支架,既能保证气管的弹性,又能保持气管的畅通,B正确。
C.毛细血管在体内数量很多,分布很广;其管壁最薄,只有一层扁平上皮细胞构成;管的内径十分小,只允许红细胞单行通过;管内血流速度最慢;连通于最小的动脉和静脉。这些特点便于血液与组织细胞充分地进行物质交换,C正确。
D.肺由大量的肺泡组成,增大了气体交换面积,肺泡外面包绕着丰富的毛细血管,肺泡壁和毛细血管壁都很薄,是一层扁平上皮细胞,这样肺泡与血液很容易发生气体交换,D正确。
故选A。
11.D
【分析】哺乳动物的特征有:体表被毛,体毛的主要作用是保温;牙齿有门齿、臼齿和犬齿的分化;体腔内有膈,将身体分为胸腔和腹腔两部分;心脏四腔,用肺呼吸,大脑发达,体温恒定;胎生哺乳,以乳汁哺育后代。哺乳动物具有高度发达的感觉器官和神经系统,能够灵敏地感知外界环境的变化,对环境的复杂多变及时作出反应。
【详解】A.腔肠动物的身体呈辐射对称;体表有刺细胞;而华枝睾吸虫属于扁形动物,其身体呈两侧对称,背腹扁平,有口无肛门,没有刺细胞,A错误。
B.虾是节肢动物,有外骨骼,能起保护作用,B错误。
C.蜥蜴的等爬行动物头部后面有颈,使得头灵活地转动;青蛙属于两栖动物,没有颈,C错误。
D.兔子等哺乳动物具有高度发达的感觉器官和神经系统,能够灵敏地感知外界环境的变化,对环境的复杂多变及时作出反应,D正确。
故选D。
12.B
【分析】本题考查的是动物的运动相关知识。人体的运动是在神经系统的支配下,由肌肉牵拉骨绕关节进行的,并且各系统相互联系和协调,共同完成各项生命活动。
【详解】A.骨骼肌受神经传来的刺激收缩时,就会牵动骨绕关节活动,于是躯体的相应部位就会产生运动,A正确。
B.一组骨骼肌只能收缩牵拉骨改变位置,而不能将骨复位,一个动作的完成至少是由两组肌肉相互配合活动的,B错误。
C.所有的运动,包括击球动作在内,并不是仅靠运动系统来完成的,还需要其他系统如神经系统的调节。运动所需要的能量,有赖于消化系统、呼吸系统、循环系统等系统的配合,C正确。
D.生命活动所需要的能量来自于细胞呼吸作用所释放的能量,呼吸作用的场所是线粒体,D正确。
故选B。
13.D
【分析】微生物的发酵技术在食品的制作中具有重要意义,如制馒头或面包和酿酒要用到酵母菌,制酸奶和泡菜要用到乳酸菌,制醋要用到醋酸杆菌,制酱要用到曲霉,制味精要用到棒状杆菌,利用青霉可以提取出青霉素等。
【详解】A.接种就是把已有的菌种,用某种方式取少量的菌种,接到培养基上的过程。制作酸奶时,要加入酸奶是为了接种,A正确。
B.做面包时,经常要用到酵母菌,酵母菌属于真菌,酵母菌可以分解面粉中的葡萄糖,产生二氧化碳,二氧化碳是气体,遇热膨胀而形成小孔,使得馒头或面包暄软多孔,B正确。
C.食物腐败变质是由于微生物的生长和大量繁殖而引起的。干燥的环境不利抑制细菌和真菌的生长和繁殖,故食物晒干后不易变质,C正确。
D.制作泡菜时要用到乳酸菌,乳酸菌发酵产生乳酸,使的菜具有特殊的风味,同时乳酸菌是厌氧菌,分解有机物是不需要氧气的,因此泡菜坛要加盖并用一圈水来封口,以避免外界空气(氧气)的进入,如果有空气(氧气)进入,就会抑制乳酸菌的发酵,影响泡菜的质量,D错误。
故选D。
14.A
【分析】运动主要是在神经系统的调控下,骨骼肌收缩牵拉着骨绕着关节活动,因此运动系统由骨、关节和骨骼肌的协调配合完成,在运动的时候,需要物质和能量,因此运动需要消化系统、呼吸系统、循环系统等系统的配合。
【详解】人体的运动系统主要由骨骼与骨骼肌组成。骨骼包括:骨与骨连结。骨在运动中起到杠杆的作用;骨连结有不活动的、半活动的和活动的三种形式,其中活动的骨连结叫关节。关节在运动中起支点作用。骨骼肌包括肌腹和肌腱,肌腹是骨骼肌中间较粗的部分,受刺激而收缩;肌腱是骨骼肌两端较细的部分,跨关节附在不同的骨上,有固定作用。肌肉收缩能为运动提供动力,A正确,BCD错误。
故选A。
15.D
【分析】动物的行为复杂多样,按获得途径可分为先天性行为和学习行为;按行为的不同表现可分为觅食行为、贮食行为、攻击行为(同类)、防御行为(不同类)、领域行为、繁殖行为、节律行为(洄游行为,迁徙行为)、社会行为、定向行为、通讯行为等。各种行为都是动物对复杂环境的适应性表现,行为帮助动物更好的生存繁衍。
【详解】A.繁殖行为是与动物繁殖有关的行为。如占巢、求偶、交配、孵卵、哺育等一系列行为。鸟类筑巢、产卵、育雏等行为属于繁殖行为,A不符合题意。
B.性外激素,多是由雌虫分泌并释放,引诱雄虫前来交配。交配后,雌虫即停止分泌。性外激素具有专一性,即只招来同种的异性个体,不会引来其他种类的生物。喷洒性外激素可以干扰生物的通讯,B不符合题意。
C.先天性行为是动物生来就有的,由动物体内的遗传物质所决定的行为,又称为本能,如蜜蜂采蜜、蜘蛛结网、亲鸟育雏等,失去雏鸟的红雀给鱼喂食是先天性行为,由遗传物质决定,C不符合题意。
D.学习行为是在遗传因素的基础上,通过环境因素的作用,由生活经验和学习而获得的行为。乌鸦利用汽车碾碎坚果获取食物的行为是经过生活经验和学习获得的行为,是学习行为,D符合题意。
故选D。
16.C
【分析】生物的多样性包括:
1.生物种类的多样性:我国是裸子植物最丰富的国家,被称为“裸子植物 的故乡”。
2..基因的多样性:每种生物都是一个丰富的基因库。生物种类的多样性实质上是基因的多样性。基因的多样性为动植物的遗传育种提供了宝贵的遗传资源,如杂交水稻。
3.生态系统的多样性:生物种类的多样性和复杂的生活环境共同构成了生态系统的多样性。
【详解】A.生物多样性通常包含三层含义,即生物种类的多样性、基因的多样性和生态系统的多样性,生物种类的多样性是指一定区域内生物钟类(包括动物、植物、微生物)的丰富性,即物种水平的生物多样性及其变化,基因的多样性是指物种的种内个体或种群间的基因变化,不同物种(兔和小麦)之间基因组成差别很大,同种生物如兔之间(有白的、黑的、灰的等)基因也有差别,每个物种都是一个独特的基因库,基因的多样性决定了生物种类的多样性;生态系统的多样性是指生物群落及其生态过程的多样性,以及生态系统的环境差异、生态过程变化的多样性等,A选项不符合题意。
B.生物的细胞内有成千上万个基因,由于不同种生物的基因有较大的差别,同种生物的个体之间,在基因组成上也不尽相同,因此,可以说每种生物都是一个丰富的基因库,B选项不符合题意。
C.基因的多样性是指物种的种内个体或种群间的基因变化,不同物种(兔和小麦)之间基因组成差别很大,同种生物如野生水稻和栽培水稻之间基因也有差别,每个物种都是一个独特的基因库,我国科学家袁隆平院士利用野生水稻与普通栽培水稻多次杂交,从而培育出产量很高的杂交水稻新品种,因此,杂交水稻利用基因多样性改良作物品种,C选项符合题意。
D.保护生物多样性的根本措施是保护生物的栖息环境,保护生态系统的多样性;最为有效的措施是建立自然保护区,D选项不符合题意。
故选C。
17.A
【分析】1.生物的变异是由于遗传物质发生改变(遗传物质的改变有基因重组、基因突变、染色体变异等)引起的,这种变异能遗传给下一代,称为可遗传的变异。生物的变异是由于环境条件引起的,遗传物质没有发生改变,这种变异一般不能遗传给下一代,称为不可遗传的变异。
2.转基因技术就是把一个生物体的基因转移到另一种生物体内的生物技术。它是在分子水平上进行的遗传操作,按照预先设计的蓝图把一种生物的基因分离出来,在体外进行拼接组合,然后转入另一种生物的体内,从而改造某些遗传性状,最终获得人们所需要的新品种。
【详解】A.抗棉铃虫棉花的遗传物质发生改变,属于可遗传变异,A错误。
BCD.“抗虫棉”是将一种细菌来源的Bt杀虫蛋白基因经过改造,转到了棉花中,使棉花细胞中存在这种杀虫蛋白质,这个事例说明了基因控制生物的性状,这种技术实现了不同生物优良性状的重新组合,BCD正确。
故选A。
18.B
【分析】过敏反应是指已产生免疫的机体在再次接受相同抗原刺激时所发生的组织损伤或功能紊乱的反应。
【详解】A.免疫对人体有保护功能,但人体免疫功能异常时,对人体健康不利。例如防御功能过强,会导致过敏反应;防御功能过弱,会出现反复感染等,A正确。
BC.过敏反应的原理:机体第一次接触过敏原时,机体会产生抗体,吸附在某些细胞的表面;当机体再次接触过敏原时,被抗体吸附的细胞会释放组织胺等物质,导致毛细血管扩张、血管通透增强、平滑肌收缩、腺体分泌增加等,进而引起过敏反应,故过敏反应中,青霉素相当于抗原,过敏反应属于特异性免疫,B错误,C正确。
D.过敏反应是指已产生免疫的机体在再次接受相同抗原刺激时所发生的组织损伤或功能紊乱的反应,故出现过敏反应最好的办法是避免与过敏原接触,以免身体出现不适反应,D正确。
故选B。
19.C
【分析】如图可知甲、乙、丙的逻辑关系是:甲包含乙和丙,乙、丙的关系是并列,甲的范围最大。
【详解】A.血管包括动脉、静脉和毛细血管,而甲尽管包括乙和丙,但是乙包括丙,不是并列关系,不符合图示关系,A错误。
B.细胞膜、细胞质、细胞核均是并列关系,不符合图示关系,B错误。
C.染色体是细胞核内的容易被碱性颜料染成深色的物质,由DNA和蛋白质组成,DNA是遗传物质的载体,它的结构像一个螺旋形的梯子,即双螺旋结构,且蛋白质和DNA是并列关系,因此甲、乙、丙符合图示关系,C正确。
D.病毒无细胞结构,不属于原核生物;细菌是单细胞的,细菌细胞具有细胞壁、细胞膜、细胞质等结构,细菌细胞无成形的细胞核,只有DNA的集中区,属于原核生物,不符合图示关系,D错误。
故选C。
20.D
【分析】人们在日常生活中所遵循的行为习惯,如果有利于增进身心健康水平,提高生活质量,就是健康的生活方式。选择健康的生活方式,要从我做起,从现在做起:坚持平衡膳食;坚持适度体育锻炼;按时作息;不吸烟、不喝酒;拒绝毒品;积极参加集体活动。
【详解】A.进行体育锻炼要持之以恒,坚持不断,同时还要循序渐进,切不可操之过急,A正确。
B.香烟烟雾中含有尼古丁、焦油等多种有害物质,这些物质进入吸烟者和周围的人体内会诱发多种疾病,特别是会影响循环系统的功能,造成动脉硬化,引发心脑血管病,严重的可能诱发肺癌,所以公共场所应禁止吸烟,B正确。
C.毒品具有很强的成瘾性,一旦沾染,很难戒除,严重危害人体身心健康,危害社会,毒品就在我们身边,一定要提高警惕坚决杜绝“第一口”,吸毒往往是从第一口开始的,一旦开始,就会成瘾,因此青少年要远离毒品,不能尝试,C正确。
D.用药要针对不同的病情,适当选用,而不能怕药物副作用,而耽误治疗最佳时间,D错误。
21.(1)分解者
(2)捕食和竞争
(3)太阳能
(4)蛇
(5)自动调节/自我调节
【分析】(1)图甲中食物链有:农作物和杂草→昆虫→青蛙→蛇;农作物和杂草→昆虫→鸟→蛇;农作物和杂草→鸟→蛇;农作物和杂草→鼠→蛇;乙中四种生物组成的食物链是b→a→d→c。
(2)生态系统指在自然界的一定的空间内,生物与环境构成的统一整体。生态系统具有一定的自动调节能力。生态系统的调节能力是有限的,如果外界的干扰超过了调节能力,生态系统就会遭到破坏。在生态系统中,有害物质可以通过食物链在生物体内不断积累,其浓度随着消费者级别的升高而逐步增加,这种现象叫生物富集。
(3)食物链书写的原则是:食物链中只包含生产者和消费者,不包括分解者和非生物部分;食物链以生产者开始,以最高营养级结束;食物链中的箭头由被捕食者指向捕食者。
【详解】(1)生态系统的生物部分包括生产者、消费者和分解者。图甲包括生产者和消费者,所以,图甲中缺少生态系统中生物部分的分解者。
(2)鸟和昆虫之间存在吃与被吃的关系,同时又包括两者都以农作物和杂草为食的竞争关系,所以,鸟和昆虫这两种生物之间的关系是捕食和竞争。
(3)食物链的能量来自生产者光合作用固定的太阳能。所以,此生态系统中各种生物生命活动所需的能量最终来自太阳能。
(4)有毒物质在食物链中逐渐积累,图乙表示某条食物链中四种生物体内有毒物质的相对含量。因此,乙中四种生物组成的食物链是b→a→d→c,对应图甲中的农作物和杂草→昆虫→青蛙→蛇或农作物和杂草→昆虫→鸟→蛇。所以,则c对应的生物是蛇。
(5)在生态系统中,生物的数量和所占比例维持在相对稳定状态,说明其具有一定的自动调节能力。所以,农田生态系统中喷洒农药后,昆虫数量会减少但之后会恢复,说明其具有一定的自动能力,但该系统这种能力较弱,因为生物种类相对较少。
22.(1) 绿色
叶绿体是光合作用的场所。
(2)B叶片缺少二氧化碳,不能进行光合作用,没有淀粉生成
(3) 氧气/O2 A
【分析】(1)《绿叶在光下制造有机物》的实验步骤:暗处理→部分遮光→光照→摘下叶片→酒精脱色→漂洗加碘→观察颜色。实验要点:光合作用需要光、光合作用制造淀粉、淀粉遇到碘液变蓝色,酒精溶解叶片中的叶绿素。关键是确定控制实验变量、设置对照实验。
(2)图中A是呼吸作用,B是蒸腾作用,C是光合作用,据此回答。
【详解】(1)叶绿体是光合作用的场所。A叶片中的绿色部分能进行光合作用,有淀粉产生,滴加碘液变蓝色。非绿色部分没有,不能进行光合作用,没有淀粉产生,由此得出,叶绿体是光合作用的场所。
(2)二氧化碳是光合作用的原料,氢氧化钠能吸收二氧化碳,故叶片B缺少二氧化碳不能进行光合作用,没有淀粉生成,故滴加碘液不变蓝。
(3)细胞利用氧,将有机物分解成二氧化碳和水,并且将储存在有机物中的能量释放出来,供给生命活动的需要,这个过程叫做呼吸作用。植物黑暗环境中只进行呼吸作用,吸收的气体主要是二氧化碳。绿色植物的光合作用、呼吸作用、蒸腾作用进行的时间、部位都有所不同。在阳光下,光合作用、呼吸作用、蒸腾作用可同时进行;但在夜间,光合作用停止,蒸腾作用也大大减弱,而呼吸作用不管在白天还是在夜间,时时刻刻都在进行着。该植物白天和晚上都能进行生理活动是 A。
23.(1)D
(2) 扩大 氧/O2
(3) A右心房 D左心室
【分析】图中:a是肺通气、b是肺换气,①是二氧化碳等废物、②是氧气和营养物质,A是右心房、C是右心室、B是左心房、D左心室,据此回答。
【详解】(1)心脏的四个腔分别与不同的血管相连。左心房连通肺静脉、左心室连通主动脉、右心房连通上下腔静脉、右心室连通肺动脉。左心房接收肺静脉注入的含氧量高的动脉血,右心房接收上下腔静脉注入的含氧量少的静脉血。故心脏左侧的心腔和血管(左心房、左心室、肺静脉、主动脉),都流含氧丰富的动脉血;心脏右侧的心腔和血管(右心房、右心室、上下腔静脉、肺动脉),都流含氧量较少的静脉血,故选D。
(2)a过程表示肺与外界的气体交换,当膈肌与肋间肌收缩,引起胸腔前后、左右及上下径均增大,膈肌顶部下降,胸廓的容积扩大,肺随之扩张,造成肺内气压减小,小于外界大气压,外界气体进入肺内,完成吸气。当b血液流经肺部毛细血管时,血液中的二氧化碳进入肺泡,肺泡中的氧气进入血液,这样,血液中的氧气含量增加,血液由静脉血变成了动脉血。
(3)若静脉注射药物,则药物到达心脏各腔的途径是:上肢或下肢静脉→A右心房→C右心室→肺动脉→肺部毛细血管→肺静脉→B左心房→D左心室→...→病灶。药物进入体内首先到达心脏的A右心房。心脏能将血液泵至全身,主要是心肌收缩与舒张的结果。心脏有四个腔:左心房、右心房、左心室、右心室,其中D左心室的壁最厚,这是与左心室收缩把血液输送到全身、输送血液的距离最长相适应的。
24.(1)蛹
(2) 长翅
Aa
(3) 长翅 残翅
【分析】1.果蝇的生殖和发育:经过“卵→幼虫→蛹→成虫”四个时期,这样的变态发育称为完全变态发育,蜜蜂、菜粉蝶、蝇、蚊、蚂蚁等的发育同家蚕。
2.在一对相对性状的遗传过程中,子代个体出现了亲代没有的性状,则新出现的性状一定是隐性性状,由一对隐性基因控制。亲代个体表现的性状是显性性状,亲代的基因组成中既有显性基因,也有隐性基因,是杂合体。
【详解】(1)果蝇的生殖和发育:经过“卵→幼虫→蛹→成虫”四个时期,幼体与成体的形态结构和生活习性差异很大,这种发育过程称为完全变态发育。
(2)果蝇的长翅和残翅是一对相对性状,由一对基因(用A,a表示)控制。亲本都是长翅,子代出现残翅,残翅是新出现的性状一定是隐性性状,由一对隐性基因控制,即aa。亲代个体长翅是显性性状。甲组中,子代出现残翅,基因组成是aa,分别来自亲代,故父本长翅的基因是Aa。
(3)让M(基因型AA)与纯种残翅果蝇(基因型aa)交配,后代幼虫在25℃环境中培养,纯种残翅果蝇必定遗传一个a给子代,当子代全发育为长翅(基因型Aa),说明M的变异不可。当若后代全发育为残翅,说明M的变异可遗传。
25.(1)2
(2) 馒头形态 )水浴温度保持37℃的原因是模拟人体口腔温度或模拟体温,37℃是唾液淀粉酶消化的最适宜温度,此时唾液淀粉酶的消化能力最强
(3)2毫升唾液
(4) 高温灭菌,杀灭锥形瓶和肉汤中的细菌等 甲
【分析】⑴本题主要考查探究口腔对淀粉的消化实验。解答此题的关键是熟知探究口腔对淀粉的消化实验的操作步骤和探究实验应遵循的原则。
⑵对照实验是指在探究某种条件对研究对象的影响时,对研究对象进行的除了该条件不同以外,其他条件都相同的实验。根据变量设置一组对照实验,使实验结果具有说服力。
【详解】(1)1号试管和2号试管这一组实验,实验变量是唾液,探究的是唾液对淀粉的消化作用。利用淀粉遇碘变蓝的特性,来检验馒头被消化的情况。1号试管中的淀粉被唾液消化了,遇碘不变蓝;2号试管的淀粉不能被清水消化,遇碘变蓝。故分析1号试管和2号试管这一组实验,实验变量是唾液(或唾液淀粉酶)。预测实验现象,会变蓝的是2号试管。
(2)根据对照试验的单一变量原则,1号试管和3号试管只有一个变量,1号试管和3号试管的实验变量是馒头形态,可以形成一组对照实验;唾液淀粉酶发挥作用的最适温度与人的体温相近,即37℃左右,37℃是唾液淀粉酶消化的最适温度,此时唾液淀粉酶的消化能力最强。
(3)为进一步探究“其他因素对唾液淀粉酶消化作用的影响”,小组同学补加了4号和5号试管,4号试管、5号试管和1号试管温度条件不同,要使4号和5号试管与1号试管形成一组对照实验,探究温度对唾液淀粉酶消化作用的影响,4号和5号试管应加入2毫升唾液,对照组是1号试管。
(4)实验前将锥形瓶中的肉汤高温者沸目的是高温灭菌,杀灭锥形瓶和肉汤中的细菌等,以免锥形瓶和肉汤中原有细菌等对实验的影响。
丙瓶用消毒棉球塞住瓶口,3天后肉汤不变质表明肉汤里不能自然形成细菌故甲同学推测不合理;甲、丙唯一不同的变量是空气中的细菌能否进入肉汤,甲瓶敞开,瓶口空气中的细菌能进入肉汤,3天后肉汤变质,丙瓶用消毒棉球塞住瓶口,空气中的细菌不能进入肉汤,3天后肉汤不变质,因此肉汤的腐败是由空气中的细菌造成的,乙同学推测合理;甲、乙两瓶唯一不同的变量是温度,甲瓶25℃,3天后肉汤变质,乙瓶5℃,3天后肉汤不变质,因此低温可以抑制细菌的生长和繁殖,丙同学推测合理,故小组三位同学的推测不合理的是甲同学。
相关试卷
这是一份2023年河南省十二县一区中考生物二模试卷(含解析),共23页。
这是一份2023年河南省开封市尉氏县中考生物二模试卷(含解析),共23页。试卷主要包含了选择题,简答题,实验探究题等内容,欢迎下载使用。
这是一份2023年河南省周口市扶沟县中考生物二模试卷(含解析),共26页。试卷主要包含了选择题,简答题,实验探究题等内容,欢迎下载使用。

