


还剩11页未读,
继续阅读
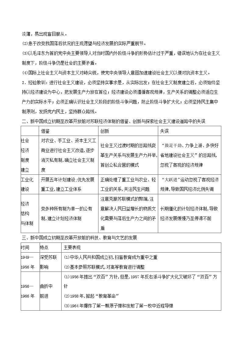
第16讲 社会主义建设在探索中曲折发展-2022年新高考历史一轮复习思维导图+真题演练(中外历史纲要上)
展开
这是一份第16讲 社会主义建设在探索中曲折发展-2022年新高考历史一轮复习思维导图+真题演练(中外历史纲要上),共14页。
相关试卷
第12讲 辛亥革命与北洋军阀的统治-2022年新高考历史一轮复习思维导图+真题演练(中外历史纲要上):
这是一份第12讲 辛亥革命与北洋军阀的统治-2022年新高考历史一轮复习思维导图+真题演练(中外历史纲要上),共15页。
第12讲 辛亥革命与北洋军阀的统治-2022年新高考历史一轮复习思维导图+真题演练(中外历史纲要上):
这是一份第12讲 辛亥革命与北洋军阀的统治-2022年新高考历史一轮复习思维导图+真题演练(中外历史纲要上),共15页。
第10讲 国家出路的探索与列强侵略的加剧-2022年新高考历史一轮复习思维导图+真题演练(中外历史纲要上):
这是一份第10讲 国家出路的探索与列强侵略的加剧-2022年新高考历史一轮复习思维导图+真题演练(中外历史纲要上),共10页。