2022-2023学年辽宁省辽阳市中考试题猜想语文试卷含解析
展开2023年中考语文模拟试卷
考生须知:
1.全卷分选择题和非选择题两部分,全部在答题纸上作答。选择题必须用2B铅笔填涂;非选择题的答案必须用黑色字迹的钢笔或答字笔写在“答题纸”相应位置上。
2.请用黑色字迹的钢笔或答字笔在“答题纸”上先填写姓名和准考证号。
3.保持卡面清洁,不要折叠,不要弄破、弄皱,在草稿纸、试题卷上答题无效。
一、积累与运用
1.下列两句话的横线上选择填入恰当的句子。( ) ,我漫步于参天古木之中,发现一大丛新长的桉树,枝椏上翘,新芽竞长,欣欣向荣。在学问的海洋中,有无数的蓬莱仙岛, 。
A.(1)春夏初交,群峰碧绿 (2)其乐融融,涉猎其中
B.(1)群峰碧绿,春夏初交 (2)涉猎其中,其乐融融
C.(1)春夏初交,群峰碧绿 (2)涉猎其中,其乐融融
D.(1)群峰碧绿,春夏初交 (2)其乐融融,涉猎其中
2.下列字形和加点字注音全部正确的一项是( )
A.媲美(pì) 讪笑 睡眼惺忪(xīng) 妄自菲薄
B.愧怍(zuó) 阴霾 根深蒂固(dì) 持之以衡
C.藉贯(jí) 地窖 相形见绌(zhuó) 寻章摘句
D.恪守(kè) 啜泣 消声匿迹(nì) 鞠躬尽瘁
3.下列句子中划线成语使用正确的一项是( )
A.这两本成语词典各得其所,一本重视溯源,一本例句丰富,特色都很鲜明。
B.经过大家一番苦心孤诣的开导,他终于明白了团队精神的重要性。
C.由于厂家对产品的设计和生产吹毛求疵,因而产品销路越来越好。
D.魅力的画面与逼真的音响效果相得益彰,使这部影片达到很高的艺术水平。
4.下列语句中标点符号使用正确的一项是( )
A.社会的转型,就是树立科学发展观,从发展本位走向民生本位:从国家本位走向公民本位;从权力本位走向权利本位。
B.从明年4月1日起,国家将加大对酒后驾车、在高速公路上倒车、逆行、掉头,使用伪造、变造机动车牌证三种违法行为的处罚力度。
C.“哪个记者不在质疑呢?不会质疑的记者还叫什么记者呢?”这是王志在央视做记者时常说的一句话,工作中他也的确是这样做的。
D.颁奖晚会渐进高潮,在观众热烈的掌声中,主持人高声宜布:“刚才颁发的是二三等奖,下面即将颁发的是一等奖。”
5.下列句子顺序排列最恰当的项是( )
①经年后,再回首,一切都是美好如昔。
②回首人生路上没有什么过不去,只是再也回不去。
③人生的步履,有过成功也有过失败。
④人生这一首绵长深远的诗歌,有过婉转也有过曲折。
⑤季节里留不住的,是那飞花细雨的优柔:岁月里逃不掉的,是那难以忘却的扑期与迷离。
⑥不得不说时光总是太匆匆,伫立于回忆的门槛,只能遥望,而我们却再也回不到最初的原点。
A.④②③⑥⑤① B.⑥④③②⑤① C.⑥②⑤④③① D.④③①⑤⑥②
6.阅读下面材料,按要求完成任务。
礼仪之邦
中国自古就被称为“礼仪之邦”,五千年的华夏文明,创造了灿烂的文化,形成了高尚的道德准则、完整的礼仪规范。
(1)请把下面语句工整、准确地抄写下来。
不学礼,无以立。
,。
(2)(尊老敬贤)尊敬老人与礼贤下士一直都是中华民族所崇尚的美德,下面的两则历史典故,分别赞美的是哪位历史人物?
①“圯上敬履”赞美的是 。
②“三顾茅庐”赞美的是 。
(3)(知书达礼)谈吐文雅,待人礼貌往往是一个人有修养的表现。下面是王同学在不同场合使用的礼貌用语,其中不当的一项是( )。
A.王同学初次见到德高望重的李教授,他说:“久仰您的大名,幸会幸会!”
B.好朋友考上理想的高中,王同学祝贺他说:“恭喜你金榜题名!”
C.王同学对帮助过他的周老师说:“感谢您的愚见,才让我有今天的成绩!”
D.王同学想知道邻居孙大爷的年龄,他说:“请问您今年高寿了?”
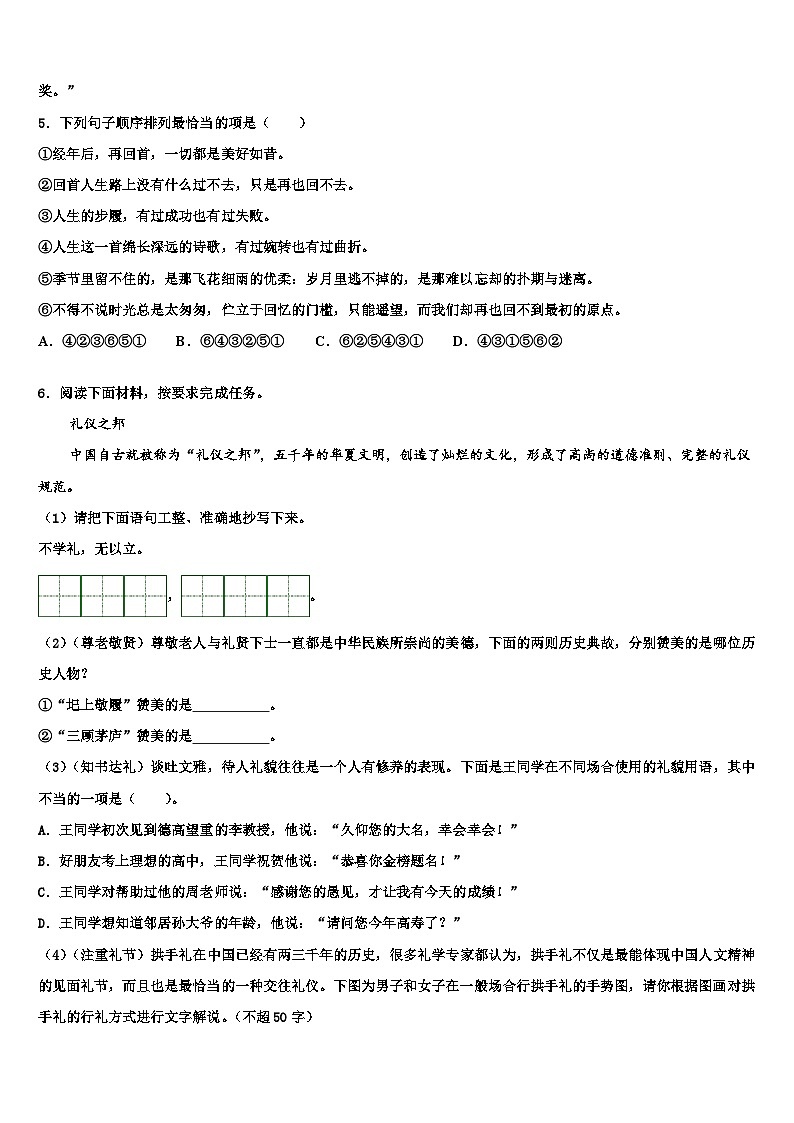
(4)(注重礼节)拱手礼在中国已经有两三千年的历史,很多礼学专家都认为,拱手礼不仅是最能体现中国人文精神的见面礼节,而且也是最恰当的一种交往礼仪。下图为男子和女子在一般场合行拱手礼的手势图,请你根据图画对拱手礼的行礼方式进行文字解说。(不超50字)
女子拱手礼 男子拱手礼
7.默写。知否,知否?__________。(李清照《如梦令》)__________,小桥流水人家,古道西风瘦马。(马致远《天净沙·秋思》)草枯鹰眼疾,__________。(王维《观猎》)__________,思而不学则殆。(《孔孟论学》复行数十步,__________。(陶渊明《桃花源记》)
8.根据名著内容,完成下列小题
1.在《儒林外史》的作者吴敬梓笔下,“坏人完全是坏的”为数很少,可有一个人却坏事做尽。作者通过一系列事件,描摹出了一个巧取豪夺、贪婪吝啬、无情无义的卑鄙小人的丑恶嘴脸。
(1)这个人是__________。 (2)请概述两个相关事件。_______________
2.《格列佛游记》、《围城》皆为讽刺小说。请从下面语段中任选一个片段,从“讽刺艺术”的角度,写出自己的阅读体会。
片段一:
他说:在外国人看起来,我们的国势似乎还很兴隆,不过实际上我们有着两大危机。一方面国内党争激烈,一方面极其强大的外敌时时有入侵的危险。关于第一件,你要知道七十多个月以来,帝国有两大政党互不相让,一党叫做特拉迈克三,一党叫做斯拉迈克三。因为一党的鞋跟高些,另一党的鞋跟低些,所以根据鞋跟的高低才分成两个党派。据说高跟是最合乎我们古代的制度,但是不管怎样,皇帝却决定一切行政官吏必须任用低跟党。这你不会不察觉到,皇帝的鞋跟就特别来得低,至少要比任何朝廷官员的鞋跟低一都尔(都尔是一种长度,大约相当于一英寸的十四分之一)。两党间仇恨很深,以至于他们绝对不在一起吃喝,更不在一起谈天。算起来特拉迈克三或高跟党的人数超过我们。但是一切权势却完全掌握在我们手中。我们怕的是皇太子殿下多少有点倾向于高跟党;至少我们可以清楚地看出,他有一只鞋跟比另一只高些,所以他走起路来一拐一拐的。
(节选自斯威夫特《格列佛游记》)
片段二:
“哼,高松年还要我写篇英文投到外国杂志去发表,让西洋人知道咱们也有牛津剑桥的学风。不知怎么,外国一切好东西到中国没有不走样的。”辛楣叹口气,不知道这正是中国的厉害,天下没敌手,外国东西来一件,毁一件。
鸿渐说:“你从前常对我称赞你这位高老师头脑很好,我这次来了,看他所作所为,并不高明。”辛楣说:“也许那时候我年纪轻,阅历浅,没看清人。不过我想这几年来高松年地位高了,一个人地位高了,会变得胡涂的。”事实上,一个人的缺点,正像猴子的尾巴,猴子蹲在地面的时候,尾巴是看不见的,直到他向树上爬,就把后部供大众瞻仰,可是这红臀长尾巴本来就有,并非地位爬高了的新标识。
(节选自钱钟书《围城》)
我选片段________, 我的体会____________________________________________
二、阅读
9.阅读下面的诗歌,完成下列小题。
己亥杂诗
龚自珍
浩荡离愁白日斜,吟鞭东指即天涯。
落红不是无情物,化作春泥更护花。
1.请描述诗歌前两句所展现的情景。
2.从修辞角度赏析“落红不是无情物,化作春泥更护花”。
10.阅读下面的文言文,完成下列小题。
醉翁亭记
环滁皆山也。其西南诸峰。林壑尤美,望之蔚然而深秀者,琅琊也。山行六七里,渐闻水声潺潺而泻出于两峰之间者,酿泉也。峰回路转,有亭翼然临于泉上者,醉翁亭也。作亭者谁?山之僧智仙也,名之者谁?太守自谓也。太守与客来饮于此,饮少辄醉,而年又最高,故自号曰醉翁也。醉翁之意不在酒,在乎山水之间也。山水之乐,得之心而寓之酒也。
若夫日出而林霏开,云归而岩穴暝,晦明变化者,山间之朝暮也。野芳发而幽香,佳木秀而繁阴,风霜高洁,水落而石出者,山间之四时也。朝而往,暮而归,四时之景不同,而乐亦无穷也。
至于负者歌于途,行者休于树,前者呼,后者应,伛偻提携,往来而不绝者,滁人游也。临溪而渔,溪深而鱼肥,酿泉为酒,泉香而酒洌,山肴野蔌,杂然而前陈者,太守宴也。宴酣之乐,非丝非竹,射者中,弈者胜,觥筹交错,起坐而喧哗者,众宾欢也。苍颜白发,颓然乎其间者,太守醉也。
已而夕阳在山,人影散乱,太守归而宾客从也,树林阴翳,鸣声上下,游人去而禽鸟乐也。然而禽鸟知山林之乐,而不知人之乐;人知从太守游而乐,而不知太守之乐其乐也。醉能同其乐,醒能述以文者,太守也。太守谓谁?庐陵欧阳修也。
1.解释下列加点词语在句子中的意思。
(1)醉翁之意不在酒(________)
(2)太守自谓也(________)
(3)杂然而前陈者(________)
2.把文中画线的句子翻译成现代汉语。
(1)苍颜白发,颓然乎其间者,太守醉也。
(2)人知从太守游而乐,而不知太守之乐其乐也。
3.下列对文章的分析理解,不正确的一项是( )
A.文章写“滁人游”“太守宴”“众宾欢”“太守醉”“众宾归”主要围绕着“醉”字展开,既写出太守与民同乐,又表现了当时滁州的政治清明。
B.“醉翁之意不在酒,在乎山水之间也”是全文的核心命意,为写景抒情定下了基调。
C.第二段最后用“朝而往,暮而归,四时之景不同,而乐亦无穷也”作总结陈述,写朝暮四时的游赏,照应前面的描写,总归为“乐亦无穷”,余韵不绝。
D.文章骈散结合,句式整齐又富有变化,尤其是“也”和“而”字的灵活运用,使得语言具有回环往复的音韵美。
11.阅读下面文章,完成下面小题。
需要“赋能”的社会救援力量
王宏伟
①汶川特大地震之后,对中国人而言,5月12日成为特殊的记忆,痛而难忘。如今这一天已成为全国防灾减灾日。11年前,社会组织与志愿者踊跃投身巨灾应对,成为紧急救援的一大亮点。自此,社会力量总是在危难中扮演着不可或缺的角色。
②在我国,社会力量参与应急救援历史悠久。新中国成立前,公众就自发组织过水龙会扑救火灾。之后,由于种种原因,社会救援组织发展长期处于停滞状态。2005年起,自发性户外山野救援组织开始出现。十几年间,中国的社会救援志愿服务组织风起水涌的发展起来,数量从十几家迅猛增长到几千家。有的规模还比较大,如“蓝天救援”在全国有二百多支分队,近3万名志愿者。截至2019年,从最初的区域性户外山野救援,到现在的走出国门参加重大自然灾害人道主义专业救援,救援能力和理念都有了质的飞跃。
③社会应急救援组织以其亲民性、草根性、灵活性更有利于快速对突发事件进行响应,在抢险救灾、人员救治、秩序维护、心理抚慰、科技宣教等方面的作用日益明显。它能精准满足公众多样化、差异化救灾需求,安抚公众情绪与心理,培育社会资本。它不是僵化的纤维状组织,没有严苛的指挥与控制程序。而且,许多社会救援组织“身段”灵活,可以在高效的国际救援行动中展示国家形象,成为民间外交的践行者。对此,我们应乐见那些有实力的社会救援力量走出国门,参与国际灾害治理和救援。
④当然,中国社会救援组织运行也存在着一些现实困难。首先,资金筹措方面,人道救援作为一项投入巨大、产出不能量化和可视化的领域,在筹款方面存在非常大的困难。其次,救援志愿者的自身保障不足,大多数保险公司不承保救援险。另外,目前还没有相对完善的法规为志愿者提供足够的保障。还有,国际人道救援行动中的救援队员快速投送能力存在短板等。
⑤据此,有人认为应将“行政吸纳社会”的思维进一步延伸到应急救援领域,将救援力量强大的社会组织加以“收编”。通过“收编”赋能,一定程度上改善社会应急救援组织的运行窘境,使它们由“混乱”“无序”走向“规范”“高能”。
⑥但专家认为,社会应急救援组织的“混乱”“无序”通过训练就可以改变,与“收编”与否关联不大。2019年5月10日,全国首届社会应急力量技能竞赛闭幕式暨综合演练在国家(重庆)陆地搜寻与救护基地举行。此次技能大赛,以赛促训,以训促战,没有“收编”,但是对于加强主管部门对民间救援组织的精准“赋能”意义重大。
⑦当然,需要明确的是,在应急救援行动中,官方力量与社会力量之间的关系也需重新定位。作为公共安全最终维护者的政府部门,在设计应急管理制度过程中充分考虑社会力量可以承担的角色,并通过资金支持、业务培训、联合演练等形式,给社会力量赋能,进而提升其救援专业化水平。
(选自《环球时报》2019年5月13日,有删改)
1.第②段划线句主要运用了哪两种说明方法?作用是什么?
2.赏析加点词的表达效果。
(1)自此,社会力量总是在危难中扮演着不可或缺的角色。
(2)许多社会救援组织“身段”灵活,可以在高效的国际救援行动中展示国家形象,成为民间外交的践行者。
3.简述第②③④段的说明思路。
4.结合实际,请对“如何为中国社会救援组织赋能”提两条合理化建议。
12.阅读下面的文章,完成各题
也说颜值
①过去,我们夸奖一个人长相英俊、风度潇洒,喜欢用“一表人才”。现在,网友们又发明了一个热词:颜值。在价值多元化的今天,我们应该如何正确看待“颜值”呢?
②在中国传统文化中,相貌从未被大家忘记,“貌比潘安”的赞誉流传至今。但潘安被称赞并不单单因为他的相貌,他的德行、他的才华、他对妻子的专情才是他被后人记住的关键所在。所以,颜值高固然是优势,但仅有高颜值是远远不够的。
③颜值高,让人易于在社会生活中占得先机。在人类的进化史中,真的难以彻底剔除人性中的“爱美”基因。放眼当今世界,相貌甚至被当成了一种商品或一个消费符号。在职场、社交场以及婚恋场上,颇值高的人都比颜值低的人更加如鱼得水;而那些颜值不高的人,却不太容易在第一时间得到别人的垂青。于是,很多人吐槽说:对这个看脸的世界失望了!
④如果仔细研究人类发展史,颜值不高的人,对这个世界大可不必失望。就长远发展来说,一个人更重要的是拥有德行和才华。
⑤貌因德而美。外表是皮囊,德行才是核心,若非如此,再好的相貌也没有价值。汪精卫长相英俊,气度不凡,可谓“颜值高”,但这样一位相貌出众的热血青年后来却做了汉奸,至今仍遭到中国人的唾弃。德不配颜,徒有“颜值”之虚名,其“高颜值”反倒成了一个笑话。
⑥才补颜不足。颜值低是一种“先天不足”,才华却是弥补这种“不足”的营养剂。英国人戈登在他的著述中对晚清大臣曾国藩有如此描述:个子中等,身材肥胖,脸上皱纹密布,脸色阴沉,目光迟钝;穿着陈旧,衣服打皱,上面还有斑斑的油迹。可以看出,曾国藩的外貌并不“漂亮”,可谓“颜值不高”,但他却在大风大浪中凭借过人才华,成就一番事业,名留青史,令人敬仰。
⑦古语云“腹有诗书气自华”,现在也有流行语“欣赏一个人,始于颜值,敬于才华,终于人品”。无论是一个人如何风华绝代,最后沉淀下来值得称道的只有两样——德行和才华,然后才可能说,这个人还有“颜值”。
1.请归纳本文的中心论点。
2.②段中划线的句子运用了什么论证方法?有什么作用?
3.请写出本文的论证思路。
4.如果要给这篇文章换一个更生动并更能体现作者意图的标题,下面哪一个选项最为恰当?请作出判断并简述理由。
A.有“值”不在“颜”高
B.德才兼备,无“颜”何妨
C.“颜”外之意
13.议论文阅读
母语是教育的起点
①尼采曾经指出:母语是“真正的教育由之开始的最重要、最直接的对象”,良好的训练是“一切后续教育工作”的“自然的、丰产的土壤”;教师应当使学生从少年时代起就严肃地对待母语,“对语言感到敬畏”,最好还“对语言产生高贵的热情”。我完全赞同他的见解。
②教育是心智成长的过程,而母语是心智成长最重要的环境之一。母语就好比文化母乳,我们在母语的滋养下学会了思考、表达和交流。虽然后续教育有不同领域和学科之分,但一切教育的基本要求是正确地读、想和写,而这种正确性正是通过良好的母语训练打下基础的。认真对待语言,力求准确地使用每一个词,这不仅是为了避免他人的误解,更是对待心智生活的严肃态度。不能想象,一个对写给别人看的文字极其马虎的人,自己思考时会非常认真。相反,凡是呕心沥血于精神劳动的人,因为珍惜劳动成果,在传达时对文字往往都近乎怀有一种洁癖。
③如果说文化是一种教养,那么,母语就是教养的基本功,教养上的缺陷必定会在语言上体现出来。一个语言粗鄙的人,我们会立刻断定他没文化。一个语言华而不实的人,我们也可以立刻断定他伪文化。举止上的高贵风度来自平时最一丝不苟的训练和自我训练,语言上的良好作风也是如此。不用说写公开发表的文章,哪怕是写只给某一个人看的信,只给自己看的日记,都讲究用词和语法的正确,文风的端正,不肯留下一个不修边幅的句子,如此持之以恒,良好的文字习惯就化作本能了,而这便是文字上的教养,因为教养无非是化作本能的良好习惯罢了。
④一百多年前,尼采埋怨德国青少年不是向德语经典作家、而是从媒体那里学习母语,使得他们“尚未成型的心灵被印上了新闻审美趣味的野蛮标记”。如果尼采生活在今天这个网络时代,真不知他会作何感想。我本人认为,网络语文的繁荣极大地拓宽了写作普及的范围和发表自由的空间,诚然是好事,但也因此更应该警惕尼采所说的“新闻审美趣味”的蔓延。网络语文往往是急就章,因此可能导致两个后果,一是内容上的浅薄,缺乏酝酿和积累,成为即兴发泄和时尚狂欢的娱乐场;二是语言上的粗率,容易滋生马虎对待母语的习气,成为错别字和语病的重灾区。
⑤所以,我提倡,各民族都拥有优秀母语写作的传统,这个传统存在于本民族的经典作品之中,它们理应成为母语学习的范本,而不该是网络语文。
1.本文的中心论点是( )
A.教育是心智成长的过程。
B.文化是一种教养。
C.母语是教育的起点。
D.各民族都拥有优秀母语写作的传统。
2.下列对文本信息理解不正确的一项是( )
A.作者坚决否定了网络语文学习母语的做法,并指出了网络语文的缺点及危害。
B.第②段中画线的句子运用了比喻论证的方法,形象地论述了母语在心智成长过程中的重要作用。
C.作者号召我们要拥有优秀母语写作的传统,母语学习的范本应该是民族的经典作品。
D.作者善于引用,巧妙分析,使文章富有文化底蕴。
3.文章第③段和第④段能否调换顺序,为什么?
三、语言表述
14.下面一段文字是介绍镇湖刺绣的,请提炼出四个关键词。
苏绣的发源地镇湖是坐落于太湖之滨的美丽小镇,这里三面环水,位置独特。镇湖秀美的山水文化见证了镇胡1700多年传统刺绣工艺;代表“苏绣”的镇湖刺绣与湘绣、蜀绣和粤绣相比,具有“精、细、雅、洁”的特点;镇湖刺绣的内容从原来的飞禽走兽、百花异草到现在的山水风景、人物肖像等,产品的技术和艺术表现形式都有不断创新。
四、写作
15.阅读材料,按要求写作。
有人说,生活是一次次的相遇,是一场场的别离。其实在成长的路上,总有些东西一直陪伴着你,支撑着你,给你启迪,给你鼓励;也许是一句贴心的话语,一个理解的眼神;也许是一束温暖的阳光,一棵无名的小草……
请以“________一直都在”为题,写一篇文章。
要求:①文体自选,诗歌除外,不少于600字;②文中不能出现真实的人名、校名、地名;③卷面整洁,字迹清楚。
参考答案
一、积累与运用
1、C
【解析】
试题分析:(1)依据后面叙写的是“树木”,以及“春夏初交”“群峰碧绿”两个词语的内容,应该先交代季节,后写这个季节景物特点,应该选用“春夏初交,群峰碧绿”。可排除B和D。(2)“涉猎其中”与“其乐融融”之间存在着先后和因果关系,应该选用“涉猎其中,其乐融融”。排除A。据此,答案为C。
2、A
【解析】
B“衡”应为“恒”。C“藉”应为“籍”,“绌zhuó”应为“chù”。D“消”应为“销”。
3、D
【解析】
A.“各得其所”原指各人都得到满足,后指每个人或事物都得到恰当的位置或安排,与语境不符;B. “苦心孤诣”指费尽心思钻研或经营。与语境不符;C.“吹毛求疵”比喻故意挑剔别人的缺点,寻找差错,是贬义词。这里贬义词褒用。
4、C
【解析】
A. “从发展本位走向民生本位”“从国家本位走向公民本位”“从权力本位走向权利本位”是表示并列关系的几个短语,不是句子,所以这三者之间应用逗号;
B.“酒后驾车”与“在高速公路上倒车、逆行、掉头”同为需加大处罚力度的行为,在语义上是并列关系,所以“驾车”后的“顿号”应改为“逗号”;
D.因为“二三等”奖中“二”“三”连用,并不是表示约数,而是表示两个不同的奖项,所以“二”与“三”之间应加顿号;
故选C。
5、C
【解析】
考查句子的衔接与连贯。仔细阅读这几个句子,围绕“时光”来写的,故⑥句是首句,排除AD,②句中“只是再也回不去”与⑥句中的“而我们却再也回不到最初的原点。”相衔接,排除B,故选C。
6、(1)抄写工整,准确即可。(2)①张良②刘备。(3)C。(4)示例:女子行拱手礼时,右手掌微屈,盖住左手,左手握拳在右手内侧;男子应右手握拳在内,左手在外。
【解析】
(1)此题考查的是汉字的工整书写。按要求正确工整书写即可。
(2)此题考查的是对中华民族美德知识的积累。“圯上敬履”是西汉司马迁写的一篇文言文,出自《史记·留侯世家》。其主要讲述张良偶遇黄石老人,经过黄石老人的考验获得《太公兵书》的故事。“三顾茅庐”又名三顾草庐,典出《三国志·蜀志·诸葛亮传》东汉末年,当时占据新野(今河南新野)的刘备,带着大将关羽、张飞,三次到卧龙岗诸葛草庐山访诸葛亮出山辅佐的故事。
(3)此题考查的是语言的得体表达。C中“愚见”指的是谦称自己的意见。用在此处不符合语境。故选C。
(4)此题考查的是对图片内容的描述。对这两幅画面的描述要注意按照一定的顺序:或是先左后右,或是先右后左,描述时将手掌的动作表述清楚即可。示例:女子行拱手礼时,右手掌微屈,盖住左手,左手握拳在右手内侧;男子应右手握拳在内,左手在外。
7、(1)应是绿肥红瘦 (2)枯藤老树昏鸦 (3)雪尽马蹄轻 (4)学而不思则罔 (5)豁然开朗
【解析】
传统的记忆型默写题,要求学生直接默写出指定的文句,这类题目要求考生日常加强背诵识记,尤其是不仅能背诵,还要能默写。理解性默写,要求学生能够背诵全文(诗),选择符合语境要求的句子。“瘦”“藤”“鸦”“蹄”“罔”“豁然”是此题中的易错字,作答时要注意字形。名句的默写,要想得满分,关键在于平时强化记忆,做到“三不”:不漏字、不添字、不写错别字。
【点睛】
默写题主要有以下几种类型:直接型默写题、理解型默写题、迁移型默写题、运用型默写题、简单赏析型默写题。默写题不论分几种类型,都是以记忆、积累为根本的,然后在此基础上加以理解、应用和赏析。学习和复习的过程中要注意背完整,记清楚,写正确,理解透彻,对照教材原文,一字一句,不错不漏、不增不添地进行背诵和书写。另外要对名句要注意分类积累。
8、1.(1)严贡生 (2)【示例一】当年自家的猪跑到邻居家,严贡生逼邻居买下;猪长大后错跑回来,又扣下不还。邻居上门讨猪, 他让几个儿子将其腿打断。【示例二】带儿子娶亲回乡的路上,自导自演一出骗局,引诱船家吃了他的云片糕,却谎称是贵重药品,虚张声势,赖了船家十二两银子的船钱。【示例三】严监生家的赵寡妇死了儿子,想把严贡生家五儿子过继承嗣。严贡生以纲常宗法为名,让二儿子强行入住,谋夺赵氏家产。
2.【示例一】我选片段一。我的体会:这个片段写小人国的大臣向格列佛介绍小人国存在的两大危机,用夸张到变形(荒诞)的手法,来表现小人国的党派之争之可笑,以此隐射当时英国的党派斗争,讽刺批判当时英国统治集团的腐朽。【示例二】我选片段二。我的体会:这个片段写赵辛楣向方鸿渐抱怨高松年做了校长之后的种种变化,用精彩的比喻,揭示高松年当了校长之后所暴露出来的种种劣迹,讽刺高松年之流的道貌岸然。
【解析】
1.本题考查学生对名著阅读的积累能力。用心读课标推荐的名著,对名著的作者、人物、主题、主要情节要了解掌握。了解教材有关作品涉及的文学常识等,并注意分门别类地加以区别识记,这样按照题目要求,一步一步回答即可。阅读《儒林外史》,把握其人物形象和故事情节,再根据问题进行回答即可。(1)“巧取豪夺、贪婪吝啬、无情无义的卑鄙小人”是指严贡生。严贡生是讽刺小说《儒林外史》中的反面人物。(2)根据你的阅读积累列举出相关情节即可。如严贡生的丑恶可首先体现在贪图钱财上,在小说中严贡生的出场便是因为他讹了邻居王小二的猪和穷人黄梦统的利息而闹到了官府。在为人上,他可谓是一个十足的小人。欺软怕硬是他的典型特征。欺软就不必细说,他欺负船夫、王小二、黄梦统甚至弟媳赵氏的这些事情都能将他体现得“淋漓尽致”,而这怕硬也是实至名归——在黄梦统等将他告上衙门时,他知道自己已经无力狡辩,怕在汤达人面前没了理,竟胆小得撒手跑路了;再来他在文中多处向他人吹嘘自己和汤知县的关系有多么好,在哪里又认识什么官之类的,可见他在官大的人面前肯定是一副奴才的嘴脸。
2.题干要求从“讽刺艺术”的角度,写出对《格列佛游记》《围城》的阅读体会。首先要根据你对名著的日常积累,读懂题干所给的两个材料,从中选出一个你理解最好、“讽刺艺术”效果最好、最有话说的一个材料,分析即可。如我选片段二。我的体会:这个片段写赵辛楣向方鸿渐抱怨高松年做了校长之后的种种变化,运用反语,批判当时社会上崇洋媚外成风。
二、阅读
9、1.浩浩荡荡的离别愁绪向着日落西斜的远处延伸,离开北京,马鞭向东一挥,感觉就是人在天涯一般。
2.作者运用比喻的修辞,将“落红”自比,表示自己虽然辞官,但仍会关心国家的前途命运。
【解析】
1.试题分析:“浩荡离愁白日斜,吟鞭东指即天涯”的意思是:浩浩荡荡的离别愁绪向着日落西斜的远处延伸,马鞭向东举起这一起身,从此就是天涯海角了.解答时根据句意和自己的理解用流畅的话语把他写出来即可。
2.试题分析:本题考查修辞手法的运用,作答要结合诗句理解。“落红不是无情物,化作春泥更护花”的意思是:有如从枝头上掉下来的落花,但它却不是无情之物,化成了泥土,还能起着培育下一代的作用。句中把自己比喻成“落红”形象生动地写出自己即使辞官仍会关心国家前途。
10、1. (1)情趣 (2)命名 (3)摆开
2. (1)脸色苍老,头发花白,醉醺醺地坐在人群中间,这是太守喝醉了。
(2)游人只知道跟着太守游玩的乐趣,却不知道太守以游人的快乐为快乐啊。
3. A
【解析】
1.本题主要考查点是文言词语的理解。解答此类题目,一定要先翻译句子,知道句意然后再解释词语,并要注意通假字、古今异义、词类活用等特殊情况,平时要注意积累并识记一些常见的文言词语。“醉翁之意不在酒”的意思是“醉翁的情趣不在于喝酒”,“意”的意思是“情趣”;“杂然而前陈者”的意思是“横七竖八地摆在面前的”,“陈”的意思是“摆开”。
2.文言文翻译有直译和意译两种方法。一般要求直译。所谓直译,就是将原文中的字字句句落实到译文中,译出原文中用词造句的特点,甚至在表达方式上也要求与原文保持一致。翻译要求字字落实,译出原文用词的特点和句式的特点。“苍颜”“颓然”“从”是此题中的关键词语,一定要解释准确。
点睛:本题考查的是理解并翻译句子的能力,解答时一定要先回到语境中,根据语境读懂句子的整体意思,然后思考命题者可能确定的赋分点,首先要找出关键实词、虚词,查看有无特殊句式,运用“留”“删”“调”“换”“补”的方法,直译为主,意译为辅。并按现代汉语的规范,将翻译过来的内容进行适当调整,达到词达句顺。
3.本题考查对文章内容的理解。解答此题的关键是在理解课文内容的基础上,把握主旨,联系实际,根据题目的要求和提示的信息梳理内容,找出答案。A项有误,文章写“滁人游”“太守宴”“众宾欢”“太守醉”“众宾归”主要围绕“乐”字展开。
选自《欧阳文忠公文集》 作者:欧阳修 年代:北宋
参考译文:环绕滁州的都是山。那西南的几座山峰,树林和山谷尤其优美。一眼望去树木茂盛,又幽深又秀丽的,那是琅琊山。沿着山路走六七里,渐渐听到潺潺的水声,看到流水从两座山峰之间倾泻而出的,那是酿泉。泉水沿着山峰折绕,沿着山路拐弯,有一座亭子像飞鸟展翅似地,飞架在泉上,那就是醉翁亭。建造这亭子的是谁呢?是山上的和尚智仙。给它取名的又是谁呢?太守用自己的别号(醉翁)来命名。太守和他的宾客们来这儿饮酒,只喝一点儿就醉了;而且年纪又最大,所以自号“醉翁”。醉翁的情趣不在于喝酒,而在欣赏山水的美景。欣赏山水美景的乐趣,领会在心里,寄托在酒上。
至于太阳的升起,山林里的雾气散了;烟云聚拢来,山谷就显得昏暗了;朝则自暗而明,暮则自明而暗,或暗或明,变化不一,这就是山中的朝暮。野花开了,有一股清幽的香味;好的树木枝繁叶茂,形成一片浓密的绿荫;风高霜洁,天高气爽,水落石出,这就是山中的四季。清晨前往,黄昏归来,四季的风光不同,乐趣也是无穷无尽的。
至于背着东西的人在路上欢唱,来去行路的人在树下休息,前面的招呼,后面的答应;老人弯着腰走,小孩子由大人领着走。来来往往不断的行人,是滁州的游客。到溪边钓鱼,溪水深并且鱼肉肥美;用酿泉造酒,泉水清并且酒也清;野味野菜,横七竖八地摆在面前的,那是太守主办的宴席。宴会喝酒的乐趣,不在于音乐;投射的中了,下棋的赢了,酒杯和酒筹交互错杂;时起时坐大声喧闹的人,是欢乐的宾客们。一个脸色苍老的老人,醉醺醺地坐在众人中间,是太守喝醉了。
不久,太阳下山了,人影散乱,宾客们跟随太守回去了。树林里的枝叶茂密成林,鸟儿到处叫,是游人离开后鸟儿在欢乐地跳跃。但是鸟儿只知道山林中的快乐,却不知道人们的快乐。而人们只知道跟随太守游玩的快乐,却不知道太守以游人的快乐为快乐啊。醉了能够和大家一起欢乐,醒来能够用文章记述这乐事的人,那就是太守啊。太守是谁呢?是庐陵欧阳修吧。
11、1.举例子、列数字。列举蓝天救援队的例子具体准确地说明我国社会救援组织发展迅猛、规模庞大。
2.(1)“总是”表示经常性,强调社会力量在危难时刻参与救援的频率,说明其角色在救援时的重要性。
(2)运用比喻的修辞,生动形象地突出了中国社会救援组织的亲民性、草根性、灵活性等特点,使读者印象深刻。
3.首先介绍了我国社会力量参与应急救援的发展历史;接着,介绍了社会应急救援组织的特点;最后在第4段具体介绍了中国社会救援组织运行中存在的困难。
4.可以通过政府资金支持解决筹款困难的问题;可以通过业务培训、联合演练等形式解决救灾时无序和混乱等问题;可以制定和完善相关法规来为社会应急力量和志愿者提供扶持和保障;国际人道救援行动中,应做好对社会救援队员快速投送的保障与协调。
【解析】
1.本题考查的是分析常见的说明方法及其作用。首先要了解说明文的常用说明方法及特征,然后根据文字信息来判断,根据文段内容从说明了事物什么特征方面来分析其作用。从“如”可以看出运用了举例子的说明方法,从“二百多支分队”“近3万名志愿者”可以看出运用了列数字的说明方法,准确地说明了社会救援组织发展之快,给读者留下深刻的印象。
2.此题考查词语的表达效果。(1)“总是”意思是“一直是这样”,突出了社会力量在救援工作中的重要地位。(2)“身段”本指戏曲演员在舞台上表演的各种舞蹈化形体动作,在这里是比喻的手法,形象地写出了社会救援组织行动的特点,即快捷、灵活。
3.本题考查学生对说明文思路的分析能力。要在理清段落层次的基础上加上“首先、然后、接着、最后”一类的表示承接关系的词语,进行表述即可。“自此,社会力量总是在危难中扮演着不可或缺的角色”说明了我国社会救援的起源,“在我国,社会力量参与应急救援历史悠久”介绍了其历史;“社会应急救援组织以其亲民性、草根性、灵活性更有利于快速对突发事件进行响应”说明了社会救援的特点;“中国社会救援组织运行也存在着一些现实困难”介绍其不足。
4.本题考查学生提出建议的能力。作答时,一定要认真读题,明确所提建议针对的问题是什么,所提出的建议一定要有可行性,不能是空洞的口号。此题可以围绕解决资金困难,提高志愿者专业素质,用法律保护志愿者权益等方面来回答。
12、1.欣赏一个人首先是德行和才华,其次才是颜值。
2.举例论证,例举了潘安不但貌美,而且德行、才华高的例子,有力的论证了颜值高固然是优势,但仅有高颜值是不够的,进而证明了本文的中心论点。
3.文章首先提出论题“我们应该如何正确看待“颜值””,接着论说“颜值高,让人易于在社会生活中占得先机”。然后从“才补颜不足”“貌因德而美”两个方面论证“一个人更重要的是拥有德行和才华。”最后归纳总结的,得出结论﹣德行和才华才是最重要的。
4.A ,理由:有“值”不在“颜”高,表明“值”最重要,处首位,“颜高”处次要地位。符合本文的主要内容:对人的判断首先是德行和才华,其次才是颜值。
【解析】
1.寻找或提炼论点。论点应该是明确的判断,是作者看法的完整陈述。在形式上,它应该是完整的句子。找准论点的方法:一看题目,二看开头和结尾,三看论据。它的位置通常在标题和开头,答题时应首先考虑。有的文章的论点要根据论题并结合文章内容自己来概括。根据“颜值高固然是优势,但仅有高颜值是远远不够的。”“无论是一个人如何风华绝代,最后沉淀下来值得称道的只有两样﹣﹣德行和才华,然后才可能说,这个人还有‘颜值’。”概括出中心论点:欣赏一个人首先是德行和才华,其次才是颜值。
2.考查论证方法的作用。常用论证方法有道理论证、举例论证、对比论证、比喻论证。①举例论证:通过典型事例加以论证,从而使论证更具体、更有说服力。②道理论证:通过讲道理的方式证明论点,使论证更概括、更深入、更有力,更具有权威性。③比喻论证:通过比喻进行证明,使论证生动形象、浅显易懂。④对比论证:对比论证的作用就是突出有力地论证作者所要表达的观点。划线句子举潘安貌美的例子,运用了举例论证方法,潘安被称赞并不单单因为他的相貌,他的德行、他的才华、他对妻子的专情,具体有力地论证了此段的观点“颜值高固然是优势,但仅有高颜值是不够的”,增强了说服力。
3.本题考查的是文章的论证过程。要细读文段,说清楚证明过程的层次性,要结合每一段的内容,然后根据提示填空即可。本文①②段用“颜值”词语的含义引出论题,第③段首先提出了中国传统对人的判断是不把人的相貌与才华作对等的中国传统对人的判断是不把人的相貌与才华作对等的观点,第④﹣⑥段再举了正面的曾国藩有德行和成就却无“颜值”的例子,然后又用科学研究(科研文章)做进一步的佐证用科学研究(科研文章)做进一步的佐证,最后第⑧段再次强调了本文的中心论点。
4.本题考查标题的作用的分析能力。结合文章主旨对文章的标题进行分析与理解。A.有“值”不在“颜”高,表明“值”最重要,处首位,“颜高”处次要地位。符合本文的主要内容:对人的判断首先是德行和才华,其次才是颜值。B.德才兼备,无“颜”何妨。突出了德才兼备的内容,认为没有“颜”也没关系。不符合文章主要内容:欣赏一个人首先是德行和才华,其次才是颜值。C.“颜”外之意,突出了“颜”的深层含义,缺少“德才”的阿容。不符合文章主要内容:欣赏一个人首先是德行和才华,其次才是颜值。
13、1.C
2.A
3.不能调换。文章第②段和第③段分别从母语是心智成长最重要的环境之一及母语是教养的基本功两个方面,论证了文章的中心论点“母语是教育的起点”;而第④段指出网络语文的弊端,论述了应该选择民族经典作品作为母语学习的范本;论证过程遵循从为什么到怎么样的逻辑顺序/论证过程遵循从分析问题到解决问题的论证过程,层层递进,调换之后逻辑混乱,所以不能调换。
【解析】
1.寻找或提炼论点。论点应该是明确的判断,是作者看法的完整陈述。在形式上,它应该是完整的句子。找准论点的方法:一看题目,二看开头和结尾,三看论据。它的位置通常在标题和开头,答题时应首先考虑。有的文章的论点要根据论题并结合文章内容自己来概括。此文题目就是中心论点,故选C。
2.A“坚决否定”错误,语气太绝对。
3.议论文语言要求准确严密,文段一般不能调换,理由一般是,按照时间顺序、逻辑顺序来写的,或者与上下文相照应。第③段论证“母语就是教养的基本功”,而第④段指出网络语文的弊端及导致的后果,两段之间是由浅入深的逻辑顺序层层递进,所以不能调换。
三、语言表述
14、发源地、历史、特点、创新。
【解析】
本题考查对文段要点的概括。仔细阅读文段,“镇湖刺绣”说明刺绣发源地在镇湖;这里的刺绣已经有1700多年,说明历史悠久;“苏绣”的镇湖刺绣与湘绣、蜀绣和粤绣相比有自己独特的特点;镇湖刺绣在产品的技术和艺术表现形式上比以前有了很大的创新。根据这些内容提炼关键词即可。
四、写作
15、例文
爱一直都在
爱,看不见,闻不着,听不到,也摸不了。但是我们可以感觉到,爱就在你我的身边。
爱,是一片无边无际的天空。当你的内心里下起了悲伤的雨,爱的太阳就会出现;当你孤单的时候,爱的月亮就会出来陪伴你。
早上,第三个闹铃响起了。我揉了揉朦胧的睡眼,抬头望了望表。“啊!已经七点三十了!”我慌慌张张地穿上衣服,走出自己那小小的房间。一看,妈妈已经把早饭做好了,爸爸则坐在沙发上,一边悠闲地吃着面包,一边看着报纸。我洗漱完毕以后,已经七点四十了。我生气地向爸爸妈妈抱怨道:“怎么不叫我起床啊!”爸爸微微一笑,说道:“哎,真抱歉,看到你睡得那么香,所以舍不得叫醒你……”我还没听爸爸把话说玩,就怒气冲冲的跑出家门,心想:找借口!我才不信呢!我把爸爸妈妈的唠叨声抛在了屋里。
我在楼梯上像一支离弦的箭般奔跑着,哟,好几次都险些摔倒。来到楼下,刚好看见邻居阿姨在开摩托车的锁头。“阿姨早!”我大声地说道。“早!快迟到了吧!用不用我送你?”我听了眼前一亮,说:“太好了!谢谢!”我来到了学校门口,阿姨骑着摩托车回去了。望着她远去的背影,我突然感觉,她的背上好像插着白色的羽翼,仿佛像天使的背影一般,越来越模糊。
急匆匆地来到教室,老师已经站在讲台上了。幸好,我拖的时间不长,否则老师又该发脾气了。已经上了第三节课了,我的肚子早已响个不停。为了不让肚子再次夸张的叫,我只好捂住自己的肚子。心想:都赖我不听妈妈的话,现在饿也活该。终于下课了,同桌好像感觉到了我的异常,从书包里拿出一条面包,不好意思地摆在我的面前。我先是一愣,刚想说谢谢,她早已一蹦一跳得离开了。我默默地体会到:爱就在我们身边,每一个人都是纯洁而美丽的天使。
人生的旅程往往是孤独的。让我们每一个人都保留一份着爱,这样,我们才会感觉到:原来,爱一直在你我的身边。
【解析】
这是一道半命题作文。应该先将题目补充完整。所填写的词语可以是具体的事物,也可以是抽象的情感。根据材料可知,本文需要以生活中一直陪伴自己的某些东西,可以是人,可以是物,可以是一句话语,可以是一个眼神,可以是一束阳光,可以是一棵小草,但不管是什么,这些东西肯定是对自己产生了某些影响,比如,从某个人身上看到自身的不足,看到自然界的一束阳光,感受到久违的温暖与光明。看到了在风雨中挺立的一株小草,感受到生命的伟大与坚强。这些都可以写入文中。可采用先叙后议的写法,以叙述这种表达方式来记叙事件,最后一段以议论点明文章的主旨。或者以抒情的表达方式,表明自己对于某人的感激与怀念之情。可以写成记叙文或记叙散文。例如,填写的词语是“爱”。我们就可以这样写:在家庭里始终得到大人呵护、关爱的事情;在学校了多次得到老师、同学无私关爱、帮助的事情,从中体现“爱”的一直存在。在写法上,最好使用以小见大的写法、细节描写的方法等突出主题;在表达方式上,应该以叙述为主,合理运用抒情、议论等表达方式,使文章的主旨得以升华。
2022-2023学年枣庄市中考试题猜想语文试卷含解析: 这是一份2022-2023学年枣庄市中考试题猜想语文试卷含解析,共16页。试卷主要包含了下列标点符号使用不规范的一项是,阅读下面材料,完成小题,用诗文原句填空,名著阅读,诗词赏析等内容,欢迎下载使用。
2022-2023学年晋城市重点中学中考试题猜想语文试卷含解析: 这是一份2022-2023学年晋城市重点中学中考试题猜想语文试卷含解析,共15页。试卷主要包含了古诗文名句默写,阅读下面名著选段,完成下列小题,阅读下面的文段,完成下列各题,阅读下面文段,完成下面小题,阅读下面的文言文,完成下列小题,阅读下面的文字,分别回答问题等内容,欢迎下载使用。
2022-2023学年湖北省丰溪镇中学中考试题猜想语文试卷含解析: 这是一份2022-2023学年湖北省丰溪镇中学中考试题猜想语文试卷含解析,共16页。试卷主要包含了考生必须保证答题卡的整洁,补写出下列句子中的空缺部分, 阅读下面的文言文,完成各题,阅读与赏析等内容,欢迎下载使用。

