


安徽省定远县炉桥中学2021-2022学年高一上学期10月教学质量检测生物【试卷+答案】
展开2021-2022学年第一学期十月教学质量检测试卷
高一生物
请在答题卷上指定范围内作答,在试卷上作答无效!
一、选择题(本大题共25小题,共50分)
1. 下列说法错误的是( )
A. 病毒无细胞结构,专营寄生生活,主要由蛋白质和核酸组成
B. 从生命系统的结构层次看,单细胞生物既是细胞,又是系统,同时还是个体
C. 细胞是一个有机体,一切动植物都由细胞发育而来,并由细胞和细胞产物所构成
D. 细胞既有它自己的生命,又对与其他细胞共同组成的整体的生命起作用
2. 细胞是生物的结构和功能单位,下列相关叙述错误的是( )
A. 列文虎克首先用显微镜观察到了活细胞
B. 细胞都是由已存在的细胞产生的
C. 病毒没有核膜包被的细胞核,属于原核生物
D. 大部分细胞体积微小,肉眼不可见
3. 下列关于生命系统结构层次的叙述,正确的是( )
A. 细胞学说的建立标志着生物学的研究进入到细胞水平
B. 病毒是最微小的生物,因此它是地球上最基本的生命系统
C. 多细胞生物体均具有组织、器官、系统等生命系统结构层次
D. 一个乳酸菌既属于细胞的层次也属于个体的层次,且只含有一种核酸
4. 下列关于细胞的说法,正确的是( )
A. 原核细胞和真核细胞均以DNA作为遗传物质
B. 细胞的多样性即不同细胞的结构完全不同
C. 真核生物是指动物、植物等高等生物,细菌、病毒和真菌都属于原核生物
D. 人体的血小板、成熟红细胞无细胞核,所以这两种细胞属于原核细胞
5. 下列关于几类生物的特点叙述,正确的是( )
A. 硝化细菌与变形虫结构上的根本区别是前者有细胞壁、属自养型,后者无细胞壁、属异养型,这也体现了细胞的多样性
B. 颤藻与发菜的共同点是都能进行光合作用,但颤藻含光合色素,而发菜细胞含叶绿体
C. 细菌和水绵在结构上有其统一性,具体体现在它们都有细胞壁、细胞膜、核糖体及相同类型的遗传物质等
D. 一个动物体的不同细胞形态和功能有其多样性,本质上是由于不同细胞的遗传物质是不同的
6. 下列有关细胞及其结构的叙述,正确的是( )
A. 判断细胞是否能进行有氧呼吸的依据是细胞中是否含有线粒体
B. 判断真核细胞是否为植物细胞的依据是细胞中是否含有叶绿体
C. 用光学显微镜可以观察到蓝藻和黑藻细胞共有的细胞器是核糖体
D. T2噬菌体和大肠杆菌都没有细胞核,但都可以发生基因突变
7. 对①~⑤这五种生物进行分析比较,结果如表所示:其中最可能表示肺炎双球菌和T2噬菌体的分别是 ( )
比较项目
①
②
③
④
⑤
细胞壁
无
无
有
有
无
所含核酸种类
DNA
DNA或RNA
DNA和RNA
DNA和RNA
DNA和RNA
是否遵循孟德尔遗传定律
否
否
是
否
是
A. ①和② B. ⑤和① C. ④和② D. ④和①
8. 阿胶被称为“中药三宝”之一,是利用驴皮为主要原材料熬制而成,因含有大量的胶原蛋白呈暗红的凝胶状,对于贫血、营养不良等有明显的疗效,下列有关分析正确的是( )
A. 阿胶能用于治疗贫血、营养不良等症状是因为阿胶中含有Fe、Zn、Ca等微量元素,并能为人体提供多种必需氨基酸
B. 驴皮熬制出来的驴胶呈凝胶状,说明驴皮细胞内含量最多的化合物是蛋白质
C. 驴皮细胞内的蛋白质中的氮元素主要存在于氨基中
D. 驴皮细胞内的某种蛋白质含有n条肽链,由m个氨基酸参与合成,则该蛋白质至少含有m+n个氧原子
9. 下列有关图的分析中,不正确的是( )
A. 如果该图为组成活细胞的化合物,则A中含有的元素为H、O
B. 如果该图表示的是组成活细胞的化合物,则A是蛋白质
C. 如果该图表示的是组成活细胞中的元素,则A是氧元素
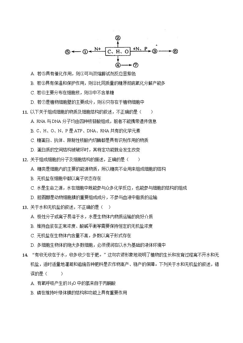
D. 如果该图表示的是活细胞中的元素,则其中Mo的含量很少
10. 如图表示细胞中几种化学元素与相应化合物之间的关系,其中①③④代表单体。下列有关叙述正确的是( )
A. 若⑤具有催化作用,则①可与双缩脲试剂反应显紫色
B. 若②具有保温和保护作用,则②比同质量的糖原彻底氧化分解产能多
C. 若⑥主要分布在细胞核,则③中不含单糖
D. 若⑦是植物细胞壁的主要成分,则④只存在于植物细胞中
11. 以下关于组成细胞的物质及细胞结构的叙述,不正确的是( )
A. RNA与DNA分子均由四种核苷酸组成,前者不能携带遗传信息
B. C、H、O、N、P是ATP、DNA、RNA共有的化学元素
C. 糖蛋白、抗体、限制性核酸内切酶都是具有识别作用的物质
D. 蛋白质的空间结构被破坏时,其特定功能就会发生改变
12. 关于组成细胞的分子及细胞结构的描述,正确的是( )
A. 糖类是细胞内的主要的能源物质,所以糖类不会用来组成细胞的结构
B. 无机盐在细胞中都以离子状态存在
C. 水是生命之源,水在细胞中既能参与众多化学反应,也能参与细胞的结构的组成
D. 胆固醇是动物细胞膜的重要组成成分,不参与血液中脂质的运输
13. 关于水和无机盐的叙述,不正确的是( )
A. 极性分子或离子易溶于水,水是生物体内物质运输的良好介质
B. 维持血浆在正常浓度、酸碱平衡等需要保持恒定的无机盐浓度
C. 无机盐在生物体内含量不高,多数以离子形式存在
D. 多细胞生物体的绝大多数细胞,必须侵润在以水为基础的液体环境中
14. “有收无收在于水,收多收少在于肥。”这句农谚形象地说明了植物的生长和发育过程离不开水和无机盐,适时适量地灌溉和追施各种肥料是农作物高产、稳产的保障。下列关于水和无机盐的叙述,错误的是( )
A. 有氧呼吸产生的H2O中的氢来自于丙酮酸
B. 磷在维持叶绿体膜的结构和功能上具有重要作用
C. 叶绿素含有Mg,分布在类囊体的薄膜上,可以吸收、传递和转化光能
D. 细胞中的水大部分是以游离的形式存在,可以自由流动、运输营养物质等
15. “有收无收在于水,收多收少在于肥。”这句农谚形象地说明了植物的生长和发育过程离不开水和无机盐,适时适量地灌溉和追施各种肥料是农作物高产、稳产的保障。下列关于水和无机盐的叙述,错误的是( )
A. 磷在维持叶绿体膜的结构和功能上具有重要作用
B. 结合水是细胞内的良好溶剂,可直接参与光合作用过程
C. 叶绿素含有Mg,在真核细胞中分布于类囊体的薄膜上,可以吸收光能
D. 无机盐只有溶解于水中形成离子,才能被植物的根尖吸收
16. 下列关于组成生物体的元素和化合物的叙述,正确的是( )
A. 两个氨基酸脱水缩合过程中失去的H2O中的氢来源于氨基
B. 磷脂和胆固醇都是构成动物细胞膜的重要成分
C. 构成纤维素的单体是葡萄糖和果糖
D. 组成生物体的大量元素中,C是最基本的元素,在细胞鲜重中含量总是最多的
17. 如图所示的图解表示构成细胞的元素、化合物及其作用,a、b、c、d代表不同的小分子物质,A、B、C代表不同的大分子物质,下列分析不正确的是( )
A. 在动物细胞内与A作用最相近的物质是糖原 B. 在生物体内物质b约有20种
C. 在人体细胞中物质c共有8种 D. 物质d的化学本质是固醇
18. 中秋时节,患糖尿病的张奶奶因听信虚假广告食用“无糖月饼”而被“甜晕”,还好抢救及时,脱离危险。目前很多广告语存在科学性错误,下列你认为正确的是( )
A. “宝店食品由纯天然谷物制成,不含任何糖类,糖尿病患者也可放心大量食用”
B. “XX牌”鱼肝油,含有丰富的维生素D,有助于宝宝骨骼健康发育
C. “我们的营养品含有人体所需的全部21种必需氨基酸”
D. “咱家口服液含有丰富的钙、铁、锌、硒等微量元素”
19. 下列有关蛋白质结构和功能的说法,正确的是( )
A. 氨基酸是组成蛋白质的基本单位,每种氨基酸分子都只含有1个氨基和1个羧基
B. 胰岛素分子有A链(21个氨基酸)和B链(30个氨基酸),其分子中肽键数目是49
C. 蛋白质种类繁多的原因之一是氨基酸互相结合的方式不同
D. 有些蛋白质起信息传递作用,能够调节机体的生命活动,如胰岛素、血红蛋白等
20. 下列有关生物蛋白质的叙述,不正确的是( )
A. 蛋白质单体中至少有一个—NH2(氨基)和一个—COOH(羧基)连接在同一个碳原子上
B. 蛋白质中结构最简单的氨基酸是甘氨酸,组氨酸是婴儿的必需氨基酸
C. 蛋白酶在强酸中变性的原因是该蛋白质的空间结构受到破坏,肽键被水解
D. 载体蛋白、血红蛋白都具有运输功能,血红蛋白由C、H、O、N、S、Fe六种元素组成
21. 下列有关蛋白质结构和功能的说法,正确的是( )
A. 氨基酸是组成蛋白质的基本单位,每种氨基酸分子都只含有1个游离的氨基和1个游离的羧基,氨基酸的不同在于R基的不同
B. 胰岛素分子有A、B两条肽链,A链有21个氨基酸,B链有30个氨基酸,胰岛素分子中肽键的数目是49个
C. 蛋白质种类繁多的原因之一是氨基酸互相结合的方式不同
D. 有些蛋白质起信息传递作用,能够调节机体的生命活动,如胰岛素、雄性激素等
22. 下列有关核酸和蛋白质的叙述,错误的是( )
A. 核酸携带的遗传信息储存于核苷酸的排列顺序中
B. 核酸和蛋白质都是生物大分子,都以碳链为基本骨架
C. 组成蛋白质的各种氨基酸中均至少含有一个氨基和一个羧基
D. 真核细胞的RNA主要分布于细胞核,少量分布于线粒体和叶绿体
23. 下列关于核酸的叙述不正确的是( )
A. 核酸是生物体内具有遗传功能的大分子化合物
B. 真核生物中,DNA和RNA都能够控制生物性状
C. 含有核酸的细胞结构有细胞核、叶绿体、线粒体、核糖体
D. 可用甲基绿对人口腔上皮细胞染色,观察DNA的分布
24. 如图 b 是一个核苷酸分子模式图,由 1 分子磷酸、1 分子碱基和 1 分子 a 构成,则下列叙述不正确的是( )
A. 若 a 为核糖,则由 b 组成的核酸可被吡罗红染成红色
B. 组成该化合物的元素有 C,H,O,N,P 五种
C. a 属于单糖,是细胞中不能水解的糖类
D. 蓝藻细胞内含的化合物 b 中,m 只有 4 种
25. 下列是与蛋白质、核酸相关的一些描述,其中正确的是( )
A. 核酸均可携带遗传信息,但只有DNA是生物的遗传物质
B. 核酸中的N存在于碱基中,蛋白质中的N主要存在于氨基中
C. 氨基酸分子互相结合的方式与mRNA中碱基排列顺序无关
D. 磷酸和五碳糖的连接方式在单链RNA和双链DNA的一条链中是不同的
二、填空题(本大题共4小题,共50分)
26. (8分)下图是显微镜下观察到的几种细胞或组织图像( A、D均来自动物,其中D中细胞取自猪的血液,C是植物细胞),请据图回答:
(1)科学家依据_________将细胞分为原核细胞和真核细胞,属于原核细胞的是______(填标号)。
(2)A、B所示细胞共有的细胞器是_________。
(3)地球上最基本的生命系统是_____,图中能表示生命系统个体层次的是________(填标号)。
(4)B类生物含有的能进行光合作用的色素是_________________。
(5)用显微镜观察上述细胞时,在低倍物镜下发现一异物,当移动装片时,异物不动,然后转换高倍物镜后,异物仍存在。则异物最可能在显微镜的什么部位?___________
27. (12分)如图所示为构成细胞的元素及化合物,a、b、c、d代表不同的小分子物质,A、B、C代表不同的大分子物质,请分析回答下列问题。
(1)物质a是______,检验物质a的常用试剂是______。在动物细胞内,与物质A作用最相近的物质是______。若物质A在动物、植物细胞中均可含有,并且是细胞内最理想的储能物质,不仅含能量多而且体积较小,则A是______。
(2)物质b是______。若某种B分子含有2条直链肽链,由18个b分子(平均相对分子质量为128)组成,则该B分子的相对分子质量大约为______。
(3)物质c在人体细胞中共有______种,分子中______的不同决定了c的种类不同。
(4)物质d是______,d和______、维生素D都属于固醇类物质。
28. (14分)肉毒梭菌(厌氧性梭状芽孢杆菌)是致死性最高的病原体之一,广泛存在于自然界中。肉毒梭菌的致病性在于其产生的神经麻痹毒素,即肉毒类毒素。它是由两个亚单位(每个亚单位为一条链盘曲折叠而成)组成的一种生物大分子,1mg可毒死20亿只小鼠。煮沸1min或75℃下加热5~10min,就能使其完全丧失活性。可能引起肉毒梭菌中毒的食品有腊肠、火腿、鱼及鱼制品、罐头食品、臭豆腐、豆瓣酱、面酱、豆豉等。下面是肉毒类毒素的局部结构简式:
请据此回答:
(1)肉毒类毒素的化学本质是______,其基本组成单位的结构通式是______.
(2)高温可使肉毒类毒素失活的主要原理是______.
(3)由图可知,该片段由______种氨基酸组成,有______个肽键,在形成该片段时要脱去______分子水。水分子中的氧来自于______,氢来自于______.
(4)一分子肉毒类毒素至少含有______个氨基和______个羧基,它们的位置______.
(5)肉毒类毒素可用______试剂鉴定,该试剂使用方法是______,反应颜色为______.
29. (16分)根据“观察DNA和RNA在细胞中分布的实验”中,相关内容回答下列问题。
(1)为了观察DNA和RNA在细胞中的分布,利用 和 两种染色剂对DNA和RNA的亲和力不同,使DNA呈现绿色,RNA呈现红色,从而显示DNA和RNA在细胞中的分布。
(2)实验中,8%盐酸的作用是:改变________,加速染色剂进入细胞,同时使染色体中的_____________分离,有利于DNA与染色剂结合。
(3)方法步骤:取口腔上皮细胞制片→ _______ →冲洗 →_________→观察。
(4)把取出的口腔上皮细胞放入0.9%的生理盐水中,而不是放入蒸馏水中,原因是___________。
(5)如在低倍镜下观察到下图被染色的物质甲,为了观察清楚,应将A向_______方向移至到图示B的位置,同时可以进行放大观察,可选用下 (填数字)组合,若此时视野较暗,可以________________________(写出一点即可)调亮视野。
(6)若放大100倍时,在视野直径范围内看到一行相连的8个细胞。那么,若放大400倍时,在视野中可看到直径范围内的细胞有_____个。
答案解析
1.B 【解析】A、病毒由蛋白质和核酸组成,没有细胞结构,只有依赖活的宿主细胞才能生活,A正确;
B、从生命系统的结构层次看,单细胞生物既是细胞,又是个体,没有组织、器官和系统这三个层次,B错误;
C、细胞学说的内容之一:细胞是一个有机体,一切动植物都由细胞发育而来,并由细胞和细胞产物所构成,说明动植物细胞结构具有统一性,C正确;
D、细胞是一个相对独立的单位,既有它自己的生命,又对与其他细胞共同组成的整体的生命起作用,D正确。故选:B。
2.C 【解析】A.列文虎克首先用显微镜观察到了活细胞,A正确;
B.细胞都是由已存在的细胞产生的,B正确;
C.病毒属于非细胞类生物,C错误;
D.大部分细胞体积微小,肉眼不可见,D正确。
3.A 【解析】A.细胞学说揭示了细胞的统一性和生物体结构的统一性,因此细胞学说的建立标志着生物学的研究进入到细胞水平,A正确;
B.病毒虽是最微小的生物,但其必需寄生于活细胞中,因此细胞才是地球上最基本的生命系统,B错误;
C.多细胞生物体均具有细胞、组织、器官等生命系统结构层次,植物没有系统这个结构层次,C错误;
D.一个乳酸菌既属于细胞的层次也属于个体的层次,含有两种核酸,D错误。故选A。
4.A 【解析】A.原核细胞和真核细胞都含有DNA和RNA,均以DNA作为遗传物质,A正确;
B.细胞的多样性表现为细胞的形态、大小、种类、结构等各不相同,但细胞都有相似的基本结构,B错误;
C.真核生物不一定是高等生物,如草履虫,真菌属于真核生物;病毒无细胞结构,不属于真核生物,也不属于原核生物,C错误;
D.人体的血小板、成熟红细胞无细胞核,但也属于构成真核生物的真核细胞,D错误。故选A。
5.C 【解析】A.硝化细菌为原核生物,变形虫为真核生物,原核生物与真核生物的主要区别是有无以核膜包被的细胞核,A错误;
B.颤藻和发菜都属于蓝藻,为原核生物,没有叶绿体,因含有叶绿素和藻蓝素,所以能进行光合作用,B错误;
C.细菌属于原核生物,水绵属于真核生物,细菌和水绵在结构上有其统一性,具体体现在它们都有细胞壁、细胞膜、核糖体及相同类型的遗传物质等,C正确;
D.同一生物的不同细胞(体细胞)遗传物质相同,由于细胞分化导致细胞的形态和功能不同,细胞分化的实质是基因选择性表达,D错误。故选C。
6.D 【解析】A.是否含有线粒体不是判断细胞是否能进行有氧呼吸的依据,如好氧细菌,A错误;
B.含有叶绿体的细胞也不一定是植物细胞,如眼虫,B错误;
C.观察蓝藻和黑藻细胞共有的细胞器核糖体时,需要使用电子显微镜,C错误;
D.噬菌体和大肠杆菌都没有细胞核,但都可以发生基因突变,D正确。
7.D 【解析】①生物只含DNA一种核酸,无细胞结构不遵循遵循孟德尔遗传定律,是DNA病毒,表示T2噬菌体比较恰当;
②生物的核酸只有一种DNA或RNA,无细胞结构不遵循孟德尔遗传定律,是DNA病毒或RNA病毒,也可以表示T2噬菌体;
③生物有细胞壁,含DNA和RNA且遵循孟德尔遗传定律,属于真核生物,可能是植物或真菌;
④生物有细胞壁,含DNA和RNA且不遵循孟德尔遗传定律,属于原核生物,可能是细菌,可表示肺炎双球菌;
⑤生物无细胞壁,含DNA和RNA且遵循孟德尔遗传定律,属于真核生物,可能是动物。
综上,最可能表示肺炎双球菌的是④,最可能表示T2噬菌体的是①,即ABC错误,D正确。故选D。
8.D 【解析】A.Ca为大量元素,不是微量元素,A错误;
B.驴皮细胞内含量最多的化合物是水,含量最多的有机化合物是蛋白质,B错误;
C.驴皮细胞内的蛋白质中的氮元素主要存在于肽键中,C错误;
D.驴皮细胞内的某种蛋白质含有n条肽链,由m个氨基酸参与合成,则该蛋白质至少含有m-n+2n=m+n个氧原子,D正确。故选D。
9.B 【解析】解:A、如果该图为组成活细胞的化合物,化合物A是水,组成元素是H、O,A正确;
B、由A分析可知,B错误;
C、活细胞中含量最多的元素是O元素,C正确;
D、Mo是微量元素,在细胞中含量很少,D正确。故选:B。
10.B 【解析】解:A、⑤是①的多聚体,①是氨基酸,⑤是蛋白质,⑤具有肽键可以和双缩脲试剂反应显紫色,而①不具有肽键不能与双缩脲发生反应显色,A错误;
B、②具有保温和保护的作用,判断②是脂肪,与糖类相比,同质量的脂肪含有氢原子多,在氧化分解时释放能量更多,B正确;
C、⑥主要分布在细胞核中,判断⑥是DNA,DNA具有脱氧核糖这种单糖,C错误;
D、⑦是植物细胞壁的主要成分,判断⑦是纤维素,纤维素是由葡萄糖经过脱水缩合形成的多糖,④在所有细胞中都存在,D错误。 故选:B。
11.A 【解析】A、RNA与DNA分子均由四种核苷酸组成,RNA与DNA的核苷酸的排列顺序都能储存遗传信息,A错误;
B、ATP由1分子核糖、1分子含氮碱基和3分子磷酸组成,其元素含有C、H、0、N、P,脱氧核苷酸的元素组成是C、H、0、N、P,线粒体外膜由磷脂和蛋白质组成,元素组成是C、H、0、N、P,B正确;
C、糖蛋白、抗体、限制性核酸内切酶都具有识别作用,C正确;
D、蛋白质的空间结构被破坏时,其特定功能会发生改变,D正确。 故选:A。
12.C 【解析】A、糖类是细胞内的主要的能源物质,但糖类也会用来组成细胞的结构,如纤维素是构成细胞壁的主要成分,A错误;
B、无机盐在细胞中多为离子状态,少数以化合物的形式存在,B错误;
C、水是生命之源,自由水在细胞中即能参与众多化学反应,结合水可参与细胞的结构的组成,C正确;
D、胆固醇是动物细胞膜的重要组成成分,还参与血液中脂质的运输,D错误。 故选:C。
13.B
【解析】A.水是生物体内物质运输的良好介质,由于物质进入生物体内都是以小分子或离子的状态,而水对于这些小分子离子就是最好的溶剂,为生物体的生命活动提供物质运输的基础,A正确。
B.维持血浆的正常浓度、酸碱平衡等需要保持相对稳定的无机盐浓度,B错误;
C.无机盐在生物体内含量不高,多数以离子形式存在,C正确;
D.多细胞生物体的绝大多数细胞,必须浸润在以水为基础的液体环境中,D正确。故选B。
14.A 【解析】A.有氧呼吸时,生成物H2O中的氢来自于丙酮酸和反应物水,A错误;
B.生物膜的主要成分是脂质和蛋白质,其中在脂质中磷脂最丰富,所以磷在维持叶绿体膜的结构和功能上具有重要作用,B正确;
C.叶绿素含有Mg,进行光合作用的色素分布在类囊体的薄膜上,可以吸收、光能传递和转化光能,C正确;
D.细胞中的水大部分是以游离的形式存在,可以自由流动、运输营养物质等,D正确。故选A。
15.B 【解析】A.生物膜的主要成分是脂质和蛋白质,其中在脂质中磷脂最丰富,所以磷在维持叶绿体膜的结构和功能上具有重要作用,A正确;
B.自由水是细胞内的良好溶剂,可直接参与光合作用过程,如水的光解,B错误;
C.镁是组成叶绿素的元素之一,叶肉细胞的叶绿素分布在叶绿体的类囊体薄膜上,可吸收红光和蓝紫光,C正确;
D.无机盐只有溶解于水中以离子的形式存在,才能被植物的根尖吸收利用, D正确。故选B。
16.B 【解析】A.两个氨基酸脱水缩合,失去H2O中的氢来源于氨基和羧基,A错误;
B.磷脂和胆固醇都是构成动物细胞膜的重要成分,B正确;
C.纤维素是生物大分子,其单体是葡萄糖,C错误;
D.组成生物体的大量元素中,C是最基本的元素,在细胞鲜重中含量最多的是氧元素,D错误。故选B。
17.C 【解析】A、淀粉是植物细胞的储能物质,淀粉是由葡萄糖聚合形成的多聚体;动物细胞的储能物质是糖原,A正确;
B、b是氨基酸,在生物体内组成蛋白质的氨基酸约有20种,B正确;
C、c为脱氧核苷酸,在人体细胞中物质c共有4种,C错误;
D、物质d是性激素,其化学本质是固醇,D正确; 故选C。
18.B 【解析】A.纯天然谷物中含淀粉,是糖类,A错误;
B.“XX牌”鱼肝油,含有丰富的维生素D,有助于宝宝骨骼健康发育,B正确;
C.人体所需的必需氨基酸有8种,C错误;
D.钙是大量元素,D错误
19.B 【解析】A.氨基酸是组成蛋白质的基本单位,其中一些氨基酸分子至少都含有一个氨基和一个片段,有的氨基酸R基中含有氨基或片段,则使有的氨基酸分子中氨基或指出不只一个,A错误;
B.氨基酸互相结合的方式都是脱水缩合,每脱去一分子的水形成一个肽键,蛋白质分子中的肽键数等于氨基酸数一个肽肽链数,所以胰岛素分子有A,B两个肽链,A链有21个氨基酸,B链有30个氨基酸,分子量分子中肽键的数量是49个,B正确;
C.蛋白质种类繁多的原因在于是组成不同蛋白质的氨基酸的种类,数量和排列顺序不同,不同蛋白质的空间结构千差万别,而氨基酸的结合方式相同都是脱水缩合,C错误;
D.血红蛋白不是信息分子,具有运输氧的功能,D错误。故选B。
20.C 【解析】A.蛋白质单体是氨基酸,其中至少有一个-NH2(氨基)和一个-COOH(羧基)连在同一碳原子上,A正确;
B.蛋白质中结构最简单的生物氨基酸的R基是-H,R基是-H的氨基酸是甘氨酸,成年人必需的氨基酸有8种,婴儿必需的氨基酸有9种、多出来的一种是组氨酸,B正确;
C.蛋白酶在强酸中变性的原因是该蛋白质的空间结构受到破坏,而该过程中蛋白质中的肽键稳定,没有被水解,C错误;
D.载体蛋白可协助物质的运输、血红蛋白可协助氧气的运输,二者都体现了蛋白质的运输功能,血红蛋白由C、H、O、N、S、Fe六种元素组成,D正确。故选C。
21.B 【解析】A.氨基酸是组成蛋白质的基本单位,每种氨基酸分子至少都含有一个氨基和一个羧基,有的氨基酸R基中含有氨基或羧基,则使有的氨基酸分子中氨基或羧基不只一个,A错误;
B.氨基酸互相结合的方式都是脱水缩合,每脱去一分子的水形成一个肽键,蛋白质分子中的肽键数等于氨基酸数减去肽链数,所以胰岛素分子有A、B两条肽链,A链有21个氨基酸,B链有30个氨基酸,胰岛素分子中肽键的数目是49个,B正确;
C.蛋白质种类繁多的原因一方面是组成不同蛋白质的氨基酸的种类、数目和排列顺序不同,另一方面是不同蛋白质的空间结构千差万别,而氨基酸的组成元素和结合方式不是决定原因,C错误;
D.雄性激素是固醇类物质不是蛋白质,D错误。故选B。
22.D 【解析】A.核酸携带的遗传信息储存于核苷酸的排列顺序中,A正确;
B.核酸和蛋白质都是生物大分子,都以碳链为基本骨架,B正确;
C.组成蛋白质的各种氨基酸中均至少含有一个氨基和一个羧基,C正确;
D.真核细胞的DNA主要分布在细胞核中,少量分布于线粒体和叶绿体,RNA主要分布在细胞质中,D错误。故选D。
23.B 【解析】A、核酸是生物体内具有遗传功能的大分子化合物,A正确;
B、真核细胞中遗传物质是DNA,DNA控制生物的性状,B错误;
C、细胞核,叶绿体、线粒体中含有DNA和RNA,核糖体中含有RNA,C正确;
D、甲基绿试剂使DNA呈现绿色,可以用甲基绿对人口腔上皮细胞染色,观察DNA的分布,D正确。故选:B。
24.D 【解析】A.若a为核糖,则由b核糖核苷酸组成的RNA可被吡罗红染成红色,A正确;
B.组成该化合物的元素有C、H、O、N、P五种,B正确;
C.a是五碳糖属于单糖,是细胞中不能水解的糖类,C正确;
D.蓝藻细胞内含有DNA和RNA,化合物b核苷酸中,m含氮碱基有5种,D错误。故选D。
25.C 【解析】A.并不是所有的核酸都能携带遗传信息,如tRNA和rRNA就不能携带遗传信息,绝大多数生物以DNA作遗传物质,少数病毒以RNA作遗传物质,A错误;
B.核酸中的N存在于碱基中,蛋白质中的N主要存在于肽键中,B错误;
C.氨基酸分子均通过氨基酸间脱水缩合形成的肽键相连接,与mRNA中碱基排列顺序无关,C正确;
D.磷酸和五碳糖的连接方式在单链RNA和双链DNA的一条链中是相同的,都是两者相间排列,D错误。
26.(1)有无以核膜为界限的细胞核/有无核膜;B、E;
(2)核糖体;
(3)细胞;B、E;
(4)藻蓝素和叶绿素
(5)目镜
【解析】(1)原核细胞和真核细胞的区别是有无以核膜为界限的细胞核,属于原核细胞的是B蓝藻、E细菌。
(2)图中A口腔上皮细胞、B蓝藻所示细胞都有的细胞器是核糖体。
(3)地球上上最基本的生命系统是细胞,B为蓝藻细胞,E为细菌细胞都为个体层次。
(4)B可以进行光合作用,是因为含有叶绿素和藻蓝素。
(5)用显微镜观察上述细胞时,在低倍物镜下发现一异物,当移动装片时,异物不动,然后转换高倍物镜后,异物仍存在,则异物最可能在显微镜的目镜上。
27.(1)葡萄糖 斐林试剂 糖原 脂肪
(2)氨基酸 2016
(3)4 含氮碱基
(4)雄性激素 胆固醇
【解析】(1)由题图中,A是植物细胞的储能物质,即是淀粉,因此a是葡萄糖,为还原性糖,检测可用斐林试剂;动物细胞的储能物质是糖原,脂肪是动植物细胞共有的良好的储能物质。
(2)B是蛋白质,说以b是氨基酸,蛋白质的相对分子质量=氨基酸平均分子质量×氨基酸数-水分子质量×脱去的水分子数=128×18-18×(18-2)=2016
(3)c是脱氧核糖核苷酸,根据碱基不同,脱氧核糖核苷酸分为4种;
(4)由d的作用可以看出,d是雄性激素;性激素属于脂质中的固醇类,固醇除了性激素外还有胆固醇,维生素D。
28.答案为:
(1)蛋白质
(2)高温使蛋白质空间结构破坏
(3)5 4 4-COOH-NH2和-COOH
(4)2 2 分别在两条链的两端
(5)双缩脲试剂 先加入2ml双缩脲试剂A液,振荡后,再滴入3-4滴双缩脲试剂B液,振荡 紫色
【解析】(1)肉毒类毒素的化学本质是蛋白质,它的基本组成单位是氨基酸,其结构通式是.
(2)高温可破坏肉毒类毒素的空间结构而使其失活。
(3)由以上分析可知,该片段有5个氨基酸分子,且这5个氨基酸的R基团依次是-CH2-C6H4OH、-H、-CH3、-CH2-C6H5、-CH2-CH(CH3),可见,该片段由5种单体脱水缩合形成,在形成该片段时要脱去4分子水,形成4个肽键。脱水缩合是指一个氨基酸分子的羧基和另一个氨基酸分子的氨基相连接,同时脱出一分子水,所以脱去的水分子中的氧来自羧基,水分子中的氢原子来自氨基和羧基。
(4)肉毒类毒素是由两个亚单位(每个亚单位为一条链盘曲折叠而成)组成的,每个亚单位至少含有1个游离的氨基和1个游离的羧基,因此一种生物大分子至少含有2个氨基和2个羧基,分别在两条链的两端。
(5)肉毒类毒素是蛋白质,可用双缩脲试剂鉴定,使用时,应先加入2ml双缩脲试剂A液,振荡后,再滴入3-4滴双缩脲试剂B液,振荡,最后观察到有紫色络合物生成。
29.(1)甲基绿;吡罗红
(2)细胞膜的通透性;DNA和蛋白质
(3)水解;染色
(4)维持细胞的正常形态,防止细胞吸水涨破
(5)左上;②③⑤;增大光圈(或使用凹面反光镜)
(6)2
【解析】(1)为了观察DNA和RNA在细胞中的分布,利用甲基绿和吡罗红两种染色剂对DNA和RNA的亲和力不同,使DNA呈现绿色,RNA呈现红色,从而显示DNA和RNA在细胞中的分布。
(2)实验中,8%盐酸的作用是:改变细胞膜的通透性,加速染色剂进入细胞,同时使染色体中的DNA和蛋白质分离,有利于DNA与染色剂结合。
(3)方法步骤:取口腔上皮细胞制片→ 水解 →冲洗 →染色→观察。
(4)把取出的口腔上皮细胞放入0.9%的生理盐水中,而不是放入蒸馏水中,原因是维持细胞的正常形态,防止细胞吸水涨破。
(5)据图A、B分析,根据“偏哪移哪”,在低倍镜下观察到下图被染色的物质甲,为了观察清楚,应将A向左上方向移至到图示B的位置,要进行放大观察,选用放大倍数高目镜和物镜,①②为目镜、③④为物镜,目镜越短,放大倍数越高,物镜越长,放大倍数越高,故可选用下②③⑤组合,若此时视野较暗,可以增大光圈(或使用凹面反光镜)调亮视野。
(5) 在视野中直径范围内看到的细胞数与放大倍数成反比,若放大100倍时,在视野直径范围内看到一行相连的8个细胞。那么,若放大400倍时,在视野中可看到直径范围内的细胞有:100×8÷400=2个。
安徽省定远县炉桥中学2021-2022学年高二上学期10月教学质量检测生物【试卷+答案】: 这是一份安徽省定远县炉桥中学2021-2022学年高二上学期10月教学质量检测生物【试卷+答案】,共16页。试卷主要包含了选择题,填空题等内容,欢迎下载使用。
安徽省滁州市定远县民族中学2021-2022学年高一上学期第一次月考生物【试卷+答案】: 这是一份安徽省滁州市定远县民族中学2021-2022学年高一上学期第一次月考生物【试卷+答案】,共18页。试卷主要包含了单选题,填空题等内容,欢迎下载使用。
2021-2022学年安徽省滁州市定远县民族中学高一(上)期末生物试卷(含答案解析): 这是一份2021-2022学年安徽省滁州市定远县民族中学高一(上)期末生物试卷(含答案解析),共23页。