
初中历史人教部编版九年级下册第2课 俄国的改革教学设计及反思
展开
这是一份初中历史人教部编版九年级下册第2课 俄国的改革教学设计及反思,共3页。教案主要包含了课标内容,教学目标,教学活动,课后作业等内容,欢迎下载使用。
知道彼得一世改革、亚历山大二世废除农奴制法令,理解改革促进了俄国历史的进步。
二、教学目标
目标1:结合电子教材或者教材,识记彼得一世改革的目的、时间、内容;1861年改革的时间、人物、内容等基本史实。
目标2:阅读教材,归纳彼得一世、亚历山大二世改革的背景,列举其改革的内容,并分析其影响。 (重点、难点)
三、教学活动
1.课堂导入
师:俄国原是斯拉夫人建立的国家,出现于9世纪。近代俄国是在莫斯科公国的基础上发展起来的。到19世纪中期,俄国为什么要废除农奴制,农奴制是如何废除的,对俄国的发展有什么重大影响?
2.讲授新课
(1)合作探究
出示任务:任务一
【自学识记】结合电子教材或者教材,识记彼得一世改革的目的、时间、内容;1861年改革的时间、人物、内容等基本史实。
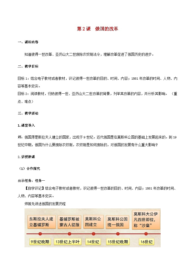
师首先讲述俄国的发展历程
出示任务:任务二
【合作探究】1.(1)阅读教材,说出俄国彼得一世改革的目的、时间。
学生阅读教材回答。
目的:加强封建专制,摆脱落后状态,实现富国强兵
时间: 18世纪初
【合作探究】1.(2)列举彼得一世改革的内容,并分析概括其影响。
学生回答,教师出示答案。
设计意图:表格梳理历史问题,直观明了。
影响:
积极:促进了俄国经济、文化的发展,增强了俄国的军事实力,使俄国一跃成为欧洲强国。
消极:沙皇专制制度和封建农奴制进一步强化。
【合作探究】2.(1)阅读教材,概括俄国1861年改革的背景。
学生小组合作探讨,教师总结。
内忧:
农奴制严重阻碍俄国资本主义经济的发展。
阶级矛盾进一步激化,农奴暴动频繁。
外患:克里米亚战争中惨败,充分暴露了农奴制的腐朽性。
【合作探究】2.(2)列举俄国1861年改革的内容,并分析概括其影响。
学生回答内容:
农奴在法律上是“自由人”;地主再也不许买卖农奴和干涉他们的生活
农奴在获得“解放”时,可以得到一块份地,但他们必须出钱赎买这块份地。
师指出从这两条内容中得出:为资本主义的发展提供了劳动力;为资本主义的发展提供了资金
师出示:1861年俄国改革成效,从而让学生分析影响。
材料一:据统计,1861年后的30年间,俄国粮食产量增加了三分之二。到19世纪80年代资本主义农业逐渐成为俄国农业的主要成分。
材料二:据统计,1860-1890年,俄国的生铁产量增加了2倍,钢产量和棉纺织业都增加了3倍,而煤炭产量增加超过了19倍,石油产量增加了200多倍。在此期间,俄国整个工业产量增加了6倍,铁路线增长了35倍多。
影响:
积极:促进了资本主义的发展(自由劳动力、资金、市场),使俄国走上了发展资本主义的道路。
消极:改革不彻底(俄国保留了大量农奴制残余、沙皇专制统治等)
(3)课堂小结
俄国经过彼得一世、亚历山大二世改革后,促进了本国资本主义的发展。但是也应该看到,改革仍有局限性,保留了大量的农奴制残余。
(4)知识结构
任务三:【动动手】引导学生自己动手制作本课知识结构图。
四、课后作业
相关教案
这是一份初中历史人教部编版九年级下册第一单元 殖民地人民的反抗与资本主义制度的扩展第2课 俄国的改革表格教案及反思,共4页。教案主要包含了俄国的兴起与统一,彼得一世改革,亚历山大二世改革等内容,欢迎下载使用。
这是一份人教部编版九年级下册第2课 俄国的改革教学设计,共3页。教案主要包含了教学目标,教学重点,教学难点等内容,欢迎下载使用。
这是一份历史第2课 俄国的改革表格教案及反思,共6页。
