所属成套资源:浙江专版2023_2024学年新教材高中物理新人教版选择性必修第一册训练提升(28份)
人教版 (2019)选择性必修 第一册6 光的偏振 激光练习题
展开
这是一份人教版 (2019)选择性必修 第一册6 光的偏振 激光练习题,共5页。试卷主要包含了选择题Ⅰ,选择题Ⅱ,非选择题等内容,欢迎下载使用。
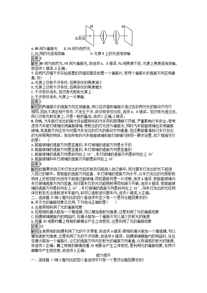
6 光的偏振 激光课后·训练提升基础巩固一、选择题Ⅰ(每小题列出的四个备选项中只有一个是符合题目要求的)1.在演示双缝干涉的实验时,常用激光作光源,这主要是应用激光的什么特性( )A.亮度高 B.平行性好C.相干性好 D.波动性好答案C2.利用激光束来切割各种物质,是利用激光的( )A.相干性好的特点B.方向性好、平行度高的特点C.亮度高的特点D.单色性好的特点答案C3.激光具有相干性好、平行度好、亮度高等特点,在科学技术和日常生活中应用广泛。下列关于激光的叙述正确的是 ( )A.激光是纵波B.频率相同的激光在不同介质中的波长相同C.激光也是自然界的产物D.利用激光平行度好的特点可以测量月球到地球的距离答案D解析激光属于电磁波,电磁波为横波,选项A错误。频率相同的激光在不同介质中频率不变,但波速不同,由v=λf可知波长也不同,选项B错误。激光是原子受激辐射产生的光,自然界中的发光体不能发出激光,选项C错误。利用激光平行度好的特点可以测量月球到地球的距离,选项D正确。4.关于自然光和偏振光,以下说法正确的是( )A.自然光包含着垂直于传播方向上沿一切方向振动的光,但是沿各个方向振动的光的强度可以不相同B.偏振光是在垂直于传播方向上,只沿着某一特定方向振动的光C.自然光透过一个偏振片后就成为偏振光,偏振光经过一个偏振片后又还原为自然光D.晚上月亮光是自然光答案B解析光源发出的光,沿着各个方向振动的光的强度都相同的光,叫作自然光。沿某个特定方向振动的光叫作偏振光,故选项A错误,B正确。偏振光不能通过偏振片还原为自然光,选项C错误。月亮光是偏振光,选项D错误。5.关于光的偏振现象,下列说法正确的是( )A.光的偏振现象说明光是纵波B.拍摄水面下的景物,在照相机镜头前装上偏振滤光片可以使影像更清晰C.一束自然光通过某偏振片时,只有振动方向与该偏振片透振方向垂直的光波才能通过D.一束自然光入射到两种介质的分界面上,只有当反射光与折射光线之间夹角恰好是90°时,反射光是偏振光答案B解析光的偏振现象说明光是横波,故选项A错误。拍摄水面下的景物,在照相机镜头前装上偏振滤光片可以使景像更清晰,这是利用光的偏振现象,故选项B正确。振动方向和透振方向垂直的光不能通过偏振片,故选项C错误。反射光是偏振光,与折射光、反射光之间的夹角是否等于90°无关,故选项D错误。6.如图所示,两光屏间放有两个透振方向相互平行的偏振片,现让太阳光沿轴线通过光屏M上的小孔照射到偏振片P上,再通过偏振片Q。现以光的传播方向为轴使偏振片P由图示位置旋转90°,下列说法正确的是( )A.MN间为偏振光 B.PQ间为自然光C.PQ间的光逐渐变暗 D.光屏N上的光逐渐变暗答案D解析MP间为自然光,PN间为偏振光,故选项A、B错误;PQ间亮度不变,光屏上亮度逐渐变暗,故选项C错误,D正确。7.在杨氏双缝干涉实验装置的双缝后面各放置一个偏振片,若两个偏振片的透振方向互相垂直,则( )A.光屏上仍有干涉条纹,但亮条纹的亮度减小B.光屏上仍有干涉条纹,但亮条纹的亮度增大C.干涉条纹消失,但仍有光射到光屏上D.干涉条纹消失,光屏上一片黑暗答案C解析因两偏振片的透振方向互相垂直,所以经双缝和偏振片透过去的两列光的振动方向不相同,因此不满足相干条件,不发生干涉,故没有条纹出现,选项A、B错误。但仍有光透过去,所以仍有光射在屏上,只是一般的叠加,选项C正确,D错误。8.夜晚,汽车前灯发出的强光将迎面驶来的汽车司机照得睁不开眼,严重影响行车安全。若考虑将汽车前灯玻璃改用偏振玻璃,使射出的灯光变为偏振光;同时汽车前窗玻璃也采用偏振玻璃,其透振方向正好与对面汽车发出的灯光的振动方向垂直,但还要能看清自己车灯发出的光所照亮的物体。假设所有的汽车前窗玻璃和前灯玻璃均按同一要求设置,如下措施可行的是( )A.前窗玻璃的透振方向是竖直的,车灯玻璃的透振方向是水平的B.前窗玻璃的透振方向是竖直的,车灯玻璃的透振方向是竖直的C.前窗玻璃的透振方向是斜向右上45°,车灯玻璃的透振方向是斜向左上45°D.前窗玻璃和车灯玻璃的透振方向都是斜向右上45°答案D解析此题要求自己车灯发出的光经反射后仍能进入自己眼中,而对面车灯发出的光不能进入自己的眼中。若前窗的透振方向竖直、车灯玻璃的透振方向水平,从车灯发出的光照射到物体上反射回的光线将不能透过窗玻璃,司机面前将是一片漆黑,选项A错误;若前窗玻璃与车灯玻璃透振方向均竖直,则对面车灯的光仍能照射得司机睁不开眼,选项B错误;若前窗玻璃的透振方向是斜向右上45°,车灯玻璃的透振方向是斜向左上45°,则车灯发出的光经物体反射后无法透射进本车窗内,却可以透射进对面车内,选项C错误,D正确。二、选择题Ⅱ(每小题列出的四个备选项中至少有一个是符合题目要求的)9.关于光的偏振现象及应用,下列说法正确的是( )A.全息照相利用了光的偏振现象B.在照相机镜头前加一个增透膜,可以增加透射光强度,这是利用了光的偏振现象C.拍摄玻璃橱窗内的物品时,在镜头前加一个偏振片可以减少反射光的强度D.观看3D电影时戴上特制的眼镜会产生立体感觉,这是利用了光的偏振现象答案CD解析全息照相的拍摄利用了光的干涉原理,故选项A错误。照相机镜头前加一个增透膜,可以增加透射光强度,这是利用了光的干涉现象,故选项B错误。拍摄玻璃橱窗内的物品时,往往在镜头前加一个偏振片,让它的透振方向与反射光的偏振方向垂直,从而减弱反射光的强度,故选项C正确。戴上特制的眼镜观看3D电影会产生立体视觉,是利用光的偏振现象,在两只眼睛中产生视觉差,故选项D正确。能力提升一、选择题Ⅰ(每小题列出的四个备选项中只有一个是符合题目要求的)1.如图所示,灯泡S发出的光先后经过偏振片A和B,人眼在P处迎着入射光方向,看不到光亮。下列措施可以使人在P处看到光亮的是( )A.以过S和P的直线为轴将A转过60°B.以过S和P的直线为轴将B转过180°C.平移偏振片A、B使其互换位置D.将光源S由灯泡更换为太阳光答案A解析自然光沿各个方向的振动是均匀分布的,通过偏振片后,透射光是只沿着某一特定方向振动的光。从灯泡直接发出的光为自然光,此时看不到光亮,则两偏振片透振方向相互垂直,以过S和P的直线为轴将A转过60°,则两偏振片透振方向不再相互垂直,则可看见光亮,故选项A正确。以过S和P的直线为轴将B转过180°,两偏振片透振方向仍相互垂直,仍看不见光亮,故选项B错误。平移偏振片A、B使其互换位置,两偏振片透振方向仍相互垂直,仍看不见光亮,故选项C错误。将光源S由灯泡更换为太阳光,仍为自然光,两偏振片透振方向仍相互垂直,仍看不见光亮,故选项D错误。2.偏振光通过不加电压的液晶时,光的偏振方向会被液晶旋转,这种性质叫液晶的旋光性。用人工方法也可以产生旋光效应,其中最重要的是磁致旋光效应。当偏振光沿着(或逆着)磁场方向透过样品时,偏振方向会旋转一个角度α。实验表明,磁致旋光效应有如下规律:①对于给定的介质,偏振方向转过的角度α与样品的长度l和磁感应强度B的乘积成正比,即α=klB,k为比例系数。②偏振光沿着磁场方向通过样品,逆着光的传播方向看,偏振方向顺时针转过一个角度;逆着磁场方向通过样品,逆着光的传播方向看,偏振方向逆时针转过一个角度。利用磁致旋光的这一特点可以制成光隔离器,即只允许光从一个方向通过而不能从反方向通过。现使一束激光(偏振光)通过一偏振片(偏振方向与透振方向平行),沿着磁场方向通过某一样品后垂直射到一玻璃砖,会有部分光反射,如图所示。为了消除反射光对前面装置的影响,那么所加磁场至少多大[已知该种样品的k=15°/(cm·T),样品的长度l为3 cm,玻璃砖反射不改变偏振方向]( )A.0.5 T B.1 T C.1.5 T D.2 T答案B解析向右传播,通过样品后,从左往右看,激光偏振方向逆时针转过klB角度,通过玻璃砖反射回来,向左传播通过样品后,偏振方向继续逆时针转过klB角度,所以总共转过2klB角度。为了不能透过偏振片,那么2klB至少是90°,所以B=1T。故选项B正确,A、C、D错误。二、选择题Ⅱ(每小题列出的四个备选项中至少有一个是符合题目要求的)3.下图是一种利用温度敏感光纤测量物体温度的装置,检偏器的透振方向与起偏器的相同。一束偏振光射入光纤,由于温度的变化,光纤的长度、芯径、折射率发生变化,从而使偏振光的偏振方向发生变化,光接收器接收的光照强度就会变化。关于这种温度计的工作原理,正确的说法是 ( )A.到达检偏器的光的偏振方向变化越大,光接收器所接收的光照强度就会越小,表示温度变化越大B.到达检偏器的光的偏振方向变化越小,光接收器所接收的光照强度就会越小,表示温度变化越小C.到达检偏器的光的偏振方向变化越小,光接收器所接收的光照强度就会越大,表示温度变化越小D.到达检偏器的光的偏振方向变化越大,光接收器所接收的光照强度就会越大,表示温度变化越大答案AC解析温度变化越大,光纤的各个物理参量变化越大,光的偏振方向变化越大,光接收器接收的光照强度会越小,故选项A、C正确,B、D错误。4.下图是立体电影的工作原理图,观众戴上一副特殊的眼镜就能看到由立体电影放出的立体图像。关于立体电影,以下说法正确的是( )A.观众戴上特制眼镜是为了防止伤害眼睛B.这副眼镜其实就是一对偏振方向互相垂直的偏振片C.戴上特制眼镜的观众若只用一只眼睛看,则银幕上只是一片光亮而无图像D.产生立体视觉是因为人的两只眼睛同时观察物体时,在视网膜上形成的像并不完全相同答案BD解析放立体电影时有左右两架放映机同时工作,如题图所示,在每架放映机前装有一块偏振镜子,其偏振方向互相垂直,因此从放映机前偏振镜射出的两束偏振光的偏振方向互相垂直,这两束偏振光经屏幕反射其偏振方向不改变,观众眼睛所戴的偏振眼镜的两只镜片偏振方向互相垂直,且左眼镜片跟左边放映机前偏振镜的偏振方向一致,这样,左眼只能看到左边放映机映出的画面,右眼只能看到右边放映机映出的画面,两眼看到的画面略有差别,因而产生立体感。因此选项B、D正确。三、非选择题5.一束光由真空入射到平面玻璃上,当其折射角为30°时,反射光恰好发生完全偏振(反射光线与折射光线垂直),由此可以计算出玻璃的折射率是多少?此时的入射角称为起偏角,也叫布儒斯特角,试求折射率为n的介质的布儒斯特角的通用表达式。答案 θ1=arctan n解析光由空气进入玻璃,光路图如图所示,根据折射定律可得n=,而θ1+θ2=90°所以n=由题意知θ2=30°n=所求的布儒斯特角为θ1,所以由n==tanθ1可得表达式为θ1=arctann
相关试卷
这是一份高中物理人教版 (2019)选择性必修 第一册6 光的偏振 激光课后作业题,文件包含人教版九年级物理第十五章电流和电路人教版原卷版docx、人教版九年级物理第十五章电流和电路人教版解析版docx等2份试卷配套教学资源,其中试卷共46页, 欢迎下载使用。
这是一份高中物理人教版 (2019)选择性必修 第一册第四章 光6 光的偏振 激光测试题,共5页。试卷主要包含了关于衍射光栅,下列说法正确的是,关于衍射,下列说法正确的是等内容,欢迎下载使用。
这是一份高中物理人教版 (2019)选择性必修 第一册5 光的衍射达标测试,共5页。试卷主要包含了选择题Ⅰ,选择题Ⅱ,非选择题等内容,欢迎下载使用。

