解密03 大气运动规律(讲义)-【高频考点解密】2023年高考地理二轮复习讲义+课件+分层训练(全国通用)
展开这是一份解密03 大气运动规律(讲义)-【高频考点解密】2023年高考地理二轮复习讲义+课件+分层训练(全国通用),共35页。
解密03 大气运动规律
【考点解读】
大气运动知识体系比较庞大。因此要梳理好大气运动的知识体系。浙江和江苏的考察方向比较稳定。其他地方卷考察内容多样,但整体的核心需要掌握一下内容:
1.大气受热过程的过程性变化;
2.从空间尺度探究热力环流、季风环流和大气环流
3.风力的形成、风向及风速的判读
4.气候的分布及气候特征的判读
5.气压场中天气系统的判读、天气特点及未来变化
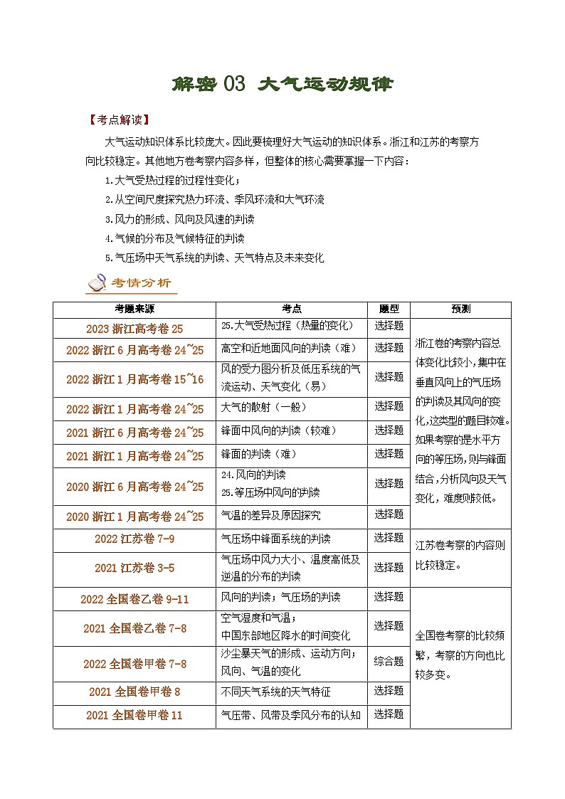
考题来源
考点
题型
预测
2023浙江高考卷25
25.大气受热过程(热量的变化)
选择题
浙江卷的考察内容总体变化比较小,集中在垂直风向上的气压场的判读及其风向的变化,这类型的题目较难。
如果考察的是水平方向的等压场,则与锋面结合,分析风向及天气变化,难度则较低。
2022浙江6月高考卷24~25
高空和近地面风向的判读(难)
选择题
2022浙江1月高考卷15~16
风的受力图分析及低压系统的气流运动、天气变化(易)
选择题
2022浙江1月高考卷24~25
大气的散射(一般)
选择题
2021浙江6月高考卷24~25
锋面中风向的判读(较难)
选择题
2021浙江1月高考卷24~25
锋面的判读(难)
选择题
2020浙江6月高考卷24~25
24.风向的判读
25.等压场中风向的判读
选择题
2020浙江1月高考卷24~25
气温的差异及原因探究
选择题
2022江苏卷7-9
气压场中锋面系统的判读
选择题
江苏卷考察的内容则比较稳定。
2021江苏卷3-5
气压场中风力大小、温度高低及逆温的分布的判读
选择题
2022全国卷乙卷9-11
风向的判读;气压场的判读
选择题
全国卷考察的比较频繁,考察的方向也比较多变。
2021全国卷乙卷7-8
空气湿度和气温;
中国东部地区降水的时间变化
选择题
2022全国卷甲卷7-8
沙尘暴天气的形成、运动方向;风向、气温的变化
综合题
2021全国卷甲卷8
不同天气系统的天气特征
选择题
2021全国卷甲卷11
气压带、风带及季风分布的认知
选择题
2022北京卷17
热带气旋控制下的风向及天气
综合题
各地考卷考察的内容各有侧重点,需要全面巩固核心知识。而且各地考卷的特点更加凸出情境的考察,考察学生的综合思维和地理实践力。
2022北京卷18(1)
区域气候特点的判读
综合题
2021北京卷3
气温高低的影响因素
选择题
2021北京卷10
气压场中天气特点的判读
选择题
2022天津卷2
海陆风(海风一天中风力最大时)
选择题
2022天津卷9
气压场中降水区域的判读
选择题
2022天津卷18(2)
区域气候特征分析
综合题
2022天津卷4-5
气压场的判读,锋面的移动
选择题
2022天津卷18(3)
温室效应
综合题
2022山东卷16(1)
风的受力图绘制风向
综合题
2022山东卷14-15
克拉香天气形成的原因和时间
选择题
2021河北卷16(1)
气候变化对人类活动的影响
综合题
2022广东卷5-6
热力环流(山谷风);大气环流
选择题
2022广东卷9
气压带风带的分布
选择题
2021广东卷13-15
逆温现象的形成条件、分布
选择题
2022湖南卷19(1)
风力大小的原因
综合题
个别未省份的试卷如果没有统计到,请见谅。
大气一章的思维导图
【解读】理解大气受热过程的前提是知道大气的组成及垂直结构,在大气(层)环境中探讨大气的受热过程(热量传递过程),大气对地面热量的传递则是大气的保温作用,从地球环境的角度来说形成温室效应,而人类不合理的人类活动会增强温室效应,导致全球气候变暖(人地关系)。
由于地球是球面以及下垫面差异等原因,导致地球表面受热不均,形成热力环流。热力环流在不同时空尺度下可表现为局地环流(海陆风、山谷风、城郊风)、天气系统(气旋反气旋、锋面)、大气环流(气压带风带、季风环流)。而不同时空尺度的大气运动特征产生不同的天气和气候,也会衍生气象灾害及气候变化,进而对人类互动产生影响。但不同时空尺度的大气运动特征对人类活动的影响不同,不同区域下的大气运动对人类活动影响不同。
R考点一 大气受热过程和温度高低
(一)大气受热过程分析
动态时间的视角,日出到日落进行分析,以热量传递环节为依托,分析一天中温度的变化。
在分析时,要代入具体的专业名词:如辐射。
(二)气温高低的影响因素
1.地气系统受热过程
(1)太阳辐射分布
(2)下垫面状况
下垫面指地球表面的特征,如海陆分布、地形起伏和地表粗糙度、植被、土壤湿度、雪被面积等等,它对气候的影响十分显著。
下垫面产生差异的主要原因在于地面的比热容及反射率。
一般可以跟水汽进行联系。水汽含量较大,比热容较大。吸热慢,放热慢。
一般来说,土壤的反射率:深色<浅色,潮湿<干燥,粗糙<平滑;新雪面反射率最大,可达95%。
(3) 大气保温
主要指大气逆辐射。与大气中CO2和水汽含量有关。因此保温的主题基本都是从CO2和水汽的角度入手探讨:
增加CO2:全球气候变暖;秋冬季节燃烧稻草、秸秆等制造烟雾;
水汽含量角度:晴天与阴天、沿海与内陆的对比,分析大气的夜间保温作用。
除了增加大气逆辐射进行保温,也可以通过减少自身热量的流失进行保温,例如温室大棚、地膜。其原理都是:太阳光在白天会透过温室的薄膜、玻璃照射进温室内,吸收太阳辐射的热量为温室内部增加温度,气温升高后,地面反射出的长波辐射热量不能透过温室散出,从而起到减少热量的散失来达到增温的目的。
2.与外界热量交换
3.人类活动
(1)热岛效应
城市排放出的热量较多,气温高。【小尺度】
(2)全球气候变暖
人类活动排放出大量的温室气体→→大气吸收地面辐射增多→→大气逆辐射增强→→
保温作用增强(温室效应)→→气温升高,全球变暖。【大尺度】
【真题探究】 大气受热过程
(2023·浙江·统考高考真题)当空气经过较暖的下垫面时,底部的大气增温形成比周边温度高的“热泡”,并不断向上运动,这是一切对流现象的基础。“热泡”超过凝结高度就会形成云层,海面上的云层在夜间常常会发生强烈对流,形成雷雨天气。下图为甲地下垫面附近“热泡”上升运动示意图。完成下面小题。
1.造成夜间海面上云强烈对流的原因有( )
①云底接受海面辐射,降温慢 ②云顶长波辐射,冷却剧烈
③云底向下垫面辐射,降温慢 ④云顶水汽蒸发,冷却剧烈
A.①② B.②③ C.③④ D.①④
【答案】1.A
【解析】1.大气的主要热量来源是地面辐射,云层底部更接近地面辐射,受海面辐射的影响,降温慢,①正确;云顶远离地面,大气的长波辐射散热快,冷却剧烈,②正确;云底向下垫面辐射说明下垫面气温低,对流运动微弱,不符合题意,③错误;水汽受地球引力影响主要在靠近地面的一侧,云顶水汽较少,水汽蒸发不是冷却剧烈的原因,④错误。①②正确,故选A。
(2022·浙江·高考真题)大气散射辐射的强弱和太阳高度、大气透明度有关。下图为我国某城市大气散射辐射日变化图。完成3~4题。
2.有关该城市大气散射辐射强弱的叙述,正确的是( )
①夏季大于冬季②郊区大于城区③冬季大于夏季④城区大于郊区
A.①② B.①④ C.②③ D.③④
3.下列现象与大气散射作用密切相关的是( )
①晴天天空多呈蔚蓝色 ②朝霞和晚霞往往呈红色
③深秋晴天夜里多霜冻 ④雪后天晴阳光特别耀眼
A.①② B.①④ C.②③ D.③④
【答案】2.B 2.A
【解析】2.据材料可知,大气散射辐射的强弱和太阳高度、大气透明度有关。又据图可知,北京时间12-14时,正午太阳高度角大,大气散射辐射强,说明大气散射辐射与正午太阳高度正相关,故大气散射辐射夏季大于冬季,①正确,③错误;又据图可知,阴天云层厚,大气透明度低,大气散射辐射强,说明大气散射辐射与大气透明度反相关,城区比郊区污染较严重,大气透明度低,大气散射辐射城区大于郊区,故②错误,④正确。综合起来①④正确,故A、C、D错误,B正确;故选B。
3.在太阳辐射的可见光中,波长较短的蓝色光最容易被散射,所以晴朗的天空呈现蔚蓝色,①正确;日出和日落的时候,太阳光要穿过较厚的大气层才能到达地面,波长较短的蓝光、青光、紫光大部分已被上层大气散射掉了,到达近地面大气时主要只有波长较长的红光、橙光、黄光了,故朝霞和晚霞往往呈红色,②正确;秋冬季节出现霜冻,与晴朗的夜晚云量少、大气逆辐射弱有关,与大气散射无关,③错误;雪后天晴阳光特别耀眼是因为云层少,大气透明度高,大气对太阳辐射的反射、散射、吸收作用少,不只是散射作用,④错误。综合起来,①②正确,B、C、D错误,A正确;故选A。
(2021·北京·高考真题)下图示意北纬27°附近部分地点某年的平均气温。读图,完成下面小题。
4.影响图中气温高低的主要因素是( )
A.海拔高度 B.大气环流 C.海陆位置 D.人类活动
【答案】4.A
【解析】4.该图示意北纬27°附近部分地点某年的平均气温,从116°E到121°E,可推断该地区为我国东南丘陵地区,属于亚热带季风气候,年均温的差异不是大气环流导致的,故B错;海陆位置的差异主要影响降水,对年平均气温影响不大,故C错;年均温的差异主要是自然因素导致的,和人类活动关系不大,故D错;同纬度地区,年均温的差异主要是由于海拔高度的不同导致的,海拔高的地方,年均温低,海拔低的地方,年均温高,故A正确。
R考点二 逆温现象
逆温的核心原理是:随着海拔的升高,气温升高。但逆温形成的原因有多种:
【真题探究】 逆温现象
(2021·广东·高考真题)辐射逆温是低层大气因地面强烈辐射冷却导致气温随高度增加而升高的现象。黄河源地区位于青藏高原腹地,平均海拔4000多米,冬季辐射逆温现象多发。据此完成下面小题。
5.冬季易加强辐射逆温的地形是( )
A.山峰 B.平原 C.谷地 D.丘陵
6.黄河源地区辐射逆温常出现的时间和天气状况是( )
A.日落前后,大风呼啸 B.正午时刻,雨雪交加
C.午夜时分,浓云密雾 D.日出之前,晴朗无风
7.黄河源地区冬季辐射逆温多发是由于( )
A.锋面气旋多 B.下沉气流盛行 C.准静止锋强 D.热力对流强盛
【答案】5.C 6.D 7.B
【分析】5.冬季在谷地或盆地形成辐射逆温的时候,由于坡地近地面空气冷却,冷空气沿斜坡地形沉入谷底或盆地,则可加强因辐射冷却作用而形成的逆温效应,C正确。山峰被周围大气包围,山峰与大气的接触面小,大气的交换频繁,山峰地面温度降低对周围大气影响较小,不易形成逆温,A错误。平原地形平坦开阔,冬季易受冷空气影响而多大风,大气流动性强,不易形成逆温,B错误。丘陵海拔较低,地形起伏平缓,空气流动性也较强,不易形成逆温,D错误。故选C。
6.黄河源地区辐射逆温出现时地面温度低,近地面气温低,一天中日出之前气温最低,晴朗无风,空气流动性差,近地面大气易受冷地面的影响,D正确;日落前后、正午时刻地面温度较高,近地面大气气温较高,AB错误;浓云迷雾,大气逆辐射强,地面不易强烈辐射冷却,C错误。故选D。
7.黄河源地区冬季地面温度低,气流冷却下沉,下沉气流盛行,地面冷空气堆积,导致辐射逆温多发,B正确;锋面气旋、准静止锋均多上升气流,容易形成降水,而逆温出现时大气较稳定,AC错误;冬季气温低,热力对流弱,D错误。故选B。
(2021·江苏·高考真题)下图为“某日14时亚洲部分地区地面天气简图”。据此完成第8题。
8.此时下列站点上空最可能存在逆温的是( )
A.长春 B.太原
C.呼伦贝尔 D.乌鲁木齐
【答案】8.C
8.结合等压线分布图可知,长春位于冷锋锋前,冷锋即将过境,天气状况复杂不易出现逆温;据图,太原等压线状况相对单一,但结合时间为14点,太原为午后,盛行上升气流,不会出现逆温,B错误;呼伦贝尔位于冷锋锋后且邻近锋线,冷气团俯冲到暖气团下方易在高空出现气温上暖下冷的逆温现象,C正确;乌鲁木齐正值正午,天气晴朗,不易出现逆温,D错误。故选C。
R考点三 热力环流、季风环流和大气环流
【三者的关联】
1.局地环流:小尺度下的热力环流
(1)局地环流成因
(2)影响
局地环流形成后可以调剂局地温差,有时也可能成为大气污染物的输送通道。
【扩展】坡地上的下降风
概念:在山脉的背风坡,由于山脉的阻挡作用通常风速很小,但在有些情况下,空气越过山后,在山的背风面一侧会出现局地强风。
下坡风的气流呈水跃型,一般按下坡风建立时的温度和湿度变化将下坡风分为焚风(热风)和布拉风(冷风)。
焚风:气流过山后形成的地方性的干热风。常发生于:山地的背风坡、山谷、洼地或盆地,形成干热河谷
布拉风:冷空气被山脉或高地阻挡聚集起来,形成高压。常发生于:凡地处高寒山区,又面临温暖海面的地形,都有发生布拉风的可能。
2.大气环流:
赤道与两极之间的温差是引起和维持大气环流的基本原因;
地转偏向力使赤道和两极温差所引起的南北向环流变得偏于东西环流,形成三圈环流。
【目标】掌握三圈环流的分布及移动
(1)气压带的范围及名称:
① 根据气压带的中心纬度0°, 30°,60°,90°等纬度,判断气压带的名称。
② 气压带大致跨10°的范围。
(2)风带:风带位于气压带之间。
①低纬信风带、中纬西风带、高纬极地东风带。 ②风向可以根据气压带的高低压判读。
(3)气压带风带的移动
气压带风带的移动与太阳直射点移动有关,但有滞后性(约晚1个月),幅度大约10°左右。
3.季风环流
由于海陆分布和地形的影响,大气环流的运行并不十分规则。
【真题探究】 热力环流、季风环流和大气环流
(2022年广东卷5-6)汞是一种易挥发的重金属元素,大气汞主要以气态形式存在。南岭周边省区是我国重要的有色金属冶炼企业分布区。在南岭国家森林公园某山顶附近监测得知,该地大气汞含量日变化明显,最高值在午后出现;秋冬季比夏春季大气汞含量高且变幅大。据此完成下面小题。
9.导致该地大气汞含量在午后出现最高值的原因是午后( )
①对流雨多发②谷风环流较强③植被蒸腾较弱④地面蒸发旺盛
A.①② B.①③ C.②④ D.③④
10.该地秋冬季比夏春季大气汞含量变幅大,原因可能是秋冬季( )
A.土壤汞排放量更多 B.南下冷空气更频繁
C.准静止锋更加强盛 D.植被的覆盖度更低
【答案】9.C 10.B
【解析】9.汞在常温常压下易挥发,大气汞主要以气态形式存在。正午气温最高,蒸发最强;山顶与山谷温差大,同水平高度气压差异大,谷风最强,将山谷有色金属冶炼企业含有汞的废气带到山顶,大气汞含量最大。故②④正确;汞不溶于水,与对流雨无关,午后气温最高,植物的蒸腾作用强。故①③错误。故答案选C。
10.土壤汞排放不会因季节的变化而变化,故A错误;秋冬季冷空气频繁南下,气温变化幅度增大,导致有色金属冶炼企业加工过程中汞的蒸发变化幅度大,故B正确;南岭在春季准静止锋更加强盛,故C错误;植被的覆盖度与汞含量变幅大没有多大关系,D错误。故答案选B。
(2022·全国乙卷·高考真题)我国一海滨城市背靠丘陵,某日海陆风明显。下图示意当日该市不同高度的风随时间的变化。据此完成下面7~9题。
10.据图推测,陆地大致位于海洋的( )
A.东北方 B.东南方 C.西南方 D.西北方
【答案】10.D
【解析】10.由热力环流的原理可知海陆风白天吹海风,夜间吹陆风。根据海陆风形成的原理,对图进行分析,夜间到清晨陆地气温低,应该为高压,此时近地面风向整体自北向南,说明陆地偏北。下午气温较高时,近地面风从东、南方向吹来。此时陆地升温快为低压。水体气温低为高压,近地面风从水体吹向陆地即从东、南方向吹向陆地。综上所述,故推断陆地总体在水体的西北方向。故D正确,ABC错误。故答案选D。
(2022·广东·统考高考真题)某研究统计了50°N以北地区1979-2016年发生的所有气旋,并将中心气压值最低的前5%的气旋定义为超强气旋。下图示意该地区1979--2016年超强气旋总频数空间分布。据此完成下面小题。
11.影响图中北大西洋地区超强气旋生成的气压带、风带主要是( )
①副极地低气压带 ②副热带高气压带 ③极地东风带 ④盛行西风带 ⑤东北信风带
A.①③④ B.①③⑤ C.②③④ D.②④⑤
【答案】11.A
【解析】11.甲区域与乙区域均位于北半球中高纬地区,此处的洋流,甲为北大西洋暖流,乙为北太平洋暖流。二者皆为暖流与寒流并无关联,A选项错误。北大西洋暖流与北太平洋暖流,从成因来看均属风海流,受盛行西风带影响显著,与离岸流、上升补偿流并无关联,B、D选项错误。墨西哥湾圆弧状的陆地轮廓对于墨西哥湾暖流的阻挡较小,墨西哥湾暖流顺着北美大陆南侧往东流动,直接进入广阔的大西洋海域,墨西哥湾暖流推动加上盛行西风的推动作用,一定程度上甲区域暖流更强,C选项正确。故选C。
R考点四 微专题 风
风是大气的水平运动。
(一)风的成因分析
(二)风向的判读
1.气压场中方向的判读
(1)根据等压线作出水平气压梯度力,由高压指向低压。
(2)根据(南北)半球确定偏转方向,南左北右。
(3)确定偏转的角度:高空偏转90°,近地面偏转30°~45°。
2.热力环流、大气环流中判读
(1)热力环流:
高压区流向低压区
(低温区流向高温区)
海陆风、山谷风(注意方向转变)
(2)大气环流中的风带
纬度:低纬信风(北半球东北、南半球东南),中纬西风,极地东风
(三)风力大小的分析与描述
【真题探究】
(2022年浙江高考卷)下图为某地近地面等压线图,图中箭头表示甲地风向及受力情况。完成下面12-13题。
12.表示摩擦力的箭头是( )
A.a B.b C.c D.d
13.乙天气系统的气流运动方向是( )
①顺时针②逆时针③上升④下沉
A.①③ B.①④ C.②③ D.②④
【答案】12.D 13.A
【解析】12.根据图示信息可知,a垂直于等压线切线,应为水平气压梯度力;b与水平气压梯度力相差约30°,由高压指向低压,为风向;c垂直于风向,应为地转偏向力;d与风向相反,应为摩擦力。表示摩擦力的箭头是d,D正确,ABC错误。所以选D。
13.根据上题分析可知,a为水平气压梯度力,乙为低压中心,垂直方向上为上升气流,③正确,④错误;根据上题分析可知,c为地转偏向力,向左偏,则该地位于南半球,乙水平方向气流为顺时针辐合,①正确,②错误。所以选A。
(2022·全国·统考高考真题)我国一海滨城市背靠丘陵,某日海陆风明显。下图示意当日该市不同高度的风随时间的变化。据此完成下面小题。
14.当日在观测场释放一只氦气球,观测它在1千米高度以下先向北漂,然后逐渐转向西南。释放气球的时间可能为( )
A.1时 B.7时 C.13时 D.19时
15.据图推测,陆地大致位于海洋的( )
A.东北方 B.东南方 C.西南方 D.西北方
【答案】14.C 15.D
【解析】14.氦气的密度小于空气的密度,故释放气球后气球在垂直方向上会上漂,在水平方向上会受大气的水平运动风的影响,先向北漂,故当时风向为偏南风,受偏南风的影响飘向北,随着海拔的上升,再转向西南,故随后应受东北风的影响飘向西南,由图可知,13时该地近地面吹片南风,随着海拔的上升吹东北风。故C正确,1时、 7时、 19时和该风向不对应,故ABD错误,故答案选C。
15.由热力环流的原理可知,在沿海地区,白天吹海风,夜间吹陆风。海陆风的形成主要是受下垫面性质影响,故图中高度较低的风向代表海陆风。15时风速最大,代表了海风较明显,为东南风,可推测陆地总体在海洋的西北方向。故D正确,ABC错误。故答案选D。
16.(2022年湖南高考卷)阅读图文材料,完成下列要求。
某研究小组调查发现,在金沙江部分干热河谷的缓坡上发育着一定厚度的黄土状物质,其下部及附近谷底广布古堰塞湖沉积物(如下图)。在冬春季,常见谷风裹换着尘土从谷底吹向谷城。即将建成的白鹤滩水电站位于金沙江下游。
分析金沙江干热河谷段冬春季谷风势力强的原因。
【答案】该地河谷受季风干扰小;山高谷深,相对高差大;冬春季睛天多,太阳辐射强,加之植被稀少,山坡与河谷上方同高度的大气温差大。
【解析】本题审题时学生容易出错,错误认为这是一个比较问题,夏秋与冬春季相比,实际上这个试题并没有这个意思,仅仅需要分析此季风谷风为什么强。其中谷风势力强的基础条件有:一是该地处于横断山区,山高谷深,相对高差大,谷地与山坡的差异大;二是该地具有重重山脉,河谷地区的谷风受冬、夏季风干扰小。谷风势力强的季节性条件是:当地冬春季降水少,睛天多,太阳辐射强,山坡与河谷上方同高度的大气温差大,加之冬春季部分植被落叶,一年生的草本枯死,因此植被稀少,对谷风的阻挡作用较弱。
R考点五 气候和气候变化
(一) 气候成因
1.纬度因素:气候呈地带性分布
太阳辐射是影响气候形成最基本的因素。
纬度通过影响太阳高度及昼长影响热量条件。
2.大气环流
大气环流是形成各种气候类型和天气变化的主要因素。
大陆东岸主要是受季风环流的影响;
大陆西岸主要是受三圈环流影响(气压带、
风带),气压带、风带的分布和移动影响形成不同的气候类型。
【思维扩展】:不同大气环流控制下降水的差异
[核心原理]:上升(低压)多雨下沉(高压)晴;西风湿润信风干
3.下垫面
下垫面是大气的主要热源和水源,对大气影响十分显著。
而就下垫面的差异规模和对气候形成的作用来说,海陆间的差异是最基本的,并主要影响气温、降水和环流。
注:海洋性气候年降水量比同纬度的大陆性气候多,降水分配较均匀且冬季较多
4.地形因素:破坏气候的地带性分布
5.洋流影改变沿岸地区的水热条件
暖流对沿岸气候起增温、增湿作用;
寒流对沿岸气候起降温、减湿作用。
6.人类活动
【降水的影响因素】
降水是气候的因子之一,可以结合影响气候的因素进行分析,但其又有自身的特殊性。
(三)气候特征的描述
1.宏观尺度的地带性气候分布及特征
根据气温和降水资料判断气候类型
气候特征是对宏观区域的整体描述,但其不一定能准确地反映大尺度下的小尺度的区域。因此不能盲目地用大尺度的气候特征描述套用在小尺度区域中,结合材料提供区域提供的经纬度、地形等信息进行的分析或者是气温降水图进行分析。
【气候特征的数据解读】
【气候特征的描述术语】
(四)全球气候变化
漫长的地质历史时期,地球气候在 冷、热、干、湿 不断地交替。
[冰期与间冰期交替出现]
冰期时气温较低冰川扩张,间冰期内气温较高冰川退缩。但是冰川一直存在。
(五)全球气候变化的影响
对生物的影响
①植被分布会发生变化,从低纬度向高纬度,从低海拔向高海拔推进。如亚热带森林可能演变为热带森林、林线的位置上升等,尤其在过渡区域较为明显。
②加速林木生长,但同时可能降低木材质量,导致现有森林成熟老化乃至衰退。
③导致水分蒸散加强,使森林土壤变干,导致森林火灾频率增加。
④生物生存环境改变,部分生物不适应环境变化,生物多样性减少,但同时可能加快新物种产生。
⑤降雪推迟,积雪提前消融,不利于植被抵御寒冬,易遭受冻害。
【真题探究】 气候特征及成因
(2022·北京·统考高考真题)粮食安则天下安。中国粮食连年丰收,长期保持库存充足。图1(a)示意建有粮库的四地位置,下图(b)是智慧粮库管理系中①地1号粮库信息界面。读图完成下面小题。
17.图(a)中最符合天然低温、干燥库存条件的是( )
A.① B.② C.③ D.④
【答案】17.B
【解析】17.①地位于华北平原,④地位于四川盆地,③地位于渭河谷地,均不符合天然低温且降水较少、较为干燥的特点;②地位于黄土高原,其海拔相对较高,受太行山阻挡,其降水相对较少,气候较为干燥,最符合天然低温、干燥库存的条件,B选项正确,排除其他选项。故选B。
18.(2022·海南·统考高考真题)阅读图文材料,完成下列要求。
图1为意大利那波利和美国蒙特雷的地理位置。图2为意大利那波利和美国蒙特雷的气候资料。
(1)比较那波利和蒙特雷气候特点的不同,并分析其原因。
【答案】(1)特点:那波利比蒙特雷夏季气温更高,气温年较差更大;那波利比蒙特雷年降水总量大,且降水时间长。
原因:蒙特雷受(加利福尼亚)寒流降温减湿影响;两地都地处中纬度大陆西岸,降水主要受西风影响,但那波利纬度高于蒙特雷,受西风影响时间长,降水时间长,年降水量大。
【解析】(1)特点:比较两幅气候资料图中的气温曲线可以看出,那波利比蒙特雷夏季气温更高,气温年较差更大;比较降水柱状图可以看出,那波利比蒙特雷年降水总量大,且降水时间较长。原因:结合所学知识,蒙特雷受加利福尼亚寒流影响,降温减湿明显,气温低,降水少;两地都地处中纬度大陆西岸,降水都主要受西风带的影响,从图可以看出那波利纬度高于蒙特雷,因此受中纬西风控制的时间更长,因而降水时间更长,导致年降水量更多。
19.(2022·广东·高考真题)阅读图文资料,完成下列要求。
纳木错位于念青唐古拉山北侧,湖泊面积2015km2,湖面海拔4718m。在其沿岸,曾发现高于现代湖面30m的古湖岸线。仁错位于纳木错西侧,湖面海拔4648m。雄曲和那曲两河分别汇入纳木错和仁错。纳木错地处夏季风影响边缘区,冬半年盛行西风,在10-11月期间,湖泊东侧区域降水相对较多。图(a)示意纳木错和仁错所在区域自然地理环境;图(b)示意两湖分水岭区域水系与地形特征。
(1)分析10-11月期间纳木错东侧区域降水相对较多的原因。
【答案】此期间纳木错东侧区域位于西风下风向,西风影响加强;西风经过湖区时,湖泊为西风提供热量和水汽;湖泊东侧区域地形较高,易产生地形雨。
【解析】纳木错地处夏季风影响边缘区,冬半年盛行西风,而纳木错东侧区域位于西风的下风向,湖面没有结冰时,西风带来纳木错湖面的水汽,吹向纳木错东岸,再加上纳木错东侧区域的地形较高,从而容易形成地形雨,在10-11月期间,降水充足。
20.(2021·湖北·统考高考真题)阅读图文材料,完成下列要求。
冬虫夏草对气候有强烈的依赖性,气温、降水、日照、冻土和植被等的微小变化,会导致其生存微环境发生相应改变。西藏冬虫夏草产区分布在海拔3000m以上至雪线附近的高山灌丛和高山草甸带,该区域气温低,昼夜温差大,日照较为充足,利于冬虫夏草的生长。雨季是冬虫夏草生长发育的主要季节。图1、图2分别示意西藏冬虫夏草产区内各气象站点1981~2015年期间雨季的平均气温和降水量变化。
(1)说明1981~2015年西藏冬虫夏草产区雨季的气候变化趋势及其判断依据。
(2)分析1981~2015年西藏冬虫夏草产区雨季的气候变化对产区位置和面积产生的影响。
【答案】(1)气候变化趋势表现为气温升高,降水增多的暖湿化发展趋势。 判断依据:平均气温变化均为正数,降水量变化大多数站点为正数,少部分为负数,整个区域降水增加趋势明显。
(2)冬虫夏草适宜海拔下限直接抬升,适宜区范围缩小。
【分析】本题考查西藏冬虫夏草产区雨季的气候变化趋势及其判断依据、气候变化对产区位置和面积产生的影响,考查学生的区域认知能力及综合思维、读图分析能力。
【详解】(1)图1、图2分别示意西藏冬虫夏草产区内各气象站点1981~2015年期间雨季的平均气温和降水量变化,据图1分析雨季的平均气温变化,据图2分析雨季的平均降水量变化。据图1分析可知,雨季各气象站点平均气温表现为明显的升高趋势,判断依据是结合图1图例,各气象站点平均气温变化均为正数,说明气温是增加的。据图2分析,大部分站点为降水量是增加趋势,部分为减小,地区差异性较大;结合图2图例分析,黑点是降水量变化为负值的站点,空心圆点为降水量变化为正数的站点,图中大部分站点是正数,降水量是增加趋势,;林芝西南少部分站点为负数,说明降水量是减少趋势。气候变化趋势表现为气温升高,降水增多的暖湿化发展趋势。
(2)“西藏冬虫夏草产区分布在海拔3000m以上至雪线附近的高山灌丛和高山草甸带,该区域气温低,昼夜温差大,日照较为充足,利于冬虫夏草的生长”,据此可知冬虫夏草喜低温、喜光、喜昼夜温差大。产区1981~2015年气候均表现为气温升高,降水增多的暖湿化发展趋势。未来冬虫夏草适宜海拔下限直接抬升将导致适宜区范围缩小,气候变化将对冬虫夏草的产生和生长造成严重威胁。
R考点六 天气系统
天气系统通常是指引起天气变化和分布的高压、低压和高压脊、低压槽等具有典型特征的大气运动系统。
大气运动的产生和变化直接决定于大气压力的空间分布和变化。
(要熟练掌握气压场分布图)
(一)锋
锋的考察很少是在剖面图中,而是在气压分布图中判读,因此重点要理解锋的成因,锋控制下的天气变化。
1.锋的形成及特征:冷暖气团相遇的交界地带
2.冷锋和暖锋控制下的天气
(二)气旋和反气旋
(三)气压场的天气判读
1.气压场的基本形式
2.锋面气旋的判读
该天气系统多见于温带地区,是造成温带地区天气变化的重要天气系统。近地面的气旋往往与锋面联系在一起,故也称锋面气旋。锋面存在于低压槽上(在高压脊不能形成)。
解读上述锋面气旋结构图,应主要抓住以下几点:
(1)锋面的位置
锋面总是出现在低压槽中,锋线往往与低压槽线重合,如图中的M、N线。
将冷暖锋连接将系统分为两部分,低纬度部分受暖气团控制,高纬度部分受冷气团控制。
(2)锋面的类型与移动
①锋面类型:在锋面气旋中,位置偏左的一定是冷锋(如图中的M锋),位置偏右的一定是暖锋(如图中的N锋)。
②锋面移动:锋面气旋中,锋面移动方向与气旋的旋转方向一致。
(3)锋面附近的风向
根据北半球风向的画法,可确定锋面附近的风向,如图中①处为偏北风,②处为偏南风,③处为偏南风。
(4)锋面气旋的天气特点
冷锋降水在锋后;暖锋降水在锋前。冷气团一侧降水,暖气团一侧晴朗。
【真题探究】 天气系统
(2022·海南·统考高考真题)下图为2022年4月20日20时亚洲部分地区海平面等压线分布图(单位:百帕)。据此完成下面小题。
21.据图,此时( )
A.甲地大风降温 B.乙地北风劲吹 C.丙地阴雨连绵 D.丁地风大浪高
11.4月21日上午,北京地面能见度较高,高空出现浮尘。浮尘升空的动力来源是( )
A.冷锋 B.反气旋 C.低压 D.西北风
【答案】21.A 22.C
【解析】21.由等压线图可以看出甲地等压线密集,风力大,结合气压分布,可知甲地吹偏北风,为冷气团,且位于冷锋锋后附近,所以有大风降温天气,故A正确;结合等压线分布可知乙处吹偏南风,故B错误;丙地位于高压附近,盛行下沉气流,多晴朗天气,故C错误;丁地等压线稀疏,风浪小,故D错误。故答案选A。
22.4月21日上午,北京地面能见度较高,高空出现浮尘,说明4月21日北京气流以上升为主。而冷锋天气是由偏北风形成的,以大气水平运动为主,故AD错误;反气旋控制时气流以下沉为主,故B错误;低压控制时,气流以上升为主,故C正确。故答案选C。
(2022·江苏·统考高考真题)2022年3月25—30日,北美部分地区受到冷空气影响,出现降温。下图为“冷空气影响期间降温范围及31日地面天气形势图”。据此完成下面小题。
23.影响图中降温区分布特点的因素是( )
A.海陆位置 B.地形格局 C.植被覆盖 D.洋流性质
24.因受暖锋影响,31日最可能的降水区域是( )
A.甲 B.乙 C.丙 D.丁
25.造成此次降温的天气系统,31日已移向( )
A.太平洋 B.大西洋 C.北冰洋 D.墨西哥湾
【答案】23.B 24.D 25.B
【解析】23.阅读图文材料,结合所学知识可知,北美大陆地形西侧是世界最长的山系北段落基山脉,图示区域中东侧是美国的阿巴拉契亚山脉,中间是广阔的平原地形,材料显示该时段北美受冷空气的影响,出现图示降温的区域为中央大平原区域,因此主要受到地形格局的影响,导致降温区分布状况,故B正确;海陆位置影响,应该是沿海和内陆的差异,一般呈现递增或递减,但图示区域不是,故A错误;北美大陆中,美国的中部和东部植被覆盖率都较高,故C错误;洋流性质影响海洋沿岸地区,但是图示区域降温不是沿海,故D错误。答案选择B。
24.观察图中信息可知,图中出现锋面气旋,受来自北面冷空气的影响,甲乙两处气温迅速下降,形成冷锋,故AB错误;根据北半球气旋逆时针方向旋转,丙处受到来自西北的冷气团和东南的暖气团相遇影响,形成冷锋系统,冷锋属于锋后降雨,丙处位于锋前,不会发生降雨,故C错误;丁处受到南面暖气团和北面冷气团的相遇形成暖锋,暖锋是锋前降雨,丁位于锋前,若是水汽足够,最有可能发生降水,故D正确。答案选择D。
25.读图可知,图中的降温区域大致呈南北走向,应该是冷空气自西向东运动所致,图上锋面没办法造成南北向的长条状的降温区域,所以造成降温的天气系统应该是冷高压,31日时该高气压中心已经在大西洋沿岸地带,即将被北上的暖湿气流推到海上了。故选C。
(2022·湖南·统考高考真题)根据关键区域(虚线框内)风场辐合情况,冬季强华南准静止锋可分为三类。下图示意三类冬季强华南准静止锋及其850百帕等压面上≥4m/s的风场。据此完成下面小题。
26.与北风辐合型相比,南风辐合型关键区域降水更多。下列解释合理的是( )
A.雨区范围更大 B.冷空气势力更强
C.水汽量更充足 D.地形阻挡更明显
27.受南北风辐合型冬季强华南准静止锋的影响,广东省北部地区( )
A.低温雨雪频发 B.土壤侵蚀加剧
C.河流入汛提前 D.昼夜温差增大
【答案】26.C 27.B
【解析】26.读图可知,北风辐合型气流来自陆地,而南风辐合型气流主要来自海洋,因此气流带来的水汽差异明显,后者带来的水汽更充足,因此关键区域降水更多,C符合题意;降雨量是在一定时间内降落在地面上的某一 点或某一单位面积上的水层深度,与雨区范围大小无关,排除A;图中可以看出,与北风辐合型相比,南风辐合型在关键区域以偏南风为主,冷空气势力并不强,排除B;当地地形并不会有短时间的变化,因此排除D。故选C。
27.受南北风辐合型冬季强华南准静止锋的影响,广东省北部地区会出现降雨天气,雨水到达地表形成地表径流,地表径流对土壤具有明显侵蚀作用,因此土壤侵蚀加剧,B符合题意;图中显示,该类型锋面在广东北部以偏南风为主,相对比较温暖,因此当地出现低温雨雪的频率并不高,排除A;当地河流一般在春末夏初入汛,而此类锋面出现在冬季,降水强度和持续时期有限,因此使河流入汛提前的可能性不大,排除C;受锋面影响,广东省北部地区会出现阴雨天气,云层加厚,大气的削弱和保温作用增强,因此昼夜温差会减小,排除D。故选B。
相关课件
这是一份解密03 大气运动规律(分层训练)(原卷版)-【高频考点解密】2022年高考地理二轮复习讲义+课件+分层训练(全国通用),共12页。
这是一份解密03 大气运动规律(分层训练)(解析版)-【高频考点解密】2023年高考地理二轮复习讲义+课件+分层训练(全国通用),共19页。
这是一份解密04 水循环原理和水体水文规律(讲义)-【高频考点解密】2023年高考地理二轮复习讲义+课件+分层训练(全国通用),共29页。

